Fórum témák

» Több friss téma
Fórum » Akkumulátor töltő
 
Témaindító: josephx, idő: Jan 18, 2006
Lapozás: OK   105 / 309
(#) berobbantam hozzászólása Feb 18, 2012 /
 
Helló Mindenkinek
Újra megérkeztem az amatőr kérdéseimmel
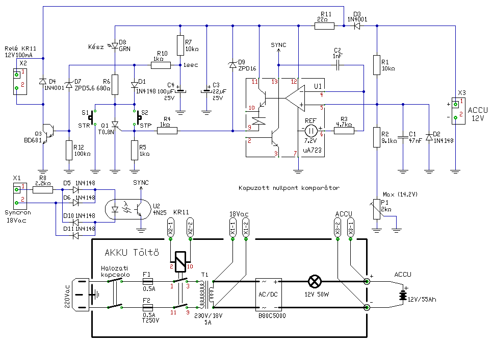
Megépítettem a lent látható töltőt.Ez működik is tökéletesen,hála istennek és Nektek.Az oldalt nézegetve viszont találtam egy viszonylag egyszerű impulzus töltőt is,ami úgy gondolom nem haladja meg a képességeimet.Jött a perverz gondolat megépítem ezt isTaláltam itthon a lomosban egy 24v 250va-es trafót.Hirtelen felindulásból szétkaptam,és áttekertem a szekunderét úgy,hogy mindkét töltőt kiszolgálja.Van rajta egy 11,17és 24 voltos kimenet jelenleg.Na ebből adódott a gondom.Úgy gondoltam megépítem az impulzus töltőt is,egy dobozba teszem a kettőt az "új" trafómmal és egy kapcsoló és relék segítségével megcsinálom hogy váltani lehessen a két töltési tipus közt.Közben megint gondolkoztam kicsit ráérő időmben és tovább nőtt a vezérhangya a fejemben.Arra gondoltam autómatizálni kéne a folyamatot.Hangyám szerint úgy működne a dolog,hogy alaphelyzetben elkezdene tölteni a régi töltőm.Aztán ha az akssi eléri mondjuk a 13-13-5 voltot akkor átváltana impulzus üzembe.14.4 voltnál ez is lekapcsolna.Na ez a része a dolognak viszont meghaladja már a képességeimet.Azt szeretném kérdezni,hogy egyáltalán megvalósítható-e ez így vagy egyáltalán érdemes e bajolnom vele.Ha igen akkor jó lenne valami móricka rajz is a dolog gyakorlati kivitelezéséről.Valamint az is érdekelne milyen feszültség szintre érdemes tenni egyáltalán ezt a váltást.Segítséget előre is köszönöm.
(#) Inhouse válasza Watson hozzászólására (») Feb 18, 2012 /
 
Köszönöm. Én sem értettem, hogy a trafók miért ne bírnák ezt...

Üdv
Inhouse
(#) matyusz válasza vitamin hozzászólására (») Feb 18, 2012 /
 
Üdv.
Ez a baj, hogy nem fogja elérni kb sose azt a feszt. Csak nem tudom miért.
(#) vitamin válasza matyusz hozzászólására (») Feb 18, 2012 /
 
Ezt miből gondolod hogy nem éri el? Ha jó az akkud akkor el kellene érnie (savsűrűség rendben, cellazárlat nincs)
P2-vel állíts be 4,6 max.4,8V-ot és figyeld az akkufeszültséget a töltés alatt.
(#) matyusz válasza vitamin hozzászólására (») Feb 18, 2012 /
 
A töltéssel nincs baj, csak nem kapcsol át szulfátmentesítésre, hanem simán tölt tovább 16v ig is! (és tölt nem szulfátmentesít!) Én arra gondolok, hogy rossz a BD 244, pedig új minden alkatrész. Még méregetek abban a körben, és majd jelentkezek.
(#) vitamin válasza matyusz hozzászólására (») Feb 18, 2012 /
 
A leírásban azt írja a szerző, hogy 5mp-töltést, 25-30 ms (milliszekundum) kisütés követ. És így tovább. Ezt a kis időt valószínűleg észre sem veszed. Eddig van nyitva a BD244.
(#) szili83 válasza berobbantam hozzászólására (») Feb 19, 2012 /
 
Ez simított egyenfeszültséggel tölt.
Én a mellékelt akkutöltőt néztem. Itt nem simított egyenfeszültséggel megy a töltés. Ez nem jobb?
Illetve a 6A kissé sok nekem, mivel 55Ahs akksit akarok tölteni, ami zárt, ott nem szabad a kapacitás 10%-ával töltenem, elég oda bőven a 3-4A max terhelhetőség.(zárt akksikat a névleges kapacitás 5%-ával szabad tölteni)
(#) berobbantam válasza szili83 hozzászólására (») Feb 19, 2012 /
 
Helló
De nekem az a töltőm már megvan és működik is.És mivel simított feszel tölt ezért gondoltam,hogy építek mellé egy impulzus töltőt is.A trafó már megvan ami elviszi mindkettőt.Csak közben arra gondoltam jó lenne valahogy autómatizálni a dolgot.A mostani töltőm át tudom állítani,hogy mondjuk 13 voltnálkapcsoljon le és bekapcsolja az impulzus töltőt.Ezt relékkel meg tudom oldani.Csak azt nem tudom,hogy a belinkelt impulzus töltő lekapcsol e magától 14.4 voltnál vagy erre megin kéne egy áramkör,hogy ne kelljen melette ülnöm.
üdv
(#) szili83 válasza berobbantam hozzászólására (») Feb 19, 2012 /
 
Szerintem a mellékelt töltő mellé nem kell impulzustöltő, mivel lüktető feszültséggel tölt. (nincs kisimítva a szinusz hullám) Hogy mennyire hatásos a szulfátosodás ellen, az jó kérdés.

De most mellékelek egy másik regeneráló töltőt is. Erről mi a véleményed?
(#) vitamin válasza berobbantam hozzászólására (») Feb 19, 2012 /
 
A belinkelt impulzustöltő nem fog lekapcsolni magától.
(#) berobbantam válasza (Felhasználó 13571) hozzászólására (») Feb 19, 2012 /
 
Helló
Akkor megcsinálom kézi átváltósra.A mostani töltőmmel viszonylag elégedett vagyok.Nem fexik ki ha ráindítanak miközben megy a töltés,ez felénk nagy előny.Viszont azt figyeltem meg,hogy öregecske akksiknál túl gyorsan emelkedik a fesz viszonylag kis áramerősség melett is.A kocsimban 5 éves volt az akksi.Ez egy 55 Ah -ás akku volt.Ha 4 amperral rátettem a töltőt lemerült állapotában kb fél óra alatt elérte a 14.4 voltot.Ez túl gyorsnak tünt nekem.Ugyanígy jártam a cégesben lévő 100Ah -ás akkuval 6 amper töltőárammal.Természetesen mindkettő megette már a kenyere javátEzért gondoltam,hogy megépítem az impulzus töltőt is.Jó állapotban lévő akkunál nem jelentkezik a fenti probléma.Ebből következtettem arra,hogy az akkuk kapacitása valószínű alaposan lecsökkent.Erre kéne az impulzus.Mellesleg a mostaninak a dobozolása sem a leg tökéletesebbMeg találtam azt a jó kis trafót a lomosbanA kézi átkapcsolás nem egy nagy durranás részemről.Úgy gondolom csinálok egy 12 voltos tápot a trafó 11 voltos kimeneteléről.Egy kapcsolóval vezérlek pár relét ami átkapcsolja a két sarut a két töltő panel közt,meg vele együtt a trafó megfelelő kimenetét.Így nem lenne áram alatt csak a használt panel mindíg.Még egy kérdésem lenne az impulzus töltővel kapcsolatban.A rajzon látható műszer áramerősséget vagy feszültséget mér?A mostani töltőmben van egy panelműszer.Lehet azt is megoldom,hogy mindkét töltőnél üzemeljen.Vagy oda inkább analóg műszer kellene?
üdv
(#) szili83 hozzászólása Feb 19, 2012 /
 
Szerintetek ez az áram mérő megoldás kihat a töltőre? Vagy nem befolyásolja? Egy 3 digites Voltmérő lesz a kiszemelt alany, egyik állásba ampermérő a mellékelt kapcsolás szerint, másik állásba pedig voltmérő.
(#) berobbantam válasza (Felhasználó 13571) hozzászólására (») Feb 19, 2012 /
 
Akkor lehet ,hogy ezt kihagyomMajd még átgondolom mekkora erőfeszítés nekem ezt is megoldaniHa nem megy nem dőlök a kardomba,ha sikerül megveregetem a vállamKöszi az eddigi segítséget.Lassan azért körvonalazódott bennem a dolog ami még akár működőképes is lehet
(#) jandark hozzászólása Feb 19, 2012 /
 
Sziasztok.
Még mindig, Proli töltőjét rendezgetem..
Elsőre nem indult sehogyan sem,lekapcsolt készet jelezve,majd átnéztem tüzetesen valahol nincs e hiba.
Kiderült kihagytam a soros izzót a dióda híd után..
Ide egy 60/55wattos autó izzó került.Ezzel elindul a töltés az izzó majdcsak háromnegyed fényen világít,emelkedik a feszültség majd leáll hogy elkészült..
A 2,2k-s trimmerrel a töltési végfeszültség állítható amit 14,5voltra állítottam,viszont,szinte 1percen belül eléreti a végfeszültséget több akku-val is próbálva,aztán leáll..
Mi lehet a probléma?
(#) mugab válasza jandark hozzászólására (») Feb 19, 2012 /
 
Lehetőségek:
amúgy is töltve van az akku
kapacitását vesztette az akku
túl kicsi az akku
Mivel kb. 4-5 amper a max. áram, ezért kb. 40Ah-ás akksi a minimum amit rá illik akasztani ezzel az izzóval.
(#) jandark válasza mugab hozzászólására (») Feb 19, 2012 /
 
A trafó 15-20 amperre is képes,azzal nincs gond,a diódahíd 35amperes..
A próbált akkuk idáig,12Ah zselés-55Ah savas 100Ah savas,bár egyik sem volt 100%-os töltöttségű hamar felszaladt a feszültség és leállt..
Egyik zselés 12es akkuval is ez történt,volt egy 5v-ra merült ebből a típusból,mivel ezen a feszültségen nem indult meg,párhuzamosítottam a másik 12Ah-akkuval,majd elérve 10,5voltot rátettem a töltőre.Innen ugyanaz történt felment a feszültség és leállt,..Valahol biztos hibázik valami...
(#) mugab válasza jandark hozzászólására (») Feb 19, 2012 /
 
Szerintem próbáld megmérni az akkuk kapacitását.
Terheld meg a kapacitásuk huszadával, és mérd meg mennyi idő alatt esik le a feszültségük 10.5 voltra.
Ebből ki lehet számolni nagyjából hány Ah-ak most.
(Nekem volt olyan akkum ami eredetileg 150Ah és lemérve 46 Ah volt.)
A 12Ah-ás akksit max 1.2 amperrel illene tölteni. Ezt az áramkorlátozó izzó cserélésével állíthatod be. Javaslom a 20-35-50W-os spot izzókat.
(#) jandark válasza mugab hozzászólására (») Feb 19, 2012 /
 
Holnap a végére járok..Köszönetem a segítségért.
(#) pumoka hozzászólása Feb 19, 2012 /
 
Sziasztok!
Az egyik ismerősöm tervezett egy egyszerű automata gépkocsi akkutöltőt. Azt mondt, hogy a ZX15 zener dióda miatt a kimeneten 14,8V van mindig és ezért nem tudja túltölteni az kkut. A kimeneti dióda pedig nem engedi vissza a töltőbe se az áramot se a feszültséget mivel visszafelé nem folyik semmi a dióda miatt. Egy hangyányi probléma van az egésszel. Én megépítettem de a kimeneten ha ráteszek egy 20W-os izzót akkor éppen, hogy csak világít mert annyira megnő az áramfelvétel, hogy a kimeneten 7V van. Na most azzal a csekély 7 v-al nem lehet tölteni akkut, pláne ha 44Ah-s az akku vagy nagyobb. Mit kellene változtatni a rajzon, hogy tökéletesen működjön?
Köszönöm előre is a segítséget. Mellékelve a kapcsolási rajz.
(#) pucuka válasza pumoka hozzászólására (») Feb 20, 2012 /
 
Jó lenne látni, mi van a bemeneten. Mekkora trafó, milyen egyenirányító van.
Akkumlátort tölteni csak áramgenerátorral lehet. Ilyet nem látok a kapcsolásban. A 14.4 V max feszültség csak az egyik feltétel. Ha egy lemerült de jó akkut rákötsz erre a kapcsolásra, a tranzisztor, a dióda rögvest tönkremegy, mert semmi nem korlátozza az áramot, majd csak a tönkrement tranzisztor.
(#) mugab válasza pumoka hozzászólására (») Feb 20, 2012 /
 
A rajz elsőre majdnem jó, kis hiba hogy az 1N400x csak 1 ampert bír...
Én megmérném a bemeneten a feszt hátha a trafó nem bírja, aztán a zeneren a feszt, ha az is rendben akkor kevés a bázisáram a tranyónak. Ha ez van akkor egy darlington kapcsolással lehetne legegyszerűbben optimalizálni, meg egy kis sönt sem ártana áramkorlátnak...
(#) Inhouse válasza pumoka hozzászólására (») Feb 20, 2012 /
 
Az 1A-es didóda az karcsú, mint írták. A BD219 nekem nem mond semmit, meg kellene nézni a paramétereit. Hűteni kell majd erősen, az biztos.
A trafódnak is legalább 100VA-snak illene lennie és a graetz-nek is vagy 4A-esnek.
A diódát már a 20W-os izzó is túlterheli, kérdés hol esett akkora feszültség, hogy 7V maradt a kimeneten...?
Kellene berakni a tranzisztor elé egy autóizzót áramkorlátnak.

Üdv
Inhouse
(#) szili83 válasza Inhouse hozzászólására (») Feb 20, 2012 /
 
BD 249 C Tranzisztor, NPN, 25A/100V
Paraméterek alapján biztos jó.

Greatz híd: KBPC 606 (BR 66) Diódahíd 6A / 600V
(#) pucuka válasza szili83 hozzászólására (») Feb 20, 2012 /
 
Idézet:
„Paraméterek alapján biztos jó”

Ebben én nem lennék olyan biztos. Ha csak szabadon áll a tranzisztor a Ptot mindössze 3 W, ha sikerül hűtőbordával a tranzisztor tokozásának hőmérsékletét 50 fok alatt tartani, akkor 100 W. Amit viszont neked a névleges áramodnál el kell tudnod disszipálni, az nagyjából 20 W, ha az izzóval terheled. Ha egy akkut 5-6 A -rel szeretnél tölteni, akkor 50 - 60 W eldisszipálására lesz szükséged, ekkor a hűtőbordaán levő tranzisztor tok hőmérséklete nem emelkedhet 70 fok fölé.
A trafódnak, meg ahogy Inhouse is írta, legalább 100 W -osnak kell lennie.
(#) szili83 válasza pucuka hozzászólására (») Feb 20, 2012 /
 
Paraméterek alapján.
A hűtés más tészta, hogy hogyan oldja meg, egyértelmű hogy hűtenie kell.
(#) pucuka válasza szili83 hozzászólására (») Feb 20, 2012 /
 
Csak arra próbáltam rávilágítani, hogy a paraméterek, amik alapján ítél, nem elég csak néhányat beválogatni ami kedvező, ami nem azt nem. A disszipációról sokan szeretnek elfeledkezni, elintézve azzal, hogy majd a hűtőborda mindent elintéz, aztán jön a pukk, és a csodálkozás. És hogy a tranzisztor hamis, és nem tudja a paramétereket, mikor nem is folyt 25 A stb.
(#) Inhouse válasza szili83 hozzászólására (») Feb 20, 2012 /
 
Valószínű a felbontáskülönbség miatt fellépő torzítás okozta, hogy BD219-et láttam...bár most meg jól mutatja...
Meg kellene nézni, hol esik le ennyire a feszültség...

Üdv
Inhouse
(#) pucuka válasza Inhouse hozzászólására (») Feb 20, 2012 /
 
Szerintem kicsi a trafó. Nem véletlenül kérdezem.
(#) Inhouse válasza pucuka hozzászólására (») Feb 20, 2012 /
 
Igen, arról eddig semmi...

Üdv
Inhouse
(#) pumoka válasza Inhouse hozzászólására (») Feb 20, 2012 /
 
A trafó 220VA-es az biztos nem kicsi.
Következő: »»   105 / 309
Bejelentkezés

Belépés

Hirdetés
XDT.hu
Az oldalon sütiket használunk a helyes működéshez. Bővebb információt az adatvédelmi szabályzatban olvashatsz. Megértettem