Fórum témák
» Több friss téma |
Fórum » Csöves erősítő készítése
Ne feledd betartani a fórum viselkedési szabályait, és a topik megmaradásának feltételeit. [link]
A téma átmenetileg fagyasztva lett, hozzászólni nem tudsz!
Szia mindenkinek.
Segítséget szeretnék kérni.EBL21 erősítő kapcsolását keresem ,cső láb számozással. Előre is köszönöm szépen,mindenkinek.
Szerintem ez csak egy jó kis trükk, a nálam lévő cca. 10 db. Tungsram ECC83 mindegyike ezüstözött lábú.
Én nem hiszem, hogy ezüstözött, mert akkor már régen fekete lenne. Fényes a lába? Mert akkor nem ezüst, palládium ötvözet.
Pontosan. Vagy rhódium bevonat is lehet. Nem biztos, csak valószínű, hogy a fényes ezüstszinű láb ipari kivitelt jelent, gyártótól is függ ráadásul. Pl. az E182CC-im lábai nem fényesek, nem is aranyozottak, mégse mondható, hogy nem ipari cső.
Hali.
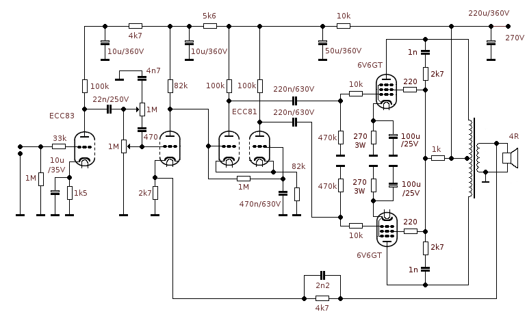
Érdeklődni szeretnék, hogy a csatolt kapcsolási rajzban levő kimeneti trafót hogyan méretezzem. Több trafót is mértem de mindnek más primér impedanciát mértem. Milyent kellene választanom vagy van valami számolás vagy valamilyen érték ami alapján ezt meg kell határozni?
Ez igaz mert nekem is van egy E83CC csövem (sajnos csak 1 db Phono erősítőben azért majd teszek vele egy próbát) és úgy tudom hogy ez az ECC83 10.000 órás változata és elég rondák a lábai.
De viszont én még E88CC-t nem láttam aminek a lábai ne lettek volna valamivel bevonva.
Valamiét rossz a link. Csak keress rá és találsz simán adatlapot.
Mondjuk E88CC-t még én sem láttam mezei lábakkal. A Tesla is aranyozott vagy fényes, a TU is fényes. A Philips, Siemens, Mullard meg mind aranyozott. (legalábbis amit látok)
Sziasztok.
Nemrég találtam ezt a kis programocskát. Elektronikus csőkatalógus.
A melléklet adatlapon találsz jellemző beállításokat, és kérdezd MrBrown-t, neki van ilyen ketyeréje.
Vettem tesztelt GM70-eket egy sráctól, neki volt 10db. 7-et talált meg, ebből 3 nem megy
Origi bontatlan dobozos mind.
Na de ha tesztelt, akkor hogy lehet originált és bontatlan?
Gondolom, felbontotta, és utána tesztelte (fűtésre).
Sziasztok,
Anódfesz késleltetésnek korrekt módja ha bekapcsolás után a fűtéssel együtt rögtön megjelenik negatív előfesz és a stabilizált segédrács fesz és CSAK az anódfeszültség késik kb. 30 másodpercet? köszönöm.
Úgy a legegyszerűbb, ha a fűtések külön trafón vannak, és egy késleltetőcsővel kapcsolod az egész trafót, amin a maradék van...
Igen tudom hogy úgy a legegyszerűbb, de nekem egyéb praktikussági okokból fleta pödör egy 500VA-es toroidot mindenre
Szóval mehet ahogy írtam vagy a segédrács fesz sem jöhet korábban?
Szerény véleményem szerint elvileg elég, viszont ha már relézed, szerintem nyugodtan megszakíthatod mind... Most eggyel több relé, vagy kevesebb
Húú de fog az az erősítő kattogni attól a sok relétől
Komolyra fordítva, megjelenhet az az árva 150V a G2-kön anódfesz nélkül vagy sem? Ezzel a módszerrel elég lenne a két oldalhoz egy sima két áramkörös relé...
...és mégis van némi előnye a csöves egyenirányításnak
Persze ehhez olyan cső a legjobb, ami később fűt fel, mint a végcsövek...
De ez is főleg akkor volt igaz amikor az egyencsövek tényleg fillérekbe kerültek egyébként is, és a végcsövekhez képest is. És szépen beáldozták őket
Én előszeretettel használom őket, és nem csak azért, mert jól mutatnak
Link.
Mostmár mindegy, beleteszek oldalanként 1-1 két áramkörös relét. Az egyik áramkör az anódot a másik a G2 feszt szakítja meg. Egy BC301 elvisz két relét párhuzamosan a maga max. 0,5A-jával.
Ha a végcsőre először csak segédrács feszültséget kapcsolsz, anódfeszültséget és előfeszültséget nem, akkor az nem jó megoldás, mert ez esetben a segédrács megpróbálná ellátni az anód feladatát, a meginduló áramot csak a segédrács tápegység belső ellenállása korlátozná, tehát a cső hamar tönkremenne.
A helyes sorrend, ha már mindenképp késleltetni akarsz, akkor először fűtés, ha fűtenek a csövek akkor utána negatív előfeszültség a végcsövek rácsára, ha ez is megvan utána anódfeszültség, de késleltetés nélkül közvetlenül, majd végül ha minden rendben, akkor a segédrács feszültséget egy kis elektronikával (terveztem is egyet hozzá) szépen kb 10-15 másodperc alatt felfuttatva a maximális értékre indul az erősítő, és akkor indul meg az áram a végcsöveken. A nagy GU81-esünkön is ilyen sorrendben kapcsolgatja a mikrovezérlő a reléket megfelelő sorrendben előre beprogramozott időben.
Nálam a GU50 pp -be pl ul nem az anód feszültség kapcsolt , már 500 voltot nem akartam kapcsolgatni ezért csak a G2 van késleltetve , a csövön addig nem folyik úgysem áram míg nem kap a G2 feszültséget , ez a megoldás tökéletesen működik .
Igen Imi is pont ezt javasolta, de ugye a negatív előfesz is menjen rá azonnal?
Szia klemo.
Pontoson hol is laksz? Kutya, macska, riasztó, őrző védő tengerimalac van? Éjféltájt otthon leszel?
Majd a lépcsőházba telepítek taposóaknákat, és csak én fogom tudni őket kikerülni
Az AK meg az ágy alatt pihen Amúgy komolyan gondolkodok valamin, mert kezdek túlzásba esni ezekkel a dolgokkal, és egy-másfél év alatt olyan vagyont halmoztam majdnem fel, mint az elmúlt 15évben összesen |
Bejelentkezés
Hirdetés |




Origi bontatlan dobozos mind.





