Fórum témák
» Több friss téma |
Egy elektronikus forumon már ne essetek ilyen csapdákba.
Ha odaraksz egy fojtótekercset, azzal a PWM jelet is kiszüröd (ugyanugy mint egy párhuzamos kondival). Azaz csinálcs belöle egy lüktetö áramot, ami még rossz esetben rezonálhat is (fojtotekercs). Egyiknek sincs sok keresnivaloja a motor és a meghajtó között. A sipolásnak több oka van - tul magas a freki, rossz a motor tekercselése (mechanikailag cseng), vagy maga a motor felépítése rossz (mechanikai játék a csapágyokban). Egyik sem veszélyes a müködésre nézve - csak sipol. Sokszor érdemes más frekvenciát keresni vagy esetleg csökkenteni a motoráramot (az impulzusok amplitudoját), amibe amugy nagy szokott leni a tartalék.
Kis kondik, (<100nF), meg nagyfrekvenciás fojtok rendben vannak, mert azok inkább zavart szürnek - mert sajnos némelyik PWM meghajto képes még a >100 MHz-es sávban is zavarni.
De ezek biztosan nem fogják csökkenteni a motor sipolását.
Figyeltem a FET-re, de nagyobb fordulaton elégett a vezetősáv!
Most megpróbálom 2miliméteressel. Egyébként mivel úgysem akarom használni a veltilátort maximumon ezért szeretnék bele tenni valami gátat, ami kb. 75%-ig engedi csak akkor is ha maximumra tekerem a potit. Én egy plusz ellenállásra gondoltam a poti (25k lin) közelében, de pontosan nem tudom hová tegyem és mekkorát.Bár az egyik barátom ötlete is elég egyszerű: "Ne tekerd odáig!" azért ennél bonyolultabban szeretném megoldani. Ui.: Hogy is volt a kondikkal? Kisebbet, nagyobbat, mindkettőt?
Verhetsz egy szöget is a poti mellé, ami nem engedi a gombot tovább fordulni....
Fogadni mertem volna erre a válaszra is!
Szia!
De kis telhetetlen vagy ![]() Az igenyeid voltak, hogy a; - valami gátat, ami kb. 75%-ig engedi csak b; - "Ne tekerd odáig!" azért ennél bonyolultabban szeretném megoldani. Amit Massawa ajanlott, miszerint "Verhetsz egy szöget is a poti mellé" mind 2 kivanalmadnak eleget tesz ![]()
Szia!
Egyáltalán mekkora a motor amit rátettél? Nincs véletlen adatlapja, vagy egy kép róla? Tudod, vonalzó, mellette, a méretek miatt, vagy valami azonosítható dolog. Ami azt illeti a motor csatlakozását a lehető legrövidebb úton kell megtenni a FET "D" lábáról, vagyis fólián nem illik vezetni nagy távolságra! A visszáram diódára ugyanez érvényes. Amiért ezt mondom az nyilvánvaló, hiszen a nyákon a rézfólia vastagsága igen kicsi, van rá adatlap, hogy milyen vastagságon, milyen szélességben mekkora áramot lehet egyáltalán a fólián átküldeni. Az sem árt, ha azon a táprészen szintén a lehető legrövidebb vezetékeléssel egy nagy kapacitású elkóval (10,000 µF 105C fokos, és kis belső ellenállású típus a legjobb) szűröd a táprészt (nem a motorral párhuzamosan, hanem ahonnan a motor és a FET kapja), mert hatalmas impulzusok jelennek meg a tápfeszültségen, amik adott esetben még magát a FET-et is tönkretehetik. Ja, majd el felejtettem, ha így oldod meg a vezetékelést, akkor esetleg a szög elhagyható! Helyette ki lehet toldani egy trimmer potival azt az oldalát a szabályzásnak, ami a nagy kitöltési tényező felé esik. Ha pont akkor értékű trimmert teszel be, mint maga a rendes poti, akkor 1 - 50%- ig is lecsökkentheted a tartományt.
Sziasztok!
Az alábbi kapcsolásbam miért melegszik egyre jobban a fet ha a potmétert minél lejebb tekerem? Ennek pont az lenne alényege, hogy ne melegedjen. Most üresen megy a motor /2-3A/ de ha terhelve lesz akkor 18-20A lesz a felvétele. Ha a motort kicserélem egy izzóra akkor hideg marad a fet. Valamit a motor csinálhat. Köszönöm.
Tegyél egy 10000µF-os kondit a motor felső pontja, és a FET source lába közé. ( Vagyis a tápfeszültségre) Most a körben levő induktivitásokban tárolt energiát a FET eszi meg. Ezt egy darabig bírja, aztán elszáll... A gate előtti ellenállást is csökkenthetnéd mondjuk 10 ohmra. ( Ha feltételezzük, hogy egyébként a vezérlés és a többi alkatrész teljesen jó. ) Az izzós terheléssel vigyázni kell, mert az izzó ellenállása hidegen sokkal kisebb, mint melegen és esetleg túláramra is ellszállhat a FET.
A kondi nem segített. Még azt vettem észre, hogy minél kisebb a fordulat annál jobban melegszik a motor végén lévő dióda. Magas fordulatnál hideg marad.
Azért köszönöm. Esetleg más ötlet?
A diodat ki kellene cserelni egy gyors diodara, pl UF5404. Es kozvetlen a D es a 12v koze kell kotni rovid labbal.
Milyen frekvencián "megy" a PWM vezérlő? Lehet, hogy nem tud rendesen kisülni a FET gétje, és nem zár le teljesen ezért. Ha ez így van akkor állandóan folyik áram rajta és persze nagyobb feszültség is eshet ilyenkor rajta, így a melegedése is lehet jelentős is!
Szia!
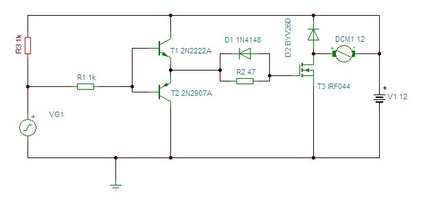
Szerintem nem elég korrekt a FET meghajtása. Valószínűleg nem tudod elég gyorsan lezárni, vagy kinyitni a FET-et, ezért rengeteg hőt termel. Egészítsed ki a kapcsolásodat a mellékletben lévő két tranzisztoros áramkör részlettel, vagy építsd meg az egészet. Elég egyszerű kapcsolás, ha nem raksz rá rövidzárt bizti nélkül, akkor nagyon trapabíró. Már vagy háromszor próbáltam csatolni a fájlt, de nem vitte el. Ha nem látszik, majd tovább nyüstölöm.
Nem látszik a kép.
Probald meg ezt a meghajtast a FET ele berakni. A 555 nem tudja rendesen meghajtani. A 555 kimenetet fel kell huzni 1k-val a tapra, es utana berakni ezt a kapcsolast.
Végre sikerült!
Köszönöm mind a két fet meghajtót, jelenleg nem tudom kipróbálni mert pnp tranzisztorom nincs egyikhez se.
Szia!
Semmi gond, akkor is megoldható! Fogsz egy NPN tranyát, a kollektort felteszed a + tápra, a bázisára adod az 555-ös kimenetéről a jelet, de közvetlenül, az emitterét egy ellenálláson keresztül (500 Ohm körül) leteszed a földre, vagyis a - pontra, és azt a 47 Ohm-os ellenállást ami a FET "G" lábára megy, szintén ráteszed az emitterre. Ez egy emitterkövető lesz, elég kis kimenő ellenállással, vagyis nyitni is tudja rendesen a FET-et és az 500 Ohm miatt le is zár elég gyorsan. Ha ennek ellenére melegszik, akkor kicsi a FET! (Ja de hűtőborda kell azért, mert 20A az akkor is melegíti ám rendesen, ha minden OK!)
Köszi ez menni fog. 24mA fog áfolyni a bázison nem fogja szét vinni a tranzisztort, vagy megszakítani az időzítőt?
Én a múlt héten csináltam IRFZ48-al (2db) egy 24V/550W-os motorhoz fordulatszám szabályzót, de a kis kapcsolási ellenállás miatt szinte alig melegszik a szabályzóban a két FET. A dióda lényegesen melegebb mint a FET-ek, pedig induláskor van hogy 30A-t is felvesz a motor!
A tranzisztorral is ugyanúgy melegszik a fet. Amit viszont nem értek, hogy ugyanolyan terhelés mellet csak izzóval terhelve meg semilyen melegedés nincs. Itt a motor csinál valamit, kipróbálom egy másikkal.
Köszi.
Próbáld ki azt, hogy az 1N5408 helyett valamilyen gyors diódát használsz, mert a rajzon szereplő típus eléggé lassú.
Az induktiv terhelés nincs elvezetve. Rossz a dioda vagy lassu. Esetleg egy (vagy 2) kis fojtotekercs a motor csatlakozoi meg az elektronika között segithet.
Szia!
Ha van valami rossz PC tápod, akkor vegyél ki belőle egy schottky diódát és azt tegyed visszáram diódának. Azt is tedd fel a FET mellé a hűtőbordára! Egyébként ha nem kérdeztem volna ez milyen motor? Mekkora a "kicsike"? nincs képed róla, vagy legalább valami paraméter? A frekit szerintem le kellene vinni 3 KHz környékére legalább, mert a magas freit nem szeretik annyira ezek a motorok (gondolom lehet vagy 100W-os). Nekem egy 380W-os 24V-os motor a tesztalanyom, de az pl. az 1 KHz körül szeret dolgozni, ott a legnagyobb a nyomatéka alacsony fordulaton PWM-el. Bővebben: Link Adjál meg valami paramétert a motorról (lehet, hogy nem láttam, akkor bocs).
Szia!
Van sok rossz Pc tápom, épp délután nézegettem a diódákat benne de csak 40-100V-osak vannak benne ezért nem próbálkoztam vele. FR302 PR3002 1N5822 Holnap probálkozok vele. A motor nagy fordulatú 12V-on 3A az áramfelvétele terheletlenül. Terhelve 18A. Azt nem értem, hogy miért csak akkor melegszik a fet ha minél lejebb tekerm a potit. Köszi.
Szia!
Na jó! Akkor most felejtsd el az összeset amit mondtam. Ami PWM-et építettél az teljesen alkalmatlan ennek a motornak a hajtására! 1. Annyira kicsi a motor belső ellenállása a tekercselése miatt, hogy az az egyszál FET a kapcsolásodban szinte rövidzárra dolgozik. 2. Mivel ez egy végtelen nyomatékú motornak van definiálva, ezért inkább hasonlít a RC modellmotorokhoz, sem mint egy normális DC motorhoz. 3. Teljesen speciális vezérlés kell neki, igen sok FET párhuzamos kapcsolásával és áramfigyeléssel. 4. Ha tényleg szabályozni akarod rendesen a fordulatszámát, akkor inkább vegyél egy RC motorhoz való kis vezérlőt, vagy 30 - 40 A-est, az majd viszi rendesen. Nem akarlak persze lebeszélni arról, hogy magad építs egy ilyet, de kb. 5 db. igen kis belső ellenállású FET kell majd párhuzamosan, persze a hő annyi felé oszlik majd, tehát jobb lesz a hatásfokod. A meghajtáshoz sem kell majd mást tenned, mint a vezérlőlábakhoz külön ellenállásokat tenned, a D és S lábakat már össze lehet kötni, ajánlott több darab visszáramdióda párhuzamosítása is. Szóval, ezért nem mindegy, hogy milyen motorom van és csinálok hozzá egy PWM-et.
Ez egy airsoft puska motorja, nem kell nekem hogy mindig pontos legyen a fordulat csak lassítani akarom a motort, hogy lassabb legyen a felhúzás /rof/. Igen már nézegettem a Burst elektronikát csak a rc modellesek is mondták hogy vacak náluk, nálam meg a sok indítás miatt szétverné az egészet. Folyamatos ciklusnál 18A az áramfelvétel indulásnál tehát több. Ez az egy fet ami eddíg bevált. Jelenleg egy low-drop /TL431vezérlésű/ elektronikával szabályzom neki a feszt ami elégeti a felesleget, csak van amikor annyira vissza kell vennem hogy elég a fet. Hely meg nincs hűtésnek. Proli007 tervezte ezt az elektonikát is. /Nem nagyon szokott mellényulni./ Szerintem valami apró probléma lesz.
Köszi.
Én úgy érzem, hogy az az apró probléma az elektronikai ismeretekben keresendő. Miért nem hiszel annak, aki érti? Számolhatsz a motor áramával, csak ott a baj, hogy az névleges feszre van megadva és direkt táplálásra. Egy ilyen szabályzónál a moror belső ellenállását vedd alapul a névleges feszültséggel. Mindjárt más lesz a leányzó fekvése.
|
Bejelentkezés
Hirdetés |




Most megpróbálom 2miliméteressel. Egyébként mivel úgysem akarom használni a veltilátort maximumon ezért szeretnék bele tenni valami gátat, ami kb. 75%-ig engedi csak akkor is ha maximumra tekerem a potit. Én egy plusz ellenállásra gondoltam a poti (25k lin) közelében, de pontosan nem tudom hová tegyem és mekkorát.










