Fórum témák
» Több friss téma |
Ha szkóp-képet teszel fel, legyen látható a kezelőszervek beállítása, vagy add meg a beállításokat!
Csak a vez.rácsot! Ha jól látom, a 3.sz. láb.
Nem a cső működőképességére vagyunk kíváncsiak, hanem arra, hogy mitől nagy a fény, rossz a fokusz és nem szabályozható a fényerő. Erre a katódhoz legközelebbi elektróda feszültsége ad választ első lépésként. A szabadon hagyott rácsba beleütköznek a katódból kilépő elektronok, és nincs hová menniük. Ezért az lassan feltöltődik, negatívabbá válik a katódnál és lezárja az elektronok útját a többi elektróda felé. A katódból sem tud kilépni egy idő után több elektron, mivel a katód és a negatívvá vált rács között negatív tértöltés alakul ki, és ez visszairányítja az újabb kilépni akaró elektronokat a katódba. Emiatt a képernyőig nem fog eljutni egy elektron sem, és nem lesz fény..
Ha azonban mégis lenne fény, mert a vezérlőrács nem tudja lezárni az elektronok útját, akkor ez azért van, mert a rács nem tud feltöltődni. Ha viszont nincs semmi a rácsra kötve, akkor csak egy belső zárlat vezetheti el onnan az elektronokat.. A hat rács lekötése teljesen rossz gondolat javítási filozófia szempontjából. Mindíg csak egy dolgot kell változtatni javításkor, akkor megérthetők a kialakuló eredményekből az okok. Ez néha sok lépést jelent, de akkor is igy a legrövidebb út az eredményig.
Hát sajnos úgy tűnik hogy a 3.-as láb kiiktatása után sem változik a helyzet a fényerő semmit nem csökkent.Mi az amit tehetnék esetleg még?Van értelme megmérni a rács katód feszt?Vagy ilyenkor kuka a cső?
Próbálj meg a képernyőre egy határozott nagy ütést mérni az ökölbe szorított kezed élével. Lehet hogy egy a katódból levált anyagszemcse csinál zárlatot, és ez a mechanikai rezgés hatására odébb mozdul. Nekem vagy 20 évvel ezelőtt sikerült így megmentenem egy szkópcsövet. Azóta is működik. Ugyan ez volt a baja.
Köszönöm a magyarázatot.Leforrasztottam a vezérlőrácsot de nem változott a helyzet.A fényerő nem változott.Megmértem a rács katód feszváltozást de az sem éri el a 2V-ot 0,6 és 2,5V között változik az intens helyzetétől függően.Ezek után a csőcsere a következő lehetséges lépés?
Ugy látszik katód rács zárlatos lett a képcső. Elvileg ki lehetne dobni. De azért van még esély. Mérj ellenállást a hideg képcső rácsa és katódja között. Ha hidegen is zárlatos, akkor nehezebb a helyzet. De az is lehet, hogy nincs zárlat a hideg csőben, és csak akkor jelenik meg, ha a fűtőtekercs bekapcsolása miatt hőtágulás következik be a cső belső vezetékeiben. Ekkor először lazán érintkezik valami, és nagy az átmeneti ellenállás. Ezt a fajta zárlatot le lehet égetni. Egyszerűen köss egy 220-470 mikrós elektrolit kondit a katód és a rács közé. Mondjuk minimum 100V-ost. Rossz PC tápból lehet ilyet kitermelni. A rács a minusz. Ne érjen semmihez. Ezután kapcsold be a szkópot. A kondi lassan fog feltöltődni, mert nagy ellenállásokon keresztül folyik bele az áram. Amikor a hőtágulásos zárlat jelentkezik, az elkó töltése a zárlati helyen keresztül kisül, és leolvaszt egy darabot a zárlatos helyből. Igy kicsit megnő a hézag. Ha van műszer a kondira kötve, akkor látszik, ahogy lassan nő a feszültség, majd hirtelen nulla lesz. Ezután várunk, amig kihül, és ujra próbálkozunk. Most kicsivel később fog jelentkezni a zárlat, és feltehetően nagyobb feszültségre tud töltődni a kondi, mielőtt újra égetne egyet. Ezt párszor meg kell ismételni, addig, amig már nem következik be a kondi kisülése. Ekkorra a zárlat leégett. Az elkó kivehető és a szkópcső meg van javítva.
A kisérletnek az a veszélye, hogy a cső teljesen használhatatlanná is válhat, mert nem az ég le aminek kellene. Például az elektróda kivezetése. Ha a zárlat hidegen is megvan, akkor fel kell tölteni az elkót kezdetben 20-50V-ra és rákapcsolni a rács és katód kivezetésekre, a kikapcsolt szkópon. A kondi feltöltése 10-100 Kohm ellenálláson történhet, a szkóp valamelyik tápjáról. A töltést megőrzi addig, míg a szkópot kikapcsolod, és a két kivezetésre kötött vezetéket rányomod a katód rács kivezetésekre. Itt mindegy a polaritás. Szerencsés esetben ez is leégetheti a zárlatot. Ha nem szűnik meg a zárlat, akkor mehet feljebb az égető feszültség, de 100V fölé már nem érdemes menni. Minden próba után kapcsold be a szkópot, hogy lásd változott-e valami. Ha ez sem hoz eredményt, akkor kell egy új cső.
Bocs hogy beleszólok, de: mielőtt egy jól irányzott ütéssel vagy némi szikráztatással megsemmisítenéd a csövet /nem két fillér, azonkívül csere után jöhet a kalibrálás 60MHz szkópnál legalábbis macerás/ talán mégis érdemes lenne kikapcsolt állapotban alkatrészeket kimérni a vezérlőrács /wehnelt henger/ áramkörében, aztán ha nincs eredmény tapasztalt javítót igénybe venni.
Ez egy profi gép, megérdemli a profi szakembert /hosszú távra gondolva/. Én magam is próbálkoznék óvatosan, tehát nem azt mondom ne próbálj rájönni merre hány méter de tartsd szem előtt: legfontosabb nem ártani!. Bocs a prédikációért. Üdv PP
Teljesen és tökéletesen egyetértünk, nem az a cél hogy mindenáron életre-halálra nekem kell megjavítanom.Csupán azt szeretném ha a hiba természete olyan amit én a saját eszközeimmel és szerény képességeimmel megjavíthatok akkor nem bíznám másra.Nyilván nem célom a szkóp teljes padlóra vitele de mielőtt szakemberhez kerülne szeretném tudni biztosan hogy nem-e valami egyszerűbb dologért kellene othhagynom egy vagyont.Ezért is köszönöm a segítő szándékotokat.
Amit én írtam azt csak az utolsó utáni javítási lehetőségként írtam. Az eddigi leírások alapján a cső katód-wehnelt henger zárlatos. Ez csak egy utolsó reménysugár lehet a cső megmentésére. Azt nem tudom hogy egy profi szakember ilyen esetben mit tud tenni, de valószínűsíthetően ő ks. csövet cserél, vagy valami hasonló "hályogkovács" szerű dolgot tud művelni.
jó hogy utolsó után tisztázod a javaslatod státusát. Kérlek ne vedd sértésnek amit írtam, nálam a profi nem feltétlenül olymposzi isten, mégkevésbé méregdrága csodatevő. Azt a viccet meg biztos ismered: Mester, miért került X forintba a javítás hisz' csak odaütött a kalapáccsal!? Hja fiam hát azért mert én tudom hova kellett ütni!
Hidegen semmiféle zárlatot nem mutat.Melegen meg tudom úgy nézni hogy csak a fűtést kapcsolom rá pár percre és akkor mérem a a katód rács közti ellenállást?
Osztom a tisztelt hozzászóló véleményét, teljesen egyetértek vele.
A katódsugárcső az oszcilloszkóp legfontosabb alkatrésze, ez határozza meg az egész gép sávszélességét, használhatóságát, úgy is mondhatnám e köré tervezik a gépet. Nagyon kényes és törékeny darab, helyettesíteni csak ugyanolyan tipussal lehet.
Az jó előjel, hogy hidegen nincs zárlat. Akkor most azt csináld, hogy hidegen rákötöd a műszeredet a két elektródára 100V-os méréshatárban. Bekapcsolás után azonnal beáll valamekkora, néhányszor 10 V-os feszültség. Ezt olvasd le. Ahogy bemelegszik a katód, egyszercsak a feszültség leesik az általad korábban mért 1-2 V-ra- Ez az a pillanat, amikor a csövön belül összeér aminek nem kellene. Ezt a korábban leírt módszerrel lehet javítani.
Ha az említett 30-60 V bekapcsolás után rövid ideig sem jelenik meg, akkor a leforrasztott rácsvezeték és a katód között mérj, mert ez esetben nem a cső a hunyó, és Pucuka módszerével folytasd hiba keresését.
Az eddigi eredményei nem túl rózsásak de a következők:
1.a csövön nem találtam hidegen zárlatot 2.fűtőfeszt kívülről a csőre kapcsolva sem találtam zárlatot 3.a vezérlőrács és a katód közt a feszültség bekapcsoláskor 1,2V majd felugrik pár másodperc múlva 2,6V-ra 4. ugyanez a helyzet amikor a vezérlőrácsot kiiktatva mérem a feszültséget a katód és a vezérlőrács vezetékén 5. a vezérlőrács osztóján a trimmer tekerésére a fesz változik, eredeti állásában 50V mérhető a trimmer középső lábán 6. az áramkört kiszolgáló +115V megvan precízen 7. az előlapra kivezetett intense és focus potméterek jók. Hát itt tartok....elkenődve kissé
Nem kell elkenődni. A javítás sohasem egyszerű dolog, de mindíg módszeresen, lépésről lépésre kell haladni. A sietés megbosszulja magát, úgyis az utolsó lépés lesz a jó.
Bocs, nem világos. Ha leforrasztod a rácsról a vezetéket, majd mérsz a katód és a leforrasztott vezeték között, akkor is 1-2 V körül vagyunk? Nem lehet ilyenkor néhányszor 10 V-nyit szabályozni az intenzitás potival?
pontosan ez a helyzet és ugyanez amikor a vezeték fennt van a rácson
Ok, akkor nem a cső a hunyó. Valami terheli az osztót. A leforrasztott rácsra menő vezetéken, a katódhoz képest legalább 50-60 V tartományban kellene mozogni a feszültségnek amikor tekergeted az intenzitás potit. Az 1-2 V teljesen kinyitja a csövet, azért nem jó a fókusz.
Nincs rajzom erről a tipusról, de nyilván van benne egy kivilágító áramkör is, ami befolyásolja a katód rács feszültséget. A visszafutás alatt le kell záródni a csőnek. Próbáld ezt az áramkört megtalálni, leválasztani , .Ha ekkor szabályozhatóvá válik a rácsfesz, és a fény, akkor már tudjuk merre kell tovább menni.
Még csak most sikerült visszaraknom a katódsugárcsövet az EMG-1567-be.
Persze, mint mondtam, előtte jó pár forrasztást újraforrasztottam. Most nyomkodás nélkül is megy az 1-es csatorna is, viszont bekapcsolás után egy ideig valamilyen zavarjel van a kijelzett (kalibráló) jelen (másik szkóp ezt a jelet jónak mutatja). Olyan, mintha 2-3 félszínusz (félkör) ülne rá. Bemelegedés után eltűnik. Meg lehet ezt a jelenséget szüntetni? Eddig nem tűnt fel, hogy lett volna... (a szétszedés előtt). Gondolom, ha ugyanazt a csövet teszem vissza, akkor nem kell az egészet újrakalibrálni? A következő lépés a trigger rész. Ez úgy tűnik egyáltalán nem működik. A trigger level potinak semmi hatása, csak a HF stability-vel lehet megállítani a jelet, de folyamatosan elmászik. Találtam egy 261 Ohm-os ellenállást, ami szakadt, ezt megpróbálom kicserélni, ha kapok. Viszont a Trigger Source forgókapcsolót egy bizonyos állásba kapcsolva szikrázást hallok és pillanatra ki is fényesedik a kép. Ez a jobbra végállásba forgatás utáni második visszafelé forgatáskor történik. Elvétve akkor is, ha visszaforgatom teljesen balra. Egyébként ennek a kapcsolónak nem csak két állásának kellene lennie? A készülék előlapján is csak két felirat tartozik a két végálláshoz (NORM és CH2 Only). Szóval mitől lehet ez a szikrázás?
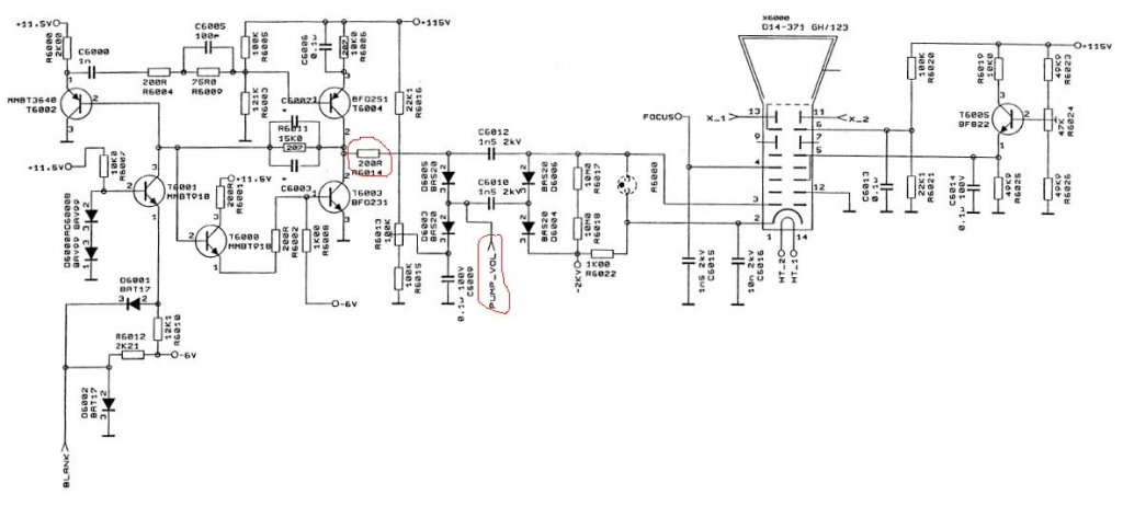
Íme a rajz.Most éppen azt tettem hogy a bekarikázott 200ohmos ellenállást kivettem és megszüntettem a PUMP_VOL csatlakozását a panelhez.Most csak az osztó és a nagyfesz rész kapcsolódik a csőhöz.Viszont a tünet ugyanaz maradt.Elképzelhető valami hiba a nagyfesz részben?Mondjuk annak a mérése kissé macerás
A 200 Ohm kivétele nem jó. A ks cső rácsfeszültsége úgy keletkezik, hogy a két 1n5 2 kV-os kondin bejövö jelet egyenirányítja és duplázza a két dióda. Az igy előállt feszültség hozzáadódik a katódon található 2 kV-hoz. Ha nem jöv vezérlés a 200 Ohm felől, akkor a rács és a katód feszültsége megegyezne, ha nem lenne rácsáram. De az van, és az 1-2V-os feszültséged ettől keletkezik.
Most azt kellene kideríteni, hogy vajjon van-e kivilágítójel a 200 Ohmon. Jobb híján ( szkóp nélkül ) egy kézi müszerrel is lehet ott váltófeszt mérni. A feszültségnek valamilyen kitöltési tényezőjű négyszögjelnek kellene lenni. Ha nem tudsz rajta váltót mérni, akkor meg kell nézni hogy a blank vezetéken van-e váltó. Ha ott sincs, akkor még azt kell megnézni, hogy a kivilágító áramkör tudna-e egyáltalán billegni. Ezt úgy teheted meg, hogy felszabadítod s blank vezetéket, és szabadon hagyod, vagy leföldeled. Ettől a 200 Ohmos ellenálláson változni fog a feszültség. Ettől még nem lesz jó a fényerő, de tudni fogjuk, hogy a blank jel hiányzik a boldogsághoz. Az oszót egyelőre el lehet felejteni. Majd ha lesz normális rácsfesz a ks csövön, és még mindíg kell valamit csinálni akkor jön az. Azt egyébként nem tudom, mi a fene az a pump vol jel, de egyelőre anélkül is lehet lépni.
óvatosan: itt EMG szkópról van szó, de a helyzet általánosítható
Csatolok egy bővebb rajzot a kivilágosító áramkörről hogy tisztábban lehessen látni hogy mi mivel van összefüggésben. Ez nem pont az a típusú szkóp ami neked van de az áramköri megoldás ugyanaz. Nem egyszerű megtalálni a hibát de nem lehetetlen. Ahogy ha5kj is írta itt a cső fényerőszabályzása négyszög jellel történik. A te rajzod szerint a T6003 és T6004 közös kollektorpontjában, ahová a 200 ohm-os ellenállás bal oldala is be van kötve, ott kéne nézni hogy van e valami négyszögjel. Legjobb lenne egy másik szkóp. Ha nincs, akkor az időeltérítést nagyon lassú állásában kéne nézni műszerrel (mutatós jobb lenne) hogy egyáltalán megjelenik e ott valami rövid impulzus. Ha nincs akkor lehet tovább keresgélni. Esetleg egy másik megoldás hogy minden itt lévő félvezetőt egyenként kivenni és megmérni, esetleg repedt forrasztást keresni. Vagy a katód és vezérlőrács áramkörében lévő 2db 10M ellenállás és glimm lámpa környékén nincs e zárlat.
A melléklethez. Nem kell megijedni teljes képernyős módban jelenik meg. Kilépni az Esc gombbal lehet.
Szia.Kipróbáltam amiket javasoltál.Sajnos másik szkópom nincs és azt se nagyon tudom ebből lesz-e valami.Tehát jobb híjján multiméterrel, váltó állásban mértem.Alaphelyzetben a visszaforrasztott 200Ohm-os ellenálláson nem mérhető feszültség.Függetlenítve a blank vezetéket a földhöz képest 1-től 25V-ig mutatott a műszer az intens állásától függően.A blank vezeték nélkül a 200Ohm-os ellenálláson megintcsak nem volt mérhető semmi.Ezekután marad az alkatrészek egyenkénti vizsgálata?
Úgy tűnik, a kivilágosító áramkör működik, de nincs vezérlése. Most azt kellene megvizsgálni, honnan kellene jönni a blank jelnek, és miért nem jön.
Ha lesz blank jeled, akkor majd az 1-25V elcsúszik kb 25-50-re. Nem mondtad még, hogy van-e egyáltalán eltérítés, -van-e vizszintes csík, és van e függőleges, ha a a bemenetre jelet adsz. Azzal most ne törődj, hogy rossz a fókusz és nagy a fényerő. Ez csak a hiba következménye, és nem oka. A blank jel az időalap generátorból ered, a fűrészjel felfutása alatt van kivilágítás, visszafutás alatt meg nincs. Próbáld különféle eltérítési sebességekre kapcsolni az időalapot, mert lehet, hogy találsz olyan állást, ahol megjelenik a blank jel is. ( Kicsi a valószínűsége, de nem tart semeddig ) Az alkatrészek egyenkénti vizsgálatát felejtsd el. Az nem hibakeresés. A hibás áramkör részlet működési jelenségeiből kell kitalálni melyik a rossz elem, és ha megvan, akkor azt nem vizsgálni kell, hanem a kukába dobni.
Igen az eltérítések megvannak.Az időalap változtatásra is reagál, feszültséget adva a bemenetre kitér alaphelyzetből.A fókusz miatt nem megállapítható a pontosság de a nagyságrend az megfelelő.Megböngészem a kapcsolási rajzot hol kell keressem a blank jel eredetét.
aj-aj.A blank jel útját követve eljutottam egy PLD-hez annak az egyik kimenetére, a 32 láb csatlakozik egy soros diódán és egy ellenálláson át.Csatolom a rajzrészletet.
Hát igen. Mármint az aj-aj.
Azért azt meg kellene tudni, hogy a pld kimenetén megvan-e a jel. Forraszd ki a dióda egyik lábát, és próbáld meg a váltófesz indikálását a kimeneten. De már csak a két kondi, vagy a soros 1k meghibásodásában lehet reménykedni. Ha a pld kimenete nem ketyeg, akkor ezen csak a gyártó segítségével lehet túllépni. Az eepromok néha felejtenek. Fuss egy kört, hátha beszerezhető. (Én azért nem adnám fel, mert őrült vagyok, és vannak bizonyos eszközeim Kezdetben külső forrásból adnák egy ttl szintű négyszögjelet a kivilágító áramkör blank bemenetére, hogy megtudjam, helyreáll-e a fényerő, és helyes a feltételezés, miszerint a blank jel hiánya a baj. Esetleg a kitöltési tényezővel, és a freki változtatgatásával is vizsgálnám. Ezután körbejárnám a pld lábait, hogy megtaláljam hol jön be valamiféle szinkron jel a fűrészgenerátortól. Ebből lopnák egy kicsit a saját blank jel generátoromhoz. Ezután nekilátnák egy valamilyen mikrokontrollerrel előállíttatni saját blank jelet, amit majd egy vendégáramkörön elhelyezhetnék. A kitöltési tényezőt, és az alapjárati ( eltérítés nélkül is kell blankjelnek lenni a cső munkapontja miatt) blank jelet meg szoftverből próbálnám eltalálni, próbálgatással, mert ez sokkal izgalmasabb lenne....)
Megpróbálok szert tenni egy kölcsönszkópra hogy meg tudjam nézni pontosan mi is zajlik ott a pld kimenetén.Minden esetre köszönöm az eddigi segítséget és támogatást.Jelentkezem ha tovább tudok lépni.
Olyan I2C buszra emlékeztető lábak is vannak. Akkor meg egy bitsztrimből kellene kiszedni, hogy mikor milyen blankjel szükséges. Valami négyszögjelet, óra, vagy adatjelet lehetne beadni kezdetben a blank helyett, és megnézni, hogyan alakul a fényerő. Mondjuk egy olyan hálózaton keresztül, mint ami a pld blank lábáról átveszi a jelet. Például a dióda anódjára mehetne valami ttl szintű akármilyen jel. Ez akár adatsztrím is lehetne, amit a pld kap valahonnan, hogy ne kelljen egy külső generátor. Ebből csak az derülne ki persze, hogy a kivilágosító meghajtó áramkörök működnek, és merre kell tovább menni.
|
Bejelentkezés
Hirdetés |








