Fórum témák

» Több friss téma
Fórum » TDA7294 végerősítő
 
Témaindító: Dióda, idő: Ápr 17, 2006
Lapozás: OK   337 / 611
(#) 1984white válasza martin96 hozzászólására (») Márc 14, 2012 /
 
Üdv!

Annyit szeretnék hozzáfűzni, hogy ha a pctáp át van alakítva, az említett diódákkal és kimeneti áramtekercs is nagyobb mint a gyári, akkor az jó lehet a 7294-nek. Persze emelni kell a kimeneti feszültséget, és a feszfigyelést is át kell kötni az 5v-ról a 12v-ra.

Én próbáltam és elég jó volt a teljesítménye. A tápom fullra lett hajtva +-25V adott le és nagyon jó szólt már erről a feszről is a 7294bridge.

Üdv!
(#) compaqamplifier válasza martin96 hozzászólására (») Márc 14, 2012 /
 
Pedig +-10 voltról már megy az ic szépen.
(#) martin96 válasza compaqamplifier hozzászólására (») Márc 14, 2012 /
 
Nekem is ment már +-9V-ról, de szerintem minimum +-30V a jó hozzá.
(#) compaqamplifier válasza martin96 hozzászólására (») Márc 14, 2012 /
 
Ezek szerint elemről is lehet működtetni?
(#) martin96 válasza compaqamplifier hozzászólására (») Márc 14, 2012 /
 
Nekem ment. Igaz csak alacsony hangerőn (nem bírt annyi áramot leadni), de le is merült hamar.4db-al már jobban ment, de 2-3w tól többet biztos nem adott le.
(#) compaqamplifier válasza martin96 hozzászólására (») Márc 14, 2012 /
 
De audifil volt
(#) martin96 válasza compaqamplifier hozzászólására (») Márc 14, 2012 /
 
Az volt. Hűtés se kellett rá mert nem melegedett 4db 9v-os elemmel. Csak kár, hogy beépítés közben elfelejtettem szigetelni a hűtőbordától (Itt már nem elemmel ment) és elfüstölt.
(#) compaqamplifier válasza martin96 hozzászólására (») Márc 14, 2012 /
 
Szerintem én is csinálok ilyet
(#) martin96 válasza compaqamplifier hozzászólására (») Márc 14, 2012 /
 
Én is csinálnék még ilyet mélynyomóba, de inkább már egy quad 405 kit-et csinálok majd meg.
(#) compaqamplifier válasza martin96 hozzászólására (») Márc 14, 2012 /
 
Áh szegény már megint hazavágódott, pedig bent a laborba müködöt:S
(#) martin96 válasza compaqamplifier hozzászólására (») Márc 14, 2012 /
 
Most rak(nád) össze?
(#) compaqamplifier válasza martin96 hozzászólására (») Márc 14, 2012 /
 
Quadom igen. Mehetek pénteken fel Pestre amit nem akartam.
(#) lali22 hozzászólása Márc 14, 2012 /
 
Sziasztok. Meg épitettem 2 db hidat 7294-ből, tökéletesen müködik. Most a tápon 2db 4700mf kondi van serintetek milyenre cserélyem 10000-re vagy 22000-es lenne az igazi.Köszi
(#) peter1995 hozzászólása Márc 14, 2012 /
 
Heló. Van egy db 7294 hidam. Csak monó. És 2db 250W-os 3 utas hangfal.
Mit ajánlotok hogyan kössem rá a végre a két hangfalat hogy mind hangzásba mint teljesítménybe a legjobbat hozzam ki belőlük? Most a 2 hangfal sorba van kötve és így van a végfokra kötve.
Idővel szeretnék mégegy hidat hogy 2x150W legyen de ez nem biztos hogy a legközelebbi buliig amit rendezek megvalósul....
(#) reloop válasza peter1995 hozzászólására (») Márc 14, 2012 /
 
Azt is tudasd a fórumtársakkal, hogy a hangsugárzóid 8 ohm-osak
(#) peter1995 válasza reloop hozzászólására (») Márc 14, 2012 /
 
Ja igen
(#) DJmike válasza lali22 hozzászólására (») Márc 15, 2012 /
 
Én szerintem mivel 2 hídról van szó, annak stabil feszültség kell, ezért a 2db 22000µF lenne a jobb vagy ha van otthon 10.000µF akkor abból 4db, de ez az én véleményem, nálam így van összerakva, hogy egy híd végfokra 20.000µF összesen.
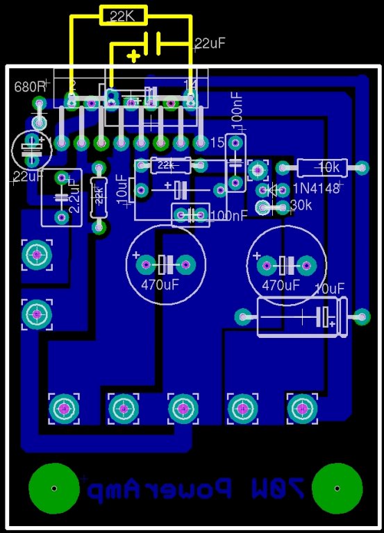
(#) reloop hozzászólása Márc 15, 2012 / 3
 
Sziasztok!
Készítettem egy egyszerű nyáktervet. Tapasztalatom, az 1000µF tápszűrő helyén a 100µF tökéletesen megfelel. A standby-t direktbe kötöttem, mivel átlagos használatnál a készenléti állapot igénye fel sem merül. A 220k/10µF biztosítja a koppanásmentes bekapcsolást. A panel fogadja a nyákba ültethető sorkapcsot. A pdf melléklet vasaláshoz készült.
(#) Alkotó válasza reloop hozzászólására (») Márc 15, 2012 /
 
Ügyes!
Talán a lyukakat kisebbre kellene állítani, mert vasaláshoz az sokkal praktikusabb. Én ehhez a technológiához 0,5mm-t használok, ami már tökéletesen elég a fúró megvezetéséhez.
(#) reloop válasza Alkotó hozzászólására (») Márc 15, 2012 /
 
Megtisztelsz!
(#) lali22 válasza DJmike hozzászólására (») Márc 15, 2012 /
 
Szia igen 2db hidról van szó és köszi a tanácsot most hogy te is rá erősitettél én is maga biztosabb lettem KÖSZI
(#) luluzulu hozzászólása Márc 15, 2012 /
 
Sziasztok
Ezt a nyák tervet csináltam meg és az lenne a kérdésem hogy a 2,2µF polarizálatlan kondenzátor menyire fontos?
Mert az per pilanat nincs otthon, Elkóval helyetesíthetem?
A dióda az mit csinál? Meg ilyen diódám sincs sima mezei dióda jó?
(#) reloop válasza luluzulu hozzászólására (») Márc 15, 2012 /
 
Szia! Pár sorral előtted közzétettem egy nyáktervet, pillants rá.
Az elkó feltétlen jó minőségű legyen, ha jelentős áram szivárog rajta egyenfeszültség mehet a kimenetre.
A dióda sietteti a némítás aktiválását kikapcsoláskor. Típusa közömbös, el is hagyható ideiglenesen.
(#) luluzulu válasza reloop hozzászólására (») Márc 15, 2012 /
 
cap Con 2.2uF, 63v Ks105 (fok)C

Menne oda vagy tegyek nagyobbat?
(#) reloop válasza luluzulu hozzászólására (») Márc 15, 2012 /
 
Jó lesz. Ellenőrizd az ohm-mérő végtelen ellenállást mutat-e a lábai között. A "+"-t kösd az IC lábára.
Szerk.: a sárgával rajzolt alkatrészekkel mi a terved?
(#) luluzulu válasza reloop hozzászólására (») Márc 15, 2012 /
 
levegőbe lesznek... Így is csunya lett a nyák is meg minden szóval esztétika nem fontos...

Ezennel be fejeztem, az erősítőt, még csak egy táp hiányzik hozzá

Köszönöm hogy segítettél...
(#) sanca2 válasza luluzulu hozzászólására (») Márc 16, 2012 /
 
Szia

Esetleg egy ilyen ?

Én egy ilyet csináltam ami a linken látható, a feszültségeket olyanra választod amilyen neked kell
(#) luluzulu válasza sanca2 hozzászólására (») Márc 17, 2012 /
 
Ma reggel fogok neki fogni...
A trafó tekercselésnek... szóval majd kiderül mit tudok kihozni...
(#) lali22 hozzászólása Márc 17, 2012 /
 
Sziasztok van ez az uj 7500-as kondim ezzel akartam kiváltani 4700-et csak amikor kivette észre vettem hogy a 4700-ek jóval nehezebbek mint a 7500-as és ha össze csapom akkor furcsa hangja van mintha üres lenne szerintetek?
(#) Bassmester válasza lali22 hozzászólására (») Márc 17, 2012 /
 
[OFF]Szép kondi
Majd a legközelebbi képfeltöltésnél jobban figyelj oda.

A 7500µF eléggé furcsa érték, azt sem lehet kizárni hogy hamisítvány. Majd jelentkezz egy kondiról készült fotóval EBBEN a topikban.[/OFF]
Következő: »»   337 / 611
Bejelentkezés

Belépés

Hirdetés
XDT.hu
Az oldalon sütiket használunk a helyes működéshez. Bővebb információt az adatvédelmi szabályzatban olvashatsz. Megértettem