Fórum témák
» Több friss téma |
Fórum » Csöves erősítő készítése
Ne feledd betartani a fórum viselkedési szabályait, és a topik megmaradásának feltételeit. [link]
A téma átmenetileg fagyasztva lett, hozzászólni nem tudsz!
Köszönöm a kimerítő és korrekt választ! Jövő hét közepén összerakom és minden kiderül, majd referálok az eredményről.
Ezekben a rádiókban szelén egyenirányítók voltak (hídkapcsolásban), amin megint csak "elveszett" pár 10V. A trafó is elég vékony dróttal van tekerve, ezen is esik feszültség. Ha marad a szelén, ne fájjon a fejed, azért a VT-ben tudták, mit csinálnak. A többit Szilva leírta.
A szelén hidat nem bántottam, minden eredeti a trafótól a hídon át a kettős kondenzátorig.
Akkor leesik arra az értékre (vagy a közelébe), mint a rajzon. Az RF fokozatok terhelése viszont hiányzik, ezért az 1k-s ellenállást cserélheted nagyobbra ( Ohm -törvény).
Idézet: „Ha jól emlékszem, az ECL86 a PCL86-tól kizárólag a fűtés módjában, feszültségében tér el.” Nem egészen. Beszéltünk már itt erről. Valamiért az ECL86 "jobb", még a Magyari könyv paraméterezése - a trióda részen - is eltérő a két csőre, az E-s javára. Bár mindkettőt hallottam, összehasonlítani nem sikerült még és talán felesleges is.
Akkor örülök, hogy nekem ECL van.
De akkor miért tűnik a PCL elterjedtebbnek? Vagy csak én láttam rosszul?
Szia nekem a plazmacső vezérlő adja fel az {elektroncső.hu } vezérlője 2x adta fel....az elsőn a panelen fűstőlt el egy amúgy hűtendő alkatrész aminek nem hogy hűtése nem volt ,hanem fel volt ragasztva a panelre ,igy atta fel az első .A második meg csak már félig fút ki.a plazma csőveknek semmi bajuk
Azért talán, mert ECL csak rádióban volt és egy idő után ráfeküdtek a TV-k gyártására, de nem tudom. Viszont azt hallottam, hogy a TV-ben nagyon gyakran cserélgetni kellett (gázosság). Ezt a rádiókról nem hallottam és nekem is van ilyennel rádióm és működik is. Lehet, hogy valamiért az E-s jobb konstrukció volt, de korábban meg voltam győződve róla, hogy csak annyi a különbség, hogy milyen fűtőszálat dugnak a katódcsőbe. Gábor AE211-esében is ECL-ek vannak és meglehetősen szépen szól (igaz, hogy az illesztés miatt csak 8W jön belőle ki
). Abban úgy tudom, még nem voltak cserélve.
A TV gyártás egészen addig alkalmazta a PCL-t, amíg a teljes készülék félvezetős nem lett (talán a Munkácsy Color volt az egyetlen hibrid, ahol félvezetős volt a hangvégfok). FF kivitelű készülékeknél más volt a helyzet, a fűtések miatt is szükség volt még bizonyos számú csőre ( A P sorozat fűtőáramát - 300mA - úgy határozták meg, hogy az összes cső fűtőteljesítményét lehessen fedezni 220V közeli feszültségről. Csak az NTK, ill. egy csekély értékű ellenállás kellett a körbe, a fűtőkör hatásfoka ez miatt jó volt.) Az egyes fokozatok félvezetővel történő kiváltása (hangKF, majd KF,) miatt már romlott a hatásfok (nagyobb ellenállás beépítése, mely csak a meleget termelte feleslegesen), de még elviselhető volt. Mikor további fokozatok kerültek áttervezésre, a fűtés veszteségeit csökkentendő, félhullámú fűtésre álltak át, pl. Orion 70-70-75, Sens-Orion, Vénusz, stb...
Tehát kijelenthető, hogy a PL504-PY88 csőpáros (sorvégfokozat) távozásáig szinte kötelező volt a maradék csövet is meghagyni (a PCF802-t a PL504 meghajtására, a PCH200-at a csöves oszcillátor(oka)t szinkronjellel ellátni. Ebből már szinte kötelezően adódott a PCL85, és akkor már a 86-os is, meg a 84-es. Így lehetett gazdaságosan, félhullámú fűtést kivitelezni. A PCL, és ECL csöveket 1968-ra fejlesztették ki (vagy vette gyártásba a Tungsram), kb. 7-8 évet voltak alkalmazva, onnantól jöttek a teljesen félvezetős (modul) TV-k. Rádióknál más volt a helyzet, ott hamarabb lehetett használni félvezetőket, az akkor már egyedüli profilgazda VT előszeretettel alkalmazta az AC187-188 párost, ahol nagyobb teljesítmény kellett, ott meg az AD161-162 párt. Nem sokkal később megjelent a TAA691, és TBA 800-810-es HF végfok IC, ezek teljes mértékben kiszorították a csöveket. Akkoriban születtek olyan készülékek is, amit én amatőrként is szégyellnék. Gondolok itt a Nápoly nevű, fakávába - hálózati táppal üzemelő - épített autórádióra.
Volt a VT-nek egy olyan (sztereó) rádiója, ahol a teljes rádiórész félvezetős volt, míg a hangfokozatban ECL86-osokat alkalmaztak. Sajnos csak SE volt, egy bulin - hangerőre - csúnyán leszerepelt, mert egy félvezetős Orfeusszal összemérve szegény csöves csak torzított az általunk akkor kívánt hangerőn (sajnos, ma is ugyanez a problémám az E(P)CL86-os SE végfokokkal, egyszerűen hiába jó, ha nincs elég erő benne), míg tranzisztoros társa ezt gond nélkül tudta (2X15W).
Nálam most meglepően nagyot szól az új lakásban. Nagyon jó a szoba akusztikája. A PCL82 PP 2x8 wattja meg már tömör gyönyör volt.
Meg a hangsugárzó érzékenységén is sok múlik. Nálam hallottad Te is, hogy az egyik legjobb volt a PCL-ed minőségre, de kicsit (?) kevés oda.
Erre vonatkozóan változó a tapasztalatom. Gábornál az AE211 is már brutális hangerőt produkált a szobában. Az AV760 már haláskárosodást tud okozni és 1/8 W mellett is élvezhető már. Neki egy "panel" szobája van, igen kicsi. Én egy 25-30 nm körüli helységben szoktam hallgatni. A GU50 SE talán a határ. Az EL84 PP már szép hangerőt produkál, míg 807 PP 60W-ja (már amikor hajlandó működni) több mint elegendő és az APX100 is hasonló kategória (hangfalak: DC2050E és Mission 774-esek). Sajnos megállapítottam, hogy Missionok nem szeretik a csövest, az onkyo házimozin jól szólnak végig, de a csövestől meghasalnak nagyobb hangerőn (előbb mint a tranyóstól). Szóval 10-12W kell és lehetőleg tartalékokkal rendelkező PP-ből. Egyelőre ez a véleményem. Lehet, ha HB1, Preludium l(pl. KEF iq50-es hehe) lenne itt vagy valami érzékenyebb, akkor a PCL86 is elég lenne.
Tök mindegy hogy vákuum vagy szilícium, esetleg germánium arra jöttem ár hogy a watt az watt.
Valóban. DE sokkal fontosabb a hangsugárzó érzékenysége.
Talán abból a szempontból nem mindegy, hogy a tranzisztorosnál tulajdonképpen a tápfeszültség korlátoz. mikor meghaladjuk a kivehető max. jelet, a torzítás drasztikusan "lép be". Egy csöves nem ennyire durván "szalad bele" a túlvezérlésbe (mivel komoly tápfeszültség tartalékai lehetnek), inkább a karakterisztika görbültsége miatt nem tekerjük tovább a hangerőt. Így előállhat az a helyzet, hogy a 4W-os tranyósnál előbb megállunk az elviselhetetlenné váló hang miatt, mint ugyancsak 4W-os csöves testvérénél. Ezáltal az utóbbi lehet, hogy hangosabbnak tűnik. Persze, azért itt is igaz, hogy 15W-tal nem ér fel a csövi 4W. Hangerőre........
A fórumra már sajnos nem járó Hapro kolléga Pioneer ECL82 sztereó rádióerősítőjének 2x7W-ja volt nálam az alsó határ, valami ilyesmit tudhat a GU SE is. Bár Gáboré nem nyerte el a tetszésemet (hangilag), még a párom is fanyalgott, pedig nem képzett a kérdésben. Tulajdonképpen rá sem hallgattunk igazán, így "nincs meg", mennyi is volt az annyi (a Gabi - azt hiszem - akkor drótozta össze a 807 PP-t nálunk. Valami tápzárlat is rémlik..... Tényleg, hol van mostanság Gábor?).
Üdv!
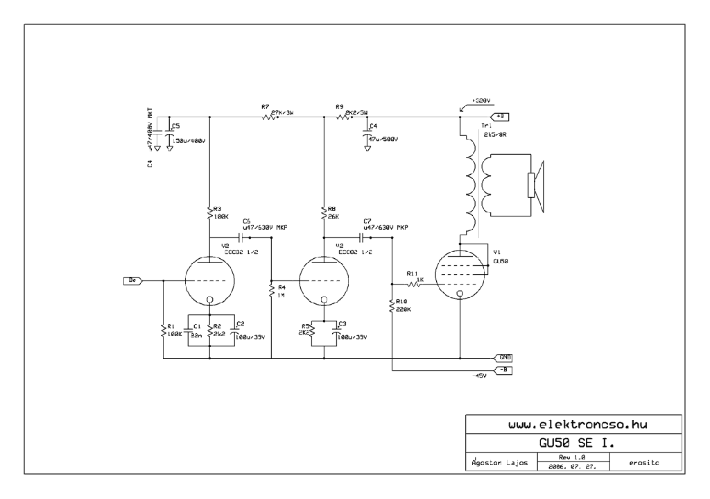
Mi a véleményetek az Ágoston-féle GU 50 SE-ről?
Nekem bejött, jóhangú kis erősítőt lehet összehozni a kapcsolás alapján, főleg megfelelő "körítéssel".
https://picasaweb.google.com/102787959191787346400/GU50SE2x7WErositoEpitese
Gábor dolgozik és próbálja kialudni magát (a kettő most éppen nehezen összeegyeztethető).
Nekem volt szerencsém Haprónál tavaly meghallgatni a 8W-os Hiragát egy általa készített (talán valahol itt is bemutatott) TL(?) egyhangszórós hangfalain (itt a hangszórójának a doboza is , 302-08-as modell). Ezen a 8W elég kiemelkedően szólt, éneket és kórust hallgattam. Ilyenen egy GU50 SE igen jól szólhat, még a kissebb SE-k is. A DC2050-sel, az eredeti hangszóró visszahelyezése óta, valahogy kiegyensúlyozottabban szólnak a csövesek.
Még a GU50 SE-hez adalékként:
Nekem talán a saját magam által elsőnek készített triódás változat tetszett a legjobban. Ez a Luki által is linkelt ECC82-es változat volt, készült az elektroncso.hu második felvonása is, ez is jó volt. Utána vett kezelésbe Gábor és lett pentódás változat 6n2p SRPP meghajtással. Ez utóbbi másképpen szólt, de érezhetően erősebb lett és kevésbé "meleg", de jól szólt ez is. Én nem alkalmaztam UL-t, bár a trafón kettő megcsapolás is van, az 500V-os anódtápnál (250V Ug2) ez amúgy sem tenne jót neki. Szóval szerintem GU50 SE fornton vagy marad az ember a 320V körül és trióda/UL-ben gondolkodik, vagy letesszük a voksunkat a pentóda mellett és akkor egy szingli csőnek is 600-700V-ot adunk, stabil 250V segédrács mellett. Persze ez egyéni vélemény a mostani megítélésemmel. Nekem 2,5K-s kimenőim vannak. Lehetne esetleg 600V mellett párhuzamosan rákötni két pentódát. Lehet, hogy kijönne 20W is (nem vagyok benne biztos, hogy ez utóbbiból elvinne-e a 150W-os toroidom egy sztereót, még így is melegszik rendesen).
Sziasztok! De jó hogy szóba jött a GU 50 !!!
Szeretnék építeni egy ellen ütemű erőművet ilyen csövekből! Elsősorban mert megfizethető,és nagyon jó hangja van. (Legalább is SE-ben hallottam) Egy nagy teljesítményű basszgitár erősítőt szeretnék összehozni 180-200W körüli teljesítményre. Bár itt már lehet hogy gondot okoz a nagy anódfesz a hálótrafó készítésénél (átüthet??) Ha lenne valakinek ilyesmi rajza,azt megköszönném. Más csővel megvalósított rajz is érdekel. [OFF]6p3sz-ekkel már többször építkeztem és pompás hangja van pp-ben, de az ide most kevés[/OFF]
Nemrég beszélgettünk ilyen kategóriájú erősítőről, GU-50-nel. Persze, itt már minimum 4 kell csatornánként belőle, szigorúan pentódás beállításban. Szerintem ilyet még senki nem készített, 2 csővel viszont igen. A neten azonban lehet hozzá rajzot találni.
Idézet: „Valóban. DE sokkal fontosabb a hangsugárzó érzékenysége.” Csak a kollégát tudom idézni.....
Szia!
Imi jól írja. Legalább 4 végcső kell neked. Jó nagy kimenővel, mivel az E húr 40Hz körül rezeg (41,2Hz, azt hiszem). A kimenő nem kis falat, de én 600V-os anódfeszt ajánlanék, azért ez még nem egy lehetetlen feszültség, de vigyázz miközben belenyúlkálsz. Tulajdonképpen ez a kapcsolás jó is Neked, a következő képen levő meghajtással, persze kell még elé basszgitár előfok (A JCM800 basszus verziója jó lehet). A végfok annyiban különbözne, hogy a végcsöveket megduplázod, persze akkor az előfesz részt, a segédrácsok ellenállásait, a csatolókondenzátorokat, és a katódellenállásokat is dupláznod kell. A kimenő Raa értékét pedig a felére kell csökkenteni. Kimenőnek szerintem egy Sm102b vagy egy 300W-os toroid megfelel. (én a helyedben keresnék Colorstar hálótrafót, ha nem baj, hogy kicsit nagyobb helyet foglal, na az 600W-s vasmag, és szépen szimmetrikusan lehet rá tekerni. [off]Amúgy biztos nagyon jó hangja lesz, főleg sima kíséretnél, de slapre is szépen be lehet állítani.
Készen van a nyák, szerdán beültetés és próba! Már nagyon várom!
Köszi az ötleteket! A kimenőt fletával (k.k.félegyházán )csináltatnám ,már beszéltünk róla de még levegőben lóg a dolog.Hálótrafó (vasam) van EI kivitelben 400w-os kaposvári. A primer még rajta is van,lehet hogy azt nem is bántom. Szerintem megcélzom a 4 csöves gúnárt!Persze még körüljárom a rajzokat. Szép napot.
[OFF]Ront a helyzeten hogy öt húros a basszerosunk. [/OFF]
Fletát ismerem, sőt elég jóban vagyok Vele. Hálótrafónak biztosan elég lesz a 400W-os? Csak a nagyfesz résznek kell 250-300W, a fűtésnek is elég végülis 100W sőt még kevesebb is, de melegedni fog a trafó. A primert én sem bántanám. Nem baj ha 5húros a basszer, az is valami 32Hz-en rezeg. Jó tetemes kimenő kell.
(Én ezért nem akarok csöves basszgitár erősítőt magamnak. A többi részlet itt már off lenne.) |
Bejelentkezés
Hirdetés |


De akkor miért tűnik a PCL elterjedtebbnek? Vagy csak én láttam rosszul?
). Abban úgy tudom, még nem voltak cserélve.









