Fórum témák
» Több friss téma |
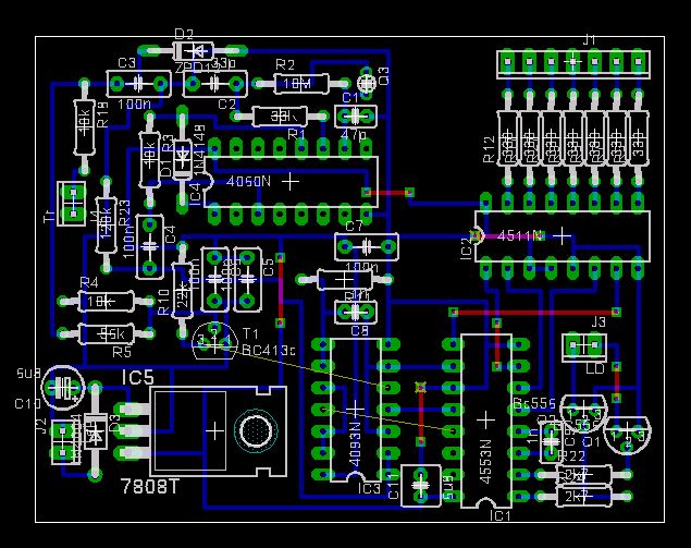
Hello mindenki! Megépítettem ezt a fordulatszámmérőt: Link
Segítségeteket szeretném kérni! A helyzet az, hogy akárhogy is ügyeskedek, a kijelzőn mindig csak 00 kiírás jelenik meg, hiába kap jelet az áramkör. Most tekintsünk el attól, hogy az IC-k bármelyike is rossz lenne. Mellékelem a beültetési rajzot, ami alapján elkészült. Ha felfedeztek benne valami hibát, akor szóljatok, mert én már rengetegszer átnéztem, és nem tudom mi lehet a baj. Annyi a különbség hogy a BC413 helyett Bc550-et használtam. Köszi a segítséget! sziasztok az után érdeklődnék hogy lehetséges lenne e egy olyan fordulatszámmérőt épiteni ami valamielemről vagy pici akkuról megy.hogy pontos legyek veteránversenyzek adott egy kéthengeres kétütemü motor hengerenkénti elektronokus gyujtással/konkrétan babetta gyujtás/ más áramforrás nincs rajta és a suly miatt nem akarok akksit tenni bele.kellene egy viszonylag nagy kijelzős kis sulyu fordmérő gyujtókábelről esetleg jeladóról vehető lenne a jel a tápot pedig valami elem adná ha egy napot kibir egy elemmel már jó.van maszek épitésü köridőmérőnk az is elemmel megy egy idényt szó nélkül kibir.elektronokához nem nagyon értek ezért kérek segitséget hátha érez valaki kedvet épiteni ilyesmit email a nick alatt köszi diosensei
Üdv
Ez a kapcsolási rajz simson tirisztorosnál működik valaki át tudná nekem alakítani hogy működjön ha nem és lehetőleg kevés alkatrészből Bővebben: Link
Szia végül is sikerült autóba bekötni ezt a műszert? Azért kérdezem mert én most építem meg és nem akarok kicseszni magammal !!
Üdv: Viktor
hello!
Lenne egy kérdésem.: gyertyapipa köré tekerek 3 menetet és utána arra a rézdrótra kössem rá a fordulatszámmérőt? vagy az a 3 menet csökkenti a gyertyapipában levő feszültséget? köszi
és ehhez milyen fajtájú ledes kijelzőt használjak?
Szia!
A gyújtó kábelre rátekered a pár menetet és az lesz a fordulatszámmérőd bemenő jele. Ebbe a pár menetbe értelemszerűen jóval kisebb feszültség van mint egyébként a gyújtókábelben.
oké igy már értem köszi.
és azt nem tudod megmondani h milyen fajtájú 4 digites lcd kijelzőt vegyek? mert néztem és elég sok fajta van köszio
Szia! A kijelző magától nem dolgozza fel a pipáról levett jelet, kell egy áramkör is hozzá, ami a kijelzést megoldhatja LCD-vel, LED-el, vagy 7 szegmenses kijelzéssel. Attól függ hogy milyet szeretnél ahhoz kell keresned egy megfelelő kapcsolást.
Kedves "pheteeemc"!
Egy-két dolgot tisztázzunk, és utánna nézz magadba kérlek. Van egy közösség, ami több mint 7 éve működik, és saját szabályai vannak (mint minden közösségnek) Erre Te abszolút zöldfülűként nem hogy teszel nagyívre a szabályokra, de még a moderátorral is elkezdesz pimaszkodni. Olyan moderátorral, aki már akkor a szakmában dolgozott, amikor Téged pelenkáztak, és toltad a csattogós lepkét. Alábbiakat, úgymond a jövőre való tekintettel kérném tőled: - Új közösségben ismerd meg a szabályokat - Ismerd meg, kik a közösség összefogói és irányítói és azokat tiszteld - Tartsd be az illem legalapvetőbb szabályait - Ismerd a saját anyanyelved és annak szabályait is! - És főleg hanyagold a személyeskedést! Könnyebb lesz az életed.
"pheteeemc" felhasználó trágárkodásait és a többi hozzászólást is eltávolítottam.
Topic vissza a régi mederbe...
Hali!
Nagyon kezdő vagy, csak egy működő fordulatszámmérő NYÁK tervet és egy beültetési rajzot keresek 4ütemű motorhoz, ami NEM a gyujtásról veszi a jelet. (lévén 8 hengeres) Hogyan lehetne ezt megoldani? Köszi: Balázs
Szia!
Én még nem építettem 4 üteműt. Van nekem egy LCD kijelzős fordulatszámmérő csak az érzékelést kell megoldani. Nem én találtam ki, azt hiszem innen szedtem hobbielektronika oldalról, tudom hogy kezdő vagy, mert írtad, de hátha segít valaki a megépítésében és a PIC beprogramozásában.
Hali!
Nincs véletlenül valakinek kész nyák terve ehez a kapcsoláshoz?
Hellósztok,
Megépítettem ezt: Bővebben: Link Jól is működik, ha a gyújtókábelről veszem a jelet, de ha a gyújtótrafó vezérléséről nem megy. Ha a bemeneten a 100k-t lecsökkentem, az segíthet, vagy csak az IC-t nyírom ki vele? Prometheus
Szia!
Az IC nem fog meghalni ha csökkented egy próbát megér.
Szia!
Ha a gyújtókábelről megy ( rátekerve pár menetet ), akkor a megszakítóról biztos mennie kell ! Nem rossz helyre kötöd ? Steve
Én biztos vagyok benne
megpróbáltam mindkettőn ugyanis
Sok lehetőség van.
Én a jeladós módszert választottam, mert pontosabb. kell hozzá jeladó kerék, amit a főtengelyre kell ráépíteni. megrajzolni, kivágatni lézerrel, majd központosan fel rögzíteni. Kell jeladó tartó, és jeladó. Majd mikrovezérlő és kijelző. Én 30fogas jeladókereket használok, így 20 1/perc a mérési pontosság(de 100asával jeleztetem csak ki 100ms vagyis 1 tized másodpercenként. Jeladónak pedig a skoda felicia holtpont jeladóját használom. Igaz ez óracsoport lett kompletten, de nem annak indult ez sem. Fordulatszám mérő1 Így nézett ki ez első teszten.. azóta hibák javítva(lásd led kontakt hiba)
Milyen járműn próbálod? Nem lehet, hogy csak 0-5 V megy az általad megszakítónak nevezett pontra és a trafón belül van a végfok ( vannak ilyenek !)? Jól értem akkor, hogy a gyújtókábelre rátekerve megy és ott reális értékeket mér?!
Steve
4 ütemü Wartburgom van. Hangra nem tudnám 100%-ra megmondani mennyire pontos, de követi a motor fordulatát, nem ugrál fel vagy esik le magától a kijelzett fordulat. Klasszikus megszakító nincs ebben az autóban, HALL jeladó és gyújtáselektronika van.
Szerintem ott jónak kell lennie a trafó '1'-es pontjának... ! A fordulat reális értékénél arra gondoltam, hogy alapjáraton nem 3000-et mutat, hanem 800-1200-at ?!
A Hall jeladónak be kell mennie valamilyen elektronikába és onnan jöjjön a jel a trafóra ( ha egyből a "trafóba" megy, akkor abban elektronika is van és a jeladó nem tudja egyből meghajtani a megszakítóra készített mérőt!). Steve
igazság szerint 3ezret mutattott a panel, de be tudtam kalibrálni. A főkábelre tekertem a drótot.
Ha a rátekert huzallal megy, akkor a megszakítóval is menni kéne --> meg kellene nézni oszcilloszkóppal vagy legalább egy frekimérővel!
Steve
Ilyesmi sajnos nincs itthon, pedig én is azzal kezdeném. A kocsi remekül megy, elvileg a vezérlésnek jónak kellene lenni.
Szia. Ha megnézed a rajzot, amit linkeltél, láthatod, hogy a bemenet után közvetlenül egy npn tranzisztor van, amely csak akkor tud nyitni, ha a bázisa pozitívabb potenciálon van az emitternél. Ezért teljesen normális, hogy a megszakítónál - ami többnyire testet szaggat - nem működik az áramkör...
A megszakító a trafó 1-es pontjára megy, ahol a trafón keresztül +12V mérhető. Ezt teszi testre, így alakul ki a primer áram, amit a megfelelő pillanatban megszakít ( ezért megszakító!) és mivel a Lenz törvény működik a trafó primer tekercsében feszültség indukálódik ( mérve akár 400 V-os csúcsokat is a 12V-os oldalon! ), miközben a szekunder tekercsben az áttételnek megfelelően több kV-os csúcsok jönnek létre! Tehát az áramkör bemenetén +12V(csúcsokkal) és GND váltogatják egymást, aminek működtetnie kell a tranzisztort ( a tranzisztor nem akkor működik, amikor a megszakító zárva van, hanem amikor nyit!). Az ellenállás és a zener pont a nagy impulzusok ellen van, és ezért érdekes, hogy a vezetékre tekert néhány menetben indukálódó feszültség működteti, miközben a jóval nagyobb fesz. nem!
Steve
Ha nincs szkópod, akkor egy erősítő is jól jöhet: az impulzusok a hallható tartományban vannak, ha felerősíted! Meghallgatnám a jelet a tranzisztor bázisán, kollektorán, az 555 2-es és 3-as lábán vezetékes és megszakítós bemenetnél ( az erősítő persze AC csatolt legyen --> bemeneten kondi!)!
Steve
Növeld a 47nF-ot akár 100-ra.
A bázisellenállás értéke jó, (400V-os tüskénél 4mA is folyik, ami több mint elég), de nem árt ha több darabból van összerakva-nem üt át. A 68nF-ot vedd ki, helyette sokkal kisebb érték is megfelel, akár el is hagyható,(a zavarszűrés, ami a tulajdonképpeni feladata, elektronikus gyújtásnál nem annyira fontos, mert nincs megszakítókalapács ami prellezhet). |
Bejelentkezés
Hirdetés |





sziasztok az után érdeklődnék hogy lehetséges lenne e egy olyan fordulatszámmérőt épiteni ami valamielemről vagy pici akkuról megy.hogy pontos legyek veteránversenyzek adott egy kéthengeres kétütemü motor hengerenkénti elektronokus gyujtással/konkrétan babetta gyujtás/ más áramforrás nincs rajta és a suly miatt nem akarok akksit tenni bele.kellene egy viszonylag nagy kijelzős kis sulyu fordmérő gyujtókábelről esetleg jeladóról vehető lenne a jel a tápot pedig valami elem adná ha egy napot kibir egy elemmel már jó.van maszek épitésü köridőmérőnk az is elemmel megy egy idényt szó nélkül kibir.elektronokához nem nagyon értek ezért kérek segitséget hátha érez valaki kedvet épiteni ilyesmit email a nick alatt köszi diosensei





