Fórum témák
» Több friss téma |
Fórum » Inverteres hegesztőtrafó
Elférni biztosan elfog mivel még se nyák se doboz
Jelenleg egy cipősdobozban gyűlnek a dolgok és még nincs tele.Pedig ami méretre nagy az már mind benne van.Meg igazából tényleg nem izgat a méret.Inkább legyen kicsit nagyobb a doboz és szellős mint mindent csúcsra hegyezzek meg összezsúfoljak.Súlyban meg nem nagy különbség van.
Koccintok most az egészségetekre az ünnep alkalmából Gábor, István! Egészségetekre!
találtam a vaterán egy U93 as magot amit megvettem 4 e ft volt a csomagban meg kettő! Most egymással szembe fordítottam őket, meg tekertem 80szál 0.35 primér és 25mm2 szekuval! Brutál az egész kiváncsi vagyok mi lesz belőle. de épül a gép már sok minden megvan belőle majd rakok fel fotót!
a vezérlés és a többi modul már ehhez készült amit az előbb raktam fel!
Off
Nagyon köszönöm! Azonnal leszaladok két megfelelő méretű edénnyel a spájzba, és teleöntöm őket. Majd koccintok mindannyiotok egészségére! On
Néhány éve javítottam egy UTP 200-as gépet, az olyan magra volt készítve. 90V üresjárási feszültsége volt,és 3 fázisú táplálás ellenére fetes kapcsoló fokozata volt.
Én is 200 A re gondoltam, de kiváncsi leszek, hogy mire lesz képes! Az áramváltó tekercs menetszáma ezt nem befolyásolja? Nem kell változtatni rajta? Mit gondolsz? te mégis csak jártasabb vagy ebben! vagy kisérletezzek?
Az áramváltó áttételén lehet hogy nem kell változtatni, de az áramváltó utáni ellenállás értékeket optimalizálnod kell, mivel az áramváltó nagyobb feszültséget fog kiadni a rajta átfolyó nagyobb áramnak köszönhetően. Neked viszont a PWM IC-be ugyanúgy tól-ig értéket kell bevinni, ami pl. egy 100A-es gépnél is ugyan akkora mint egy 200A-esnél. Magyarán az árammérő kör feszültségosztási viszonyát kell úgy beállítani hogy az átfogási tartománya a 200A-t tudja. Szemléletesen: ha pl. egy 100A-es gépnél a 100A-hez tartozó feszültség(amit az áramváltóból a PWM IC-be vezetsz) az IC áramfigyelő bemenetén 1V volt, akkor a 200A-nál is 1V kell legyen. Remélem érthetően fogalmaztam.
Azt kell még megnézni, hogy ha ugyanolyan frekvencián fog menni a gép, akkor a nagyobb feszültségtől, ami a szekunderen ébred, nem fog e betelíteni a ferrit. ( nem valószínű, de ha leírod az adatokat, akkor kiszámolom. )
Lehet külső "undervoltage" védelmet is építeni a vezérléshez plusz 1-2 tranyóval. Láttam is régebben valahol egyet, csak nem tetszett ezért nem mentettem el. A túlméretezett segédtáp jó, de csak addig amíg valamiért tönkre nem megy, mert akkor az is viszi magával az IGBT-ket.
Szia!
Ez az elrendezés nekem is jobban tetszik. (Külön vélemény: nem bajlódtam volna a kocka lukkal, csak akkora furat, melyen a csavar feje átfér, és a vezérlést is lehetne a tetejére rakni) Csemegézni felteszem egyik panel tervem ( direkt ilyen zsúfolt!- megelőzve eme kritikát...,mert a nevében rejlik a lényeg)- ez még gyártás előtt van, kísérleti darab, mint az autóknál: tanulmány...
Szia!
Szerintem ez sem rossz..., de sokallom a vezetéket. Szerintem, amit lehet egy nyákra tervezni, azt célszerű is!- ... ma már a tervező programok miatt könnyű újra gondolni a "koncepciót", könnyebb beépíteni mások ötleteit, s a te fantáziád is hamarabb felélénkül. Nem értek hozzá, de a sok össze-vissza lógó, kuszálódó vezeték könnyebben okoz áthallásokat, interferenciát, mint a "sűrűbb" nyák - ráadásúl e gépekben van is hely a nyáknak, nem kell kicsire tervezni, csak, ha ez a kifejezett igény. Tetszik a távtartó ötlet! :hide:
Szerintem nem mondta senki, vagy félre értette: a segédtápnak nem a teljesítménye "40-50VA" a legfontosabb paramétere, (,hanem megfelelően pufferelt fesz.)hiszen maga a vezérlés minimális fogyasztással bír, csak a ventillátor az, ami zabál -és az akár a hálozatról is mehet... nemde?
Szia!
Mai occó rossz DVD még nem került a kezedbe? Azok tápjai általában jók, nem túlnagy méretűek és tudnak 12V-t, szerintem ide megfelel. Ha az bírja az optikát és a vezérlést is hajtani. A bolha piacokon is, de szerintem sok helyen (ismerős) ilyen szétszedni való dvd-t annyiért meglehet venni, amennyiért vennél a boltban egy trafót (hm... a gyűjtési szenvedélyem...)
Ez jó tipp volt.Köszönöm
A tápjaimat végignéztem de csak 24 voltos van az is csak 220-ról megy.Meg nem is értek hozzá annyira,hogy át tudjam alakítani.Szerencsére van még időm beszerezni.Ha nem sikerül marad a "kis" trafóm.A 12 volthoz is csak azért ragaszkodnék mert van két 80-as táp ventim amit a gépbe szántam meg a reléjeim is 12 voltosaküdv
A két táp ventillátor egy dvd tápnak a többivel együtt sok lesz, ezért mindjárt kettőnek nézz utána... Orion és egyéb híres neves dvd jó lesz, a táp külön panelon van általában és cca. 4-5 cm X 8-10cm a mérete. Semmit sem kell átalakítanod, szinte mindre rá van írva melyik része a 12V (5v, 3,3v -12v, gnd) Infó: a tápok ritkábban halnak meg eme dvd- kben (optika, motorvezérlés ill. az "agya"száll el.) A házimozik tápjai már brutálabbak, nomeg jóval méretesebb nyákon vannak és bonyolultabbak is (nem annyira ajánlott)
Ha minden igaz egy fhilips már lesz.Elképzelhető,hogy kettő.De ha egy lesz akkor arról megy a 2 relé meg a vezérlés.Remélem ezt elbírja.A két ventit meg sorba kötöm mivel tök egyformák,és ráakasztom a 24 voltosra.Az is kb 7x7 centis.De azért hétvégén szétnézek a piacon is
A jóbol sose elég.Valahol még egy daewo videó is hánykolódik itthon,csak meg kéne találnom.
Köszi a választ, de a 9V-os zéner nem azért van ott, hogy több feszt ne engedjen át? Az áramváltó tekercs menetszámát csökkentve nem lehet megoldás?
Most néztem meg egy kapcsolást 240A ott valóban az ellenállás értéke 1.6R helyett 0.5R! Köszi
Helló
Hát a táp eddig nem jött össze de nem adom fel Ha már a beszerzésnél tartunk.A linkelt bimetál jó a maciba?Tudom hogy kicsit nagy meg kicsit drága de eddig ezt találtam
Bizony jó ám. A hűtőlapra felcsavarozhatod, a trafóra pedig savmentes sziloplaszttal rögzítheted.
Megnyugodtam
![]() Kicsit nagy de legalább nem 95 fokos.Bontottam ilyeneket mikró trafóról 105 fokosakat.Lehet az egyik hibás volt,de az a trafó le volt égve.Szóval maradok akkor ennél.
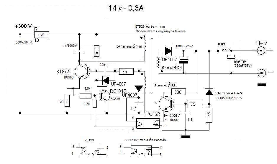
Megint van egy kérdésem.A lenti nyákrajzom van egy 1u 400v-os kondi a 320v-os részen.Az ugye fólia kondi?Meg érdekelne az mi célt szolgál.A kapcsolási rajzon nincs rajta.
Nem is tudtam,hogy ez a rajzom is fent van,na mindegy.A lényeg,annak a kondinak van még egy párja,a második 1µF kondi az IGBT végfok panelon van rajt.Összesen tehát 2µF kondi kell legalább,korrigálja az elkók ESR értékét,a rajzon is rajt van az elkók (3x470uF) mellett ábrázolva.Nem szentírás egy alkatrészből kialakítani a szükséges értéket.Küldtem elkókat és egy 2,6µF kondit is,nyugodtan építsd be őket,tökéletesen megfelelnek a célra,mind leellenőriztem előtte műszerrel.Ja,és ott van 4 darab 4,7nF/2000V kondi is a snubberekhez,a diódák (5x1N5819) a meghajtó és vezérlőbe,a 100 ohm ellenállások,ic,fetek,stabkocka,opto,toroid az áramváltónak,ha kell,a bordák is akkorák mint az én gépemben.
Köszönöm a kimerítő választ.Így már megtaláltam a kis huncutot.Egyenlőre csak kirajzoltam manualba a nyáktervet és szemetszúrt az a kondi.Lassan kezdem a miliméterpapírra az én verziómat csak jó ha van kiindulási alap.Az alkatrészeket természetesen mind beépítem
Meg azért is jó ez a nyákrajz nekem,mert így könyebb kisakkoznom,hogy melyik kondi milyen tipusú.Még egy kérdésem lenne.Ha sikerül szereznem kapcsoló üzemű tápot a 12 voltos segédtápnak akkor a stabilizáló rész ugye nekem nem kell.
"Ha sikerül szereznem kapcsoló üzemű tápot a 12 voltos segédtápnak akkor a stabilizáló rész ugye nekem nem kell."
De kell. A kapcsitáp kimeneti feszültségét kissé emeld meg, vagy használj olyan stabkockát amelyiknek kicsi a maradékfeszültsége. A mezei kapcsolóüzemű tápok nem stabilizáltak, a stabilizálás általában az általuk táplált gép vezérlőkártyáján van.
És a kimeneti feszt hogy tudom megemelni?Az elméleti rész nem az erősségem.Tényleg csak hobbi ez nekem.De azért sok buta kérdésre adott sok okos válasszal összejönnek a dolgok
Amugy a vezérlés maga mennyi áramot vesz fel kb?Még a két relé biztos erről a tápról menne.A két venti meg egy másikról.Evvel kapcsolatban is lenne egy kérdésem.Az egyik venti 120 a másik 160 miliampert vesz fel matrica szerint.Ezeket sorba köthetem?Mivel eddig egy 24 voltos kapcsitápot sikerült szereznem.
Helló
Azt még megkérdezhetem,hogy a kapcsolóüzemű tápban ami a nyákrajzon van a trafó milyen magra készült?Lehet megépítem azt is ha a guberálás nem jár eredménnyel.
Először is: A ventilátorokat párhuzamosan kötheted, sorosan nem. A kapcsi táp feszültségét csak úgy tudod megemelni,ha ismered a működését. Ha nem ismered ki magad a tápon, akkor inkább hagyd eredeti állapotában.
Látatlanul nem tudom megmondani neked hogy hol kellene módosítani,hiszen még te sem tudod hogy milyen lesz az a táp, amit be tudsz szerezni. A vezérlés áramfelvételéről szerintem Gábor tud neked információval szolgálni.
Idézet: „És a kimeneti feszt hogy tudom megemelni?” A visszacsatolásnál kell módosítani az áramkört a szekunder részen,vagy zénert kell cserélni vagy ha TL421 van bent akkor annak ellenállását,de ezt a konkrét áramkört tanulmányozva érdemes megbeszélni.Vagy növelni kell a szekunder menetszámot. Idézet: „Amugy a vezérlés maga mennyi áramot vesz fel kb?” Nem emlékszem pontosan,de olyan 2-300mA áramot fogyaszt.A két ventilátort elvileg sorba kötheted,nem olyan nagy az eltérés,az egyik egy picit talán lassabban fog forogni,próbáld ki,nem lesz semmi bajuk.Abban a kapcsi tápban,ott a rajzon egy EE28 ferritmag van 1mm légréssel,mellékelem a kapcsolás alap áramkörét,le tud adni kb. 1A áramot.A konkrét menetszámokat és huzalátmérőket a nyomtatási rajzon megtalálod.
Kedves Gábor Barátom!
Ha a ventilátor léptetőmotoros, úgy el száll mint a győzedelmi zászló ha nagyobb lesz a kapocsfeszültsége mint a számára megengedett . Már pedig ha a névleges áram különböző ,akkor az a sorbakötés által kiegyenlítődik, és az egyik ventilátor kapocsfeszültsége(a kisebb áramúé) biztosan nagyobb fog lenni mint ami a megengedett a számára-feltéve ha a tápláló feszültség is a duplája mint az egyes ventilátorok névleges feszültsége. Persze ha AC ventilátorok lesznek, akkor nem lesz ilyen gond, legfeljebb egyik jobban fog melegedni és forogni. Ugyanígy nem jelent gondot a szénkefés ventilátornak sem, de olyan talán már már nincs is.
Helló
Igen a menetszámokat megtaláltam,csak a mag volt kérdéses.Gondolom ettől a mérettől kicsit eltérhetek a menetszámok módosítása nélkül.30-as vagy 33-as magom van itthon.A tápkérdést még egyenlőre jegelem.Van tennivalóm bőven hála neked A nyákot rajzolom át az alkatrészeimhez,meg meg kéne csinálnom a főtrafót meg a folytót is.Ráadásul közbejött egy távoli meló De azért halad a projekt Köszönöm az eddigi segítségeteket.Az a jó ebben a fórumban,hogy mire kész lesz a projekt nagyjából tisztában leszek a működésével is. |
Bejelentkezés
Hirdetés |




Jelenleg egy cipősdobozban gyűlnek a dolgok és még nincs tele.Pedig ami méretre nagy az már mind benne van.Meg igazából tényleg nem izgat a méret.Inkább legyen kicsit nagyobb a doboz és szellős mint mindent csúcsra hegyezzek meg összezsúfoljak.Súlyban meg nem nagy különbség van.


De azért halad a projekt