Fórum témák
» Több friss téma |
Fórum » Labortápegység készítése
Szia! Mit jelent az, hogy sima 4-es?
Más: Sziasztok! Lehet buta kérdés, de azért jobban át kell látni ezt a területet a következő kérdéshez: Egy kapcsolóüzemű táp segítségével, ami 12V-os 5A-es, vagy 24V-os 3A-es, lehet szabályozható labortápot készíteni?
4 műveleti erősítő egy tokban.
Lehet. Többnyire. Nem mindig.
Buktatók?
Attól függ, hogy a meglévő kapcsolóüzemű feszültségét és áramát akarod szabályozhatóvá tenni, vagy pedig csak utána akarsz kötni egy analóg szabályozót. Az első esetben jóval több, és az a véleményem hogy ne is fogj hozzá.
Hello!
Az R5 és R6 ellenállást kellene megvizslatni, tényleg 2db 10kohm-e. üdv! propli007
A második esetre gondoltam én is.
A második esetben semmilyen buktató nincs. Utánakötöd és kész. Mondjuk ilyen esetre jobb ha rezonáns a táp, mert az jóval kevesebb zavart termel, ezáltal a legkényesebb elektronikákhoz is jó lesz. Hozzáteszem még nem akadt a kezembe olyan apróság, ami zokon vette volna a kapcsolóüzemű szabályozót.
Egy laptop táp lenne az áldozat, amit felhasználnék.
Hogyan csinálnád meg? Bármelyik itteni labortáp kapcsolás jó hozzá, az egyenirányítás után?
Igen,konkrétan bármelyik jó hozzá. Ha esetleg Alkotó 2.7.1-es tápjára esne a választásod ott viszont a "segédtáplálást" is meg kell oldanod,tehát az komparátor -5V-ját valamilyen módon össze kell hoznod. Ugyan így, Pioneer féle 2.7-es táppal,az konkrétan ugyan az a táp.
De ha felhasználod a 12V-os ágat mint -12V,a tápon úgy is van zéner dióda erre a célra,csak az előtét ellenállást kell hozzá kiszámolnod.
Szia! Köszi!
Lehet kevés lesz ez a táp kiindulási alapnak...
Szerintem is elég kevés. Ha akad otthon felesleges számítógéptáp,abból többet ki lehet hozni. Nézz be EBBE a fórumtémába. Részletes leírást kapsz az átalakításról. Csak óvatosan,Én is sokat szívtam ezzel.
Szerintem meg sok is. Amelyik alkalmazáshoz "labortáp" kell, ott ritkán van szükség 700mA-nél többre, tehát semmi értelme erre fél marék tranyót, egy csomó puffert, meg hatalmas bordákat elhasználni. A nagyobb teljesítményekre meg tökéletes a kapcsolóüzemű, mondjuk egy átalakított PC táp.
Szia!
A képen látható trafó nem egy APC szünetmentes tápból való? Nem kevés annak a szekunder feszültsége ehhez a táphoz?
Ő nem áramban gondolta kevésnek,hanem feszültségben. Szabályozható 0-20V szerintem elég kevés. /Nekem legalább is édes kevés lenne./
Es ha epitenek hozza kapcsolouzemu szabalyozot? Mint ami itt az apron is van, 12V-bol 0-42V-ig.
Üdv!
Egy olyan kérdésem lenne,hogy én LM350-ből építtem egy feszültségszabályzót.Tökéletesen működik.Kipróbáltam egy olyan trafóval ami 12V;24V;36V;42V a szekundere.Amikor 24V ra kötöttem rá akkor tudtam 33V ig szabályozni a feszültséget.Ám de amikor találtam itthon egy 24V -os trafót és arra rákötöttem csak 20V is tudok szabályozni vele.Ez egy biztonsági trafó. Tehát az lenne a kérdésem,hogy csupán annyi a baja,hogy biztonsági trafó? Válaszokat előre is köszönöm
Szia!
Mérj puffer feszültséget mindkét trafónál. mindjárt kiderül a turpisság (esetleg egyforma terhelést is köss rá közben)
Sziasztok!
Van egy toroid trafóm ami 2x40V 2x8 ampert tud. Elhatároztam, hogy csinálok egy labortápegységet. Arra gondoltam hogy az Alkotó-Pioneer féle 50v-5A -es kapcsolást építeném meg 2 példányban. 1 dobozban lenne, a trafó 2 szekunderére kötve külön külön. Úgy olvastam, hogy ezeket szükség esetén sorba ill. párhuzamosan is lehetne kötni. A 2.7.2-es kapcsolásban mit kellene módosítanom, hogy az ampert feltornázhassam 5-ről 6-7 re. Hány MJ 15003-as tudna oldalanként megbirkózni a terheléssel (ventis hővédelemmel)? BD242-es mennyi áteresztőt tudna működtetni egyszerre? Kell-e még más módosítást eszközölnöm a kapcsolásban? Milyen hibák/buktatók vannak? Bocs ha túl sokat kérdeztem, és biztos hogy ezek közül már sok minden ki lett tárgyalva, de kellene egy kis összefoglalás/tisztázás. Segítségeteket előre is köszönöm.
Üdv.
Van egy 220V primer és 26V szekunder feszültségű trafóm. Azt szeretném kérni,hogy valaki linkeljen már be nekem,egy egyenirányító kapcsolást,ami jó és nem veszítek a kimenő feszültségemből. Előre is köszönöm.
Szia!
Szép nagy trafó lehet!( 640W !) Az 50V-5A-es tápot ha erre gondoltál nyugodtan megépítheted, úgy ahogy van, de az MJ-15003-al, és 741-es műveleti erősítőkkel és mindenképp, erősen ajánlott egy előszabályozó használata is, különben nem lesz elég nagy az asztal, hogy elférjen rajta a hűtőborda a sok ventillátorral ! Ez volt tehát az Alkotó-Pioneer féle 50V-5A-es, 1.4.2-es változat!A 2.7.2-es változat szintén jó lehet, ide is 4db MJ-t használj (a BD..xx kiszolgálja ezeket) plusz az előszabályozó! És ne feledkezz meg a segéd táp feszültségekről sem.
Keverednek a típusszámok és a szerzők.
Az első linken (1.4.2) a Rádiótechnikás táp van, amit egy picit én változtattam meg. A második pedig (2.7.2) valóban Pioneer terve van.
Igen tudom, de az, hogy tudja nferi1 is... a kérdéséből nekem nem derült ki pontosan, ezért próbáltam mindkét verzióra válaszolni.
Hello!
A kérdés nem ide tartozik, hanem az "Egyszerű tápegységgel kapcsolatos kérdés" közé. De miért is lenne veszteség, az egyenirányítón. Pontosabban mit értesz veszteség alatt? Mert az van, csak éppen nem jelentős. Rákötsz egy dióda híd egyenirányítót, és már kész is vagy. (Bár azt nem árultad el, mekkora áramot akarsz egyenirányítani.) Mert szerintem Te valamit elmérsz a műszerrel, vagy egyutas egyenirányítóval próbálkoztál. Ha puffer (szűrő) kondi nélkül mérsz, akkor a műszer lehet kevesebbet mutat a valóságnál. Ha meg kondival, akkor a váltó csúcsértékét fogja mérni, ami 1,42-szer magasabb, mint amit váltóban mértél. De gondolj bele.. ha elveszne a feszültség, akkor a különbözet hővé alakulna, és füstölne minden az egyenirányítónál. Az egyenirányítás után, már ne váltót, hanem egyenfeszültséget mérj. Mert ez is lehet gond. üdv! proli007
Hello!
Mindenre gyógyír az adatlap! "Input/Output Voltage Differential +40V, -0.3V" Vagy is a be és kimenetei közötti differencia nem lehet több, mint 40V. De ez sem labortáp kérdés.. üdv! proli007
Köszi a választ!
Viszont történt egy kis változás. Mint kiderült a trafó nem 40, hanem 45V-ot ad le tekercsenként. A 2.7.2-es kapcsoláson kell e emiatt változtatnom? Elég határesetnek tűnik. Vagy szedjek le a szekunder tekercsekről néhány menetet?
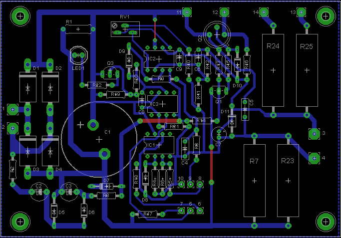
Sziasztok!
Átrajzoltam a kapcsolás nyáktervét, vétettem valami tervezési hibát? Valószínűleg a nyák állítva kerül majd rögzítésre a dobozban. (amennyiben sikerül beleférnem, akkor egy ATX tápegység méretű dobozban lesz elhelyezve.)
Sziasztok!
Egy kis elméleti problémával küszködök (egyelőre). Építeni majd csak a nyári szünidőben szeretnék, ám mégis van valami: Labortáp kellene, de komolyabb. Egyből amit építenék az az Alkotó féle táp lenne, ám mégsem. Miért nem? Nincs trafó. Anyag most lenne hozzá, de meg kellene tekerni. Nade van ez a "kapcsolóüzemű" cucc. Ezt nem pontosan értem, olvastam már utána, nem tudom jól értettem-e: Ez ugyanaz , mint egy bazi nagy trafó, csak kicsibe. Valahogy "rezeg a cucc" , és így élérhetünk pl. egy 4x4 cm-s trafóval 40V-ot, meg 3-4A. Ám erősítőnek nem lehet használni a zavarok miatt. Jól gondolom? Azt is olvastam, hogy PC tápból lehet kimenteni. Ténylegesen ennyit bír? Hasznosabb mint egy nagy trafós? Mik a hátrányok?
Sziasztok! Olyan labortápot szeretnék építeni, amivel komolyabb erősítőket is tesztelhetek! Tehát szimmetrikus 80-100V nem lenne rossz olyan 5-6Amperre legalább, hogy kipróbálni ki tudjam... Meg persze sokminden máshoz
Köszi a válaszokat előre is! |
Bejelentkezés
Hirdetés |




(esetleg egyforma terhelést is köss rá közben) 




