Fórum témák
» Több friss téma |
Fórum » Csöves erősítő készítése
Ne feledd betartani a fórum viselkedési szabályait, és a topik megmaradásának feltételeit. [link]
A téma átmenetileg fagyasztva lett, hozzászólni nem tudsz!
Sziasztok.
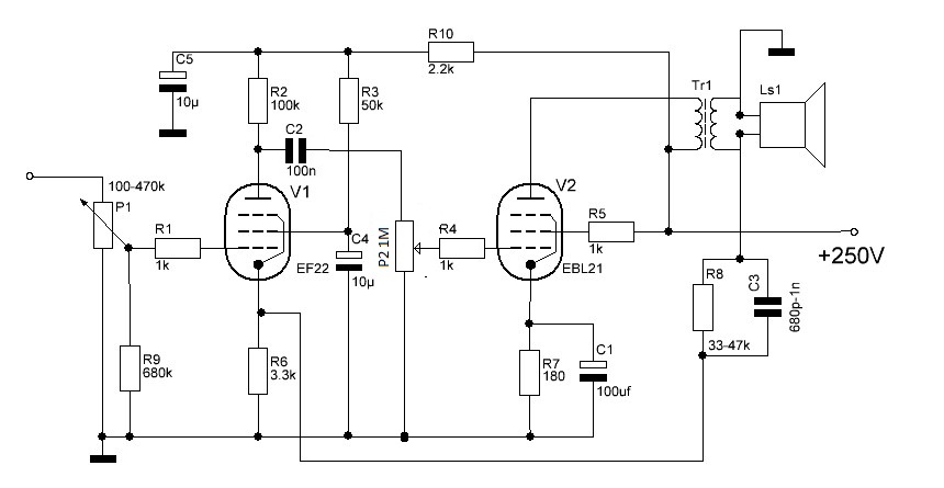
Honnan tudnék keríteni egy db AZ21-est? Használt is jó. A börzén kívül. Az egyik diódája kinyiffant.
Szia!
Nagy gond lenne,ha C5 helyére 22uf-s kondit raknék,mert csak egy 10uf-st találtam itthon?
Mivel tápágon van, nem probléma.
Sőt, talán jobb is.
Arra gondoltam,hogy a szűrése lenne egy kicsit nagyobb...
Az a jó. Nyugodtan beépitheted a 22µF-ot.
Ahogy előttem is mondták igen.
A feszültségosztó ellenállásokról ne feledkezz meg! Személy szerint inkább 2db 350-400V-os kondit használnék, az esetedben csak 50V a "biztonsági ráhagyás".
Köszi!Ez egy orion 450m rádió,sajnos csak a romjai,én már teljesen kiszuperálva kaptam,doboz,minden nélkül,viszont a kimenője megmaradt.A kérdés az,hogy a kimenő szekunder oldalán két tekercs van a hangszóróknak,de gyárilag össze van kötve.Ráköthetek úgy egy hangszórót,hogy a két tekercs két végére?Így nem terhelném a kimenőt és ezzel talán megakadályoznám,hogy búgjon.
Üdv!
Kaptam gu-81m csövet. Szeretnék belőle A (esetleg AB) osztályú erősitőt épiteni. Esetleg valakinek van kapcsolási rajza vagy tapasztalata? Szivesen fogadok róla bármit! ![]() Köszönöm
Neked elvileg csak az egyik szekunder kell, amire a rajzon a hangszóró van kötve.
A másik tekercs nagyobb impedanciájú fej, fülhallgatók csatlakoztatására szolgálhat. A búgást szerintem más okozza, mérd meg a tápot, szkóppal, mennyi rajt az AC komponens, ami a szűrőelkó hibájára utalhat.De lehet hibás csatolókondi is. Mérni..mérni..mérni...
Az egyenirányító cső anódja katódja közé tegyél egy (két) 10 nF 630 V os kondit.
Köszi mindkettőtöknek,de ez egy elméleti kérdés volt.Még most kezdem építeni.Az egyenirányító csőnél már van kettő 4.7nf-s kondi.Csak azért kérdeztem,hogy ne kövessek el bakit.Viszont ez a fülhallgatós dolog is érdekelne.Tudnátok segíteni?
Van négy füllhallgató állandóan bedugva, amire az "M" állásban rá lehet szólni, kiválasztva melyikre. Ilyenkor a hangszóró lesz a mikrofon, és a mikrofon trafóval van csatlakoztatva az első EF rácsára.
Én ehhez a kapcsoláshoz szeretném a kimenőt használni.Meg lehet oldani,hogy csak simán fülhallgató kimenet legyen a szekunder tekercs ezen része?
Nem tudom hány ohmos volt az eredeti hangszórója, de mivel mikrofonnak is használták, gyanítom, nagyobb impedanciás lehetett. Ha ez a hangszóró 4 - 8 ohmos volt, akkor 1 : 1 -ben használhatod, ahogy a kapcsolásban van, a második szekundert vagy lógva hagyod, vagy készítesz fejhallgató kimenetet. Ha 16 - 60 ohmos volt, akkor legegyszerűbb áttekerni, mert a visszacsatolás miatt nem lehet használni.
Nem tudom,hogy az eredeti hangszórója mekkora lehetett,mert nem találtam adatot hozzá.Multival az egyiken 62.5ohm-ot,a másikon 2.5ohm-ot mértem.
Akkor a 2.5 ohmos kivezetéseket használhatod a 4 ohmos hangszóróhoz, és a visszacsatoláshoz, ahogy a rajzon van. A 62,5 ohmos kivezetésre nagy impedanciás (>600 ohm) fejhallgatót köthetsz.
Azt nem is lehet megoldani,hogy kisebb inpedanciás fülest is rá tudjak kötni?
Lehet azt is, de akkor mikor leválasztod a hangszórót, egy 4 ohmos ellenállással terhelned kell, és egy soros ellenálláson keresztül rákötheted a kisohmos fülest. A soros ellenállás értékét kísérletezd ki, nehogy az erősítő a teljes hangerőnél kilője. A soros ellenállást úgy kell meghatározni, hogy a fejhallgatóra teljes hangerőnél se jusson több 5 - 600 mW -nál.
Hali. Valaki tudna nekem mondani egy trióda csőtípust (lehetőleg európait mert cirilt nem gyűjtök
) aminek nagy a meredeksége és kevés a maradék feszültsége?Válaszokat előre is köszönöm.
E182CC
Vagy ECC99. Cirill 6N6P, nem biztos, hogy olyan rossz. Sőt. Amúgy nagyon hasonló paraméterekkel bírnak.
Sziasztok!
Szeretnék fejhallgató erősítőt építeni 6N23P-vel, és 2db 6SZ19P-V vel. Van-e valakinek valami jól bevált kapcsolása ehhez? A másik kérdésem, hogy hogy érdemes a csöveket fűteni? egyen vagy váltóárammal? Esetleg áramgenerátorral?
Hát pl. az elektroncso.hu-n lévő 6AS7+ECC88 páros. Ez a kapcsolás minimális módosításokkal több helyen megvan a neten. Nekem is működik egy ilyen. 1db 6N23P és a két 6C19P jó bele. Hirtelen csak ez ugrik be.
Off. Vissza a gőzmozdonyhoz. Azt is kellett fűteni..
Sima váltóval fűtheted, bőven jó.
A fűtőfesz értékétől ne nagyon térj el, az a lényeg.
Üdv
Keresnék egyszerű,bevált kapcsolást 6550 végcsövekhez(SE).Előre is köszi |
Bejelentkezés
Hirdetés |










