Fórum témák

» Több friss téma
Fórum » Autóelektronika
 
Témaindító: sufni-tunning, idő: Ápr 19, 2008
Témakörök:
Lapozás: OK   121 / 349
(#) sufni-tunning válasza zolika60 hozzászólására (») Ápr 13, 2012 /
 
Elképzelhető, csak azért gondoltam megemlítem, nem véletlen ha testet kapcsoltatnak. Ha a gyári bekötés negatívos, akkor az úgy legyen "visszakötve".
(#) Szebence válasza zolika60 hozzászólására (») Ápr 13, 2012 /
 
Így van, az csak egy kapcsoló, nem felejtettem el, de még nem néztem meg. Amint meglesz, beírom, hogy mi, hogy volt, stb.
(#) Jenci-k hozzászólása Ápr 13, 2012 /
 
Sziasztok!
Tudna valaki segíteni, hogy honnan tudnám beszerezni a Bosch szín és számkódokat? Van egy könyvem (gépjármű villamosság) abban benne vannak a fontosabbak, de nekem kéne a többi is. Számokból és színekből is. Nem kifejezetten egy bizonyos járműhöz kell. Próbáltam rákeresni erre a DIN 72552 rendszerre, de nem találtam semmit. Szóval ha valaki tudja hol találom, vagy tud küldeni linket/képet/táblázatot azt nagyon megköszönném!

Üdv.!
(#) csabex001 hozzászólása Ápr 14, 2012 /
 
Sziasztok. Meriva-ban találkoztam a következő "kapcsolással". Gyújtás bekapcsolva,világítás bekapcsolva(tompított),ha a gyújtást levesszük,a tompított kikapcsol és csak a helyzetjelzők világítanak,ha a gyújtást újra ráadjuk vagy a világítás kapcsolót a helyzetjelző állásba majd ismét a tompított állásba kapcsoljuk ismét világít a fényszóró. Ezt a kapcsolást szeretném valahogyan megvalósítani,de egyenlőre csak 1 relé van meg hozzá.Előre is köszönöm a segítséget
(#) lukovicsek hozzászólása Ápr 15, 2012 /
 
Üdv mindenkinek.
Nem tudom, hogy jó helyen kérdezősködök, egy Peugeot partner 1.4-es benzines motorról kérdeznék hogy hol lehet állitani a keveréket vagy nem is lehet sehol esetleg a szondát kell cserélni mert egy kicsit sokat kap a motor, nem egyenletes az alapjárat hanem hullámzik.
Válaszokat előre is kösz mindenkinek.

Laci!
(#) Baxi válasza lukovicsek hozzászólására (») Ápr 15, 2012 /
 
Hi

Először is vákuumkábeleket csekkold le, ha ott minden renden akkor gyertya csere, esetleg tisztítás a levegőszűrővel együtt. Végül pedig alapjárati motor takarítás vagy csere.

Egyébként a keveréket az ECU állítja be több bemenő jel alapján:vízhőfok, légtömegmérő, lambda szonda stb
Ha sok naftát kap akkor azt a lambda szondának be kellene jelezni hogy túl van dúsítva és az ECU vissza szabályozza. Ha pedig nem reagál akkor a szervizlámpa kiabálna hogy gubanc van. Tehát szerintem annyíra nincs nagy gond. A fenti dolgokat csekkold.
(#) lukovicsek válasza Baxi hozzászólására (») Ápr 15, 2012 /
 
Hát annyira nagy baj az nincs csak idegesitő, hogy szépen egyenletesen kellene neki dolgozni, de mit értel az alatt, hogy " Alapjárati motor takarítás vagy csere?? "
(#) fittlerzoli78 hozzászólása Ápr 16, 2012 /
 
Sziasztok !
1.9 TDI Seat Ibiza AFN motorkódos, komplett huzalzási rajza kéne ha valaki tudna segíteni nagyon nagy király lenne. előre is köszi !
(#) SZB194 hozzászólása Ápr 17, 2012 /
 
Üdv szeretnélek megkérni clipper 101 auto riasztohoz bekötési rajzot keresnék ,ha tudnál segiteni Benedek.
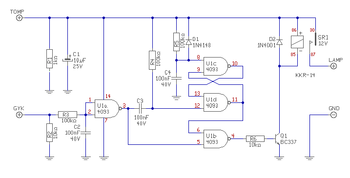
(#) proli007 válasza csabex001 hozzászólására (») Ápr 17, 2012 /
 
Hello!
Akkor kész a rajz. Remélem erre gondoltál.
A tompíottra menő vezetéket kel megszakítanod, és "sorba kötni" az áramkört. Ezen kívül a GND-t és a gyújtás feszültségét kel hozzá csatlakoztatni.
üdv! proli007
(#) pok hozzászólása Ápr 22, 2012 /
 
sziasztok nekem Ford Fiestam van es a problemam az hogy a lampat csapom fel egy karon 1sö a 0a 2dik a hejzet a 3. a lampa a problema az hogy a hejzetem az nem dolgozik .elore is kosz.zsolt
(#) csabex001 válasza proli007 hozzászólására (») Ápr 22, 2012 /
 
helló köszi szépen.örök hála
(#) zolika60 válasza pok hozzászólására (») Ápr 22, 2012 /
 
Valószínűleg rossz a kapcsoló.
(#) CsemanAttila válasza (Felhasználó 13571) hozzászólására (») Ápr 23, 2012 /
 
Nem világít a helyzetjelző. Ez a legjobb tippem!
(#) csabex001 válasza proli007 hozzászólására (») Ápr 24, 2012 /
 
helló még annyit szeretnék kérdezni hogy az elektrolit kondit kivéve a többi kerámia vagy fólia legyen?köszi szépen
(#) proli007 válasza csabex001 hozzászólására (») Ápr 25, 2012 /
 
Hello!
Inkább fólia kondit használj időzítésekhez.
De nekem is lenne egy kérdésem. Miért esik oly nehezetekre, nagy kezdőbetűvel írni? Ha a válaszadásban nem sajnáljuk a fáradságot, akkor illene a kérdés feltevésekor sem sajnálni.. :no:
üdv! proli007
(#) Szebence válasza Szebence hozzászólására (») Ápr 25, 2012 /
 
Na kicsit megkésve, de ma bekötöttem a hűtőventilátort
A hőgomba a testet kapcsolja, midnen jól működik, csak elég magas hőfokon 100 Celsius felett kapcsol be a venti.

Üdv nektek!
(#) proli007 válasza Szebence hozzászólására (») Ápr 25, 2012 /
 
Hello!
És hol kellene? Az üzemi hőfok, általában 90..95 fok között van. Ott is járjon?
Egyébként a hűtőközeg (a rugós zárósapkának köszönhetően) nyomás alatt van, tehát még 100foknál sem forr a víz..
üdv! proli007
(#) pok válasza (Felhasználó 13571) hozzászólására (») Ápr 25, 2012 /
 
Bocs en vajdasagi magyar vagyok es nemtudok mindent tokeletesen magyarul.Es megvalami a billentyuzetem szerb nincs ekezetem.
(#) gumikoptatok hozzászólása Ápr 25, 2012 /
 
üdv olyan kérdésem lenne ,hogy van 1 3golf amiben nem volt elektromos ablak de sikerült gyárit szerezni megvannak a motorok a kapcsolók és az ajtókba való kábelkötegek is de az csak a kapcsolótábláig megy és onnan tovább semmi se relé se semmi hogy tudnám ezt vezérelni ?? ahoz kellene nekem 1 részletes kapcsolási rajz vagy valami amivel tudjuk üzemeltetni

válaszotok és segítségetek előre is köszönöm
(#) Szebence válasza proli007 hozzászólására (») Ápr 25, 2012 /
 
Igen, tudom 110 fok körül kezd forrni, a venti 110 alatt nem sokkal kapcsol. De ha így van beállítva nincs mit tenni, csak eddig úgy közlekedtem, hogy nem volt bekötve a ventilátor és nem ment 90-95 fok felé a hűtővíz. Persze, idáig még nem is voltak nagy melegek se, az alacsony fordulatszám és a menetszél kellően megoldotta a túlmelegedés elkerülését.
(#) dizi hozzászólása Ápr 26, 2012 /
 
Helló
Valaki tudna segíteni,hogy PEUGEOTT PARTNER-be az autó erősítőhöz honnan tudom úgy vinni a pozitív szálat,hogy ne furkáljam szét az autót,van esetleg az utastérben a műszerfal alatti biztosíték táblán csatlakozási lehetőséget.
Nem nagy erősítő lenne betéve, kb 2x 50Watt.
Válaszokat köszönöm.
(#) SzervízMacska válasza dizi hozzászólására (») Ápr 26, 2012 /
 
Közvetlenül az akkusaruról. A gyári kábelezés nem úgy van méretezve, hogy erősítőt kötözgessenek rá...
(#) SzervízMacska válasza (Felhasználó 13571) hozzászólására (») Ápr 26, 2012 /
 
Mostanság a fejekre hazudnak 4x40-50 W-ot... Innentől 2x50 W-nak csak úgy van értelme, ha az valós szinusz teljesítmény. Az meg rögtön kétszer annyi áram.
(#) escort lx hozzászólása Ápr 26, 2012 /
 
Sziasztok! Szerintem ez a téma áll a legközelebb ahhoz amire nekem lenne szükségem. Talán tudtok nekem segíteni!
Egy kis teljesítményű erősítő kéne nekem ami 0,2- 1,1v os pulzáló jelet erősítene fel, max 0,5v al kell nagyobb jel
Az erősítés mértékének változtathatónak kell lennie, de kell még a végére egy állítható feszültség korlátozó ami nem engedi a kimenetet a beállított feszültség fölé menni.
Lambdaszonda jel erősítésére kéne, fogyasztás csökkentés céljából!
Segítségeteket előre is köszönöm!
(#) SzervízMacska válasza (Felhasználó 13571) hozzászólására (») Ápr 26, 2012 /
 
[off]Nálam a fejben is 20-as van...
(#) csabex001 válasza proli007 hozzászólására (») Ápr 26, 2012 /
 
Ezer bocsánat a kisbetűkért. Köszönök mindent még egyszer.
Üdvó8
(#) Bassmester válasza escort lx hozzászólására (») Ápr 26, 2012 /
 
Nem egy audio erősítővel kéne manipulálni az lambda szonda jelét, már ha valóban ez a célod...
Egy audió erősítő a pozitív félhullámot éppen annyira erősíti mint a negatívat, tehát csak a jel P-P értéke lenne nagyobb, magyarul éppen olyan arányban érzékelné az ECU "dúsnak" a keveréket, mint "szegénynek"...
Szerintem inkább keress egy autós témát, úgy tudom létezik rá valami megoldás...
(#) mormogipapa hozzászólása Ápr 27, 2012 /
 
Üdv.
Hűtő ventilátorral kapcsolatba kérnék segítséget. Meg szeretném relézni, egy nagares rlac/4-12 12 v 70 A (diódás) javasolt az üzlet. Szerintetek az alábbi bekötés helyes?
30-86 lábra aksiról +, 85 láb a hűtőgomba egyik ágára a gomba másik ágát testre. Ventilátor pozitívot a 87 pontra, ventilátor negatívot testre a kasznira. Illetve szeretnék egy 12 voltos villogó ledet a műszerfalra, hogy lássam bekapcsolt e a ventilátor azt melyik lábhoz rakjam, mekkora ellenálásal. Köszi a segítséget remélem nem írtam bonyolultan. Így néz ki a relé
(#) Ricsi89 válasza mormogipapa hozzászólására (») Ápr 27, 2012 /
 
Jó lesz, de az akku + és a 30-as közé egy biztosítékot kellene kötni. Szerintem egy 30A-es biztosíték kelleni fog.
Következő: »»   121 / 349
Bejelentkezés

Belépés

Hirdetés
XDT.hu
Az oldalon sütiket használunk a helyes működéshez. Bővebb információt az adatvédelmi szabályzatban olvashatsz. Megértettem