Fórum témák
» Több friss téma |
Üdv.
Igen helyettesíthető a Hall szenzor. Én az ss41 tipusút szoktam belerakni. De azért megkellene nézni a vezeték köteget.
Ha ki próbálod meg érted rögtön mi a variátor lényege. A példa 250 MZ 4dik próbálj elindulni, 1 könnyű elindulni. A variátor nyomaték váltó is. Hogy mért nem terjedt el? Egy tűrhető variátor többe kerül mint a bicikli.
A variátor lényegét értem. Te nem érted, hogy villanymotornál nincs rá szükség.
Üdv Zolika60
Azt értem ,hogy villanymotor -de mi hajtja ? Üdv
Sziasztok!
Egy elég laikus kérdésem lenne, de sajnos nem találtam rá választ, fizikát meg már rég tanultam. A kérdésem ennyi lenne: egy teljesen feltöltött 225Ah-s akkumulátort mennyi idő alatt merít le egy 1500W-os villanymotor (teljes terhelésen)? Az apropó, hogy csinálnék egy elektromos biciklit. Nyitottam volna a témának fórumot, de egy hetet még várnom kell, mert most regisztráltam...
Szétnéztél te már a fórumban? Van elektromos bicikliről téma, így nem kell újat nyitni, csak használni a keresőt. :yes:
köszi! valóban találtam hasznos infókat!
Érdekelne esetleg, hogy hogyan lehet ezt egyáltalán kiszámolni (valami képlet vagy ilyesmi, ahova csak be kell írnom az adatokat), arról nem találtam infót. Maga a számítás végül is nem kifejezetten elektro-biciklis dolog lenne.
225Ah? Ennek már a fele sem tréfa! Természetesen ez függ az aksi feszültségétől is. Nem mindegy ,hogy ezt a teljesítményt hány volton szolgáltatja. 12 V -os aksi esetében ekkora Ah -nál kb 1,8 óráig kellene ,hogy 1500W teljesítményt ellásson. De ez függ attól is ,hogy milyen terhelésnél mekkora áramot vesz fel a motor. Mondjuk 1500W ot mekkora terhelésnél vesz fel. Mérget nem vennék rá de úgy gondolom ,hogy lényegesen tovább is bírhatná ,mert nem a motor kis terhelésnél nem fog felvenni ekkora teljesítményt.
Van egy progi androidos telóra,az a neve,hogy ElectroDroid.(ingyenes)Meg kell adni az akkumulátor kapacitását(pl.Ah),valamint az áramkör(esetedben motor+vezérlés gondolom) fogyasztását a működés különböző szakaszaiban.:
Iüzemi+Tüzemi;Iholt+Tholt;Istand-by+Tstand-by Ezek alapján kiszámolja az átlagos áramfelvételt és ad egy becslést az akkumulátor üzemidejére. Persze bele kell kalkulálni,hogy a valóságban nem tudod megmondani,hogy pontosan hány percet fogsz menni,hányszor állsz le,stb..
Azt azért elfelejtetted,hogy egy akkut nem lehet teljesen kisütni! max 60%-át lehet elhasználni a töltésének nagy ritkán 65%-ot! De ott van akkor még az is, hogy a kapocsfeszültsége is csökkenni fog egy idő után. Ráadásul ez még az akku korosodásával egyre inkább problémát fog okozni, a tárolókapacitásának csökkenése miatt!
De gond lehet még a felvett 130A továbbításával is, no meg a kapcsolásával is! Ez az 1500W nagyon nagy teljesítmény egy akkunak!
Mar csak egy telefont kell hozza venni.Azert jobb lenne egy PCs program. Nem? Pl ilyen
Már csak a laptopot kell elhelyezni a járgányon
Hát én nem mernék egy 225Ah kapacitású 12V-os akksit 125 amperrel huzamosan terhelni...
Es miert szukseges menet kozben szamolnod a kapacitast es az uzemidot. Az ember egyszer megtervezi a szukseges parameterekkel a rendszert, az utana nem fog valtozni. A motor allando, az akku kapacitasa allando, es mar csak a terheles fuggvenyeben fog valtozni a hasznalati ido. Pl majdnem egyenlo a terheles a 10 eves Pistike (23 kg) es az otven eves Jozsi bacsi (127 kg) eseten ugyebar?
igazából egy 24V-os teherautó-akksira gondoltam. Köszönöm mindenkinek az infókat, meg a számoló-progikat!
Most még csak az elvi elképzelésnél tartok, ezekkel szerintem most el leszek egy ideig azért követni fogom a fórumot!
Én értem, hogy nincs rá szükség, de ha egy hajszállal jobb lehet tőle a gyorsulásom, mert mondjuk van egy variátor itthon a hátsó épületben hánykolódik, és amúgyis áttételezni kellene a meghajtást, rosszabb biztosan nem lesz, másrészt meg azon gondolkozom, hogy ha eddig 24 volttal volt hajtva a motor, és mostantól 36 volttal hajtom, hamar leégne? Valahogy el kéne érnem a 80km/h-t a Starral.
A biztonsági faktort hogy kell értelmezni? A motor, és az aksi melegedése talán? Kár, hogy csak max 24 volttal lehet benne számolni.
Szia!
Azt az egyet ne feledd el, hogy a variátoros hajtás, mint az ékszíjas hajtások általában, elég veszteséges. Pár száz Watt veszteség elektromos meghajtásnál nem túl célszerű. üdv: hp
Kimértem a motorban lévő HALL ic-ket, de mind jónak tünik. Van esetleg valami ötlete valakinek hogy mi lehet a baja? A bicikli lassan megy, ha tekerek 3-4-et akkor gyorsul kicsit, de 1 másodperc múlva újra lelassul.
Üdv Józsi84
A HALL IC-ket feszültség alatt mágnessel ,vagy összeszerelve mérted ? Ezek érzékelik É/D irányt (arra vannak kitalálva) ,javaslom nézd meg a kerék nagy lendületű kézzel való forgatását - ha nincs kifutás vagy fékez a motor akkor a vezérlő k@ka ,ellenőrzés vezetékek széthúzva szabadon fút a motor akkor biztos ,hogy a vezérlő rossz .A HALL IC-k mérése ,a motorra menő 5 szál vékony vezeték piros és fekete (5 , 6 , 6.28 Volt) van , a kék , sárga , zöld vezetéken közel annyi fesz van (forgatás közben vagy 0 Volt) mint a piroson mért érték ,most a tuti kereket kézzel lassan forgatva - a mind három színen 0 (0.2)Volt és a piros feszültsége mérhető váltakozva (a motorban levő mágnes helyzete függvényében ) amelyik színen fix feszültség van (0/5 Volt) az a hunyó .Mivel Biro F is írta köteg mérés , ha fix 5 Volt van előfordul az a vezeték szakadt vagy HALL zárlatos .A csatlakozón a motor ellenállása közel 0 Ohm . Bocs Kisdoktori Üdv
Sziaszok!
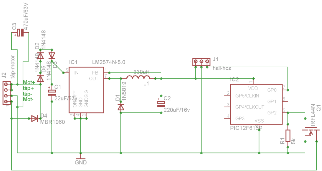
Tavaly vettem egy átalakító szettet, amely tartalmazta a 250W/36v dc motort, vezérlőt, töltőt, gázkart, kapcsolós fékkarokat. Laptop akkukból kiszedtem li-ion cellákat, és összeraktam egy 36v/5Ah pakkot. Beszereltem a montimba, és így jártam dolgozni egészen nyár végéig. Ekkor megadta magát a vezérlő, azóta sem tudom mi baja lett. Elhatároztam, hogy építek egy saját pwm-es motorvezérlőt. Mi kell hozzá? Egy Pic ami tud pwm-et és a/d-t (a gázkar állás lekérdezéséhez). Nem kell, hogy sok láda legyen, hiszem minek. A választásom a 12F615-re esett, és e köré építettem az egészet. A pic 5v tápját egy LM2574N-5.0 adja, a motort egy IRFL44N kapcsolgatja testre, ezt a pic közvetlenül meg tudja hajtani. A csatlakozók átkerültek a régi vezérlőből, és bele raktam az egészet egy övtáskából átalakított nyeregtáskába. Ma már ki is próbáltam egy 10km-es úton. Rendben tette a dolgát. Teszek fel pár képet, építő kritikákat szívesen fogadok. Az akku feszültség figyelése a későbbi fejlesztés lesz. Termi
Szerintem jo lett de mekkora a hato táv ? és kb mekkora max sebesség ?
A tegnapi 10Km-es szórakozás után 3000mAh körül töltöttem vissza az 5000mAh aksiba, így az elméleti hatótáv 16,7Km. Síkúton 17-18Km/h a sebesség, de valószínűleg nem 100%-s a kitöltési tényező. Az előző vezérlővel is csak 22-23Km/h-t ment. Ez munkába járásra ideális mert lejtőn és síkúton tekerek vagy pár kilométert motorozok pihenésként, emelkedőn és elindulásnál segítek rá motorral.
szép napot mindenkinek!Segítséget,illetve információt szeretnék kérni arról,hogy üzemeltethető-e egy 36voltos vezérléssel 48v-os bringamotor?előre is köszönöm üdv
Hello! javítok egy elektromos robogot,és gyorsan lemerül az akksija.Egy éves a robogó,és elejében elment 40 km-t,most kb.felét.Lettek új akksik beletéve és azzal is csak keveset bír lemenni.Azt hiszem 120 fokos a vezérlője,mivel kis kerekű a járgány.A hall-okat néztem és jók.Annyi van még vele,hogy 3 sebességű,és gombnyomásra váltja a sebességet,és induláskor leggyorsabbról indul,aztán gombnyomásra közepes,majd megint gombnyomásra leglassúbb.Pont fordítva vált mint ahogy kellene.Új korában is így volt.A műszerfalon pedig állandoan világít minden pl.az abs is,nem csak fékezéskor.Mellélkelek a műszerfalról egy rajzolt képet,remélem kicsit segít. Tudja-e valaki mért merül le az új akksi is,és mi lehet a sebesség fokozat váltással a baj? Előre is köszönöm!
Küldöm újból a képet,mert nem tudom megjelent-e?
A 36V/5A akku pack, nagyon kevés ide, egy 250W-os motorhoz, legalább 14-15Ah akku kellene.
A motor indulásnál, felvesz 7A-t, menet közben 5A simán, széllel szemben ennél többet is.
Mekkora kapacitású akkuról van szó?
Hány db. van összekötve, pl. 3x12V-os, vagy 4x12V-os rendszerű egyáltalán? Mértél áramfelvételt üresen, amikor a motor áll? Műszered is van, mérni tudsz? vagy csak tippelgetsz, hátha megjavul magától?
Tavaly is ezzel a pakkal járkáltam, eddig nem volt vele gond. Indulásnál és emelkedőn is tekerek, segítjük egymást a motorral.
|
Bejelentkezés
Hirdetés |













