Fórum témák
» Több friss téma |
Mielőtt kérdezel, a következő két dolgot ellenőrizd!
I. A helyes tápfeszültségek megléte.
II. A kimeneten van-e egyenfeszültség.
Élesztés.
Sziasztok!
PC-tápról hajtok egy bastech ap-4012 4X50watt-os erősítőt(kocsi) meg 1 számítógépet,csak az vele a baj hogy ha bedugom a jack-et akkor hatalmas az alapzaj és gerjed azt mondták földhurok szakítsam meg a testet és jó lesz hát nem lett jó csak ha az erősítőt másik tápról hajtom! De nekem az kellene hogy mindenki egy tápról menjen!! Van valakinek valami ötlete mi lehet a baj vagy találkoztatok már ilyennel??Esetleg orvosolni is lehetne???
Üdv!
A testet nehogy megszakítsad, mert életveszélyes!!! Vannak u.n. galvanikus leválasztók audió jelhez is. Ezek tekercsből álnak, de így frekvencia veszteség is van a jelen. Meg van valami elektronikus megoldás is aminek a neve most nem jut eszembe. A földhurok gyakran előjön. Én rádióadások felvételével foglalkozom, a jelenséget én laptoppal oldom meg, hogy saját aksiját használja, így nem áll fent a hiba. Van ilyen téma is! A legegyszerűbb, ha beszerzel egy külön tépot, de a hiba akár akkor is fenn állhat! speed008
Remek,köszönöm!
Nincs mit.
Sziasztok!
Kezdő vagyok,szeretnék erősítőt építeni 4ohm 2*300 Watt-os hangfalakhoz olyat ami megszólaltatja rendesen van egy Saba cs2870es régi hifim,elég jól bírja a hangfalakat de szólna még hangosabban is egy jobb erősítővel..ez azért gyenge neki..milyen erősítőt ajánlotok hozzá?esetleg végerősítő a hifihez?Köszönöm a segítséget!
http://www.zsibvasar.hu/?op=art&aid=5136366 ezt profi szakember tervezte és készitette el.
Itt nézz körül vagy itt http://www.giantsound.hu/erosito_modulok.html,ezt ajánlom ezen van egyenfesz figyelő és koppanás gátló is
Szia! A Saba készüléked 2x6W-os, azt nem nehéz teljesítményben felül múlni. A hangsugárzóid (itt nem hangfalnak nevezzük ami doboz formájú!) milyen típusúak? Mire szeretnéd őket használni? A válaszodnak megfelelően tudnék ajánlani kapcsolást, mely kezdő szintjén is kivitelezhető
Itt meglepő árak vannak van egy 400w fetes is szinte ingyen
http://bajielektronika.dunaweb.hu/arlkit1.html
+-80V-rol én nem használnám 2 pár IRF-el.
Szia!
Előre is köszönöm a segítséget!A hangfalaim 4ohm 2*300W MNC,nincs benne semmi hangváltó.Várom a kapcsolást,köszi !!
Hali! Bővebben: Link +/-30V táppal 70-80W-ot tud leadni, az elég is lesz az MNC-nek. Kisebb buliban is megállja a helyét, s mint látod pár alkatrészből áll. A témát melyre a link mutat érdemes olvasgatni
Sziasztok!
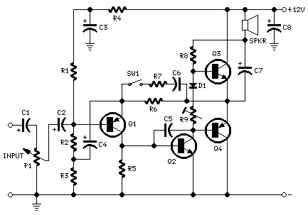
Csináltam egy komplementer kapcsolást, amolyan alapkapcsolást, ami van pár tankönyvben is (ellenállás értékek nélkül), de sehogy sem akar jól működni. Tinás szimuláció pont egybevág a valós működésével, ugyan ezeket a jeleket produkálta valóságban is, mint itt. Változtattam az összes ellenállás értékét már, mindkét irányba, de sehogy sem volt eddig jó. Esetleg ötletek?
Szia! A bemenő jelet kondenzátorral kell csatolni. (Irgum-burgum!)
Azon csodálkoznék, ha működne. Igen sok elvi hiba van benne. A nyugalmi áram diódák fordítva vannak benne (nyitóirányba kell előfeszíteni).
A kimeneti terhelést (16 Ohm ) le kell választani csatolókondenzátorral. A telepközépről lehet visszaosztani a jelet a bemenő fokozat bázisára (ez jó is), de a bemenő jelet csatolókondenzátorral juttatjuk oda. A váltóáramú visszacsatolás (melynek nagysága egyezik a DC-vel) nem tud érvényesülni elválasztó ellenállás nélkül (0 Ohm -os generátor belső ellenállás esetén).
Helló elvileg ha az egyik 5V ot rákötöm ST-BY re működnie kéne nem?
Most nézem csak, ez kéttelepes? Igazából nem látom pontosan.....
Mindegy, akkor a kimenetre nem kell csatoló, de így is van benne több hiba is........... Az egész koncepció csak az elvi működtetés ismertetésére való, egyébként így nem működhet (jobban). Találsz rengeteg ehhez hasonló kapcsolást, ami - akár - működik is. Mint pl. a mellékletben......
Szerintem is működés szemléltetésére szolgál.
Egyébként nem kútfőmből pattant az ötlet. Feladat volt a megépítése (ebben a formában ahogy feltettem a rajzot) és nem máködött. A dióda volt benne egyedül máshogy (nyitó irányban, de kínomban már megfordítottam) Sehogy sem akart működni a drága. Megpróbálom holnap az általad linkeltet megépíteni, hátha az jó lesz. Köszi szépen!
Hali! Nem közvetlenül az IC-re, hanem a P_CTRL csatlakozási pontra kötném az 5V-ot. A fekete vonalad kiinduló pontja fölött találod a rajzon.
Ok kösz kipróbálom.
Meg kaptam még egy tippet,hogy egy bázisosztóval kinyithatnám a tranzisztorokat a collektorukból szerinted,szerintetek ez trimerekkel menne?
Megpróbálhatod.
Hello.
Eloszor is nagyon kezdo vagyok csak azert mondom ,hogy ha hulyeseget kerdezek akkor ne kacagjatok.. ![]() Tehat, van nekem egy Blaupunkt Dresden Rcr 128 amiben 2x TDA7375 van.A lejatszo nem nagyon szeretne be kapcsolni.Hogy oldhato esetleg meg,hogy ezt a kutyut erositonek hasznaljam mindenfele kapcsolasi rajz nelkul.Csak azert mert regebben nekifogtam egy TDA7375 cuccos erositonek,es nem sikerult.Es szerintem tuti,hogy en vagyok a bena
Szia! A 7-es és a 13-as lábakat kösd össze egy 10k ellenállással és már szól is.
Sziasztok!Ma osszeraktam egy tda1557-el egy kicsi erositot,az alapkapcsolasat az adatlapjarol,de nagyon hangos alapzaja van es ettol melegszik az ic is,mit tegyek ele,hogy ne legyen olyan nagy alapzaj,es persze a zaj miatt torzul a hang is.Persze arnyekolt kabelt hasznaltam.
Szia! Köszönöm a múltkori segítségedet, az erősítő tökéletesen működik! Ezen felbuzdulva neki is fogtam a másik erősítőm javításának, ami egy "műszerész" szerint javíthatatlan.... és természetesen el is akadtam
Ha még zaklathatnálak szívesen fogadnám tanácsaidat: A készülék egy Technics SA200, a jelenség szintén egy oldali végfok elfüstölt, viszont csere után ismét: jelenség, egyik oldal tökéletesen szól, hibás oldali STK IC 1-es lábán -1,2V helyett 30V, 0-ás lábán 1,26V helyett 29V. Van egy Q606 jelü tranzisztor ami biztosítaná az 1,2V-ot kollektor lábon, emitter-bázis gyári adat szerinti 30V. Gondolom a tranzisztor egy Zenererrel egybeépített alkatrész lehet?. Megcseréltem a működő oldalival, és szinten 1,2V helyett 30V feszültség. Nem tudom hogy hogyan tovább.... Segítségedet előre is köszönöm! Kapcsolási rajt etanyán megtalálható. Természetesen bárki tanácsát szívesen és tanuló figyelemmel fogadom!
Szia! Tettem már fel egy ábrát. "A"-tól "F"-ig mérd meg a feszültségeket. STK javítás témába is jöhet a válasz.
Szerk.: lehet ott rá is lelsz a megoldásra
A mérési eredmények az STK témában! Köszönöm!
A válasz szintúgy, ha valaki figyelemmel szeretné kísérni a fejleményeket
Szia.Koszi a segitseget,de nem valt be.Valoszinuleg ,hogy ki vannak fustolve.Azert kosz meg egyszer.
|
Bejelentkezés
Hirdetés |




van egy Saba cs2870es régi hifim,elég jól bírja a hangfalakat de szólna még hangosabban is egy jobb erősítővel..ez azért gyenge neki..milyen erősítőt ajánlotok hozzá?esetleg végerősítő a hifihez?Köszönöm a segítséget!








