Fórum témák
» Több friss téma |
- Ez a felület kizárólag, az elektronikában kezdők kérdéseinek van fenntartva és nem elfelejtve, hogy hobbielektronika a fórumunk!
- Ami tehát azt jelenti, hogy a nagymama bevásárlását nem itt beszéljük meg, ill. ez nem üzenőfal! - Kerülendő az olyan kérdés, amit egy másik meglévő (több mint 17000 van), témában kellene kitárgyalni! - És végül büntetés terhe mellett kerülendő az MSN és egyéb szleng, a magyar helyesírás mellőzése, beleértve a mondateleji nagybetűket is!
Sziasztok!
Vettem egy autós külső-belső hőmérőt, és a külső szenzor 120cm vezetéken lóg. Na most esélytelen, hogy én ezt az első lökhárítóig ki tudjam vezetni. Máshol meg nem fog normálisan mérni (motor hője, fekete autó lévén melegek a lemezek is). Az lenne a kérdés, hogy ha elvágom és betoldok mondjuk kb 1m vezetéket az nagyban befolyásolná a mért értéket? Gondolom ellenállás változásra érzékel. Köszi.
Normalis autoknal a tukorben szokott lenni a homero, mert az elegge elall az auto testetol. Meghozza az aljan, hogy a tukor esetleges sotet fenyezese minel kisebb mertekben befolyasolja a szenzort.
A tukorig csak eler valahogyan a kozel meter... Az eredeti kerdesre valaszolva: gyakorlatilag kizart, hogy barmilyen meresi hibat okozzon. A kontakthiba eselye viszont megno.
Köszi a választ. Sajnos a tükörig is alig ér el. Néztem azt is. Legalábbis a gyári kábelköteg mellett vezetve. Mindenképpen meg kell toldani.
Hello!
Akkor tényleg, a végfok a hibás. Cseréld ki az elkókat azon az oldalon, ahol kevés a mély. (100µF-al kezd.) Kondit így mérni nem igazán lehet, de párhuzamosan rátenni viszont lehet, és egyből hallod mi a helyzet. üdv! proli007
Ha a Pri induktancia=1 azt jelenti, hogy 50 Hz-en a transzformátor induktív reaktanciája 1 Ohm, akkor az R4 ellenálláson 1/614 lesz a feszültség amplitúdója.
Ez pedig azért van, mert a transzformátornak túl kicsi az impedanciája, emiatt az R3 és a primer induktív reaktancia egy 1/300 arányú feszültségosztót hoz létre. (A fázistolástól nyugodtan el lehet tekinteni, mivel az R3 sokkal nagyobb, szinte teljesen ohmosnak tekinthető a kör.) A transzformátor szekunder oldalán a feszültség ugyanakkora lesz, mint a primeren, mert az áttétel és a csatolás is 1. A szekunder feszültség az R4 és R5 ellenállásokon osztódik, ebből a R4-en 300/615=0,488 nagyságú feszültség lesz. A szekunder induktív reaktanciát pedig a 614 Ohm ohmos terhelés mellett el lehet hanyagolni, mivel sokkal kisebb. A fázistolás a szekunder körhöz hasonlóan itt is elhanyagolható, szinte teljesen ohmos a kör.
Azt még kifelejtettem, hogy az áttranszformált impedanciák is elhanyagolhatók a kis induktív reaktanciák söntölő hatása miatt.
Nagyon köszönöm, a gyors, precíz és részletes magyarázatot.
Azt hiszem kicsit át kell még olvasnom a transzformátorról tanultakat...
Sziasztok,
Szeretnék pár kérdést feltenni, -Nem tudom csak én nem találom az olcsót , vagy ilyen drágák a potik? 600Ft egy 22k ohmos lineáris mono poti? -A mono/ sztereó mit jelent ? :O -A 30%-os tűrés potiknál általános vagy csak rosszakat néztem? -Az 1k5 mit jelent az ellenállásnál? Köszönöm
Szia!
1: igen, sajnos a potik drágák... 2:passz 3:passz 4: 1,5 k(ilo) ?[1500 ?]
Szeretnék még pár kérdésest feltenni (kicsúsztam a módosítási időből).
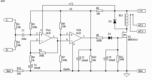
-A képen az IC milyen típus? -A tranzisztort ami MTP3055-el van jelölve mivel lehet helyettesíteni? -Illetve a relének 12V-ot írta, de akkor most bármilyen 12V-os relé megfelelő oda? Kapcsolási rajz leírása ITT van. Ha lehet olyat mondjatok ami HEstore-ban kapható ![]() Köszönöm
1. Azért a 600 Ft nem épp általános ár. inkább 200-400 között mozog az alap.
2. Mono 1 pályás. Szteró kétpályás egy tengelyel vagyis két azonosan állítható poti. 3. 20-30% között van a tűrésük. Nyilván a drágább potik pontosabbak. 4. 1500 ohm -> 1,5kohm -> olvashatóbban 1k5
Bármilyen 12VDC tekercsű relé jó.
Az IC műveleti erősítő. Bővebben: Link
Az MTP3055 egy FET Bővebben: Link
Rossz hivatkozást adtam az előbb, de töröltem! Válogass: Bővebben: Link
Ezek között van jó? Bővebben: Link
Azok bipoláris tranzisztorok. Neked N-FET kell.
Egy ilyen boven elegendo egy rele meghuzasahoz.
Köszönöm az eddigi segítséget,de hogy legyen utánpótlás:
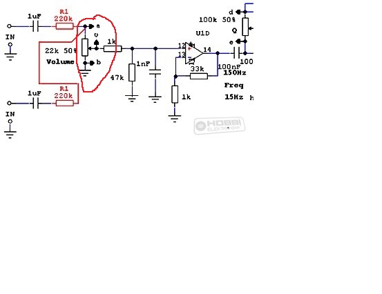
- az első képen a diódák tipusa milyen lehet? Vagy az mindegy itt? -A második képen a kis fekete pontok amik nincsenek sehova kötve csak lógnak, mint a föld és az ABC kis betűivel vannak jelölve micsodák? kapcs. rajzok helye
Lemaradt a kép, a diódás részről
Akkor megkérlek, hogy a hozzászólásom egészét töröld a témával kapcsolatban. Így meddő az egész. [off] Az elmúlt két évben sokmindent láttam itt. Ezt most személyesen sértésnek érzem. De nem feszegetem mert fölösleges. Maradok néha-néha olvasó.
A dióda mezei 1N4148.
A föld nem lóg! Azok a pontok kivezetések vagy összekötések. Nem néztem át a rajzot (ez a te dolgod lenne és elolvasni a cikket). Miven rossz színben próbált meg más fetüntetni megjegyzem, hogy semmi bántót nem írtam. Csak jelezni szerettem volna, hogy úgy érzem a tudásod kevés a kapcsolás meépítéséhez. De lehet, tévedek. Részemről a segítőszándék megvolt.....
sziasztok!
az lenne a kérdésem ,hogy a led előtét ellenállás 560 Ohm helyett csak 510 Ohm akkor sokat befolyásol a működésén? Bővebben: Link
Köszönöm a segítséged, Bár a hozzászólásod nem olvastam, már értem mit írtál és sajnos igazad lehet...
Ám ha végül meg se építem már azzal hogy nekiálltam kérdezősködni jópár topikba már sokat tanultam.
Bocsánat elírtam csak 600 Ohm -ot tudok betenni azaz 40 Ohm -al több.
Azok a betűk a potenciométerek bekötésében lesznek segítségedre. Harmadik oldal a beültetés.
A LED egy jelentéktelen árnyalattal halványabban fog világítani.
Kísérd figyelemmel a kolléga munkáját, ugyan azt építi amit kiszemeltél: Bővebben: Link
A led fényképező nélkül saját telepről is elvillan vagy kell
a fényképező? Ha igen akkor hány voltot kössek a fényképező helyére ,hogy próbálni tudjam?(mennyi egy átlag gép belső fesz-e?) Ugyanis nincs még meg a gép. |
Bejelentkezés
Hirdetés |




Azt hiszem kicsit át kell még olvasnom a transzformátorról tanultakat...









