Fórum témák

» Több friss téma
Fórum » Kapcsolóüzemű táp 230V-ról
 
Témaindító: cimopata, idő: Szept 13, 2006
Témakörök:
Lapozás: OK   279 / 789
(#) lorylaci válasza mágus18 hozzászólására (») Máj 15, 2012 /
 
A mért adatok alapján légréses a magod. Igen és úgy tudod növelni.
A kitöltési tényeződnek a terheléssel növekednie kellene, ha ez nem történik meg akkor a visszacsatolással lehet valami probléma. Ha szekunderen terhelsz, akkor csökken a fesz, vagyis az opto kezd bezárni, ekkor kevésbé húzza le az IC ref lábát.
Ha a légrés kicsi akkor azt kell tapasztalnod, hogyha rámérsz a source-nál lévő elllenállásra, akkor egy darabig lineárisan megy fel, majd hirtelen megugrik.
(#) mágus18 válasza lorylaci hozzászólására (») Máj 15, 2012 /
 
Szerintem inkább akkor a visszacsatolással lesz itt gond, ha kiveszem az optót akkor a kitöltési tényezőnek nagynak kell lenni igaz?
A visszacsatolást akkor úgy kellene változtatnom hogy a tl431 es ref lábán kisebb feszültség legyen igaz?
(#) lorylaci válasza mágus18 hozzászólására (») Máj 15, 2012 /
 
Az optót ne vedd ki, mert akkor max kitöltéssel fog menni, és a kimeneti fesz az égbe megy.
A visszacsatolás elvileg jó, de az alaktrészértékeket számold át. Nézd meg ezzel kapcsolatban az IC doksiját, lehet nem húzza le elég árammal a REF lábat, vagy más bibi van.
(#) mágus18 válasza lorylaci hozzászólására (») Máj 15, 2012 /
 
Az ic adatlapja szerint ha az opto teljesen nyitva van akkor 33 mA folyna belőle , és 50 mA el lehet terhelni.
Vagy esetleg ne az lehet a baj hogy az opto nem zár le eléggé?
De próbálkozom, azért köszi a segítséget!
(#) Zupp87 válasza mágus18 hozzászólására (») Máj 16, 2012 / 1
 
Én az optót így használtam a Fairchild AN9025-ös doksija alapján, és jó működött. Az 1-es és 2-es láb közé érdemes egy 560p...1n kondit tenni, valamint a TL431 gate-je és katódja közé egy soros 1k-100n tagot frekvenciakompenzálás gyanánt.

3842.jpg
    
(#) mágus18 válasza Zupp87 hozzászólására (») Máj 16, 2012 /
 
Köszi a rajzot!
Esetleg értékeket tudsz hozzá mondani? Vagy esetleg azt a doksit belinkelnéd?
(#) mágus18 válasza Zupp87 hozzászólására (») Máj 16, 2012 /
 
Köszi a segítséget megtaláltam az értékeket!!
(#) mhatalyak hozzászólása Máj 16, 2012 /
 
Üdv mindenkinek!
szeretnék építeni egy rezonáns tápot, de nem tudom, hogy honnan szerezzek be légréses magot (leginkább bontani szeretnék valamiből) Itt a kapcsolási rajz a tápról, az L4 tekercshez kellene.

Köszönöm szépen előre is!
mhatalyak
(#) lorylaci válasza mhatalyak hozzászólására (») Máj 16, 2012 /
 
Ha ügyes vagy akkor ezt az induktivitást bele tudod integrálni a trafó, úgy hogy laza csatolással tekered meg.
Egyébként rádiós cuccokból szerezhetsz Micrometals -2 anyagú (piros és fém színű) toroidokat, amik alkalmasak ilyen célra.
(#) mhatalyak válasza lorylaci hozzászólására (») Máj 16, 2012 /
 
Értem, köszönöm szépen, majd ha meg lesz hozzá minden cuccom és el akadtam írok!
(#) JZoli hozzászólása Máj 17, 2012 /
 
Nekem is lenne egy idevágó problémám. Kellene építenem egy 230/24V 350W-os tápegységet, Úgy gondolom A súly és az ár miatt jobb lenne Kapcsolóüzemű tápegységgel megoldani.Elkezdtem ezt a fórumot előröl olvasni, de ennyi oldallal sosem végzek. Nem tudnátok nekem (esetleg még egyszer) feltenni ehhez a projekthez egy tápegységrajzot? Nem kell kétoldalas, csak egy sima 24V elég lenne.
(#) Zupp87 válasza JZoli hozzászólására (») Máj 17, 2012 /
 
Az mhatalyak kollega által böngészett, Skori féle kapcsolás jó lehet e célra.
(#) alex.taylor hozzászólása Máj 17, 2012 /
 
Segitségeteket kérném!
Van egy pár bontott magom, samsung crt tv-ből, amin vannak cikkszámok, ezek alapján kerestem kapcsolási rajzot, és ezekben megtaláltam a megható ic tipusát, és a magok tipusát.
1. cikkszám: AA26-00200B
magtipus: EER5345
meghajtó ic: str-x6750f 22KHz
2 cikkszám: AA26-00217B
magtipus: EER4950
Gyárilag légrésesek.

A kérdésem az lenne hogy hol találok a magokra vonatkozóan infót(ferq, Al, kivehető teljesitmény...stb), mert a google nem sok mindent mutatott.
Cimopata tápját épitettem meg, teljesen kész van, már csak a trafó kellene bele, és ezeket szeretném felhasználni bele. És ha ez kész van akkor http://www.hobbielektronika.hu/kapcsolasok/stabilizalt_kimenetu_rez...g.html, és ezeket a makokat szeretném használni.

Lorylaci!

Ahogy a múlt hetekben voltam nálad fetekért, akkor ezekről a magokat emlittettem hogy vannak.Szerinted használhatóak a tápodhoz?
(#) alex.taylor válasza alex.taylor hozzászólására (») Máj 17, 2012 /
 
képek a magokról
(#) lorylaci válasza alex.taylor hozzászólására (») Máj 17, 2012 /
 
Az előbbi IC egy kvázi-rezonáns flyback vezérlő IC, aminek a frkevneciája váltózó, adatlap alapján 40 és 140kHz között működik. Ebből adódóan jó nagy légrés van a magban. Ez a cimopata tápjában nem használható fel jól, ugyanis a nagy légrés nagyon nagy mágnesező áramot jelentene. (az IR2153 holtideje nagyon nagy, annak a tiezde alatt áttöltődne a félhíd kapacitása).
Az én tápomban felhasználhatsz egy ilyet, ott ugyanis használahtsz kisebb holtidőt, valamint az üresjárati nagy frekvencia csökkenti a mágnesező áramot. Sőt ilyen nagy légrés miatt sokkal szélesebb bemenő feszültség tartománnyal is üzemelni tudna. (nem csak 300-330V? hanem úgy 270-330V között lazán)
(#) alex.taylor válasza lorylaci hozzászólására (») Máj 17, 2012 /
 
Igen elég nagy légrész van benne.Cimopata milyen magot használt? etd29?
(#) lorylaci válasza alex.taylor hozzászólására (») Máj 17, 2012 /
 
Cimpata ETD34-et, de ez most annyira nem lényeges. Meg tudnád mérni siblerrel a légrést pontosan mekkora?
(#) alex.taylor válasza lorylaci hozzászólására (») Máj 17, 2012 /
 
persze.....mérem is ... 2.2mm.
(#) alex.taylor válasza alex.taylor hozzászólására (») Máj 17, 2012 /
 
Megkérnék egy moderátort, hogy javitsa már ki létszives a linket a hozzászólásomba.
Köszönöm!
(#) voodoo hozzászólása Máj 18, 2012 /
 
Szerintetek célszerű lenne jól átvizsgált és megfelelő szigetelés mellett a primer és a szekunder oldalon lévő Feteket és diódákat egy nagy bordára szerelni?

Köszi.
(#) Zupp87 válasza voodoo hozzászólására (») Máj 18, 2012 /
 
Láttam már rá gyári megoldást. Egy régesrégi AT tápban. Ott ez a bizonyos jól átvizsgált szakszerű szigetelés egyszerű szimpla szilikon szigetelő lap volt. Én a közös kapacitásoktól tartanék inkább, hogy egyes esetekben belezavarhat a működésbe, bár, primer oldalon testelt borda esetén működhet Y kondiként is esetlegesen. Én mindenesetre nem csinálnám, nem is szoktam.
(#) lorylaci válasza voodoo hozzászólására (») Máj 18, 2012 /
 
Ha a készülék 1-es érintésvédelmi osztályú lesz, és a bordákat a védőföldre kötöd, akkor igen. Persze megfelelő szigetelés ekkor is kell, de ha így hiba keletkezik tuti levágja valamelyik biztit.
(#) ekkold válasza voodoo hozzászólására (») Máj 18, 2012 /
 
A kérdésedre a rövid válasz: NEM.
Nem szokták gyárik készülékekben sem, ...de ugyanakkor én is láttam már kivételt, de ott 2mm vastag. hővezető-kerámia szigetelőlapok voltak a primer oldali fetek alatt, és az összes félvezető alatt még valami szilikongumi szerű szigetelőlap is. Tehát két réteg vastag sziheteléssel volt megoldva (feltehetőleg akár 2kV vizsgálófeszültségre is megfelelt volna ez a szigetelés).
De a kivételre mondják, hogy erősíti a szabályt, tehát nem érdemes ezzel kockáztatni a berendezés biztonságát. Csak különösen indokolt esetben, direkt erre való szigetelőanyagokat beépítve szabad ilyet csinálni.
Ezen felül az ilyen megoldás gyakran nem kívánatos módon növeli a primer-szekunder oldal közötti parazita kapacitást, ami külön odafigyelést kíván a tervezéskor, kivitelezéskor, és adott esetben megnehezítheti a megfelelő zavarszűrést is.
(#) Kefeúr hozzászólása Máj 18, 2012 /
 
Sziasztok!
Most készülök megépíteni egy kapcsolóüzemű tápot.
Kellene nekem 400W max. teljesítmény.
IRFP440 el szeretném küldeni.

Milyen magot vegyek hozzá ?
Mit javasoltok ?
(#) voodoo válasza lorylaci hozzászólására (») Máj 18, 2012 /
 
Igen igen, hiba az keletkezett, még régebben elszállt mindkét fet a primer oldalon + néhány ellenállás (remélem csak ennyivel megúsztam) ma voltam megvenni az újakat, de akkor úgylátom a többség javaslata dönt. Holnap szépen nekiállok és ketté flexezem a csinos kis hűtőbordát amit amúgy sajnálok mert pont lyukon van a nyáknak a ráfogatása kis külön lemezkével. Kár.
(#) Kefeúr válasza Kefeúr hozzászólására (») Máj 18, 2012 /
 
Közben találtam 1 pdf et , ETD táptrafók magjairól.
Ferritek
Remélem másnak is hasznos lessz.
(#) tothtechnika hozzászólása Máj 19, 2012 /
 
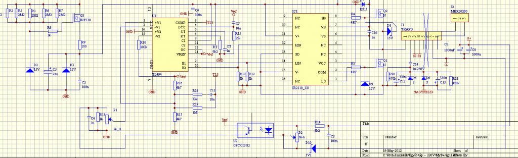
Sziasztok! Építettem egy kapcsolóüzemű tápot tl494-el, és ir21531-el.
A rajza itt volt fenn a fórumon, sima pwm-ezett táp, nem rezonáns. A frekit 80k-ra állítottam be. Próbáltam figyelni a nyáktervre is, de sajnos nem jól működik a dolog. 40V-ról menetve (labortápról) az alábbi hullámformák figyelhetőek meg a feteken, a felső a felső fet, az alsó az alsó fet.

Szerintem a felső feten is négyszögnek kellene lennie. Találkoztatok már hasonló hibával?

Üdv: Gábor

ui, sorry de a szerver forgatta el a képet.
(#) lorylaci válasza tothtechnika hozzászólására (») Máj 19, 2012 /
 
Most akkor IR21531 vagy IR2110? Nem mindegy.
A felső FET gate-jét mihez képest mérted? A negatív táphoz vagy a felső FET Source-éhez képest?
(#) tothtechnika válasza lorylaci hozzászólására (») Máj 19, 2012 /
 
Ir2110 természetesen, csak benem van már a 21531. A felső fetet a negatívhoz képest mérem, mint ahogy az alsó fetnél is, mivel szkópnál közös a két bement földje.

Még annyit, hogy ez a hullámforma 1Amperes kimeneti áramnál mérhető.
(#) lorylaci válasza tothtechnika hozzászólására (») Máj 19, 2012 /
 
Akkor egyszerűen hibásan mértél, a meghajtásodvalószínűleg jó. Az ilyen méréshez két dolgot tehetsz: speckó szkóp két izolált bemenettel. Vagy hogy a felső odlali FETet egy impulzustrafón keresztül méred.
Következő: »»   279 / 789
Bejelentkezés

Belépés

Hirdetés
XDT.hu
Az oldalon sütiket használunk a helyes működéshez. Bővebb információt az adatvédelmi szabályzatban olvashatsz. Megértettem