Fórum témák
» Több friss téma |
Fórum » Csöves erősítő készítése
Ne feledd betartani a fórum viselkedési szabályait, és a topik megmaradásának feltételeit. [link]
A téma átmenetileg fagyasztva lett, hozzászólni nem tudsz!
Na nehogy már a fűtőfeszültséggel vezéreld a csövet. Persze szíved joga, hogy úgy tégy ahogy akarsz, de azért ne nagyon terjezd. És akkor jön ugyebár a csövek hangja ...
A gyár a katalógusban megadta, hogy milyen paraméterekkel működik egy cső, és mire használható. Ettől eltérni lehet, de minek, a helyzet csak rosszabb lesz.
Nem fogok fűtő fesszel vezérelni de játszani lehet vele.
Egy jellegzetes futokor kialakitas a kereskedelmi TV keszulekekben. A csovek futoarama 300 mA. Kevesebb csonel hasznaltak BY238 diodat az effektiv aram beallitasara, egyutas egyeniranyitassal. Evtizedekig mukodtek ezek a keszulekek ezzel a megoldassal.
Áramkörileg jó, csak azt a fránya bemenetet próbáld messzebb tervezni a fűtés fóliától. Ott fut pár mm-re tőle.
Inkább a test-fóliát belülre. Van 6Sz3P-d?
A fütés vezetékét nem tenném rá a fóliára , egy forszem és sodrott vezeték tuti nem lesz gond.
Van még ilyen csövem. Még nem használtam fel.
Ezekről a kondikról tud valaki valamit? Katódkondinak szánnám az SE-be. A pentódához az 1000u-t a triódához 470u-t (bár lehet hogy nagy ide). Lemértem és értékre és ESR-re is kitűnő állapotúak.
Köszi. Változtattam picit a nyákon talán nem lesz maci. Egyet maratok próbából. Ez most egy olyan erősítő lesz akol a csövek nem lesznek kidugva a dobozból. De perforált lemez burkolat lesz és este majd látni lehet a csöveket.
Üdv!
Valaki épített-e már PE1/100(OS51,6083) csővel SE erősítőt?A szekrényembe pihen egy ideje 2db sosem használt PE1/100 és lehet hasznosabb lenne ha használatba is kerülnének.
Udv.
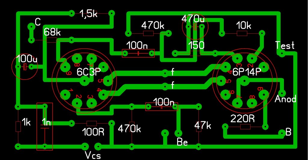
Keszitettem par kozeli kepet az erositorol ,hogy kivehetok legyenek az ertekek.Mar szo volt arrol ,hogy ki kell cserelni par alkatreszt.Kerlek segitsetek ,hogy pontosan melyik alkatreszt kellene kicserelni,milyenre es milyen ertekure. Elore is koszonom.
Üdv!
Köszi
Lehet, hogy nehezebb feladat, de próbáld "visszarajzolni", mit is alkotott a jóember. A látottak alapján ez neked könnyebb, mint fényképek alapján nekünk.
Hol tudok venni vagy készíttetni kimenő trafót.Köszönöm a segítséget.
Kipróbáltam a panelt. Nincs brumm viszont nagyfrekvenciásan gerjed. Ha kiveszem a triófát akkor nem.
Vedd ki a katódkondit a triódából, kicsit csökken az erősítés, lehet, hogy "megnyugszik".
Max 2x10 w hoz.De igazából nem döntöttem el ,hogy GU 50 vagy 2db EL 84. EL 34 . A kimenőtől függ milyet lehet beszerezni.
Egyéni vélemény:
Ha ének és halkabb zene, akkor GU50SE, ha kell egy kis punch, akkor EL84 PP.. Ha mindenképpen A osztályés SE, akkor esetleg GU50 PSE - utóbbit nem hallottam még.
2x10 W-hoz SE-ben már komoly dolgok szükségeltetnek. Kimenő: SM102a légréses vasra minimum, GU50 csúcsjáratása 400-500 V feszről. Vagy kettő párhuzamos kapcsolása kb.350 V anódfesszel.
EL84 vicc SE-ben ekkora teljesítményre. EL34 - talán, de nem az igazi..
OK! - Mind kettőtöknek szól.Most akkor kérdeném:- hol kapok GU 50 t és ki csinál nekem kimenőt hozzá + hálózatit.Már kaptam infókat a kimenővel kapcsolatban, írok az illetőnek. Jazzis ,minőségi zenére ,hosszan hallgatható erősítőt szeretnék.Egyébként is Class A hallgatok JLH t. Köszönöm a segítséget.
Szia! Én először megkérdezem Tőled, hogy mekkora a hangsugárzóid érzékenysége. Igaz, hogy a dinamikus zenénél (jazz, klasszikus...) nem árt egy kis tartalék az erősítőben, de egy nagy érzékenységű hangsugárzókon nem fogod tudni sokáig hallgatni pár wattnál többnél.
A GU50-es cső olcsó, viszont elég nagy kraftal meg kell hajtani. A tápegység elkészítése nagyobb odafigyelést kíván, mint az EL-eké. Ezekhez elég a sima 350V-os kondi is. Ár - érték - fogyasztás arányait figyelembe véve, én az EL84 SE-re szavazok. Persze ehhez minimum egy 98dB-es érzékenységű hangsugárzó ajánlott.
Igen! Én is ezen dilemmázom.A fogyasztás is lényeges,mert sokat hallgatnám.Szinte egész nap menne ,mint ha rádiót hallgatnák.A hangszóróm Fostex FE 206 os lesz.Majd később Spendor BC 1 minden kép,ha a fostex nem válna be. A Spendort hallgattam egy 2x3 w os 50 éves kis csövessel és hangja Jazz zenén, le ültetett!- Ezek után érted a töprengésem,hogy milyen csövest építsek.Ezért jött számításba az 2x EL 84,EL 34 single.A GU 50 ről csak hallottam,de jókat ,de az energia igény tényleg ...... kérdés... ár ,érték arány stb. Nem akarnák semmi kép nagy teljesítményt,csak kicsit,mivel nincs rá szükség.
Akkor az EL84 SE. Hogy ezekből melyik kapcsolás hoz jó hangképet Neked... ??? Talán meg kéne hallgatnod párat.
Én egy nagyon mezei számolást végeztem, anódok 380 V 0.2A + a fűtés 12.6V (GU) ca. 1.5A. Kisebb tévedések joga fenntartva. 60-70W az élvezet mellett az üvegházhatásra.
... és amikor megy a klíma, hogy jól érezd magad? Amikor tényleg bemosakszol és csak a zene, meg te vagy, akkor menjen a csöves. Amúgy meg a takarékos JLH, ott csak 30-40W megy "pocsékba". ![]() Nálam napközben a PC internetrádió és egy valahonnét szalajtott STK+Bang & Olufsen pár Wattos négyómos...
Szerintem az alacsony energia fogyasztás és a csöves végerősítő alapból ellentétben áll. Ettől függwetlenül itt is vannak különbségek. Kérdés, hogy mi éri meg? Egy EL84 SE és egy GU50SE között azért nincs akkora szakadék. Arra is érdemes gondolni, hogy az EL84-es ha vadi új és tuti, akkor olcsón nem kapható (véletlenül talán). A GU50-esből meg SE-hez 3000-ért betárazhatsz életed végéig most (bár EL84 mindig lesz...). A Fostex azért nem rossz, én is nézegettem régebben. Jó az érzékenysége, egy EL84 is jól meghajtja. De akkor mondok egy alternatívát: 6C19P trióda. Alacsony illesztés, közel EL84 teljesítmény és trióda, nem mellesleg olcsón beszerezhető (de a kettő helyett lehet egy 6AS7-est is berakni, ennek orosz változata kb. 800Ft körül alakul és egy nagyon szép cső).
Sziasztok!
Az mitől lehet,hogy a cső fűtése átizzik a műanyag burkolaton? |
Bejelentkezés
Hirdetés |


















