Fórum témák
» Több friss téma |
Fórum » Csöves erősítő készítése
Ne feledd betartani a fórum viselkedési szabályait, és a topik megmaradásának feltételeit. [link]
A téma átmenetileg fagyasztva lett, hozzászólni nem tudsz!
Üdv
Én egy ECL86 SE-t kötöttem PC-re napi szinten erről hallgatom a netes rádiókat.Bose 501 IV hangfalakra van rákötve és a 4x3-as műhelyembe bőven elég.
Konkrétan a belül az oldalán a sötétszürke műanyag 1cm hosszan 0.5cm szélesen vöröslik úgy,mint maga a fűtőszál.Persze csak akkor,ha az anódfeszültség rajta van.
Nem rossz megközelítés. A JLH mal teljesen elégedett vagyok, csak egy csöves sem ártana ha ott lenne.Mikor építettem figyelembe vettem a fogyasztást,hő stb és ennek megfelelően lett meg építve. - Csövesnél egy EL 84 meghajtja a Fostex et? Most arra gondoltam,hogy ha két csöves rádiót (egyforma) szerzek és abból építek az milyen lenne.Vagy a rádió kimenők nem jók erre a célra? Vagy külön spec erre a célra készíttessek kimenőket?
Az nem műanyag
Szerintem felizzik az anódja, a helytelen beállitás, munkapont miatt.(Túl nagy áram folyik a csövön)
Az fém, és ő lesz a cső anódja. Súlyos probléma! Ha az anód izzik, akkor vagy túl nagy az anódáram, vagy nagyfrekvencián gerjed az erősítő. Ha így hagyod, elég hamar tönkremegy a cső!
(Luki megelőzött)
Ezek a vélemények alapján én is ezeket vettem figyelembe, amit itt le irtatok többen is.Azt hiszem maradok az EL 84 nél. Az a kérdés ,hogy melyiket ,milyet.Alapban meg, JLH.
A választék bőséges: Link Kezdetnek építheted bontott alkatrészekből, aztán finomítgathatsz rajta.
A poén az hogy betettem helyette egy ECC85-öt (persze átkötöttem a foglalatot, fólia átvágás stb.) Azzal is gerjedt peig a szokásos kapcsolást csináltam. Lehet hogy fólia elvezetési hiba lesz. Máshogy kéne tervezni. kiveszem a katódkondit, viszont akkor már sovány lesz az erősítés egy jó visszacsatoláshoz. Egyébként visszacsatolás nélkül is gerjed. Csak akkor nem ha a kimenőről jövő visszacsatoló ellenállásra irreálisan nagy kondit teszek.
Köszi. - Kérdés : milyen kimenőt ajánlasz hozzá (EL 84).
Sziasztok
Érdeklődnék hogy van-e valakinek tapasztalata a kimenő-transzformátor nélküli erősítőkben?
Idézet: „.A hangszóróm Fostex FE 206 os lesz.Majd később Spendor BC 1 minden kép,ha a fostex nem válna be. A Spendort hallgattam egy 2x3 w os 50 éves kis csövessel és hangja Jazz zenén, le ültetett!-” Ha létezik két ellenpólus, akkor az a Fostex és a BC-1. A fostex egyutas, érzékeny hangsugárzó, a BC-1 háromutas, bonyolult váltójú, érzéketlen, nehezen hajtható hangsgárzó. Nem hiszem, hogy azonos erősítővel kiszolgálhatók. De ha neked a Spendorhoz elég volt az EL 84 SE, akkor a Fostex még sok is.
Azt mondod?! - Hihetetlennek tűnik de elhiszem.Nagyon érzékeny volt a Spendor BC1 és olyan lazán szólt a zene rajta,hogy na csak. Vagy az erősítő miatt volt? Igaz annak a kis ős kövület (Angol) erősítőnek a kimenő trafója legalább akkora volt mint a hálózati.
Milyen falat javasoltok a fostex fe 206 os hangszóróhoz,ha a érőssítő 6-8 w körüli?
Általában a TL-t favorizálják, de hangsugárzó téren keress másik topikot.
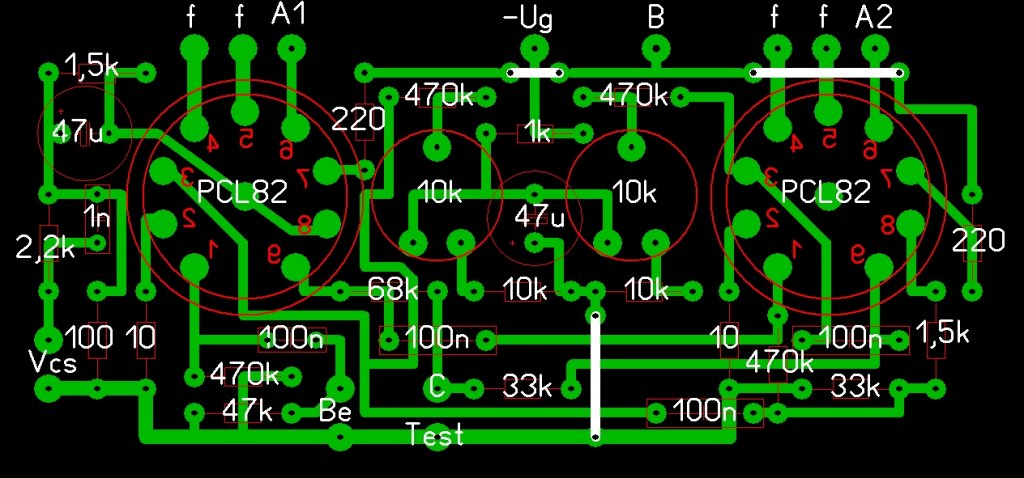
Terveztem PCL82 PP-hez egy nyákot. Sima katodin fázis fordítós. Kérdezem a szakértőket hogy jó lesz-e így?
Úgy látom, hogy a bal oldali cső triódája a bemeneti erősítő (fázisfordítás), innen megy a jel a jobb oldali cső triódájára, ami elvégzi az ellenfázisú meghajtás előállítását ~1 erősítés mellett. Ennek a fokozatnak a nem fázisfordító kimenetéről kerül vissza a jel a bal oldali cső pentódájára, aminek az anódjában van a kimenőtrafó (fázisfordítás).
Nos én hasonló elrendezéssel építettem nemrég PCL85-ökből egy véget (csőfoglalatra légszerelten), és elég sokat vesződtem egy párszáz kHz-es gerjedéssel. Elég sokmindent próbáltam, a megoldás az lett, hogy a katodin fokozatr két kimenetét felcseréltem. A rajz szerinti felállásnál ugyanis a bal oldali cső trióda bemenete és pentóda kimenete azonos fázisban jár, és a két fokozat összesített feszültségerősítése elég tetemes. A katodin kimenetek felcserélésével ez megszűnik, egyik csőnél sem lesz nagyon nagy erősítés mellett azonos fázis a bemeneten és a kimeneten. Persze lehet, hogy a légszerelés is közrejátszott nálam, és a NYÁK-on stabilabb lenne a cucc, de esetleg ez is egy tervezési szempont lehet.
Én már alapból úgy raktam össze a deszkamodellt, hogy a fordított fázis pentódájával egy burában lévő trióda a bemeneti előfok. Mert ugye egyszer megjártam a PCL86 PP-vel. Így ez a csövön belüli "áthallás" neg. VCS-ként van jelen. Persze kell egy szkóp, hogy az ember lássa a nagyfrekis gerjedést. Néhány mérés.
100Hz, 1kHz 10 kHz, 20kHz 40 Khz, 80 kHz
A szkóp ábráin semmi gerjedést nem látok. Az "áthallásról" meg csak annyit, hogy az adatlap szerint a trióda rácsa, és a pentóda anódja között a kapacitás 0,002 pF ! A legrosszabb esetben is 0,2 pF. Ez pedig azt jelenti, hogy a 0 - 100 kHz tartományban ez olyan nagy impedanciát képvisel, ami aligha okoz áthallást. Olyan frekvencián (pár száz MHz), ahol ez jelentős áthallást okozhatna, ott a cső már régen nem működő képes.
Általában nem is a cső a hibás, hanem a nem megfelelő szerelés, aminek a szórt kapacitásai elérhetik rossz esetben akár a 60 - 80 pF -et is.
Ezen nincs is, ez a végeredmény.
Itt nem is volt gerjedés. De az tény hogy a PCL86 pp gerjedt mint az állat, és csak a "keresztbekötés" szüntette meg a problémát anno. Legalább is nem volt jobb ötletem akkor.
Az aszimetrikus négyszög és színusz honnét van?
Erősítő, vagy generátor...?
A generátor egy kicsit kehes.
Szinusz nincs, ami szinusznak látszik, az is négyszög, csak 80 kHz.
Azért annyira nem szimmetrikus a kitöltés. A színusz, mivel a beadott négyszög 80 kHz, az erősítő határfrekvenciája miatt van, már a második harmonikus sem fért bele az átvitelbe, ezért mint egy aluláteresztő szűrő kimenetén csak az alap harmonikus jelenik meg, már jóval kisebb amplitúdóval. De ez is már bőven több a szükségesnél.
Azért az ábrákból kitetszik, hagy az alsó határfrekvencia 40 - 50 Hz között, a felső olyan 40 kHz körül, és a torzítás kb 3 - 5 % körül van.
Helló !
Kérdezném, hogy a fojtót azt mekkora légréssel szokás elkészíteni ? Mint a kimenőt ? (ha SE) Kösz !
Javítottam rajta. Így jó lesz?
|
Bejelentkezés
Hirdetés |












