Fórum témák

» Több friss téma
Fórum » Csöves erősítő készítése
 
Témaindító: seedz, idő: Márc 31, 2006
Témakörök:
Ne feledd betartani a fórum viselkedési szabályait, és a topik megmaradásának feltételeit. [link]
A téma átmenetileg fagyasztva lett, hozzászólni nem tudsz!
Lapozás: OK   1374 / 2208
(#) (Felhasználó 1947) válasza mofesa hozzászólására (») Máj 22, 2012
Milyen műanyag burkolaton?
(#) Action2K válasza mofesa hozzászólására (») Máj 22, 2012
Ezt kifejtenéd bővebben?
(#) totya694 válasza bakos13gab hozzászólására (») Máj 22, 2012
Üdv
Én egy ECL86 SE-t kötöttem PC-re napi szinten erről hallgatom a netes rádiókat.Bose 501 IV hangfalakra van rákötve és a 4x3-as műhelyembe bőven elég.

DCP_4740.JPG
    
(#) totya694 válasza mofesa hozzászólására (») Máj 22, 2012
Ez érdekes
(#) mofesa válasza Action2K hozzászólására (») Máj 22, 2012
Konkrétan a belül az oldalán a sötétszürke műanyag 1cm hosszan 0.5cm szélesen vöröslik úgy,mint maga a fűtőszál.Persze csak akkor,ha az anódfeszültség rajta van.
(#) Class-A-. válasza Orbán József hozzászólására (») Máj 22, 2012
Nem rossz megközelítés. A JLH mal teljesen elégedett vagyok, csak egy csöves sem ártana ha ott lenne.Mikor építettem figyelembe vettem a fogyasztást,hő stb és ennek megfelelően lett meg építve. - Csövesnél egy EL 84 meghajtja a Fostex et? Most arra gondoltam,hogy ha két csöves rádiót (egyforma) szerzek és abból építek az milyen lenne.Vagy a rádió kimenők nem jók erre a célra? Vagy külön spec erre a célra készíttessek kimenőket?
(#) (Felhasználó 1947) válasza mofesa hozzászólására (») Máj 22, 2012
Az nem műanyag
Szerintem felizzik az anódja, a helytelen beállitás, munkapont miatt.(Túl nagy áram folyik a csövön)
(#) mark.budai válasza mofesa hozzászólására (») Máj 22, 2012
Az fém, és ő lesz a cső anódja. Súlyos probléma! Ha az anód izzik, akkor vagy túl nagy az anódáram, vagy nagyfrekvencián gerjed az erősítő. Ha így hagyod, elég hamar tönkremegy a cső!
(Luki megelőzött)
(#) Class-A-. válasza bakos13gab hozzászólására (») Máj 22, 2012
Ezek a vélemények alapján én is ezeket vettem figyelembe, amit itt le irtatok többen is.Azt hiszem maradok az EL 84 nél. Az a kérdés ,hogy melyiket ,milyet.Alapban meg, JLH.
(#) mofesa válasza (Felhasználó 1947) hozzászólására (») Máj 22, 2012
Értem és köszönöm.
(#) Action2K válasza Class-A-. hozzászólására (») Máj 22, 2012
A választék bőséges: Link Kezdetnek építheted bontott alkatrészekből, aztán finomítgathatsz rajta.
(#) djhans válasza Imi65 hozzászólására (») Máj 22, 2012
A poén az hogy betettem helyette egy ECC85-öt (persze átkötöttem a foglalatot, fólia átvágás stb.) Azzal is gerjedt peig a szokásos kapcsolást csináltam. Lehet hogy fólia elvezetési hiba lesz. Máshogy kéne tervezni. kiveszem a katódkondit, viszont akkor már sovány lesz az erősítés egy jó visszacsatoláshoz. Egyébként visszacsatolás nélkül is gerjed. Csak akkor nem ha a kimenőről jövő visszacsatoló ellenállásra irreálisan nagy kondit teszek.
(#) Class-A-. válasza Action2K hozzászólására (») Máj 22, 2012
Köszi. - Kérdés : milyen kimenőt ajánlasz hozzá (EL 84).
(#) zoliaaa hozzászólása Máj 22, 2012
Sziasztok
Érdeklődnék hogy van-e valakinek tapasztalata a kimenő-transzformátor nélküli erősítőkben?
(#) zoliaaa válasza (Felhasználó 13571) hozzászólására (») Máj 22, 2012
köszi
(#) FordPrefect válasza Class-A-. hozzászólására (») Máj 22, 2012
Idézet:
„.A hangszóróm Fostex FE 206 os lesz.Majd később Spendor BC 1 minden kép,ha a fostex nem válna be. A Spendort hallgattam egy 2x3 w os 50 éves kis csövessel és hangja Jazz zenén, le ültetett!-”

Ha létezik két ellenpólus, akkor az a Fostex és a BC-1. A fostex egyutas, érzékeny hangsugárzó, a BC-1 háromutas, bonyolult váltójú, érzéketlen, nehezen hajtható hangsgárzó. Nem hiszem, hogy azonos erősítővel kiszolgálhatók. De ha neked a Spendorhoz elég volt az EL 84 SE, akkor a Fostex még sok is.
(#) Class-A-. válasza FordPrefect hozzászólására (») Máj 22, 2012
Azt mondod?! - Hihetetlennek tűnik de elhiszem.Nagyon érzékeny volt a Spendor BC1 és olyan lazán szólt a zene rajta,hogy na csak. Vagy az erősítő miatt volt? Igaz annak a kis ős kövület (Angol) erősítőnek a kimenő trafója legalább akkora volt mint a hálózati.
(#) Class-A-. hozzászólása Máj 22, 2012
Milyen falat javasoltok a fostex fe 206 os hangszóróhoz,ha a érőssítő 6-8 w körüli?
(#) Action2K válasza Class-A-. hozzászólására (») Máj 22, 2012
Általában a TL-t favorizálják, de hangsugárzó téren keress másik topikot.
(#) djhans hozzászólása Máj 23, 2012
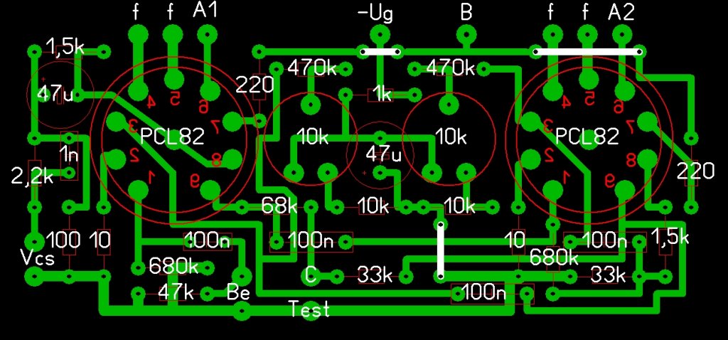
Terveztem PCL82 PP-hez egy nyákot. Sima katodin fázis fordítós. Kérdezem a szakértőket hogy jó lesz-e így?

PCL82PP.JPG
    
(#) szilva válasza djhans hozzászólására (») Máj 24, 2012
Úgy látom, hogy a bal oldali cső triódája a bemeneti erősítő (fázisfordítás), innen megy a jel a jobb oldali cső triódájára, ami elvégzi az ellenfázisú meghajtás előállítását ~1 erősítés mellett. Ennek a fokozatnak a nem fázisfordító kimenetéről kerül vissza a jel a bal oldali cső pentódájára, aminek az anódjában van a kimenőtrafó (fázisfordítás).

Nos én hasonló elrendezéssel építettem nemrég PCL85-ökből egy véget (csőfoglalatra légszerelten), és elég sokat vesződtem egy párszáz kHz-es gerjedéssel. Elég sokmindent próbáltam, a megoldás az lett, hogy a katodin fokozatr két kimenetét felcseréltem. A rajz szerinti felállásnál ugyanis a bal oldali cső trióda bemenete és pentóda kimenete azonos fázisban jár, és a két fokozat összesített feszültségerősítése elég tetemes. A katodin kimenetek felcserélésével ez megszűnik, egyik csőnél sem lesz nagyon nagy erősítés mellett azonos fázis a bemeneten és a kimeneten.

Persze lehet, hogy a légszerelés is közrejátszott nálam, és a NYÁK-on stabilabb lenne a cucc, de esetleg ez is egy tervezési szempont lehet.
(#) mayky válasza szilva hozzászólására (») Máj 24, 2012
Én már alapból úgy raktam össze a deszkamodellt, hogy a fordított fázis pentódájával egy burában lévő trióda a bemeneti előfok. Mert ugye egyszer megjártam a PCL86 PP-vel. Így ez a csövön belüli "áthallás" neg. VCS-ként van jelen. Persze kell egy szkóp, hogy az ember lássa a nagyfrekis gerjedést. Néhány mérés.
100Hz, 1kHz
10 kHz, 20kHz
40 Khz, 80 kHz
(#) pucuka válasza mayky hozzászólására (») Máj 24, 2012
A szkóp ábráin semmi gerjedést nem látok. Az "áthallásról" meg csak annyit, hogy az adatlap szerint a trióda rácsa, és a pentóda anódja között a kapacitás 0,002 pF ! A legrosszabb esetben is 0,2 pF. Ez pedig azt jelenti, hogy a 0 - 100 kHz tartományban ez olyan nagy impedanciát képvisel, ami aligha okoz áthallást. Olyan frekvencián (pár száz MHz), ahol ez jelentős áthallást okozhatna, ott a cső már régen nem működő képes.
Általában nem is a cső a hibás, hanem a nem megfelelő szerelés, aminek a szórt kapacitásai elérhetik rossz esetben akár a 60 - 80 pF -et is.
(#) mayky válasza pucuka hozzászólására (») Máj 24, 2012
Ezen nincs is, ez a végeredmény.
Itt nem is volt gerjedés.
De az tény hogy a PCL86 pp gerjedt mint az állat, és csak a "keresztbekötés" szüntette meg a problémát anno. Legalább is nem volt jobb ötletem akkor.
(#) djhans hozzászólása Máj 24, 2012
Köszönöm az észrevételeket.
(#) Orbán József válasza mayky hozzászólására (») Máj 24, 2012
Az aszimetrikus négyszög és színusz honnét van?
Erősítő, vagy generátor...?
(#) mayky válasza Orbán József hozzászólására (») Máj 24, 2012
A generátor egy kicsit kehes. Szinusz nincs, ami szinusznak látszik, az is négyszög, csak 80 kHz.
(#) pucuka válasza Orbán József hozzászólására (») Máj 24, 2012
Azért annyira nem szimmetrikus a kitöltés. A színusz, mivel a beadott négyszög 80 kHz, az erősítő határfrekvenciája miatt van, már a második harmonikus sem fért bele az átvitelbe, ezért mint egy aluláteresztő szűrő kimenetén csak az alap harmonikus jelenik meg, már jóval kisebb amplitúdóval. De ez is már bőven több a szükségesnél.
Azért az ábrákból kitetszik, hagy az alsó határfrekvencia 40 - 50 Hz között, a felső olyan 40 kHz körül, és a torzítás kb 3 - 5 % körül van.
(#) marone hozzászólása Máj 24, 2012
Helló !
Kérdezném, hogy a fojtót azt mekkora légréssel szokás elkészíteni ? Mint a kimenőt ? (ha SE)
Kösz !
(#) djhans válasza szilva hozzászólására (») Máj 24, 2012
Javítottam rajta. Így jó lesz?

PCL82PP-2.JPG
    
Következő: »»   1374 / 2208
Bejelentkezés

Belépés

Hirdetés
XDT.hu
Az oldalon sütiket használunk a helyes működéshez. Bővebb információt az adatvédelmi szabályzatban olvashatsz. Megértettem