Fórum témák
» Több friss téma |
- Ez a felület kizárólag, az elektronikában kezdők kérdéseinek van fenntartva és nem elfelejtve, hogy hobbielektronika a fórumunk!
- Ami tehát azt jelenti, hogy a nagymama bevásárlását nem itt beszéljük meg, ill. ez nem üzenőfal! - Kerülendő az olyan kérdés, amit egy másik meglévő (több mint 17000 van), témában kellene kitárgyalni! - És végül büntetés terhe mellett kerülendő az MSN és egyéb szleng, a magyar helyesírás mellőzése, beleértve a mondateleji nagybetűket is!
Tápegységem az van de sajna 15 voltos és ez a 12 voltos ledszalagnak sok. A táp az bírja mert 8 ampert ad ki ekkora feszültségen, és ezért kellene 12 voltra redukálni.
Esetleg egy hasonló alkatrésszel is próbálkozhatsz.
Az itt javasolt 78T12 miért nem jó?
Milyen ellenállások vannak a LED csíkjaidon? Egy teljesítménytranzisztorral meg lehet erősíteni a 7812-t.
Sziasztok!
Egy időkapcsolóval működtetett szellőztető ventillátort szeretnék bekapcsolni akkor is, ha éppen az időzítő "ki" állapotban van mondjuk manuálisan(mert a levegő minősége miatt szükségét érzem), vagy a páratartalom érzékelő "érzi" szükségét, vagy egy másik ritkán használt ventilátorral együtt kell mindenképp működnie. Hogyan tudom ezt megoldani, mert úgy érzem egyszerűen párhuzamosan kötött kapcsolókkal nem fog menni.
Tehát ez így rendben van?
Úgy rémlik, hogy valamelyik áramkör tervező program hibát jelzett egy ilyen összeállításra. Sajnos a neve nem jut eszembe és rajzhoz is csak a Paint állt rendelkezésemre itt a munkahelyen. És ha már itt járunk a 220V-os hálózati feszültséggel működő ventillátor bekapcsolására is indulnia kelle, azonban ez a motor 12V-ról működik. Milyen relét kellene használnom?
Tökéletes!
Ne kelljen már kapcsolók párhuzamos kapcsolásához áramkör tervező program!
Köszi!
Amúgy volt abban a tervben más is, nem csak 3 kapcsoló!
Sziasztok!
Olyan kérdésem lenne, hogy egy 36A-es 100V-os fetet szerintetek szükséges hűteni 12V-on maximum 2-3A-el (ledsor) terhelve PWM meghajtásban? Napi 8-10 órában üzemelne a szerkentyű, ebből 7-8 órát a legnagyobb PWM sebességen (nem feltétlenül a legnagyobbon, így állandóra kapcsolni nem tudom), a maradék időben pedig folyamatosan változó PWM sebességen. Sajnos nem tudom leterhelni jelenleg ekkora árammal, így nem tudom kipróbálni, de ha nem muszáj nem tennék rá hűtőbordát, utólag meg elég bajos lenne mert elég kicsi a helyem. Szorítsak helyet a bordának vagy nem kell? Ha igen mekkora kellhet rá? Ugyanígy érdekelne egy 10A-es FET-el meghajtott 2db PC ventilátornál kell-e hűtés? A ventikre 0,18A van írva. Esetleg a ventiket meg tudom hajtani egy BC817 tranyóval? (elvileg az 1.5A-t bír és van itthon egy rakással). Azt tudom hogy meg lehet, csak kérdés hogy meddig ![]() Köszönöm előre is
Ha a FET TO-220-as tokozasu, akkor szerintem nem kell.
De ha meg dobozolod is, akkor mar erosen hatareset. Ha rateszel valamit, szerintem egy kis hovezeto zsirral egy akkora hutozaszlot sima alulemezbol, ami meg odafer, utana alulemezt felcsikozni, amennyire csak lehet.
Igazán nem akarok kötekedni, de akkor ez a program hibája?
Sziasztok!
Az lenne a helyzet,hogy haverjaimmal kaptunk egy feladatot,hogy egy kis autót hajtsunk meg minél gyorsabban egy góliát elemről...de mi kevésnek találjuk a feszültségét és éppen ezért gondolkoztam azon,hogy építeni kéne hozzá egy step up konvertert,de sajnos másfél volthoz nemigen találok... :$ Tudna valaki ötleteket,hogy milyen áramkört kéne építeni vagy esetleg egy témát ahol megtudom,hogy csinálhatok ilyen pici feszültségből nagyobbat? Válaszaitokat előre is köszönöm.
Szia! Mekkora áram kellene?
Nos,olyan 1A lenne az igazi(vagy több) és nem baj,hogyha rossz a hatásfok,mert a lényeg,hogy 15méteren a leggyorsabb legyen és góliát elemről működik (amiben azért van szufla
)
Sziasztok!
Lágy vasra lenne szükségem és már mindenhol néztem, de sajnos nem találtam sehol csak tonnás mennyiségben. Meg tudná valaki mondani, hogy hol tudnék beszerezni kisebb mennyiségben? Válaszaitokat előre is köszönöm! Norbi
Szerintem az jó lehet, ha nagy(nagyon nagy) kapacitású kondenzátorokat párhuzamosan kapcsolsz, feltöltöd őket, majd sorba kötöd őket és így nagyobb lesz a feszültség és rövid ideig nagy áram leadására is képes lenne. Valahogy biztos meglehetne oldani, hogy magától váltogason a soros és párhuzamos módok között.
Metallurgikai szempontból az "igazi" a minden szempontból tiszta vas, amit esetleg a hajdani lágyvasas árammérőkből, régi relékből stb. lehet -kis mennyiségben-kitermelni.Kérdés, hogy Neked milyen (elektronkai) célra kell, mert lehet, hogy elegendő pl. az egyszerű szerkezeti acél (pl. laposvas, szögvas, zártszelvény-ezek eléggé lágyvasasak), ami kis db.-okban még ingyen is hozzáférhetők.
Egy fazékvasmagbólBővebben: Link készített elektromágnes "párja" lenne, lényegében egy alumínium kart kellene tartania a mágnesnek, és erre a karra szeretnék rászerelni a célnak(ami a legjobban tart és nem tartja meg a mágnesességét ha az elektromágnesről leveszem az áramot) leginkább megfelelő lemezt. (kis utána járás után a lágyvas lemezhez lyukadtam ki)
Ehhez szinte bármi hulladék jó lehet, cd rom háza, pc táp háza, konzervdoboz, stb.
És egy sima vas lemezzel is ugyanakkora erővel fogja tartani a kart a mágnes? (köszi a segítséget!)
Nagy különbség nem hinném, hogy lenne. Bár én annyira mélyen nem másztam bele ebbe a részébe a fizikának
De nem bonyolult kipróbálni, ha megvan az elektromágnesed, elé teszel különböző lemezeket és kiderül. Esetleg régi trafólemezzel is próbálkozhatsz. Vagy ahogy pnorb írta relé fegyverzetével.
Üdv!
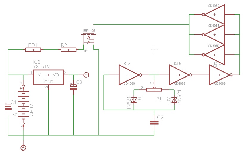
Csináltam egy kis kapcsolást amit innen másoltam. Már 1x-2x ki is próbáltam egy próbapanelen, csak lehet hogy valamit rossz alkatrészre cseréltem. Konkrétan az lenne a kérdésem, hogy a C2 kondi a képen 0,1µF én 22pF-od használtam, hogy az túl kicsi lenne és miatta nem működik? C1-et 1µF-osra cseréltem, de gondolom ez nem lehet a baj. A másik kis módosítás, hogy az összes invertert bekötöttem, 3-mat sorba és a másik 3mat párhuzamosan, amolyan extra erősítésként. A kapcsolás egy 1405-ös mosfetet hajt(ana) meg. Észrevételek? SB
Szia! Kicsi lesz az a 22pf a 100nf helyett, nem számoltam utána, de olyan frekin nem fog berezegni. Az oszcillátor részen csak egy kaput használj.
A táp szűréshez is kell a 100nf kerámia!
THX!
Akkor a 22pF helyett egy 100nF körülit kéne beraknom és működik is? Hogyan tudnám kiszámolni a minimálisan szükséges kondi kapacitását? A tápnál nekem egy 47µF-os van a 7805ös feszültségszabályzó előtt és utána meg 1uF. Akkor ide is kellene egy kerámiakondi? SB
Hello!
Az AC14-es Schmitt triggeres bemenetű inverter. A PWM csak ezzel működik. A 4069 sima inverter, tehát nem jó hozzá. Ha 22pf-ot használtál hozzá, (de vajon miért?) Az 4500-szor kisebb, mint a 100nF. A PWM freki 100nF-al kb 1khz. Vagy is a PWM 4,5Mhz-en menne (ha menne). A Fet nagyon örül neki, főleg ilyen meghajtással. A CMOS IC-nek nem szükséges az 5V-os stabilizátor, simán megy 9V-ról is. Az IRF1405 nem "logikai Fet", nem elég neki az 5V-os meghajtás. (egyébként a 7805 elé és mögé is illik 100nF-os kondit tenni. Az IC-hez meg olyan kondit tegyél, ahol már nem látod a PWM villogását. 1kHz bőven elég. Mert ahhoz, hogy a Fet 4,5Mhz-en menjen, legalább 45Mhz gyorsan kellene kapcsolnia. Amit persze nem is tudna így a szerencsétlen. üdv! proli007
Helló!
Köszi az észrevételeket. Igen gondoltam is hogy megírom, (aztán nem tettem) hogy a csak a rajzon szerepel a CD4069. A kapcsolásba a 74HCT14 van beültetve. Azért próbáltam a 22pF-al mert: Idézet: „Decreasing the capacitance increases the frequency of the wave.” Túllőttem a célon. A stabilizátort azért raktam bele, mivel 12-15Vról adom a tápfeszt és a Trigger adatlapján meg 7Vos max Vcc értéket találtam, így inkább a stabilizátor mellett döntöttem. Az adatlapon találtam egy képletet: F=1/(0,67*RC) Ezzel lehet kiszámolni az elméleti frekvenciát? SB
Ötletet szeretnék.
Van a baumaxban olyan hoszabító, ami képpes vazérelni egyéb dolgokat..értem itt: ha bevan dugva bele egy fúró(vezérlő) és egy porszívó(vezérelt), akkor a fúró használatánál autómatikusan bekapcsol a porszívó. Az érdekes része hogy már egy telefontöltő bedugásával is vezérelhető a vezérelt rész. Kaptam egy kiégettet ,de sajnos a panel része teljesen eléget,egy villámlástól ![]() Ötleteket várnék ,hogy miként müködhet ez.... Milyen kapcsolással pótolható ez a kis szerkezet?? Mágnese tér érzékelés alapján ,mert hall TLE4905,és BC182 volt benne+1 szilárdtest relé,,ezek nem égtek el. Az érzékelése annyi volt hogy eggy ferrit gyűrüben van a hall szenzor és ezen keresztül megy át a vezérlő konektor kábele. Esetleg valakinek egy hasonlóan működő terve ,kapcs rajza?? |
Bejelentkezés
Hirdetés |







) 





