Fórum témák
» Több friss téma |
Fórum » Csöves erősítő készítése
Ne feledd betartani a fórum viselkedési szabályait, és a topik megmaradásának feltételeit. [link]
A téma átmenetileg fagyasztva lett, hozzászólni nem tudsz!
Megnéztem, az AT501 -ben is volt, 1953 -ban készült.
Sziasztok!
Van nekem egy EAG AE 233-as erősítőm, de nem működik igazán megbízhatóan. Az egyik cső az egyik kikapcsolás előtt még jó volt, bekapcsolás után már csak halkan szólt az a fele. Ez még nem is annyira gond, volt itthon egy másik cső hozzá, azzal jól működik, kicsit brummos ugyan, de valószínűleg az elkókon hatott az a 40 év.. Ugyan itt jegyzem meg, hogy figyelmes lettem a cső töve felé a falán ilyen kékes fényre. Ez baljós jel vagy megesik? A másik csatorna, amibe az a cső van amivel hozzám került (nem tudom hogy eredeti-e) érdekes jelenséget produkál. Bekapcsolás után néha besípol. Vagyis inkább olyan sikítás szerű, de ha rákoppintok kicsit az erősítőre akkor abbamarad. Ha kocogtatom a panelt akkor hallani a hangszóróból a csilingelést. Lehetséges hogy valami elszabadult a csőben ami berezonál? Tervezem az erősítő átépítését a dizájnosabb változatra (amilyen a legtöbb épített csöves erősítő, nem tudom hogy nevezik azt a kialakítást ) mire érdemes odafigyelnem? Esetleg jobban járnék ha ECL86-ot kiváltanám ECC83-EL84 párossal? Módosítás nélkül működne ezekkel a csövekkel? Apropó ECC83 és 85-ös csövek között sok különbség van? Az adatlapjukon látom hogy vannak eltérések, de ha jól sejtem az ECC85-nek jóval kisebb az áthallása? (erre következtettem a két trióda közötti lemezből, bár ha jól értelmezem az adatlapot akkor pont ellenkezőleg igaz?)Ne haragudjatok a sok kérdésért, de szeretnék minél többet megtudni erről a technikáról, a hang-falas cikken felbuzdulva építettem én is kettőt, Orion OPD231-es ovál szélessávúakkal (rájöttem hogy nekem ilyenem is van csak elbújtak két dobozba ) és ezzel az erősítővel elkápráztatott a hangja, hasonlítani se lehet a tranzisztoros erősítőmhöz."Lámpa"fényes szép estét kívánok mindenkinek!
Az ECC85 és az ECC83 érdekes eset, ha cseréled őket a kapcsolásban, szerintem sok különbséget nem veszel észre, de az ECC83 kifejezetten hangfrekis cső, az ECC85 meg ment mindenhová. Ettől függetlenül a 85-ös szerintem jó meghajtócső, párszor próbálgattam bedugdosás szintjén.
A sípolás, csilingelés -szerintem- valamelyik cső mikrofóniájának következménye,sajnos, csak cserével orvosolható. Az ECC85 nem tipikusan hangfr. cső,az ECL triódája inkább a -83-ra hajaz, át lehet alakítani -83+EL84-re,de azért nem pontosan 1:1- e topicban korábban sok-sok hsz. szólt erről.
Idézet: „Volt ám a Burabun GU50 foglalat eredeti bontott 200 -ért.” Eredeti vagy bontott?! 4 db kellene, mindegy milyen, adok érte 1.500-at, csak egy kép jó lenne.
Ma még úgy tudom van, rohanj ki, hátha. Azért eredeti, mert biztos valamilyen katonai cuccból volt láthatóan kibontva, és nem egy kézzel puccosra utángyártott új valami.
Valami készül.
Elöl lesz még egy hangerő poti.
Ezek a most gyártott aranyozott lábú GU50 foglalatok elég gyenge minőségűek. Az érintkező nagyon vékony alig fogja a lábakat. Szinte lötyög benne a cső. A katonai rádióból bontott az igazi.
Hát, egy kontaktusnál nem is annyira az arany a lényeg, az csak az oxidáció megelőzésére van, hanem a szorító erő. Az meg az érintkező rugó alapanyagának minősége. A fellületkezelés csövek esetén a kadmiumozás is megteszi, ugyanúgy nem korrodál, és keményebb mint az arany.
Gratulálok szép munka. Látom a toroid szép környezetbe került.
Gratulálok! Majd a hangjáról is számoljál ám be..
Köszi. Még nagyon az elején vagyok. A kimenőt már teszteltem deszkamodell formájában. Jónak ígérkezik. 6/4 osztású. Szerintem kellett is a 10k/8R illesztés miatt. Egy pár oldallal előrébb tettem fel képeket a négyszögjeles mérésekről.
Idézet: „Ma még úgy tudom van, rohanj ki, hátha.” Ahhoz sajnos még egy maratoni futó is kevés lenne Több mint 100 km..
Bocsi, adatlapodból nem derült ki, de biztos lehetett volna megoldást találni
Inkább én köszönöm a segítőkészséget.
Udv.
Volna egy kerdesem , hogy 2darab 6n1p-s csovet lehet helyettesiteni 1darab 6n2p-se eloerositeskent,ez igy van?
Nem teljesen. 1 csővel nem lehet 4 fokozatot megcsinálni......
Most akarok csinaltatni egy csovest 2db 6p3s vegfokkal es valszthatok vagy ket 6n1p-t tesz elofoknak vagy 1 darab 6n2p-t es nem tudom hogy lenne jobb?Az illeto azt monda hogy szerinte jobb a 6n2p mert a bemeno jelet 2 szer jobban felerositi mint a 6n1p-s.
Viszont a két 6N1P -szerintem - jobb megoldás. Az sem mindegy , hova csatolunk vissza. Meg vagy 10 dolog. A jó kérdés sokkal fontosabb mint a válasz. Pl: milyen színű hanfal szól szebben? a piros vagy a kék??
Koszonom a valaszt.Tudom ,hogy egy kicsit ertelmetlenek a kerdeseim mert kezdo vagyok ezen a teren es elnezest kerek mindenkitol.
Igazából a JLH könyv is leírja, hogy mik közül választhatsz. Ha jól értem, ellenütemű végfokozatot akarsz 6P3Sz-el, ennek is lehet pár féle variációja. Aztán kell egy fázisfordító rendszer, amit még követhet erősítőfokozat, de ez sem biztos, hogy szükséges. Azt sem tudjuk, akarsz-e egyéb szolgáltatást (hangszín) kivitelezni......
Ha ezek tisztázódtak, talán jobban átlátod, mit is szeretnél........
Szia mindenki.nem is kell sok és kész is van2x. el84 2x.ecc83
Kicsit pók hálós...Em 80.
Én a két Tungit, és a két Erfurtit tenném egybe, ha már nincs 4 egyformád. Nem szerencsés ilyen vegyesen használni. A "varázsszem EM84, a 80-as nem ilyen.
Üdv! A 6p3sz előtt közvetlenül nem oké a 6n2p.
Nem tudja kivezérelni!! Próbáltam!!
Miért ne tudná?
Szia es a 6n1p tudja csak kivezerelni?
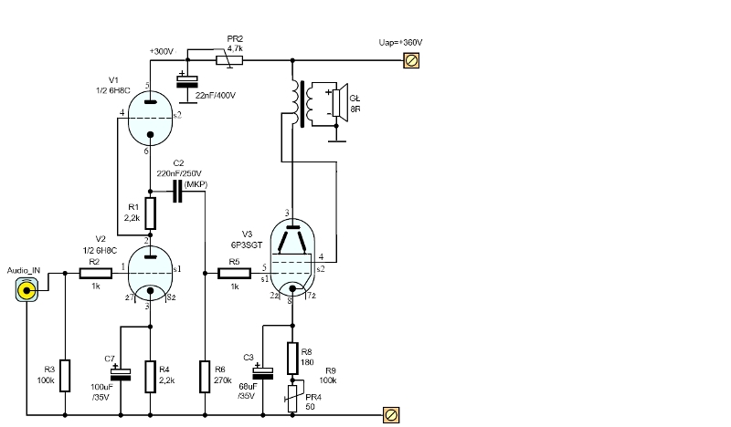
Szia,nem lessz hangszin csak sima hangero poti.a varazsszemek is kimaradnak foloslegesek es persze kulso tap aminek nem tudom mi az elonye,a kapcsolas az alabbi csak valamit modositott rajta az aki kesziti de nem mondta el mit.
Elakadtam, mert ezt a trafót szeretném elkészíteni Bővebben: Link (balra a menüpontokban trafó), de sajnos nekem 20cm^2-es a vasmagom keresztmetszete, és 8,5 cm magas, de nem, tudom, hogy hogyan kellene erre a magra átszámolnom? Azt is mondták nekem, hogy nem sokkal nagyobb a magom, és tekerjem csak meg így. (egy kicsit zöldfülű vagyok a számolásokban, viszont trafót már tekertem) Minden segítséget előre is köszönök!
|
Bejelentkezés
Hirdetés |


) mire érdemes odafigyelnem? Esetleg jobban járnék ha ECL86-ot kiváltanám ECC83-EL84 párossal? Módosítás nélkül működne ezekkel a csövekkel? Apropó ECC83 és 85-ös csövek között sok különbség van? Az adatlapjukon látom hogy vannak eltérések, de ha jól sejtem az ECC85-nek jóval kisebb az áthallása? (erre következtettem a két trióda közötti lemezből, bár ha jól értelmezem az adatlapot akkor pont ellenkezőleg igaz?)
) és ezzel az erősítővel elkápráztatott a hangja, hasonlítani se lehet a tranzisztoros erősítőmhöz.
Elöl lesz még egy hangerő poti. 







