Fórum témák
» Több friss téma |
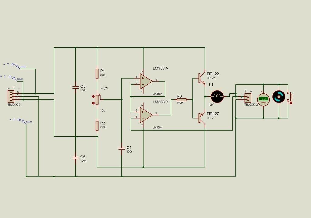
Nem mondom 100%ra, de amit TE rajzoltal azt azert oszahasonlitanam az alapjaul szolgalo muvel.
Van egy par kulonbseg benne.
Én erre a 2 kapcsolásra csak rátaláltam, és először próbáltam az egyszerűbb 2 TIP tranzisztoros változatot megcsinálni, de a motor remegése miatt ezzel megálltam. Majd próbáltam a másodikat, ott már lényegesen finomabban indult a negatív ágban a motor, de még érezhető volt úgy is a szakadozás. Az ellenállás cseréje oldotta meg a problémát.
http://webcache.googleusercontent.com/search?q=cache:aLQl3E27zqUJ:w...&gl=hu
Ismét kérdésem lenne. Ezen a kapcsoláson A,B,C,D pontokra hogyan kell csatlakoztatni a 4 kivezetéses stepper motort?
Ez a 5 vagy hat (8) kivezetésü uniipoláris motorhoz valo, ahol a két tekercs közepe is ki van vezetve. Ez (ezek) megy a +12 V-ra. A közös kivezetés fekete vagy fehér.
Azaz a 4 kivezetésü bipoláris motorra nem használhato. Esetleg megprobálhatod valamennyi kivezetéshez (A.B.C,D) egy-egy megfelelö izzot kapcsolni a +12V-ra. Igy (ha stimmelnek a tekercsimedanciák) a 4 kivezetést egyszerüen az A,B,C,D -pontokra kötheted és meglátod mi lesz.
Megint csak. Mi köze ennek a PWM -hez? A léptető motorok vezérlésének is van topikja
Elnézést mindenkitől, és az 555 lábai mintha rosszul kapnának a tápot
Jobban is odafigyelhetnél, mi közöm nekem ahhoz, amit más kérdez?
Igy jobb lenne, ha kérdezöt figyelmeztenéd, és nem azt aki válaszol.
Vigyázz az nem LM, NE stb. 555-ös idözitö áramkör, hanem egy léptetö motor meghajto TE 555-1-es (ami mellesleg PWM jeleket csinál belül).
Akkor ne válaszolj, vagy irányítsd a megfelelő helyre. Léptető motor vezérléshez minek a PWM?
A léptető motor nem DC motor. hanem a szinkron motorok egyik fajtája.
Köszönöm az ismételt kioktatást, de immár másodszor tévesztettél célt, nem velem kéne megbeszélned eme dolgokat.
Köszönöm a felvilágosítást, ezt elnéztem rendesen, nem is indult el, csak 1mm-t mozdult a motor. Ezt a típusú TE555-öt meg nem is találok szerintem már sehol.
A moderátort meg megkérem, ha lehetséges, tegye már át a kérdéseimet a "Léptetőmotor vezérléshez", hogy ne legyen ebből vita. Bocsánat.
Szia! Ez a rajz valóban hibás! Anno én készítettem villanyvasúthoz a kisfiamnak.
Sajnos vinya hiba miatt mindenem ezzel kapcsolatba el szált de, csatolok hozzá képet a jó verzióhoz. Nekem azóta is működik! Modellvasút elektronikáknál talán még fent van minden ezzel kapcsolatban.
Sziasztok!
Segítségeteket szeretném kérni én is egy elektromos csónakmotor vezérléssel kapcsolatban. A motor 12V, maximumon terhelve 40A-t vesz fel, így elvileg 4 db fet-el megfelelő lenne nekem a 1217636-os hozzászólásban adott kapcsolás. Ez esetleg alkalmas 20 kHz körüli frekvenciára? Rg ellenállásokat nem kell raknom a fet-ek elé? Köszi előre is!
Szia!
Mondjuk én feltétlen tennék bele minden FET bemenetéhez egy-egy 10 Ohm-os ellenállást. Ez az egyik. A másik dolog, hogy nem fog 0 - 100% értékig szabályozni, mindig lesz egy kis maradék, 1-2%. A FET típusát is megváltoztatnám, mondjuk IRF1404-re, mert ennek 4 mOhm a nyitott ellenállása. Aztán a biztonság kedvéért tennék bele áramhatárolást, ami jól jöhet, ha megakad a propeller. Arra nem tudok válaszolni, hogy ez a kapcsolás megy e 20 KHz körül, biztos megy, nem olyan magas freki az, csak a kérdés, hogy mihez kell? Ha a csónakmotort akarod ilyen magas frekivel hajtani, akkor azt mondom fölösleges, mert annak szerintem a 3 KHz is sok talán. Ez motor függő persze. Szóval egyenlőre ennyit szeretnék hozzátenni a dologhoz. További jó munkát!
Szia.
Csak azért gondoltam a 20 kHz körüli értéket, mert pár neves csónakmotorgyártó is hasonló frekvenciával oldhatja meg, mert nem hallható. Az igazság az, hogy ez egy második projekt lenne. Az előző H-hidas verzió 3-400 Hz-en megy, csak sajna a műanyag csónaktest (lehet csak az én esetemben) elég rendesen felerősíti ezt a hangot. Frekvenciát nem sikerült megemelnem annyira, hogy ne halljam, és a fet-ek is jobban melegednek! Amilyen szerencsém van, a halakat elzavarná, a szúnyogokat meg mint mágnes vonzaná. Ráadásul nincs akkora szükség a forgásirány váltásra. Üdv.
Szia!
Nem tudom, de a motortól függ, hogy mennyire tudja átvenni a PWM hangját, amit én használok, ott nem hallani nagyon, annak ellenére, hogy az is kefés motor. De szerintem egy 600W-os motor, ha megy akkor nem a PWM frekije a legnagyobb zajkeltő! Bár ki tudja. Azt kell majd kipróbálnod, hogy milyen frekit "szeret" maga a motor, mert a DC motorok sajnos egy bizonyos freki felett elvesztik a PWM által nyújtott jó tulajdonságokat. Esetleg ha változtatható frekis generátort csinálsz, akkor megkeresheted esetleg azt a frekvenciát, ahol nem rezonál annyira a motor. Nálam inkább a kefe hangja a nagyobb, sem mint a kapcsolási frekvencia, pedig csak 500Hz környékén megy. Lehet, hogy melegedés szempontjából is kedvezőbb az alacsonyabb frekvencia, meg kellene nézni szkóppal a jelalakot, feltéve, ha van, vagy tudsz kölcsönkérni valakitől.
Szia! Egy DC simító fojtó esetleg segíthet. Ha néhány száz Herz freki körül maradsz, sima lemez fojtó is jó lehet.
Üdv mindenkinek!
Megépítettem a mellékletben lévő szabályzó áramkört. Szkópom nincs ezért csak multiméterrel tudtam beállítani. Nem pont úgy működik, mint a leírásban van.A motort rákötve alig hajtja meg (motor: 13,5V-on 2A-t vesz fel). A legnagyobb probléma viszont az, hogy a fet pár másodperc után annyira forró, hogy leolvad a forrasztás. (próbáltam a BD241-el, de raktam rá 25 és 40A-es FET-et is).Annyi módosítást eszközöltem, hogy az 1N4151 diódák helyett 1N4148-at raktam.
Szia!
Többen belefutottunk már ilyen problémába: a Fet nem nyit és zár elég gyorsan, sokat üzemel disszipativan => sokat fűt. Itt van egy megoldás a Fet határozott meghajtására: Bővebben: Link A motorral párhuzamos dióda mindenképp gyors legyen és nagy áramú, lehetőleg schottky( ilyet bonthatsz pl. számitógéptápból). A betápnál nem ártana egy méretesebb kondi, lehetőleg low esr tipusú. üdv: hp
Köszi az ötleteket! Ki fogom próbálni. Mondanál 1-2 tipust schottky diódára? Van itthon rossz PC tápom, ki is szedném belőle! Amúgy elég jól le van dokumentálva, kapcsolási rajz meg minden, nem is feltételeztem volna hogy mégsem működik. (a linkelt rajzon a D12V-ra adni kell 12V-ot?)
A pc táp kisfeszültségű oldalán a hűtőbordán bármelyik dióda jó neked.
A D12V-ra mehet a 12v, ill. a tápod, ha az nem haladja meg a FET gate-feszültségét. (esetleg zeneres védelem a gate-hez ) hp
Szervusztok Csatilakók!
A kérdésem igen egyszerűnek tűnik, de lehet, hogy mégsem az. A mellékletben csatoltam egy kis macskarajzot, maga a kérdés is rajta van, de azért elmondom. Tehát egy kis elvi segítséget kérnék, persze megfelelő magyarázattal, hogy a képen látható rajz alapján a PWM utáni áram és feszültségértéket (U2 és I2) hogyan lehet helyesen megmérni. Tudom, nem mindegy, hogy milyen műszerrel, de maradjunk mondjuk egy teljesen általános digitális műszernél, avagy árammérés esetén egy mutatós, közönséges sönttel ellátott DC alapműszernél. Megköszönném, ha valaki, vagy valakik konkrét adatokat tudnának a hiányzó értékek helyére írni. Üdvözlettel: patkolttojas
Impulzusok jellemzőit leginkább oszcilloszkóppal szoktunk mérni. Az általánosan használt multiméterek ilyen mérésre nem alkalmasak, mert nem tudjuk a mérendő jel formatényezőjét, ami PWM esetén változik is. Az oszcillogrammból viszont meghatározható.
Ha konkrét adatokat szeretnél, akkor nemártana tudni az áram- és feszültségmérők belső ellenállását, de amúgy a kimeneti tranzisztor szaturációs feszültsége is beleszámít, stb..
Szia!
Ezek szerint, hiába feltételezünk egy szabályos négyszögjelet a PWM kimenetén, mert legfeljebb a szkópon mért pp jel nagyságából, ki és bekapcsolt állapot idejéből, stb. lehetne esetleg pontosabban meghatározni a kért adatokat. De ha jól sejtem, akkor is legfeljebb a leolvasás vizuális pontossága erejéig. Esetleg tudsz mondani olyan eljárást, ahol szkóp nélkül is meg lehet határozni a tápegységből felvett (ez nyilván nem problémás) és a PWM után a terhelésen leadott teljesítményt, avagy a kettő közötti különbséget? Köszönöm a válaszod!
Lágyvasas áram, és feszültség mérő, vagy valódi effektív érték mérő (thru RMS)
Szia pucuka!
Köszönöm, igyekszem szerezni egy-egy darabot, nyilván a lágyvasas az olcsóbb, mert digitálisban a tru RMS műszert elég borsos áron mérik - mármint ami jó is! Köszönöm a gyors reagálást!
Sziasztok!
Szeretnék egy 12V dc motort(ablaktörlő) vezérelni egy eszközben. A motor fordulatszámát kellene állítani és a forgásirányát változtatni.(Egy 12V fúrót kibelezve kipróbáltam azzal és az jó volt.Igazából tudja amit kell csak az a baj hogy nekem potméteres megoldás kellene) Köszönöm előre is segítséget
Hello!
A PWM szabályozást viszonylag egyszerűen meg tudod oldani, pld. így. A forgásirány váltás, legegyszerűbben kapcsolóval, vagy relével lehet megoldani. De ha azt is "elektronikusan" szeretnéd váltani, akkor már messze nem oly egyszerű a dolog, H-hidas motormeghajtás kell. Erre van külön topik. üdv! proli07
Sziasztok!
A segítségeteket szeretném kérni, mert nem jutok egyről a kettőre. Mit abszolút kezdő, eddig csak passzív olvasó voltam, gyűjtögettem az információkat, de most olyan problémába ütköztem amit nem tudok az eddig olvasottak alapján megoldani. 12V-os aksiról szernék vezérelni egy 40 W-os motort. Az utolsó kapcsolás amivel próbálkoztam, az a segédprogramok közt levő "astabil multivibrátor 555-el". A kapcsolást egy univerzális nyáklapon raktam össze. Az értékek R1:100k R2:100k poti, C és C2:0,01uF(az egyszerűség miatt), C3:100 nF . 67%-99% kitöltést számol a program. Bekapcsoláskor a 3-as lábon mértem 12V-ot multiméterrel. Oszcilloszkópom még sajna nincs. A 3-as lábra egy BD135-ös tranzisztort tettem, ami a motrot hajtja. Esetemben teljes fordulaton. És a potival szabályozni nem tudom, nem reagál rá. Pedig 67%-ig vissza kellene esni a fordulatnak.Részterhelés alatt is hiába tekergetem a potit teljes fordulaton hajt. Szerintem a 67%-os kitöltésnek már műszerek nélkül is érzékelhető teljesítmény csökkenésnek kellene lenni. Teljesen nem akartam leterhelni, nehogy véletlen elpukkanjon a tranzisztor. Egy megfigyelés, ami lehet, hogy jelentéktelen, az IC-nek nem hallottam a hangját(480-1411Hz). A segítséget előre is köszönöm. |
Bejelentkezés
Hirdetés |













