Fórum témák
» Több friss téma |
Fórum » DCF77 óra Nixie-csövekkel
Szia!
Belinkelnéd a kapcsolási rajzot valamilyen képformátumban? Meg ezt a "lay"-t is. A hozzászólás módosítva: Okt 1, 2012
Szia!
Mérd meg az ellenállásokat, nem 470 ohm! Könnyű eltéveszteni... A hozzászólás módosítva: Okt 1, 2012
4.7K tuti. Az 5V az meg van, először arra gondoltam hogy 12-t kap. Ha az egyik gombot nyomva tartom akkor az egyik 4.7k füstöl, ha másik gombot akkor a másik.
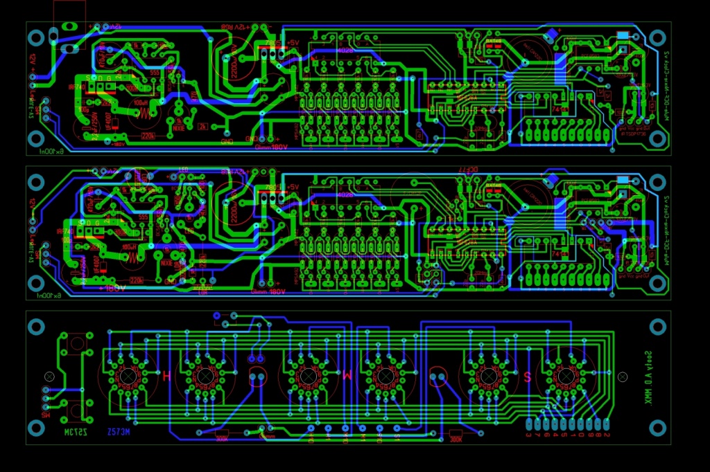
Mellékletben a nyák-kép. Mint előbb is írtam, a legfelső montír a rossz, az alattalévő a régi,jó.
Szia!
Ha jól értem az alsóval már működött? Logikailag nem látok különbséget a kettő között.
Ati.
Nézegettem ezt a tervet, de tényleg nincs különbség a 2 között . tuti jó az az ellenállás? esetleg tudsz méri feszt az ellenálláson, amikor be van nyomva a gomb? 1mA áram folyik azon az ellenálláson..nem füstölhetne... A hozzászólás módosítva: Okt 1, 2012
Igen az alsó a jó-régi. Ezt én sem értem. Mértem megint, 5V van mindenhol. Ha több lenne az ellenállásoknál, akkor máshol is többnek kellene lenni, pl. a PIC re is több menne. Nem? A gombnyomásra lehet valami zárlat?
Szia!
Nézd meg, hogy a három vezetéknél van-e valamerre forraszhíd. Ha nem találsz ilyet, akkor mégicsak meg kellene mérni az ellenállásokat.... Esetleg a nyomógombot árammérővel rövidre zárni: 5V -ról 4k7 ~ 1mA, 470 ohm ~ 10mA, 47 ohm ~ 100mA...
Nem találtam semmit. Semmi átvezetés, zárlat. Pont 5V van. A gombok nem hiszem hogy hibásak lennének, de már csak arra gondolok. Lehet kicserélem 10K ra a két ellenállást. ?
Pedig 4.7K van bene, 0.6W os.
Szia!
Idézet: „Nem találtam semmit. Semmi átvezetés, zárlat. Pont 5V van.” Ha nem terhel túlságosan az ellenállás, akkor jól működik, de ha túl nagy rajta az áram túlterhelés nélkül is melegedhet jelentősen. Ha az 5V a lenyomott gombok esetén is megmarad 5V -nak, a PIC lábán 5V jelenik meg, a táp nincs túlterhelve. Akkor már csak egy eset marad, az ellenállás túl kicsi.... Az ellenállásra jutó teljesítmény 5V táp mellett: 4k7 5.3mW, 470 ohm 53mW ezek még nem melegednének, 47 ohm 530mW - ez már melegedne, 4R7 5.3W. A 4R7 pedig akkora áramot vinne, hogy az 5V tápot jelentősen megterhelné, de van olyan 7805 még kiadja az 1A -t is. Ne csak leolvasással nézd meg / a csomagolásáról olvasd le! Mérd meg! Lehet, hogy rosszat csomagoltak, olyan is volt már, hogy rosszul jelölték az értéket... A hozzászólás módosítva: Okt 2, 2012
Már csak az jut eszembe, hogy a gombot nem rosszul forrasztottad be esetleg? Azt is könnyű eltéveszteni.
És igaza van Hp41C-nek is, vedd ki a két ellenállást és úgy ellenőrizd. A hozzászólás módosítva: Okt 2, 2012
A gombok jól vannak, mert próbáltam a csőpanel nélkül is, úgy is melegszik. De. néztem a 7805 is melegszik ha nyomom a gombot. Az ellenállást kivettem, megmértem, 4.7K. Zárlatot nem látok sehol.
???
Ha nyomod a gombot akkor mekkora a feszültséget mérsz az ellenállás sarkain?
Meg is mérted?? Egy 4,7K nem melegszik 5 Voltról az biztos.
A hozzászólás módosítva: Okt 2, 2012
Sziasztok!
Van két Mulev2 órám,az egyik ledes, hónapok óta működik az asztalomon.Tegnap fejeztem be a nixiecsövest, és a műhelyemben 2perc 12mp után beszinkronizált.Ugyanazt a DCF modult használom mindkettőhöz.Letettem a modult, rádugtam a ledesre, azonnal szinkronizált.Mellé tettem a nixiest,a modult nem mozdítottam,és még csak a led sem villog. Ja, és ezt ma ismét megcsinálta.Műhelyben jó, ledes mellett semmi,persze a ledes ilyenkor ki van kapcsolva. Mi lehet az oka?
Remélem, hallottál már zavarsugárzásokról. A vezetékekben folyó áramnak mágneses tere van, amit az antennaként viselkedő vezeték a környezetébe le is sugároz. A DCF modul, egy nagyon érzékeny szerkezet, mert az adójának mifelénk a nagy távolság miatt már elég kicsi a térerőssége, ráadásul mivel egyenes vevő, a szelektivitása meg nem túl nagy. (magyarul zavarérzékeny) A nixi csöves órádban a száznéhány voltot valószínűleg egy inverterrel állítod elő, ami valamilyen impulzus üzemű. Azt is illik tudni, hogy egy impulzus sorozat frekvencia spektruma végtelen kiterjedésű, így egy ilyen jelnek a kisugárzása meglehetősen széles sávban okoz zavart, így a 77,5 kHz vételi frekvencián is. Ezt a zavart jól észlelhetővé tudod tenni, egy KH vételére (Kossuth) alkalmas zsebrádióval is, pedig az kb. tízszer magasabb frekvenciákat vesz.
A hozzászólás módosítva: Okt 2, 2012
Szia
Köszönöm a szakszerű válaszod, és ezzel teljesen egyet értek, bár én nem tudtam volna ilyen pontosan megfogalmazni. Amiket leírtál, teljesen igazak, és ismertek. Viszont nem vagyok vele kisegítve, mert a két óra teljesen azonos körülmények között működik ,azaz az inverter is megy a nixie órában.A kettő egymás előtt van,mert a trimmert szeretném beállítani.A vevő kb.1,5m távolságra.A ledes szinkronizál, a nixie nem. Olyan érzésem van, mint amikor az egyik rádiónak kisebb az érzékenysége.... De a DCF vevő ugyanaz.
A bűvös varázssző: árnyékolás, és szűrés. Az inverterre, és esetleg a vevő modulra is, hogy csak a bemenetére kaphasson minél kisebb zavarójelet.
Akkor most már érted amit pucuka írt ? A ledes azért jó mert nincs benne a "zavaróadó"
a nixicsöves invertere zavarja a vételt ! ... Árnyékold le az invertert ésúgy próbáld hogy megtörténik e szinkronizálás .
Szerintem hagyjuk, mert csak elbeszélünk egymás mellett....
Építettem X órát, egyik sem produkálta ezt a hibát.Éppen ez a gond, hogy a ledes zavarja a nixiest!!!! Egyébként a Mulev2 között még nem találkoztam olyannal,amit külön le kellett volna árnyékolni. Üdv: Csupasz
Szerintem a ledes közel 77kHz frekin (vagy harmonikusain) kapcsolgat és az zavarhat. Gondolom multiplexelt a kijelző...
Ha akadna a kezed ügyébe egy frekimérő vagy szkóp, lehetne detektálni a zavarást. A hozzászólás módosítva: Okt 3, 2012
Igen,erre valóban nem gondoltam.
Köszönöm!! Üdv: Csupasz
Szia!
Idézet: „Éppen ez a gond, hogy a ledes zavarja a nixiest!!!!” A LED -es multiplexált? Ha multiplexált, akkor mekkora frekvenciával? A sűrűn kikapcsolt jelentős áram változó mágneses teret kelt, mint a rádióadó. Ha még az áram által köröljárt hurok területe is elég nagy, akkor ez lehet a zavar forrás. Megoldásként a LED áram által körüljárt terület csökkentése, a vezetékek összesodrása, az áram változási sebesség csökkentése lehet. Egy érdekesség: A VFD órám kapcsoló üzemű táppal működik, önmagában rendesen, stabilan veszi a DCF77 szinkront. A nixie óra is önmagában megbízhatóan veszi. A két óra egymás mellett képtelen a szinkron vételére. Ha eltávolítom egymás mellől őket, mindkét óra ismét rendesen veszi a szinkront.
Köszönöm a segítségeteket, de végülis addig van egymás mellett a két óra, amig a nixiesnek a trimmerét beállítom.Utána már nem lesznek egymás közelében.
De az hogy a multiplex zavarhatja, valóban nem jutott eszembe. Mégegyszer köszönöm! Üdv: Csupasz
Basszus, meg van a hiba. A multiméterem meghalt, már darabokban van, úgy földhöz b....m!
![]() Tényleg az ellenállás volt a hiba, a műszerem valamiért "nem jól mért". Most van egy új, ezzel mértem, 4.7K, megy is rendesen. A rosszat már sajnos nem lehetett kimérni, hogy még is milyen volt. Viszont hogy ne örüljek , lett egy új hiba ami eddig nem volt. Most meg a jobb oldal utolsó csőben minden szegmens "világít". (ezt már nem hiszem el). Az MPSA92-re gyanakszom, mivel méréskor ez az utolsó teljesen más értékeket mutat mint a többi 5. Csak azt tudnám mitől szállt el. A másik pedig ami nekem érdekes, hogy ha a menüben lépkedek, és megállok egy olyan menüpontnál amiben pl. csak 2 cső aktív, akkor ez a hibajelenség megszűnik, nem világít csak az a szegmens amelyiknek kell. Na ilyenkor meg jó az MPSA????? Vagy hogy van most ez? A 74141-et cseréltem vagy 4x, ugyan az. Néztem nincs e zárlat valahol, minden ok.
Sziasztok,
Elkészült (egészen pontosan Hp41c elkészítette) a 16F887-es nixie vezérlő programja amit már néhány hónapja beharangoztam. A program tudása szándékosan csak a lényegre szorítkozik: Non-multiplex vezérlés, csak 24 órás kijelzés, 32,768kHz-es órajel (én DS32-vel fogom használni), egy előre beprogramozható kijelző ki-be kapcsolás, kétgombos egyszerű menürendszer, +egy harmadik gomb a kijelző manuális ki-be kapcsolgatására, a menürendszer is úgy lett kialakítva hogy alkalmas 4-és 6-csöves óra építésére, 1 Hz-es kimenet a villogó elválasztónak ami a kijelzővel együtt kioltódik illetve van egy allandóan működő 1Hz-es kimenet is (4 csöves kiépítésnél látom értelmét). Van egy külön láb a DC-DC konverter kapcsolgatására ami a kijelzővel együtt aktív vagy passzív, de a 141-eket ki is oltja kikapcsolt kijelző üzemmódban. Amit nem tud mert feleslegesnek ítéltem: DCF, RTC, RGB, remote, dátum, ébresztés, cső regenerálás, pc kapcsolat, kijelző fényerő szabályzás, nulla kioltás. Ha ezek ellenére valaki igényt tartana a hex-re nyugodtan jelezze!üdv, barna
Az MPSA92 helyett mit lehetne még használni? Mert nálunk jelenleg nincs.
2N6520, BF421, BF493S, MPSW92... A tokozás eltérő lehet... Az MPS92(A), a 20 - 30 Ft -os árával a legolcsóbb, a HeStore -ban és a Lomex -ben is van...
|
Bejelentkezés
Hirdetés |






valaki igényt tartana a hex-re nyugodtan jelezze!




