Fórum témák
» Több friss téma |
De akkor azt a trafót hogy kössem rá vagy az nem jó ?
Arra látom még nem kaptál választ. A 0,6A édeskevés. Azzal csak 10-20W-tal járathatod a végfokot, különben a trafó túlhevül, esetleg leég. Próbára minden esetre megteszi.
Neked és minden erősítő építő kollégának ajánlom Király Tibor írását.
de meg mértem 2 diódával egyenirányítottam elvileg azok 8A-esek és 5 amper kijön belőle sokáig vagyis addig amíg mértem kb 5-6 percig mértem és addig kijött belőle annyi
Addig jó nekem míg nem tudom hogyan végezted el ezt a mérést
Én ellenállással szoktam egy 5w-osal. de mivel kellene?
A kérdéssel keress fel egy tápegységes témát, használd a "műterhelés" kereső szót.
Okés írtam pm-et majd írj már légyszives!
Igaz ez már régi téma, de azért felteszek ide egy adatlapot. Azok a kapcsolások igen jók, több erősítőt megépítettem, e"első rúgásra" indult!
http://www.datasheetcatalog.org/datasheet/SGSThomsonMicroelectronic...zw.pdf
Hehehe! Erre válaszoltál: #37612 Aug 20, 2006
ez az én tápom
és működik!! azért küldtem el neki is
Kipróbáltam a végfokpanelt. Gond nélkül megy és jól működik.
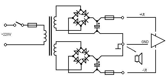
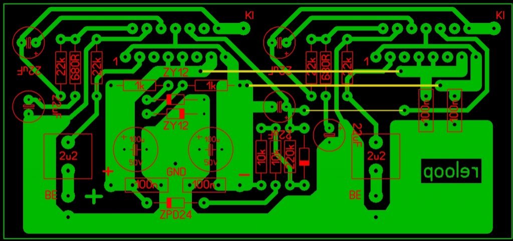
Ez továbbra is a Reloop elképzelése szerinti egytápos-híd kapcsolás, sőt a panelterv alapja is az övé. Ez utóbbin azért kellett igazítani, mert nem akartam túlzottan hosszú átkötéseket, illetve ettől fontosabb az eltérő rögzítési mód lehetőségének megteremtése. Az erősítő IC-k felfogatása nem a saját csavarjukkal történik (de akár azzal is lehet), hanem egy külső szorító lemezzel/kengyellel. Több ilyen megoldást láttam gyári készülékekben, és nálam is nagyon jól bevált. Annyi szépséghibája van a tervnek, hogy csak jelentős méretnövekedés árán tudtam volna megoldani a rögzítő csavarok előtti hely szabadon hagyását, ezért erről lemondtam. Hatlapfejű M4 vagy M5 méretű csavarokkal, villáskulcsot használva, jól hozzáférhetőek a csavarfejek, ezt a megoldást javaslom másoknak is. A terven sárgás színű vonalakkal jelöltem azokat a sávokat, amiket célszerű lehet ónozással megerősíteni. E nélkül is 6A fölötti áramok folyhatnak 35um rézréteg-vastagság esetén, de az ördög nem alszik. A NYÁK-rajzolat az alaktrészoldal felőli nézetben látható, tehát pl. vasaláshoz alkalmas. Ennek nyomtatásakor oda kell figyelni, a "lapmérethez igazít" opció kikapcsolására, mert ellenkező esetben kisebb képet kapunk mint kellene. A méretet is ráírtam, azt is le lehet ellenőrizni.
Köszönet a gondos munkáért!
Aki a leszorító lemezt csavarhúzóval behajtható csavarral rögzíti, az utólag is beültetheti C2, C3, C8 kondenzátorokat. pjg! Pont jó a 38VAC
Helló!
Most, hogy megjött a toroid trafóm, mely 2x30V (1,5 szekunder dróttal). El szeretném kezdeni az erősítő megépítését. A reloop egytápos sztereójára gondoltam, de ha minden igaz, akkor +-42 volt lesz egyenirányítás után, az pedig már sok a tda7294-esnek. Ezért arra gondoltam, hogy tda7293-assal helyettesíteném. Ez lehetséges? Van-e vasaláshoz megfelelő nyákrajz hozzá? Üdv
Az "egytápos" változat, éppen attól az, hogy nem kell neki szimmetrikus feszültség (legalábbis trafó oldalról), hanem csak egyetlen 38 V-os tekercs.
Illetve ha ilyen kell hozzá, akkor mert lett a Te trafód másmilyen?
Húúú, akkor valamit félre érthettem, a rajzon pedig van +,-, gnd is.
Így jobban áttekinthető. A transzformátor egyetlen tekercséről készül egyenfeszültség, a GND-t a kapcsolás mesterségesen alakítja ki.
Erre a kérdésedre már válaszoltam, de jelenleg nem látom az oldalon, inkább megismétlem.
Ezt a NYÁK-tervet ajánlom, mivel Neked +/- feszültséget állít elő a tápod. 8 ohm-nál kisebb hangsugárzóval a túlzott melegedés miatt nem célszerű járatni.
Pont azt linkeltem
Mit küldjek lay-t vagy Pdf-et?
Pdf-et, ha lehet, a lay-jal nem tudok mit kezdeni, és mégegyszer köszönöm
A melléklet ennek a TDA7293-hoz készült egyszerű NYÁK-tervnek a vasalni valóját tartalmazza.
A panelen nem kapott helyet a biztosíték, de ez nem jelenti azt, hogy a szekunder körből elhagyható! Tekintettel az IC sajátos viselkedésére (egy tápoldal kimaradása esetén előfordul, hogy tönkremegy) a biztosítékot az egyenirányítás elé ajánlom.
Nagyon jól sikerült Alkotó és Reloop a közös munkátok.
Télen már több időm lesz, -és én is megépítem , -ha csak addig nem fejlesztitek még tovább..
EZ a tda7293 menyi feszültséget bír max?
Szia!
Az adatlapban +-50V van megadva maximális üzemi feszültségnek.
Sziasztok, ha valaki olvassa egy gyors valasz kene.
Amikor egy kettos tapot ado trafot egyeniranyitok szurke femkulseju graetz hidakkal (2 vel) akkor ezek osszeerhetnek mukodesuk kozben?
Valaki tud segiteni miert nem szol?
Sohasem csinaltam meeg 2 graetzel egyent. Ezt probalom megalkotni, de gyanitom ne jo helyen veszem le a hangszoro foldeleset. 7294 sima. |
Bejelentkezés
Hirdetés |










