Fórum témák
» Több friss téma |
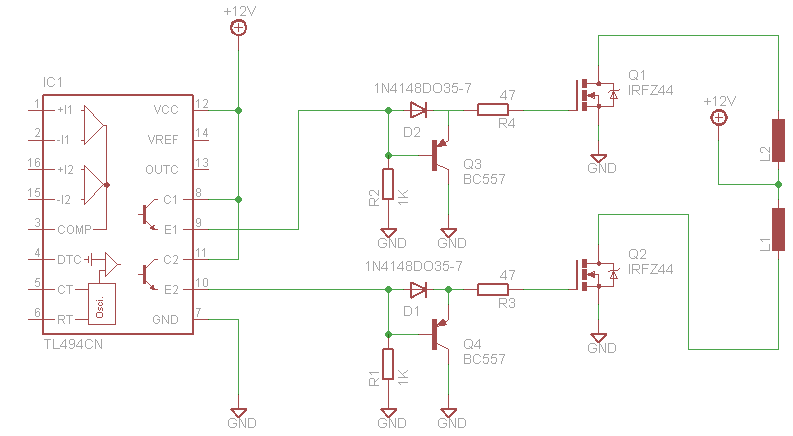
Egy push-pull elven működő DC/DC konvertert szeretnék építeni. Ez lesz az első transzformátoros konverterem. Éppen ezért mielőtt belevágok, próbálok minden több információt összegyűjteni. A vezérlő IC TL494, ez van itthon pár darab. A fetek meghajtására mennyire korrekt a mellékelt rajz? A megcélzott összes teljesítmény amit le kell adnia a konverternek: 50...100W
A kapcsolás jó, de szerintem a gate meghajtásban 2x47R
helyett 2x 4,7R kellene.
Köszi, akkor kisebb ellenállásokkal rakom majd össze. Azt, hogyan lehet eldönteni egy ferrit magról, hogy jó-e push-pull üzemre? Azt tudom, hogy légrés nélküli mag kell. Pl. egy gyűrű ferrit mag nyilván légrés nélküli, de azért jó lenne, ha nem összerakás után derülne ki, hogy nem jó a mag. Szóval van valami egyszerű módszer a magok tesztelésére?
Üdv, még új vagyok errefelé.. Szeretnék építeni a napelememhez egy DC-DC konverterből álló stabilizátort. A napelemem 12voltos, a DC-DC meg 12ből csinál +/-15voltot és én ebből akarnék fesz.osztóval +20voltot csinálni.
Na most a problémám a következő, nem találtam megfelelő leírást vagy példakapcsolást arra, hogy a DC-DC Trim és Ctrl lábait hogy tudnám kihasználni. Ha bármi ötletetek lenne, annak nagyon örülnék. Túrázom sokat és nemszeretek lemerülve lenni... Ez a két alkatrészem fix, ezeken nem igazán változtatnék. A napelemem (UNI-SOLAR FLX 11) : http://www.solarshop-europe.net/solar-components/solarmodules/uni-s...6.html A rendelkezésre álló DC-DC (YF12D15-660) : http://www.wallindustries.com/sites/default/files/YF.pdf
Egyszerű módszer nincs,de a származása esetleg elmond valamit, ha bontott... pl egy táp fojtójától nem lehet sokat várni..
Mindegyik ferritmag jó push pull üzemre, csak méretezni kell. (előző hozzászólás csatolmánya)
Hello!
Az adatlap szerint.. - Ha a Ctrl lábat a bemeneti oldal negatív pontjához zárod, leáll a táp. - A kimenti feszültség +-10%-ban szabályozható, a Trimm láb felhasználásával. Ha a+Output és a Trimm láb közé tett ellenállással nő a feszültség, a -Output és Trimm láb közé tett ellenállással csökken.. Az nem derül ki, mekkora ellenállással lehet szabályozni, mennyi eltérést. (Harmadik oldal jobb alul.) - Egy 20W-os konverter kimenti feszültségét, már nem csökkentünk feszültségosztóval. A feszültség osztó terhelésfüggő feszültséget ad. Ha az osztóban tízszer nagyobb áram folyik mint a terhelésen, akkor 10%-ban változik a terheléstől a kimenti feszültség. Ekkor a hatásfok is 10% körül van. Az jó? üdv! proli007
Bocsánat, nem néztem eléggé meg az adatlapot.. Hát ha úgy méretezem, hogy beleszámolom a 10%ot, akkor megfelel. Laptopot akarnék vele tölteni, az meg 19Vról megy. Persze nem bekapcsolt állapotban, mert soha sem lenne neki elég ekkora napelem.
Üdv.
Van nekem egy MCP 1650-essel felépített DC-DC step up konverterem, ami 3,6V-ból állít nekem elő 5V-ot. Működik is, a bajom csak az, hogy ezt 400mA-el teszi, a kapcsolás, amit megépítettem pontosan ugyanazokkal az alkatrészekkel, pedig 1A-el van feltüntetve. Az IC adatlapján látható, hogy sourcing "módban" 400mA a tipikus, sinking módban pedig 800mA. Azt pedig nem értem, hogy milyen external ellenállást csatlakoztassak, hova, és milyen célból.. :/ Idézet: „The EXT output pin is designed to directly drive external N-channel MOSFETs and is capable of sourcing 400 mA (typical) and sinking 800 mA (typical) for fast on and off transitions. The top side of the EXT driver is connected directly to VIN, while the low side of the driver is tied to GND, providing rail-to-rail drive capability. Design flexibility is added by connecting an external resistor in series with the N-channel MOSFET to control the speed of the turn on and off. By slowing the transition speed down, there will be less highfrequency noise. Speeding the transition up produces higher efficiency.” Nagyon érdekelne, hogy ezt a sinking módot hogyan tudnám előidézni, hogy 800mA-el ketyegjen nekem a kapcsolás. Még a tekerccsel is párhuzamosan kapcsoltam egy 3.3uH tekercset, de nem történt semmi, az áramfelvétel ugyanúgy 400mA. (Telefont töltöm fele, sikeresen, csak így lasabb, és a gyári hálózati adaptere a telefonnak amúgy is 700mA-es, ugyancsak 5V-os, USB-s. (Samsung Galaxy Ace) ) Az IC FB lábán található feszültségosztó ellenállások értékeinek változtatásával megtudom növelni/csökkenteni a kimenő feszültséget, de én az áramot szeretném az amugyis gyári értékre beállítani. Szó szerint minden alkatrész azonos a kapcsolásban feltüntetett alkatrészekkel. A csatolt képen lévő kapcsolás van megépítve. Ha szükség lenne rá, csatolom a fet adatlapját is. UI: Egyik alkatrész sem melegszik így, 400mA melett. Köszi előre is. Tomi. ![]() Bocsi, ha sokat írtam.
Szerintem ezt félre érted. A külső fet kapcsolgatására vannak ezek az értékek megadva, tehát hogy mekkora árammal tudja kisütni a külső fet gate kapacitását vagy éppen tölteni. A kimenő áramhoz ennek szerintem semmi köze.
Na és az a fet sem jó. Oda elég spéci logic level fet kell
mert ez azzal a 3.x voltal nem igen nyit ki teljesen. "5.2.2 MOSFET SELECTION There are a couple of key consideration?s when selecting the proper MOSFET for the boost design. A low RDSON logic-level N-channel MOSFET is recommended."
A fetet visszavonom mert csak az elejét néztem és ott nem szerepel hogy ez egy logic level fet de a paramétreit átnézve jó lehet. Viszont nem tudom azt nézted e hogy pl a tekercsnek azért illene olyan 2A körülinek lenni. A mintakapcsolásban 2.9A-es van.
Jahát igen..
![]() Az az állítás, hogy pontosan minden alkatrész passzol, ahogy a kapcsolás kívánja, az kicsit pontatlan. A schottky, és a tekercs nem ugyanaz, de a fet teljesen ugyanaz. Mind a hármat lomexben vásároltam.. "3A-es, smd 3.3 mikrohenrys tekercs, 3A-es, smd schottky dióda.." Egyedül a fetből volt pontosan ugyanez a típus, és az MCP-ből sincs helyettesítő, mert pontosan meglehet ugyanezt a típust vásárolni a chipcadnál. Közben láttam, hogy mintha az a DO1813HC megnevezésű tekercs, több, mintha 10amperes lenne, az adatlapja szerint. Köszönöm a kiindulási pontot, ezeknek is utána nézek. ![]() Tomi
Nekem 2.9A-nek tűnik az adatlapja szerint. Még nyák probléma is lehet mert ezeknél eléggé oda kell figyelni pl. egy autorouter nem is használható. Nem tudom nézted e
a nyák ajánlást a chip-hez
A nyákom pontosan úgy van kialakítva, mint ahogy az IC pdf-jében az kinéz, figyelembe vettem a leírásokat is Kadarist kollégának köszönhetően.
(a kezdő kérdések topicban), mert ez előtt csináltam egy gusztustalanabbul kinéző nyákot is.. ![]() Itt vannak képek a nyák mindkét oldaláról. Viszont kiderült, hogy Lomexben nekem nem b330-as diódát adtak, pedig a B330-as dióda adatlapja szerint a "b330..." felírat lenne feltüntetve a diódámon, pedig valami "pj 1469 sx..." van feltüntetve. Összehasonlítom majd, hogy miben különböznek ezek egymástól, és megpróbálok mégiscsak találni egy ilyen diódát valahol. UI: Nem használtam autoloadert, pedig azzal akartam, így csak vonalakkal alakítottam ki eagleval a teli részt, ami szerintem kicsit gány munka is.. :/ .
Szerintem autorouter-t akartál írni.
![]() A dióda annyira nem kritikus hogy pont csak ez a típus lenne jó az a lényeg hogy schottky legyen és 3A-t tudjon. Esetleg egy benépesített nyákról jobb lenne a foto.
Sziasztok!
abban kérnéma segítségetek hogy egy olyan konverter kellene nekem ami 8-14 volt bemenőből stabil 13 v kimenöt csinálna
És mindezt mekkora kimenő árammal ? Mert az lemaradt.
Akkor autorouter.. Egészen pontosan nem tudom, hogy mi az, de gondolom az, ami automatikusan kirajzol egy nagy-nagy közös felületet, és ami a beállított értéknek megfelelően bizonyos távolságra automatikusan elszigeteli a forrszemeket, vezetőket ettől a nagy résztől.
Nem tudom másképp megfogalmazni... ![]() Így akartam elsőnek, csak másolatokat készítettem, hogy 2 maszk fóliám legyen, sötétebb legyen a maszk levilágításnál, és másolásnál ez a nagy felület már nem maradt meg, de ahogy én most ceruzaszerűen besatíroztam vonalakkal, így tökéletes, csak picit gány munka szerintem.. Csatolva a felület szerelt kép, és a másik oldal, amin csak forrasztások vannak, itt nincs alkatrész. Közben kiderült, hogy még a legelső panelomhoz, amit kértem ugyanúgy 3a-es, smd schottky diódát, az is teljesen más típusú, meg amit most kértem ugyanezzel a szöveggel, az is teljesen más típusú.. ![]() Ui: Az IC lábai biztosan nincsenek összefolyva, mert szerintem még így sem működne.. és nagyító alatt forrasztottam.
Diódának találtam egy pontos helyettesítőt.
A B330 pdfjében szereplő tulajdonsággal, és paramétereivel megegyezik. Csak a Typical Junction Capacitance tér el egy kicsit, ezen kívül minden ok. ![]() SK36 egyébként a típus.
Most esik le hogy másrol beszélünk. Az autorouter amiről legelőszőr tettem említést az az amikor a sematikus ábra alapján magától megtervezi a PCB-t. Na ez az ami ilyen esetekben nem használható. Autoloader funkciórol még nem hallottam ettől persze még lehet ahány tervező annyi féle megoldás. Ha jól látom a képen az egy SK34 dióda ami szerintem teljesen jó oda.
Engem az zavar, hogy a dióda típusára rákerestem, és semmit nem találtam róla.
Az sk36-ról legalább van PDF, és kapható is budapesten. A másik, hogy most nézem, a kapcsolási rajzon a tekercs vasmag nélküli. Én meg vasmagosat kértem..
Keress még valamit, amibe bele lehet kötni...
Értem.
Köszönöm az eddigi segítséget, beérem akkor 400mA-rel. Leesett kadarist kolléga hsz-e. Igen belekötök, hátha pont abba, ahol a hiba van.
Én nem tenném.(persze ha érdekel az elektronika)
Az sosem fog előbbre vinni. Ez egy egyszerű kapcsolás részletes leírással, megvan az oka is biztosan amiért nem megy! Sokszor a leg képtelenebb dolog amin átsiklasz a hibás, ésmert az annyira triviális sosem foglalkozol vele mert minek is és a végére kiderül hogy kellett volna. A microchip nem kis gyártó nem túl valószínű hogy rossz amit leírtak és ránézésre sem az. Nézd csak át többször ha kell.
Persze, én sem szeretem feladni, de már annyi mindent megpróbáltam..
Egyébként az MCP1650-es széria pdf-jében amúgyis találtam hibát, szóval ilyen alapon azt az 1A-t is elírhatták, bár a tulajdonságokban látni, hogy az IC bír ennyit. Csatoltam a képet. Látni a fenti képen, hogy az MCP1651-es 7-es lábára odabiggyesztették a Power Good Output-ot. ..de ha az alsó képet megnézed, látni, hogy az mcp1651-es nem tartalmaz power good output-ot, csak a 1652-es, és 1653-as. De nem akarom őket bántani, hibázni emberi dolog, én is szoktam.. UI: Az előző kapcsolás picit kisebb , az is kétoldalas, az out, és az input kondi elektrolit mind a kettő(holott a pdf kerámiát ajánl), egy ellenállás alatt elvezetett szál elkezdett sercegni, és a fet is megdöglött, rövidzárban elkezdett izzani, de még a vezetősáv is elszíneződött.. a LED össze-vissza elkezdett pislákolni, nem volt határozott jelzése. Jah és forrasztóvizzel kenegettem, mert akkor még nem volt ez a gyanta alapú lakkom. Mégse adtam fel. ![]() Kicsit kiábrándultam, de még odébb van az, hogy fel adom. Idézet: „Közben kiderült, hogy még a legelső panelomhoz, amit kértem ugyanúgy 3a-es, smd schottky diódát, az is teljesen más típusú, meg amit most kértem ugyanezzel a szöveggel, az is teljesen más típusú..” Mert nem így vásárolunk, ha fontos, hogy mit kapunk... Elsétálunk a weboldalukra, megnézzük, hogy mi van (ez picit macerás, mivel a keresőjük enyhén buta), keresgélünk, elolvassuk a termékek gyártóinak weboldalán a data sheeteket, ha tetszik, felírjuk a pontos típusát a cuccnak, és azt kérjük konkrétan. Esetleg megrendeljük weben keresztül, és postáztatjuk vagy elmegyünk érte személyesen.
Hello!Építeni szeretnék egy +-40(30-40)V-os 300(+-50W)-os tápegységet.Lehet ilyet építeni 12V-ról(vagy hány V-ról lehetne)?Előre is köszönönm a segítséget.
Teljes mértékben igazad van.
..csak weben nem találtam, gondoltam hátha úgy kapok hozzá hasonlót, ha körülírom a tulajdonságait, és így kérem az eladótól. |
Bejelentkezés
Hirdetés |



















