Fórum témák
» Több friss téma |
Suzuki!
Ez az egység utólag lett beszerelve!
Azért kérdeztem, mert több francia tipusnál szokás a fémgőzös üvegsötétítés, ami leárnyékolja a távirányító jelet, de ezekben pl. a GPS is később fog jelet.
Olcsó gyenge kianai minőség a spy igaz abból azért a jobbik, de ez nagy valószínűség szerint ha mindkét távirányítóval kicsi a hatótáv akkor a vevőpanel állítodott el vagy halt meg benne valami, mivel nagyfrekvenciás ezért esélytelen házi barkácsba megoldani.Hacsak az egyik távval rossz akkor a egyértelmű hol keresd a hibát. Mindkét távirányítóba jó az elem, mert engem már szívattak meg úgy hogy mindkét távirányítóval roszz a hatótáv és alig viszi a riasztót és a led tök erősen világított mert kék színű volt..
Ja és szerintem vidd szakemberhez ha a hatótávot a motorok feszülésébe keresed mielőtt töb kárt csinálsz a szó legszorosabb értelmébe.
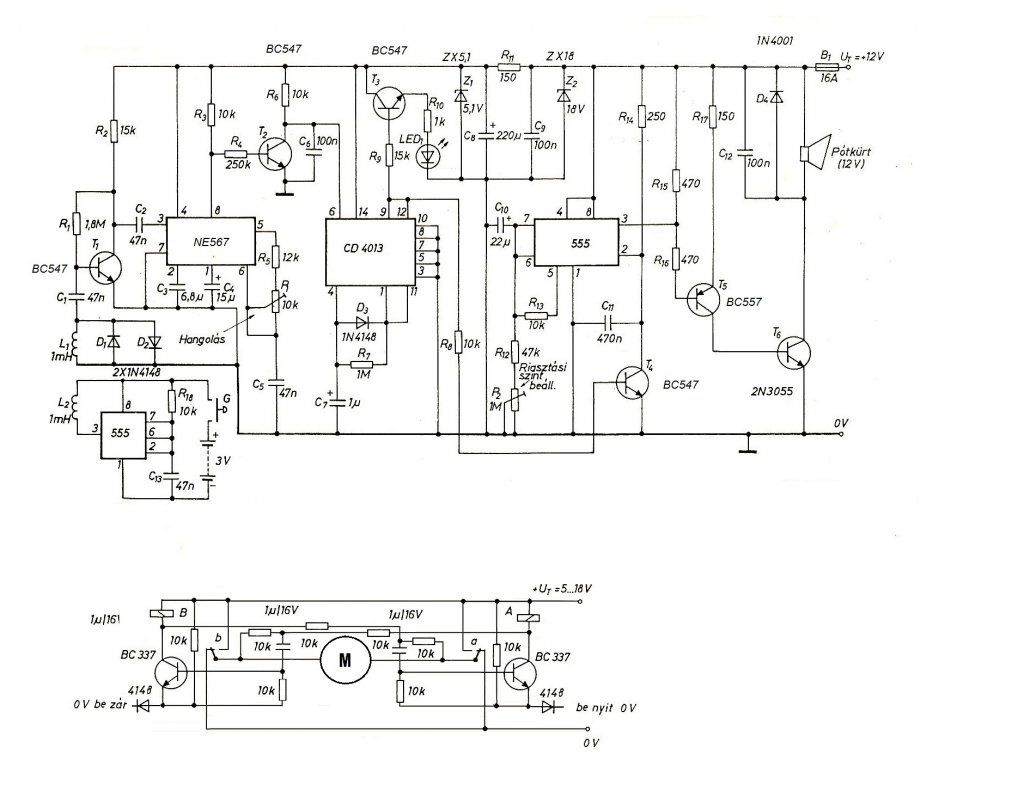
Egyedileg készített riasztó és központi vezérlések elektronikái, otthon megtalálható alkatrészekből.
Helló
Lenne egy HD Car alar system riasztóm. Elakadtam a bekötéssel... Már egyszer nekiálltam nem is volt gond az autó riasztott ha megütöttem meg ilyenek, de a központizárat nem vitte le, meg nem villogtak az indexek. Igaz én csak átdugtam a kp vezérlőből a riasztó vezérlőjébe a csatlakozót. Valaki eltudná magyarázni a központizárat h kell összehangolni a riasztóval, mert van egy leírás de nekem az kínai... továbbá érdekelne a feltöltött képről a WHITE, YELLOW, a két Brown, a BLUE és a Purple pontos helye. Nagy segítség lenne, főleg a központis rész. Üdv. Tibi
A kp zár vezérlő a manapság divatos kivezetésű, neked kell úgy bekötni, hogy jó legyen, cserébe akárhogy lehet variálni. A 6 kivezetés 2 relé, 2 morzeérintkezői, sokszor le lett már itt ebben a topicban írva, keress rá!
A white (fehér) a gyújtás szála. Ebből tudja a riasztó, hogy nem kell működjön, valamint lehet programozási funkciója is. A gyújtáskapcsolóról vehető le, vagy pl. az autórádió csatlakozójában is benne van. A yellow (sárga) a gyújtástiltás, kihagyhatod, több bajt okozhat, mint amennyit hozhat... A 2 brown (barna) az index kivezetések. Egymástól függetlenek, csak meg kell találnod az index kivezetéseket és egyik az egyikre, másik a másikra. A kormányoszlop alatt meg kell lennie. A blue (kék) és a purple (lila) közül csak az egyik kell. Az autók zöme negatív trigger bekötésű, negatívot szakít az ajtókapcsoló, tehát ha neked is ilyened van, akkor csak a lila kell. Legegyszerűbb az ajtókapcsolóról vinni közvetlenül, a küszöb/B oszlop burkolatát úgyis meg kell bontani... Előfordulhat, hogy diódával le van választva a vezető oldali ajtó, akkor érdemes neked is így tenni és nem összekötni őket közvetlenül. Ha késleltetett utastér világítás is van, akkor majd megbeszéljük a továbbiakat. Üdv Inhouse
a 6 vezeték titka a kp zárhoz
Sajnos ezen a rajzon szín nincs, a tieden meg jelölés, hogy melyik melyik, de szerintem stimmel...kimérhetsz annyit, hogy alapból az egyik oldali COM és NC, valamint a másik oldaliból ugyanez zárlat. Amikor kapcsol, akkor a COM és a NO van zárva, az előbbiek bontva. COM - közös NC - alaphelyzetben zárt NO - alaphelyzetben nyitott Üdv Inhouse
Ha ilyen kérdése van valószínű ez az első neki
Így még a magyarázás is héber lesz , de nem szeretném bántani csak csodálkozom az emberek szinte zéró tudás nélkül mikhez nem kezdenek (az előző levélből ez derül ki)
Sziasztok!
Ma egyik ismerős autójával csöcsre futottam. Egy 2002-es citroen jumpi volt a delikvens. A gyári kp zárat akartuk távirányításúra átalakítani de egyenlőre nem sikerült. Volt az autóban egy riasztó de nincs irányítója, mondom ez jó mert nem kell keresgetnem semmit csak kidobom a régi cuccot és ott van minden vezeték lecsatlakozás. Nem ismerem a francia autókat még nem volt szerencsém hozzájuk de egy sz.pás. Valahogy egy szálon lehet vezérelni a kp zárat de miért? El volt vágva az egyik szál ( sorba volt kötve a riasztóval és valamikor arról biztosan működött) testre bezárt gyönyörűen viszont nem volt másik amin nyitni lehetett volna. Összekötöttem ahogy gyárilag volt adtam neki testet bezárt és csak akkor nyitott ki ha a kötést oldottam , mintha elvettem volna a testet tőle. Kicsit körülményes ezt leírni de remélem van olyan aki tud segíteni a megoldásban.
Én még pár éve úgy emlékszem, hogy úgy oldottam meg ezt a problémát, hogy az utólagos kp.zár vezérlőt, vagy riasztót kiegészítettem még egy relével és a kp.zár vezérlő, vagy riasztó nyitó reléje öntartásba hozta azt a relét(ilyenkor szakította meg azt a vezetéket) a záró reléje pedig ejtette az öntartást a reléről (ilyenkor tette testre azt a vezetéket).
Mivel mikor nyitva a zár ,akkor áram folyik a hozzáadott relé tekercsén, ezért olyat tettem bele, ami kis áramot vesz fel, hogy amikor ki van nyitva az autó, de nincs elindítva, akkor ne merítse az akksit annyira. U.I: Skodáknál meg azt hiszem olyan van, hogy ha testre teszem akkor kinyit, vagy fordítva és ha egy ellenálláson keresztül teszem testre, akkor bezár, vagy fodítva.
Hello
Köszi Octaviánál simán testre működik (2001-2003) olyat már csináltam. Feliciánál szintén .
Nem mindegyik octávia, felszereléstől függ, szakadásos vezérlésről nem hallott senki a citroennél
Egy relét berakni, hogy állandóan fogyasszon hát nem egy szakszerű megoldás főleg ha van rá jó is. Mivel az ajtóba lévő kozponizár motorjának a kapcsolója megoldotta volna a tartós szakadást... mivel közé kötöd a vezérlést.... én szeretek ilyenek után dolgozni megmondom hogy mindent ki, és előről mindent újra be... ha tákolni kell vigye oda ahol csinálták, nekem ne járjon utána a nyakamra... sok elkötésből adódó szétégett elektronikát csatlakozót láttam és sokszor csak annyi volt ismerős próbálta bekötni.... Díjazom itt sok ember bátorságát de ezt már párszor kifejtettem.
Vannak olyan (bistabil) relék, amik adott állapotban maradnak fogyasztás nélkül, az nem lenne jó? Abból is
olyan kellene, aminek 2 tekercse van, ez lenne a nyitás/zárás. Üdv Inhouse
Én sem szeretem a tákolást és már elég sok sz@r szerelést láttam , viszont eredeti állapotába hoztam a rendszert és csak zárni tudtam nyitni nem volt hajlandó.
Levettem a kárpitot és a motornál próbáltam keresni a kapcsoló másik szálát de nem találtam. 5 szál vezetéké volt a motornál ebből egyen zárt szépen de nyitó szála nem volt , egy a lámpát kapcsolta mert itt van a lámpa kapcsoló is (szerintem ezzel kellett volna nyitnia de semmi. Ha felhúztam a gombot akkor működött. Nem sok idő volt rá szánva mert mennie kellett az autónak de érdekes.
Igen az az egy szál a lényeg negatív impulzust adsz rá lezár, ha szakítod (= elvágod) nyit. de lehet hogy fordítva- ez már részlet kérdés. De a lényeg hogy egymagad átláttad, és meg tudtad oldani és nem azzal kezdted a kérdést hol mit keressek!
Sziasztok!
Van egy e90-es bmw-m, a távirányítóra nem nyit ki az autó központi zárja de az egyik ajtónál sem.. ha kulccsal kinyitom a vezetőoldalit és bent a műszerfalon lévő "ajtó záró" gombbal bezárom belülről, nem is nyitja ki ha egyszer bezártam. Lehúzott ablakkal csak az ablakon kinyúlva, kulccsal tudom kinyitni a vezetőoldalit pont úgy, ahogyan bejutottam nyitáskor. Ha a gomb fent van /csak vezetőoldali, mert a többit sehogyan sem tudom felnyitni/, az autó kulcsával le tudom zárni a központit de nyitni nem. Továbbá van egy érzékelő a kilincsnél és távirányító nélkül odanyúlva is nyitja az ajtót, illetve odarakva az ujjat zárja - /ami most nem működik/ Tudnátok segíteni hova forduljak, vagy mi lehet a hiba, furcsa a jelenség, mert a csomagtartó nyitó gomb pedig működik illetve a lezárás is. Előre is köszönöm. mbpago@gmail.com
Az Én értelmezésem szerint mégis csak kell egy relé amivel bontani tudom a rendszert nem ?
Hobbi szinten csinálom csak tapasztalatokra tudok hivatkozni és még olyanra amivel találkoztam. Egyenlőre ez kicsit érdekes mert miért bonyolult 2 vezetéken működtetni a rendszert gyárilag.
Eszembe jutott még egy megoldás.Kell tenni az egyik ajtóba ami tudja vezérelni a többi ajtót is,egy központizár motort(kb 500Ft), mechanikusan csatlakoztatni a gyári motorhoz, elektromosan pedig az utólagos vezérléshez.Így nem kell megbontani a gyári vezetéket sem.
Sziasztok. Anno '98-ban a szalonban így csinálták meg a Civicem. Utólagosan beszerelt rinya, a bal első ajtóba beraktak egy univerzális központizár-motort. 2005-ben vettem észre, mikor szétment az ablakemelő.
Vannak olyan (bistabil) relék, amik adott állapotban maradnak fogyasztás nélkül, az nem lenne jó? Abból is
olyan kellene, aminek 2 tekercse van, ez lenne a nyitás/zárás. Üdv Inhouse
Az autómban van egy ENFORCER E-100B típusú riasztóm!!
- A távirányítóról nem megy a központi zár és a riasztó sem!!! gondolom én elfelejtette a kódját! - igen ám, de van mindenféle riasztóhoz megoldás,ehhez természetesen nincs!!! Ha valaki bármilyen megoldást találna rá azt nagyon megköszönném !!!
Azért tettem át ide a hozzászólásod, mert ide való. Nem kell még egyszer beírni ide! Action2K
Annyit nézz meg a távirányítón, hogy fixkodos-e vagy ugrókodos. Lábátvágásos.
Szerintem fix kódos akkor nem lehet mit tanítani, valamibe valami elszállt. Lehet a vevőmodulba illetve a távirányítóba. Szegeden mi javítjuk a hibák többségét.
Sziasztok! Vettem egy autót, amibe bele van építve a központi zár, motorok az ajtókban, és a vezérlőjük, annyi problémám van hogy távirányítóm nincs hozzá. Mivel lehetne pótolni? Kettő darab relét kellene működtetnie, záráskor az egyiket, nyitáskor a másikat. Én valami vezeték nélküli csengőt gondoltam átalakítani, de nektek hátha van valami jobb ötletetek
Köszönöm előre is.
Rábíznád az autód biztonságát egy vezetéknélküli csengőre?
Inkább vegyél egy távirányítós kp zár vezérlőt, vagy egy riasztót és azzal. Legalább egy fixkódos, ha nem is ugrókódos, de mindenképpen valami biztonságtechnikailag megbízható cuccal kellene párosítani. Üdv Inhouse
Sziasztok, bátyámnak van egy Suzuki Swift 1998-as szgk-ja, és a központi zárat működtető távirányítóban lemerült az elem, de miután kicseréltem se hogysem sikerült újrahangolni, valakinek valami tanácsa esetleg???:SSS
A távirányítóról semmi fogalmunk nincs nem tudom hogy az előző tulaj rakta e be a központi zárat vagy gyári,... Segítségeteket előre köszönöm,....még ha tudom kiderítem milyen márka...ha gyári akkor gondolom DENZO (A piros nyilacska a led-et mutatja a képen, az gyullad fel ha valamely gombot a 2 közül megnyomom...)
Szia
Próbáld ki ráadott gyújtás mellett. Üdv
Szia. Ez nem gyári. Olyan 2-5 éve jött Kínából. Már nem is lehet kapni. Meg kell keresni a vevőt az újra tanításhoz...
|
Bejelentkezés
Hirdetés |







