Fórum témák
» Több friss téma |
DC motorok soros LR körrel modellezhetőek.
Az R-tagot a motoron üresjáratban, illetve lefogott állapotban mérhető áramból és feszültségből lehet számolni. A L-tagot a motor geometria kialakítása határozza meg, ez csak mérhető, uH-mH érték kb. Pl. 14.4V-os bosch fúrógépmotor esetén 0.8-6ohm, és kb. 500uH.
Szerintem két dolgot komolyan kevertek.
Azt, hogy elektronikusan kisebb veszteséggel lehet PWM modulácioval bármilyen feszültséget elöállitani (mint pl. egy áteresztö tranzisztoros kapcsolással). Ez az egyik kérdés. Azaz ha kell mondjuk 20 V egy 48 V-os akkuból, akkor nem kell 28 V-t eldisszipálni meleggé, és a kimeneten sima 20V-s egyenáramot lehet levenni (szüréssel). A PWM motorhajtásnak azonban nem ez a lényege! A lényeg pontosan abban van, hogy a motor PWM jellel sokkal nagyobb teljesitmény leadásra képes bármelyik fordulatszámon, mint egyenáramon. Ehhez mindenképpen ki kell kerülni a motorra vezetett elektromos teljesitmény elektromos integrálodását, annak a mechanikus kimeneten szabad csak megjelennie. (integrálodnia a mozgásban/forgásban) Azaz a motor tekercsein a szaggatott áramnak kell jelen lennie, és azzal késztetni a max. teljesitmény leadására. Csinálhatsz egy egyszerü kisérletet, Probáld meg hogyan müködik pl. az akkucsavarhuzod, furogéped stb., ha direkt a motor kivezetésire kötöd a labortápegységet és azon változatod a feszültséget, és hasolitsd össze ezt a müködés a beépitett PWM meghajtással. čg és föld ugyanazzal a motorral.
Te kevered a dolgokat.
Nem mindegy, hogy az integrálást végző tekercs külön van, vagy pedig maga a motor az.
Attól tartok, kevered a dolgokat. Most a tápegység, vagy a motor problémájáról beszélünk?
A téma címe azt sejteti, hogy a vezérlőről. Azonban azzal is tisztában kell lenni, hogy mit vezérlünk, és annak milyen jellemzői vannak, és melyik jellemző milyen változtatásával érjük el a kívánt eredményt. A vezérlőnél nem az a legfőbb probléma, hogy mennyit disszipálunk el, hanem a vezérlő áramkör belső ellenállása. Ha eltekintünk a disszipációs problémától, akkor a motor áramát egy előtét ellenállással is szabályozhatnánk. Ekkor azonban azzal kell szembesülni, hogy a változó terhelés hatására változó áram az előtét ellenálláson változó (terhelés függő) feszültséget ejt, ami a motor nyomaték görbéjét jelentősen lerontja. Tehát minél nagyobb a mechanikus terhelés, annál nagyobb az áram, annál kisebb a nyomaték, az ellenállás korlátozó hatása miatt. Ha egy labortápról használjuk a motort, ez a jelenség nem lép fel, csak (analóg táp esetén) a disszipációs probléma áll fent, de a meghajtó feszültség nem függ a terhelő áramtól, így az előbbi eset nem lép fel. Ez volt a hibája a régebben használt áteresztő tranzisztoros vezérléseknek, és ezt csak a motoráram figyelésével, a vezérlébe bevonásával lehetett megoldani. Ez azonban akkor már egy mini labor tápegység. Tehát leszögezhetjük, hogy a vezérlőnek a terheléshez képest elhanyagolhatóan kis belső ellenállásúnak kell lenni. Ebben segít a PWM, mert a feszültsége nem változik a terhelő áram változásának hatására. A motort az áram "hajtja", mert a rajta átfolyó áram határozza meg a primer gerjesztést, ami végül is minden további jellemzőt befolyásol.
Két fajta integrácio van a mechanikus - ami kivánatos, az elektromos - az ebben az esetben teljesen felesleges, mert akkor valoban egyenárammal is lehetne a motor hajtani - mégsem ezt teszik....
Szerintem nektek kellene ezt azt tisztázni....
Pontosan a te hozzászolásodból ez nem egészen egyértelmü, hogy miröl beszélsz.
A téma címe azt sejteti, hogy a vezérlőről Olvasni és is tudok, ezt felesleges itt kihangsulyoznod. Azonban azzal is tisztában kell lenni, hogy mit vezérlünk, és annak milyen jellemzői vannak Erröl beszélek a kezdettöl, egyesek meg integrálodásrol, meg arrol, hogy teljesen mindegy milyen a PWM frekvenciája. Meg, hogy egyenáram folyik a motorba PWM esetében. Jobban kellene olvasnod a leiratkat (nemcsak a cimet). Pl. te is most felhozod az elötét ellenállás témát - semmi köze az ediig leirtakhoz. Bármelyik labortápot (elvileg mindet) lehet negativ belsö ellenállásura is épiteni, azaz tartani fogja a motor kapcsain a feszültséget, elvileg bármilyen terhelés mellett, ennek ellenére pl. egy 12 V-s motor egészen másképpen viselkedik ilyen áramforrásról pl. fél teljesitményen (6V-on), mint egy 12 V-s PWM jellel 50% kitöltési tényezö melett. (erre irtam, hogy probáld ki az akkus furogépet) Matematikailag ugyanazt kapja (ugyanazt a teljesitményt), mégis sokkal gyengébb lesz 6V-on, mint 50% PWM-n, és ez a lényeg! Bocs, de azt hiszem kiszállok ebböl a meddö vitából. Idézet: „Matematikailag ugyanazt kapja (ugyanazt a teljesitményt), mégis sokkal gyengébb lesz 6V-on, mint 50% PWM-n, és ez a lényeg!” DC 6V effektív feszültsége: 6V 50% 12V PWM effektív értéke: 0.7071*12V = 8.48V Ebből látható, hogy a teljesítmény sem lehet azonos.
Akkor állitsd egyformára (a DC-t 8,48V-ra) a motor mégis egészen másképp fog müködni sima DC-vel ´mint PWM-mel (ha az jol van megcsinálva), és sokkal nagyobb eröt tud leadni, mint ugyanilyen teljesitménynél DC-vel meghajtva....
Uraim! ("aki megsértődik, sértődjék meg" - by Hofi)
Engedjétek meg, mint a témában legkevésbé kompetens összegezzem a tudásomat a PWM-ről. A motor a közbenső fordulatszámok esetén is minden ON esetben a teljes tápfeszültséget kapja meg, amit aztán úri kedve szerint integrál, az az ő dolga. Az eredmény egy nagy nyomatékú hajtás a sima egyenfeszültség változtatással szemben. Még én is értem, már jó ideje, éve. Mi a kérdés még vajon? Bizonyos frekvencia fölött a motor csak zenél, Írva vagyon itt is. Semmi újat nem hallottam-láttam itt, csak a ki-kit győz le megy - oldalakon át. Szép estét.
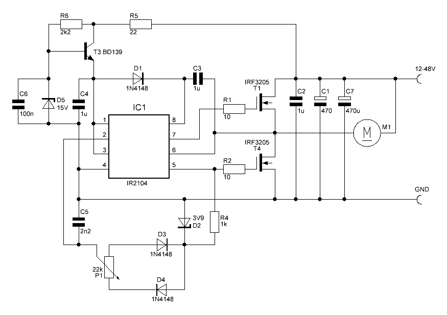
Sziasztok egy kis segitséget szeretnék kérni, ebben a topic-ban a képek között találtam egy kétmotoros szabályzó kapcsolási rajzot de nem találom a hozzátatozó hozzászolást. Esetleg tudnátok segiteni ebben, hogy milyen program kell a pic-be illetve esetleg nyákterv van-e hozzá ja és a legfontosabb a kapcsolásirajzból egy normál méret ami olvasható is.
Köszönöm Kovács G
Szia köszi de ebben a topic-ban már érdeklödtem és csak olyat kaptam amiben már nem kapható alkatrész van azért gondoltam hogy az itt feltett kép tulajdonosát keresm meg mert ebben a kapcsolásban minden alkatrész kapható. Csak kéne hozzá egy nagyitható pdf mert ez nagyon kicsi.
A hozzászólást úgy találod meg, ha a képen levő (H) jelre klikkelsz az a hozzátartozó hozzászólásra visz. Vagy tedd be a képet, mert nehéz így tudni melyikre is gondolsz.
http://www.hobbielektronika.hu/forum/files/bf/bf00d805457f3bf807eb8...4f.jpg
Ez a kép de olyan hozzászolást nem találok amiböl származna
De ezt a képet hogyan találtad meg? A HE keresőjével?
Nem itt ebben a topic képek között motorvez.jpg néve
Valóban nincs meg a hozzászólás, de lehet, hogy valaki ráismer majd.
Hali!
A rajzot én készítettem a PIC programját is, egy RC távirányító jeleit dolgozza fel két motor irányítására pl. távirányítós fűnyíró, de nem én tettem fel a képet, a project még nincs teljesen keész....
Üdv! Segítség kellene, U-2351B PWM pdf, ha tudna valaki.
Köszönettel: Én
Sziasztok. Egy 24V 250W-os motorvezérlőt szeretnék építeni. Valaki tudna adni működőképes rajzot?
Sziasztok ! Kicsit ide is vág a kérdés, de egy kicsit mégis más. Új témát nem akarnék neki szentelni, mert eléggé egyedi, de mégis PWM. Tehát: 240V DC feszültségű napelem stringek vannak (adottság) Valamint 20 db 230Ah ólom-savas akkumulátor, amit tölteni kellene PWM-es megoldással. Találkozott már valaki - akár egészen más felhasználásnál - ilyen feladattal? Sziget üzemű rendszernél minden nap van ilyen feladat - fizetős munka lenne akár folyamatosan is, ha stabil a megoldás. Most görcsölünk a kész és vacak maximum 24V-os megoldásokkal és a kar vastagságú - horror árú rézkábelekkel. Kicsit nevetséges számomra, hogy a 24V-os rendszer akksi oldala 50-es rézkábel és az inverter 230V váltós oldalán meg egy hajszárító megy hajszál vékony huzallal 2,2 kW-on. Holott egy soros 240V-os akkus rendszernél jóval vékonyabb kábelek is elegendőek lennének a max 20-25A-es töltés miatt. Minden jó ötlet és megoldás érdekel. Eddig csak a kínaiaknál találtam Japán Mitsubishi-ből "átemelt" megoldást komplett berendezés formájában, de sajnos az összeszerelés minősége rákényszerít a saját megoldásra.
Hello!
Nem baj?.. - Hogy a 230V mellett a 2,2kW 10A áram nem 20..25A? - Valamint hogy a 230V-os rendszernél sokkal nagyobb feszültségesés engedhető meg mint a 24V-nál ha ugyan azt a %-os feszültségesését számoljuk? -Hogy a hajszárító, meg egy gagyi vacak, ami néhány perces használatra van "méretezve", és nem "tizenórás" töltésre? A vezeték vastagságát, a terhelőáram, a megengedett feszültségesés, és a megengedett működési hőmérséklet vagy kábel hűtése határozza meg, nem ideológiák.. üdv! proli007
Szia nekem is pont ilyenre lenne szükségem csak én etetöhajóhoz használnám (2 motoros) Ha esetleg át tudnád küldeni azt megköszönném
Üdv Kovács G
Az alkatérszeket illetően Lomex, HEStore, HQVideo.
Az 1u-s kondik azok fóliakondik legyenek, MKP-k. Ha jól építed meg, akkor üzembiztosan elbír több tíz ampert jelentős melegedés nélkül.
Köszönöm a kiigazítást. Valószínű, hogy ezzel most sokra is megyek.
Nemértem pontosan mi a gondod, de ahogy kiveszem neked egy buck konverter kell 240V DC-ről 24V DC-re, ami áramgenerátorosan tölti az akkukat.
Ezt meglehet oldani egy UC3842-vel, meg egy IR2110-el és jópár igbt-vel, meg pár opa-val nagy vonalakban. A napelemek teljesítményétől függően változik a nehézsége is, mivel az határozza meg a töltőáramot. ui: Az akkukat azért nem szokták sorba kötni, mert minden pár aku közé kéne egy nagyteljesítményű töltéskiegyenlítő. ui2: Át kéne vánszorogni a DC-DC konverter topikba.
Az akkukat (szinte) minden olyan esetben sorbakötik ahol 12V-nál nagyobb feszültség kell.De a párhuzamos kötésnek is megvannak a maga olykor elég komoly problémái.
Szerintem töltéskiegyenlitőböl nem is kell olyan nagy áramú.Vagy neked erre esetleg van egy konkrét megvalósitási ötleted?Mert szerintem sokan vevők lennének az ötletre.
Mire? A töltéskiegyenlítőre, vagy a DC-DC konverterre?
|
Bejelentkezés
Hirdetés |









