Fórum témák
» Több friss téma |
Egy mezei 60W-os izzót sorba köttök a trafó primerrel és máris megvédi. Nekem is megvédte mikor zárlatot csináltam forrasztáskor. Elhárítottam a zárlatot és azóta is hibátlan. Most is szól a szerkezet. Szerintem olcsóbb egy izzó mint az IC. Itt ott 100 pénzért dobálják az emberhez.
Bármilyen áramkorlát jobb a semminél, de ezek közül a javaslatod szerinti az egyik leginkább vitatható.
A primer oldalon ugyan globálisan korlátozza az áramot, de a tápegységben lévő puffereket szépen fel tudja tölteni. Aztán a rájuk kapcsolt (élesztésre váró) végfokozat hibája esetén, a bennük tárolt energia óriásit képes "belerúgni" az erősítőbe. Innen kétesélyes kibírja vagy belehal-e. E miatt szerencsésebb az erősítőhöz menő tápvezetéket megszakítani egy izzóval, illetve szimmetrikus táplálás esetén mindkét polaritás tápvezetékét. Sok esetben van eleve a panelon is biztosíték, ami általában éppen ezt a vezetéket "figyeli" tehát a biztosíték helyére is betehető az a bizonyos korlátozó izzó. Másik érv a tápvezeték figyelése mellett, hogy így sokkal jobban lehet "méretezni" a korlátozó eszközt, mert azt csak az éppen vizsgált elektronika fogja terhelni.
Nekem eddig mindig megvédte. Én nem úgy szoktam hgy először ráadom a 220at tápra és utána a az élesztendő eszközt rá. Minden össze van kötve és az izzón már az első pillanatban folyik az áram . M ikor a hidamnál táp zárlat volt megvédte.
0 ohm körüli értéket kaptam az erősítő belső ellenállása valószínűleg több.
Mitől mehetett tönkre?
Milyen izzót érdemes betenni egy két amperes biztosíték helyére ?
Kedves reloop!
Szakéretelmed csak dicsérni tudom, na ezért lenne hozzád pár kérdésem. 1. A mellékelt ábrán látható modul tudna e +-36V ról stabilan működni természetesen körültekintő munkával megépitve? 2. Jól értelmezem, hogy egy 4 ic ből álló modul kb 300w ot tud 8 ohm on? 3. Remélem ez nem olyan mint a 7294 es, szépen működnek a modulok de a 2x40W os SCOTT 330RL tipusú radio reseiver-em megeszi őket reggelire. Előre is köszönöm válaszaid!
Szia! A +/-36V nem okoz számára gondot.
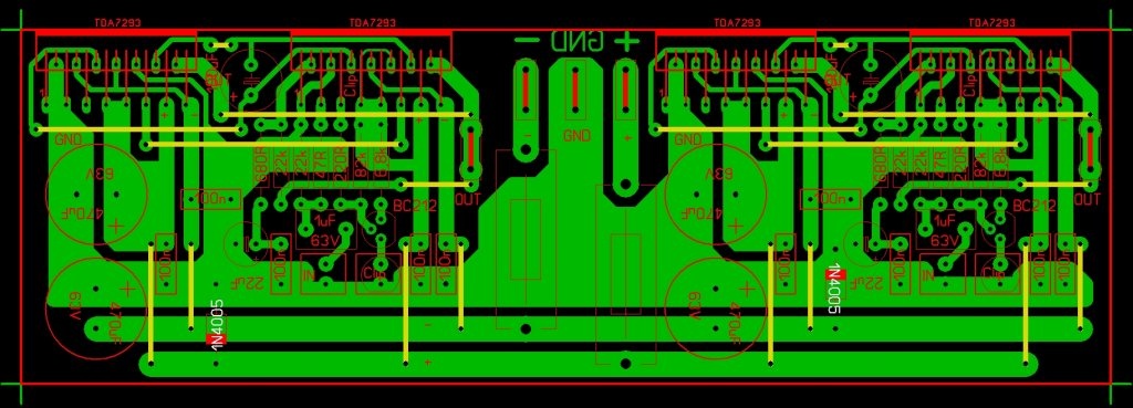
Ezen a NYÁK-on két független erősítő van. Ha híd kapcsolásban járatod őket, akkor a két kimenet közé kötött 4 ohm hangsugárzóra képes 300W-ot kibocsájtani. TDA7294 -gyel építettem pár erősítőt, kétségtelenül nem high-end termék, de a teljesítményére még nem érkezett panasz. A szomszédokat leszámítva.
Igazából két tipus között gondolkodom mégpedig:
Az egyik az előzőleg emlegetett. 8ohm on mennyit tud? A másik pedig tda7250 és mj110015/16 páros persze ez is hidalva az általad tervezett fázisforditós előerősitővel. Igazából házibulikhoz kéne és a teljesitmény melett a megbizhatóság lenne a lényeges szempont. A hozzászólás módosítva: Szept 2, 2012
Ennél a tápfeszültségnél 200W/8 ohm várható.
Köszönöm az ajánlatot, de nekem megvan már az üzlet ahonnan vásárolok a hestore sajnos messze van Szerbiából.
De ha érdekel csak érdekesség ként itt vásárolok: http://www.sprintel.rs/LAGER_LISTA_MP_2707JUL2012.html 1.0 Serbian Dinar = 2.40399103402 Hungarian Forint (as of 2nd September 2012) Amúgy mi a véleményed a tda7250 ről?
Szépet irnak róla, de van pár gond is.
1. A táp adott +/-36V , nemigazán szeretnék másikat szerezni 2. Az LM ic nagyon nehezen beszerezhető 3. +/-36V on sokkal kevesebbet tud mint a 4x 7293 Ami biztos, hogy nagyon kis torzitással dolgozik.
A tápod hány amper leadására képes, hány ohm-os lesz a hangsugárzó és mennyi a csatornák száma? Ebből tudnék számodra kalkulálni.
A táp sokat elbir. A tda 7294 es tápja lenne mivel kár egy (1200W+50A os graitz) tápot járatni két sima tda hoz. Sorbakötve a két sec és mehet a 2 es elektróda neki hegesztésre. Szerintem nem fognak hiányozni az amperek, a másik dolog egyenirányitás szűrés után mind a két ágban tizedvolt pontosságig megegyezik a fesz.
A terhelés 8ohm lenne. A csatornák pedig 2 tehát sztereo.
A hozzászólás módosítva: Szept 2, 2012
Erre az igénybevételre építhetsz akár TDA7294 hidat is. A párhuzamosan kötött TDA7293-mal a kivehető teljesítmény 8 ohm-on csak azért lesz valamicskét több, mert a TDA7293 jobb feszültségutánhúzása és a párhuzamos kapcsolás miatti kisebb csúcsáram következtében csökken a maradékfeszültség teljes kivezérléskor.
A megnövekedő üzembiztonságon túl van még egy nagyon fontos tényező amiért érdemes ezt a rengeteg IC-t belepakolni. Nagyon nem mindegy, hogy egy estleges túlvezérléskor mi játszódik le az erősítőben. Amennyiben működésbe lép az áramhatároló (6,5A környékén) a clippelést rendkívül zavaró csörömpölés festi alá. Ez azzal jár (ha van egy kis jó érzés az erősítő kezelőjében), hogy az elkerülés érdekében legalább 2-3dB biztonsági tartalékot kell hagyni, tehát a kivehető teljesítmény felén kell járatni. A 4 db TDA7293-ból épített hídnál 8 ohm terhelésen a clip sokkal elviselhetőbben játszódik le. A fül számára feldolgozható a torzítás, sőt megkockáztatom, hangosság érzetet kelt. Erre akkor figyeltem fel először mikor TDA7294 hidat 8 helyett 16 ohm-mal terheltem. Itt nagyjából ugyan az játszódik le, egy db IC-re vetítve 8 ohm a terhelés.
Tehát a 7293 as megoldást ajánlod? Még mielőtt végleg döntenék annyi lenne a kérdésem, hogy miként viselkedik ez a végfok 4ohm on. nem tervezek 4ohm ot rákötni de ugye az ördög nem alszik.
A 4 ohm terhelést károsodás nélkül tudja hajtani, 300W körüli teljesítményen.
Tekintsd úgy, hogy egy IC-re 4 ohm terhelést kötöttél.
Na akkor azt hiszem ő lesz a befutó.
Valamint egy inverteres heggesztőből bányászott aktiv hűtőbordázat, még csak tönk kell hozzá és kezdődhet az épitkezés. De mindenekelőtt elkezdem lemásolni lay ban a kész nyáktervet.
Nyugodtan. A fázisfordításhoz van kapcsolásod?
Igen. Erre gondoltam.
A hozzászólás módosítva: Szept 3, 2012
Az egy kicsi bonyolultra sikerült.
Üdv srácok!
Volna 2 kérdésem a TDA7293 párhuzamos kapcsolásával kapcsolatban. Az első az lenne, hogy a Slave ic in+, in- lábait GND-re vagy negatív tápra kell kötni? A másik pedig, hogy a Slave ic mute lábát hova kell kötni? adatlapok itt is eltérenk.. Melyik kötéssel működik megfelelően az ic???
Szia! Ezekben változás történt az újabb kiadású adatlapnál. Magam is újra építettem a biztonság kedvéért a kapcsolást. A slave bemeneteket a negatív tápra kell kötni, és a mute-t pedig össze kell kötni a master mute-tal. http://www.hobbielektronika.hu/forum/topic_post_1290871.html#1290871
És ez a kapcsolás így működik is?? összerakom és ráadom a tápot vagy az első indításnál kell valamit játszani vele??
TME-nél 560ft kb az ic... nem tudsz róla valamit miért ilyen olcsó??? Köszi a segítséged.
Áramkorlátozó nem árt élesztésnél. A bemenetet ne hagyd szabadon, vagy kösd jelforrásra, vagy testeld. A kimenetet a neminvertáló bemenet előtt vezettem el, vissza tud rá dolgozni.
A hozzászólás módosítva: Szept 10, 2012
|
Bejelentkezés
Hirdetés |











