Fórum témák

» Több friss téma
Fórum » DC motor/lámpa PWM szabályzása
 
Témaindító: redcar, idő: Márc 3, 2006
Témakörök:
Lapozás: OK   59 / 155
(#) pimi9 válasza maestro hozzászólására (») Szept 12, 2012 /
 
Ez a mai nem az én napom... Úgy jött ki, hogy lehagytam egy zárójelet...
A hozzászólás módosítva: Szept 12, 2012
(#) (Felhasználó 46585) válasza pimi9 hozzászólására (») Szept 12, 2012 /
 
Van ez így... nekem leesett egy vödör malter a létra tetejéről... takarítottam.
(#) (Felhasználó 46585) válasza maestro hozzászólására (») Szept 12, 2012 /
 
Lehet másképp is, ha hídról van szó. Ha jobbra forog a motor, akkor az egyik átló kapcsolgat, ha balra, akkor a másik átló. A kikapcsolt helyzetekben a tranyók melletti diódák vezetik az áramot a betáp felé. Tehát, a pwm 0...100% között lehet.

De lehet fékezni is, ekkor a hídban két egymás melletti tranyót kell bekapcsolni, a motoron a feszültség ugyanaz, hiszen a forgásirány nem változott meg. De az áram először lecsökken zérusra, aztán elkezd nőni a másik irányba. Valahol ( mondjuk ) egy áramkorlát van, az kikapcsolja az egyik tranyót, ekkor az áram valamelyik diódán a táp felé fog folyni. Ha van akksi, akkor abba, ha nincs, akkor valamivel meg kell etetni a fékezési energiát. Tehát, ez is mehet pwm-ben.

A teljes hídban az a nagyszerű, hogy a motort négy negyedes üzemben lehet járatni. Tudja mindkét forgásirányt és fékezni is ( visszatáplálni ) is tud bármelyik irányból.

És akkor még van néhány nagyon jó tulajdonsága a teljes hídnak, amivel a tranyók esetleges hiányosságait lehet eliminálni.
(#) (Felhasználó 46585) válasza pimi9 hozzászólására (») Szept 12, 2012 /
 
Pontosabban: U a betápfesz és a motor belső feszültségének különsége! Ez jut a fojtóra. Vagyis sokkal kisebb fojtó is elég.
(#) pimi9 válasza (Felhasználó 46585) hozzászólására (») Szept 12, 2012 /
 
Igazad van. A fojtó a saját feszültségét integrálja.
Egy rotary encoder szivat egész nap... Nem úszom meg az AVR-t, de legalább a hardver egyszerű lesz.


Egyéb: Jobban preferálom az LTSpice-t ilyen szimulációkhoz. Nagyon gyors, és meglepően pontos, és az égvilágon minden alkatrészt lehet hozzá használni, aminek van pspice modellje, a yahoo oldalán rengeteg dolog van fent...
Kicsit fapados, de könnyen meg lehet tanulni...
(#) maestro válasza pimi9 hozzászólására (») Szept 13, 2012 /
 
Én úgy gondoltam, hogy le vezeted nekem, mert nem látom hova tűnt a képletből az U, az L és a dI.
Tehát az U=L*(dI/dt)-ből hogy jön ki az f=1/2*dt?

Jah és mi van ezzel a kondival? Ha én egy puffer kondit is teszek a hídra (betáphoz), akkor hogy módosul a képlet?
A hozzászólás módosítva: Szept 13, 2012
(#) mrex hozzászólása Szept 13, 2012 /
 
Sziasztok!
Elég jól haladok már a rádiótávirányítású fűnyírómmal.
Tapasztalattaim.
az IR2111 igen jó a H-hidak meghajtására ez tényleg erre van kitalálva.
Köszönöm itt is Foxi63 és Katt tanácsait ,és segítségét.
Ami nagyon fontos tapasztalat, s amire Katt figyelmeztetett, is (bár elsőre megfogadtam volna)
Nagyobb teljesítményű DC-motornál (nekem 250W-os van) bizony a feteket nyákra helyezni óriási botorság.

Amikor már elég jól ment a szerkezet és csak a rádiótávirányító pontos kalibrálása volt hátra akkor szállt el minden (több ízben is) mert a nyák egyszerűen elpárolgott, vastag ónnal, ráforrasztott dróttal együtt.

Szóval egy nagyobb teljesítményű H-hidnál, ahol dupla fetek vannak ott bizony kell a vastag (4-6) quadratos vezetékkel való szerelés.
Fotóm még nincs, de próbálok Szovjet mintájú ipari szerelést megvalósítani mert itt 100A-ok olyan könnyedén futkosnak hogy ihajj (2 db 65Ah- akksi van sorbakötve.)

Ha minden üzembiztosan működik akkor teszek fel kapcsolási rajzot is.
Addig szerintem nyugodtan tanulmányozzátok az IR2111 félhídvezérlő adatlapján lévő rajzot.
ebből kell kettő és a második bemenetére inverter pl. CD4069

Hála Foxi63 nak a rádiótávirányító vevőjének feldolgozását kiválóan végzi a pic bár kell még finomítani rajta, de ez részletkérdés.
A hozzászólás módosítva: Szept 13, 2012
(#) maestro válasza (Felhasználó 46585) hozzászólására (») Szept 13, 2012 /
 
És szerinted ha egy PI szabályozóval szabályozom a hidat (a motor jeladóval van ellátva) akkor is célszerű beépíteni egy fékrendszert vagy ekkor a szabályozó elvégzi az ellenáramú fékezést és teljesen felesleges?
Ha gondolod leírhatom, hogy hogy értem.
(#) pimi9 válasza maestro hozzászólására (») Szept 13, 2012 /
 
Na most kezdjük ott, hogy az induktivitáson és a kondenzátoron az áram-feszültség viszonyokat egy differenciál egyenlet írja le.
Így biztos átláthatóbb: U = L * dI/dt és I = L * integrál(dI*dt)
I = C * dU/dt és U = C * integrál(dI*dt)
I és U az alkatrészen értendő.
Az egyszerűség kedvéért hagyjuk az időfügvényt, és az integrálást/deriválást, kanyarodjunk oda, hogy egy induktivitás értéket egy ilyen szabályozónál nem csak a frekvencia határozza meg, beleszól még a kívánt kimeneti feszültség hullámossága illetve az, hogy milyen arányban legyen az AC/DC összetevő az induktivitáson (a DC összetevő a hasznos, az AC összetevű fűt feleslegesen.)
Szóval induljunk ki az ismert adatokból pl. félhíd kimenet 12Vpp, kívánt kimeneti feszültség 6V@1A(DC), 120mVpp(AC), f=100kHz. (T=10us, dt=5us {félperiódus])
Kezdjuk azzal , hogy csak egy induktivitás van: Akkor az áram hullámossága: 20mApp
U-t 6V-nak (bemeneti fesz. - kimeneti fesz.) dI-t 20mA-nak, dt-t 5uS-nek választva L-re kijön az, hogy L=1500uH.
Ha egy LC szűrőt használunk, akkor: ugyanezen paraméterekhez sokkal kisebb induktivitás elég. C-t vesszük mondjuk 1000µF-nak, dU=120mVpp, dt... akkor I=24A kellene ehez a fesz. hullámossághoz. De 24A elpukkantaná a kondit, ezért megnézzük adatlapon hogy egy sima 1000u 16V elkónak milyen a ripplecurrent-je. Adódjon ez most hasraütésszerűen 500mApp-re, így az induktivitás L=60uH. (Még ennél is lejebb lehet menni, ha bírja a kondi, vagy a frekit feljebb vinni, ha bírja a vasmag és a félhíd, vagy mindkettőt...)
A kitöltési tényező változtatásával a hullámosság csökkeni fog, ezért érdemes általában 50%-ra számolni. Persze ha tudod, hogy 12V betáp van, és 3.3V a kimenet, és a kitöltés pl. +-5%-ot változik, akkor nem 50%-on érdemes számolni.
A kondenzátorok ESR és ESL-je is beleszól a kimeneti hullámosságba, az ESR jobban számít, az ESL-nek csak akkor van számottevő jelentősége, ha a tekercs parazita kapacitása nagy, és gyors a kapcsolás.
ui: A félhíd hidegítő kondija nem szól bele a kimenetbe, annak csak el kell viselnie a kapcsolóelemeken az áramváltozást minimális feszültségváltozás mellett.
Az RL egy elsőfokú aluláteresztő, az LCR pedig másodfokú.
A hozzászólás módosítva: Szept 13, 2012
(#) pimi9 válasza pimi9 hozzászólására (») Szept 13, 2012 /
 
L * integrál(dI*dt) helyett L * integrál(dU*dt)
Illetve ha pontosak akarunk lenni, akkor vegyük figyelembe, hogy négyszögjelnek háromszögjel, háromszögjelnek szinusz az integráltja, vagyis LCR szűrőn 50%-nál szimmetrikus szinuszjel lesz.
(#) maestro válasza pimi9 hozzászólására (») Szept 13, 2012 /
 
Köszönöm szépen a kimerítő választ, majd át fogom rágni és papíron megpróbálom levezetni magamnak. Ha mégsem áll össze a kép majd jelentkezem.

De ezt az LC szűrőt hogy érted? A hídon belül és a motorral sorosan kötve, megnövelve a motor induktivitását?
(#) (Felhasználó 46585) válasza pimi9 hozzászólására (») Szept 13, 2012 /
 
" ... háromszögjelnek szinusz az integráltja,..."

Valóban? Én inkább valami parabolafélére gondolnék... A többi ennek megfelelően.

Ha leírsz ilyeneket, hogy di/dt, meg integrál ez, meg az, akkor le kellene írnod, hogy ezek mit jelentenek a fizikai valójukban! Ugye, az integrál valamilyen görbe alatti területet jelent. Ha ezt elosztjuk a félperiódusidővel, akkor középértéket ( átlagértéket ) kapunk. ( megint nézőpont kérdése, hogy mire számítjuk a középértéket ) A kondenzátor búgófeszültségében ugye a töltésváltozás a mérvadó. Vagyis a dQ. ( jobb lenne delta Q-t írni, mert sokan nem tudják, hogy mit jelent a kis "d"). Így nem értik meg azok, akik sosem tanulták az integrál, meg derivált, meg görbe alatti terület, meg feszültség-idő terület, meg áram-idő terület, meg egyebek fogalmát...

Más kérdés, hogy ezek már le lettek írva, még itt a fórumon is, de persze mindent nem lehet elolvasni. Egy kezdőnek ( bocsánat ! ) meg az egész dolog nagyon homályos...
(#) (Felhasználó 46585) válasza maestro hozzászólására (») Szept 13, 2012 /
 
A PI szabályzó egy más tészta. Lehet csinálni olyat is, ami ha lejjebb megy az alapjal, akkor a motor rögtön elkezd fékezni, míg be nem áll az a fordulatszám, amit az alapjel előír. ( Pl: vezeted az autódat, leveszed a gázról a lábad és elkezd működni a motorfék. Itt te vagy az érzékelőszerv, ha látod, hogy már lelassultál a kellő sebességre, akkor megint gázt adsz. Ha nem, akkor az autó addig fog lassulni, míg az alapjárati fordulatszámot el nem éri. Innen a computer adagolja a benzint, hogy az alapjárati fordulatszámot fenntartsa. Legalábbis, nekem egy Astrám van, az így csinálja. Még hegynek felfelé is tartja az alapjáratot. Kb. 43-al megyek 5-ben felfelé. )

A PI szabályozó, vagy akármilyen szabályozó arra fog törekedni, hogy olyan kimeneti jellemzőt állítson be, mint az alapjele. ( vagy vezetőjele, referencia ) Azt, hogy egy teljes híd ezt hogyan valósítja meg, az a tervezéstől függ. Tehát, pl: érzékelni kell, hogy fékezni kell, vagy hajtani. Ennek megfelelően kell a tranyókat vezérelni. Tehát, ez nem annyira egyszerű, hogy van egy PI szabályozóm és rákötök egy teljes hidat, aztán már csinál mindent magától. Némi logikai áramkör azért kell hozzá, de nagyjából minden megoldható. Akár analóg úton, akár pl: pic-kel.
(#) maestro válasza (Felhasználó 46585) hozzászólására (») Szept 13, 2012 /
 
Nem feltétlenül kell leírni mindent. Ha valakinek fogalma sincs pl. az integrálról az akkor majd megkérdezi. És ahogy írtad, mindent nem lehet elolvasni, de mindent nem lehet leírni sem egy hozzászólásban.
Én például tanultam integrálást meg deriválást stb. de nem úgy ahogy szerettem volna (hála a magyar közoktatásnak), szóval ha veszem a fáradságot, akkor valószínűleg meg fogom érteni a dolgokat amit leírt. Persze ha jól írta le, amit még egyelőre nem tudok, mert egy ilyen magyarázathoz rajzolni is kellene ami így itt elég nehéz.
Szóval én becsülöm az ilyen embereket, mert legalább válaszolt és nem elküldött a ...
A hibás válaszokat meg úgyis kijavítja mindig valaki.
(#) maestro válasza (Felhasználó 46585) hozzászólására (») Szept 13, 2012 /
 
Tudom, hogy működik a PI, annyira, hogy már be is van ágyazva egy PIC-be, szóval azzal nincs gond. Csak míg nem működött rendesen a PI azt vettem észre, hogy sokszor megemelkedik a tápfeszültség ha hirtelen le akarom állítani (tudom miért emelkedik). De miután sikerült működésre bírni a rendszert, akkor már nem nagyon csinálta ezt és nem tudom, hogy csak szerencsém volt, vagy a PI elintézte az egész fékezést. Sajnos most nem tudom letesztelni, hogy igazolhassam ezt.

De leírom nagy vonalakban, hogy mi történhetett PI-vel:
Tegyük fel, hogy a motor pörög max. sebességgel az egyik irányba majd hirtelen leveszem a kitöltést 50%-ra (a motor álljon meg), ekkor ugye nincs nyomaték így szabadon pörög a motor és növeli a tápfeszültséget ami kinyírhatja az alkatrészeket. Ekkor azonban a PI szabályozó érzékeli (jeladó segítségével), hogy még mindig pörög a motor (mikor állnia kellene) és elkezdi a kitöltést 0% felé integrálni (át az 50%-on), ezzel ellenáramot hajtva át a motoron, és amint eléri az álló pozíciót a motor, a PI visszaintegrál gyorsan 50%-ra és ott marad vagyis a motor megáll.
Jó ez az elgondolás, vagy rosszul gondolom?
Mert ha jó, akkor szerintem felesleges lenne terveznem hozzá egy fékrendszert.

És nem járműhajtásba lesz a szabályozás, bár még az is lehet. Járműhajtásnál azonban akár hátrány is lehetne a PI, mert nem tudna például szabadon futni a jármű és visszatáplálni az akkumulátorba.
(#) leitoo hozzászólása Szept 13, 2012 /
 
Hello !
Belekezdtem egy sulis projectbe ,amiben egy elektromos gokartot szerétnék csinálni..már van egy 4kW DC soros motrom de a vezérléssel még bajban vagyok mivel azt saját kezüleg kellene összeraknom! mivel kész vezérlőt nem fogadnak el.. talaltam egyet neten szerintetek ez megvalosithato? mellekelem..
(#) mrex válasza leitoo hozzászólására (») Szept 13, 2012 /
 
4kW hát kell fet oda dögivel.....
Én mindössze 250W .os motorkkal elég jól be vagyok feketedve.
Csak a saját tapasztalatomból mondom, hogy a feteknél a nyák felejtős.
Valahol hallottam, hogy lehet kapni csavaros csatlakozású direkt motoszabályzásra alkalmas kész fethidakat.
Nem tud valaki beszerzési forrást, vagy gyártót?
Az IR2111 műkődik de H hídat csinálj ekkora terhellésre egy fet az édeskevés, szerintem.
A hozzászólás módosítva: Szept 13, 2012
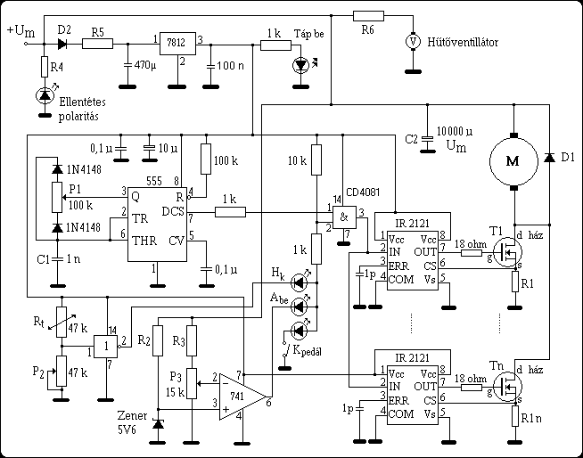
(#) proli007 válasza leitoo hozzászólására (») Szept 13, 2012 /
 
Hello!
Érdekes rajz, de szerintem vannak benne hibák. Mintha valaki kirajzolta volna valamiből.
- Az 555 7-es lába nyitott kollektor, vagy is felhúzó ellenállás nélkül nemigazán működik. A CD4081-re menő 1kohm, szerintem nem sorba van a bemenettel mert ott nincs értelme, hanem a 7-es láb, és a 8-as láb között. A 7-es közvetlenül megy a kapura.
- Az is érdekes, hogy két logikai IC van használva, egy ÉS kapu,valamint egy inverter. Bár az inverter típusa nincs megadva, de gyanítom, hogy hiszterézises CD40106. De az inverter tokban 6db. van, a kaputokban meg 4db. Egy 4093 Schmitt-es NAND ICből mind kettő kialakítható.
- A "Hk" a hőfokvédelem, az "Abe" az akkumulátor feszültség védelme, a "K" gyanítom a gázpedál alatt van, hogy a gázt levéve megálljon a motor. (P1 pedig a gázpedál.)
De úgy vélem, hogy a 741 bemenetei szerintem fordítva van bekötve. Mert nem az aksi feszültség csökkenésénél kapcsolná ki a motort, hanem a feszültség növekedésekor..
üdv! proli007
(#) (Felhasználó 46585) válasza maestro hozzászólására (») Szept 13, 2012 /
 
Igen, valami ilyesmit csinál. Mindíg a hajtott technológia dönti el, hogy mit kell csinálni. Ha "magától" is kialakul a fékezés, akkor csak azt kell átgondolni, hogy hogyan csinálja. Pl: hova megy a fékezéskor visszanyert energia? Ugye, lehet az akkora is, hogy a betápot annyira megnöveli, hogy elszállnak a félvezetők, mert ha graetz van a betápon, akkor azon nem folyik visszafelé az áram. Szóval mindent végig krell gondolni és akkor működik.
(#) maestro válasza (Felhasználó 46585) hozzászólására (») Szept 13, 2012 /
 
Köszi a megerősítést! Akkor úgy néz ki nem kell bajlódnom a fékezéssel, ami jó hír.
Itt az energia azt hiszem az armatúrán alakul hővé és sajnos talán az energiaveszteség is nagyobb mint a többi fékezési módszernél. De mivel kell a PI, ezért ezt le kell nyelnem.
(#) Massawa válasza leitoo hozzászólására (») Szept 13, 2012 /
 
A rajz egy tipikus iskolapélda, amikor a tanulonak kell rájönnie a hibákra. (Annyi van benne, hogy kár sorolni..... )
(#) Ghoost válasza Massawa hozzászólására (») Szept 13, 2012 /
 
Itt a forrasa a rajznak. A vege fele.
Korrekt kis leirasnak latszik, en bedolnek neki
/ ha valos, hogy tele van hibaval /
A hozzászólás módosítva: Szept 13, 2012
(#) Massawa válasza Ghoost hozzászólására (») Szept 13, 2012 /
 
A leirás korrekt lehet, nem olvastam végig, de pl. ha megnyomod a K kapcsolót valamennyi LED elalszik. Elvekben persze stimmel a dolog, de a rajz egy tipikus nyomtatásokban elöfordulo hibás kivitel (azt rendszerint nem igen szokták lektorozni, vagy már nem lehetett).
A kolléga is felsorolt még néhány hibácskát - s valoban iskolapéldár utal, én is ilyen rajzokkal szekiroznám a fiatalságot....
A hozzászólás módosítva: Szept 13, 2012
(#) proli007 válasza Ghoost hozzászólására (») Szept 13, 2012 /
 
Hello!
Azért ilyen szétszórt ez a valami, mert láthatóan részáramkörökből lett összeollózva csak éppen az áramkörök összeillesztése nem lett átgondolva.
- Már az eredeti rajzon a 2-as ábra sem működőképes így, csak akkor, ha a PWM kimeneti terhelése (Led tranyó..) a táp és a 7-es láb között van.
- A 3-as ábra is hibás. Egy logikai kapunak, minimálisan is féltáp alatt kell lenni a bemenete, hogy azt L szintnek nézze. Ha két 1kohm van akkor van féltápon, de mivel még ott van a Led nyitófeszültsége is, így soha nem lesz a bement alacsony szinten. A Led-ek felé eső 1kohm, teljesen szükségtelen. ekkor már működhet az áramkör. Az összerajzolt rajzon, meg a 10kohm miatt, csak kb. 1mA lesz a Led-áram..

Az írás "tudományosságáról" csak annyit, hogy 50kW-os termisztorról értekezik..
üdv! proli007
A hozzászólás módosítva: Szept 13, 2012
(#) Kovabe válasza mrex hozzászólására (») Szept 13, 2012 /
 
http://www.tme.eu/html/HU/mosfet-tranzisztorok-gyarto_-internationa...y.html itt tudsz válogatni dögivel van minden féle.
Üdv Kovács
(#) Ghoost válasza proli007 hozzászólására (») Szept 14, 2012 /
 
proli007 es Massawa, kedves forumtarsak.
Nem vitattam, hogy jo vagy nem jo a kapcsolas,
csak probaltam kicsit segiteni nektek.
S meg csak annyit irtam elozo hsz-emben, hogy en bizz megcsinaltam volna -mert nem ertek hozza-.
Koszonm a kiigaziitasotok.
(#) Massawa válasza Ghoost hozzászólására (») Szept 14, 2012 /
 
Eltévesztetted a cimzettet, egy olvtársunk rakta be a képet, amiben csak igy, elsö látásra is rengeteg hiba van, amit az általad berakott egész oldal sem javít, hanem még jobban összekuszál.

Szoval nem a bizonyitványt kell magyarázni, hanem elfelejteni az ilyen fércmunkát....
(#) mrex válasza Kovabe hozzászólására (») Szept 14, 2012 /
 
Szia!
Kösz a linket, de nem erre gondoltam.

Talán másképp kellett volna kérdeznem.
Olyan kivitelt kerestem volna, ami eleve hídba, sorbakötve tartalmazza a 4 fetet, s a kivezetések csavaros csatlakozók.

Kitaláltam, a módját, hogyan lehet ezt fizikailag megvalósítani, csak elég macerás a gyártása.

Mivel nálam motoronként 70A-os a hökioldó (ez volt az eredeti kerekesszék hőkioldója)
A problémát mindenképpen a fő áramvezetők és a Fet-ek kapcsolódási pontja okozza.
Érdekes, hgy már a TO220 alkatrészláb keresztmetszete is gyengének tűnik ehhez.(bár biztosan ki van találva.)
Mindjárt megrajzolom a technikai kivitelezést.

(#) proli007 válasza Massawa hozzászólására (») Szept 14, 2012 /
 
Hello!
Jaj bocs! Nem is neked szólt volna az üzenet, csak sokszor az ember elfelejti vagy nem nézi meg már ki is tette fel a kérdést. Én is csak segíteni szerettem volna, csak nem neked. Gondolom ez a félreértés alapja.
Valaha a szembe szomszédokhoz jártak Szlovákiából rokonok, karácsony tájékán. Aztán a szomszédok kihaltak, a rokonok meg ránk maradtak. Mert ez után, már hozzánk jártak át.. Most Te is így jártál, mert Leitoo eltűnt min az a nevezetes nagyfülű, a rossz látási viszonyokban..
üdv! proli007
A hozzászólás módosítva: Szept 14, 2012
(#) Massawa válasza proli007 hozzászólására (») Szept 14, 2012 /
 
Semmi gond


Következő: »»   59 / 155
Bejelentkezés

Belépés

Hirdetés
XDT.hu
Az oldalon sütiket használunk a helyes működéshez. Bővebb információt az adatvédelmi szabályzatban olvashatsz. Megértettem