Fórum témák
» Több friss téma |
Fórum » Csöves erősítő készítése
Ne feledd betartani a fórum viselkedési szabályait, és a topik megmaradásának feltételeit. [link]
A téma átmenetileg fagyasztva lett, hozzászólni nem tudsz!
Jól néz ki, nekem tetszik. Teljesen rendben vannak a sajtos dobozok, és a bútoralkatrészek is (legyen az ember pénztárcakímélő, innovatív a mi korunkban.:laugh
. Konkrétan nekem idegen, hogy jobb oldalon van a főkapcsoló (mert én mindig balra rakom), és hogy az elején van a bemenet, dehát gondolom így volt praktikus, és egyszerűbb.
Az üveg az tényleg jó lenne. Én az RCA csatik műanyag tartójának mintájára csinálnék egy újat, szép 3mm vastag fából. Biztos nem tölgyből csinálnám, ha nem egyszerre az előlapban vannak a csatik, akkor már üssön el. Szerintem valami vöröses világos barnára pácolt cseresznyefa, vagy juhar nagyon szép lenne.
Ez is kitűnő ötletnek látszik! Már jár is az agyam a folytatáson.
Köszi mindenkinek a bíztató szavakat és a tippeket!
Örülök, hogy tetszik az ötletem! Amúgy szép kis erősítő ez, gondolom a hangja sem rossz.
![]() Lassan jön a tél, én is ráhajtok a csöveseimre, nincs is annál jobb dolog, mint hazaérve bekapcsolom az erősítőt, érzem a csövek melegét, és hallgatom a jobbnál jobb zenéket. A hozzászólás módosítva: Szept 17, 2012
Gyönyörű. De az ára is. Én sem adnám olcsóbban. Akárki akármit mond, lehet túlzás, lehet parasztság, de aki ilyet vesz, annak úgy sincsenek anyagi gondjai. Ez a termék nem magyaroknak lett tervezve. Az amerikai középszint teteje, aki igényes a zenére, megteheti, hogy egy ehhez az erősítőhöz méltó láncot építsen fel. Mert ugye az erősítő a legutolsó dolog, ami befolyásolja a kapott hangot. Mi meg nem veszünk ilyet készen, mert magunknak megcsináljuk. Az országban talán párszáz ember lehet, aki nem foglalkozik elektronikával, és csöves erősítője van. Persze rá kell érni hallgatni is, mert minek a drága cájg, ha nem tudod hallgatni. Ez semmiképp nem a munkás ember kategóriája. Talán mi sem a zenehallgatás miatt csináljuk, hanem az építés öröme miatt. De a hobbi az erről szól. Bocs az offért, de ez szerintem ide illik. Igaz nem készítés, de a csöves erősítőhöz, és a minőségi zenehallgatáshoz igencsak kapcsolódik.
Idézet: „Ez a termék nem magyaroknak lett tervezve.” Csak most látom, hogy az eladó egy Thököly úti bolt...
Azááámbizony Érdemes elolvasni a termékleírást!
A szálak Mo-ra vezetnek : tubeguru.hu ![]() Itthon készült és mellesleg kerékpáralkatrészekkel kereskedik ![]() Tán csak nem ismeri itt valaki ???
Nos mikor összeraktam az EL34SE-t. Utolsó ellenőrzés ként megnéztem a csövek fütőszálát ellenállás mérővel. (Tudom ezzel kellett volna kezdeni..) ECC82 ok.. majd mérem az EL34-et (2-7-es) Azt hittem nem jól érintkezik a csőfoglalat.. vagy az a vacak multi,és azért nem jelez.. de nem..
Úgyhogy a próba elmarad.. Ráadásul a rádióimban vannak csak ilyen csövek.. ez volt az egyetlen amit külön találtam a sok televíziós cső közt. Hogy mégis építsek valami "csövest" gyorsan,így fogtam egy tv-panelt (Videoton Fortuna TA-672-ocu),és gyorsan rátettem a tápra (240V,290V) próbából hogy mit produkál. A PCL-t képkimenőtrafóval 12,6V/300mA-rel fütöm. Nos tv-s kapcsolás.. messze elmarad az általam épített SE kapcsolástól. Valahogy nem olyan teljes a hangkép..
Jó volna ha ismerném, de nem.
Valahogy kiénekelném belőlük a kapcsolási rajzot és gyorsan közzétenném. Nesztek. Még nem tettem le teljesen a 6c33c projektről. Bár ebben az esetbe teljes a káosz. Olvasgatva a fórumot, még azt sem tudom, hogy milyen meghajtócsövet kellene elé betenni. Mindenki mást mond. Az egyenirányításról nem is beszélve A hozzászólás módosítva: Szept 17, 2012
Egy jó kis rajz az nem ártana...
Amit múltkor linkeltem abban mi a kanyar?
Szerintem CIROKL is megcsinálná ha nagyon akarná. Egy-két dolgot kellene talán csináltatnia pl a feliratos előlapot. Másik dolog, ha valaki 1,5 milliót kér egy erősítőt annak olyannak kell lennie, hogy ne lehessen belekötni. pl. a trafóburkolatok lekerekített részeinél lévő illesztési rés. Akkor a mezei villanyszerelési rézvezetékek, a nyáklapból készített forrlécek, a "nem is tudom hogyan berögzített" elko. Szóval másfél millióért azért profibb munkát kellene csinálni. Az hogy a tükrös látványelem giccses-e vagy sem ez már a kisebb dolog. Szóval nem azt mondom, hogy rossz, csak ekkora összegért többet várnék el.
Persze lehet ennél jóval drágábban is 6sz33sz SE-t venni. LAMM A hozzászólás módosítva: Szept 17, 2012
kicsit sok érte.....................Ő a sajátom privibe elmondom mit is tud...A design az én érdemem.Az St.
![]() Szerintem egyértelmű ki is lehet ![]() Kizárt hogy ez a milliós cucc milliókat érjen...(szubjektív)
Nekem még meredek.
Igyekszem szem előtt tartani a tudásom szintjét, és annak megfelelő munkába belevágni. Ha nem tenném akkor csak kókányolnék valamit, ami úgysem működne, igyekszem tanulni ahol lehet. Pl. az általam belinkelt alap EL84-es rajzban az RC szűrés helyett az LC-t javasoltátok. Mekkora legyen a folytó? És még arra is kiváncsi lennék, hogy miként határozható meg annak az értéke? (Hány H-s, milyen magos, milyen vastag huzalból, stb. Ezt honnan lehet tudni?)
Sziasztok.
Egy kis segítséget szeretnék kérni. Összeraktam ezt az előelősítőt, pontosabban impedancia illesztőt. 6n6p csővet használok. A katódkövetőben a nyugalmi áram nem akarodzik annyi értékre beállni, mint szeretném. 10mA körüli áramra számítottam, de csak 2mA lett a vége. Tápfesz jelenleg 300VDC az anódon. Katódon kb. 17-18VDC-t mérek (ez kevés, olyan 70VDC kellene). így a számított érték kb. 2mA. Bemenet letestelve. Tina jól szimulálja, de a fizika erősebb ![]() Mit rontottam el, mire nem számoltam. Köszönettel, Péter
Sőt Szergejev szerint nem 70 hanem 150V-nak kellene ott lennie!
Cső biztos jó? Bekötése? Ellenállások értékek? Sok mindent nem lehet elrontani itt...
Valóban nem bonyolult kapcsolás, ugyanezt építettem meg. annyi,h 160 helyett 150 ohm, 6,2K helyett 6,6K van bent.
A csövek vadi újak. Egyszer légszerelve építettem meg, ott is ezeket mertem. Aztán összeraktam panelen, hátha gerjedt.... Sajnos ugyanaz a helyzet. A cső bekötését átnéztem, a csatolt rajz alapján kötöttem be. Javaslat?
Hazaérve megmértem a cső fűtését. 6,3V és 0,7A. Ezek jó értékek. Ezek szerint csőfoglalat elkötés sem lehet, mert akkor nem tudtam volna cső áramot mérni. Innentől kezdve újra átnéztem a bekötéseket, nem találtam hibát.
A csövet cserélted már ki másikra?
Szervusz!
R1 - R2-öt nem cserélted fel?
Mit értesz azon, hogy "bemenet letestelve"? Csatolókondi nélkül ennek nem testelhető a bemenete, mert részben kisöntölöd a munkaellenállást.
Ha a rajzod szerint (csatolókondi nélkül) letesteled a bemenetet, akkor a rácselőfeszt 5,98 Kohm állítja be 150 ohm helyett, ha így van, nem csoda ha nem folyik rajt elég áram. A hozzászólás módosítva: Szept 18, 2012
Igazad van, jól mondod, köszönöm.
Időközben én is rájöttem. Szabadon hagytam a bemenetet, és így rögtön helyre állt a rend. Figyelmetlen voltam !!! Egyenáramúlag le kell választani a bemenetről a hangerő potit, így a kondi nem hagyható ki!!! A poti "0" állásban letesteli a bemenetet. Köszönöm mégegyszer a segítséget! Tapasztalat, véleménye van Valakinek arról, hogy melyik a jobb választás "hangilag"? Impedancia illesztő ebben a felállásban, 2 kondi van a jelútban. Vagy klasszikus katódkövető, melyen csak a kimeneten van kondi? Köszönöm. Péter
Köszönöm,többször is megnéztem. Időközben megoldodott a probléma. Köszönöm a segítségedet.
Üdv.
Sziasztok!
A 6BL7 csőnek mi a szovjet/orosz megfelelője, vagy mivel lehet helyettesíteni? Köszi!
Azért kanyar van abban is. A 6C33C-nek, ha meg van vezérelve, 200 K rácslevezető nudlimókus (dupla nudlimókus...áthúzva). Nem nehéz rádöbbenni, hogy 220 mA nyugalmi áram 600 ohm anódoldali terhelésnél kb. 11,7 W leadott teljesítményre elég rácsárammentesen. A 22 W úgy mérhető, hogy a cső 90 W-ot disszipál, mert a rácselőfeszt beállítja (lecsökkenti) saját magának (könnyedén leküzdve a 200 K-rácslevezetőn keresztül odavezetett feszkót), és rendesen beleszalad rácsáramba...
Ettől persze még príma a kapcsolás, érdemes megépíteni, de nem érdemes 20 W-al kergetni tartósan. A hozzászólás módosítva: Szept 18, 2012
Találtam PP belőle 30W-al, furcsa is volt az SE 20W.
Szombaton kezelésbe veszem a 6H8C-t is, remélem sikerül jól beállítani.
Sziasztok!
Még egyszer leírom a, hátha tud vki segíteni nekem a dologban: Vettem egy kis csöves fejhallgató erősítőt. A csövek: 6n1p a meghajtó, 6n8c a végfok, otl-es. Érdemes lenne ezt upgradelni valamilyen helyettesítő csőre (6sn7, Ecc88 stb.) hangminőség szempontjából? A másik hogy ezeket közvetlen ki lehet cserélni vagy bütykölgetni kell hozzá? Esetleg más csőalternatívára is kíváncsi lennék, hátha tud vki olyan helyettesítőt ami még jobb minőségű az említett (6sn7, Ecc88) csöveknél (neten ezeket találtam helyettesítőknek elsőre)? Köszi
Sziasztok!
Nos felkerültek az üveglapok a sajtosdobozokra ! Köszönöm még egyszer azoknak akik a tippet adták. EL84pp A hozzászólás módosítva: Szept 19, 2012
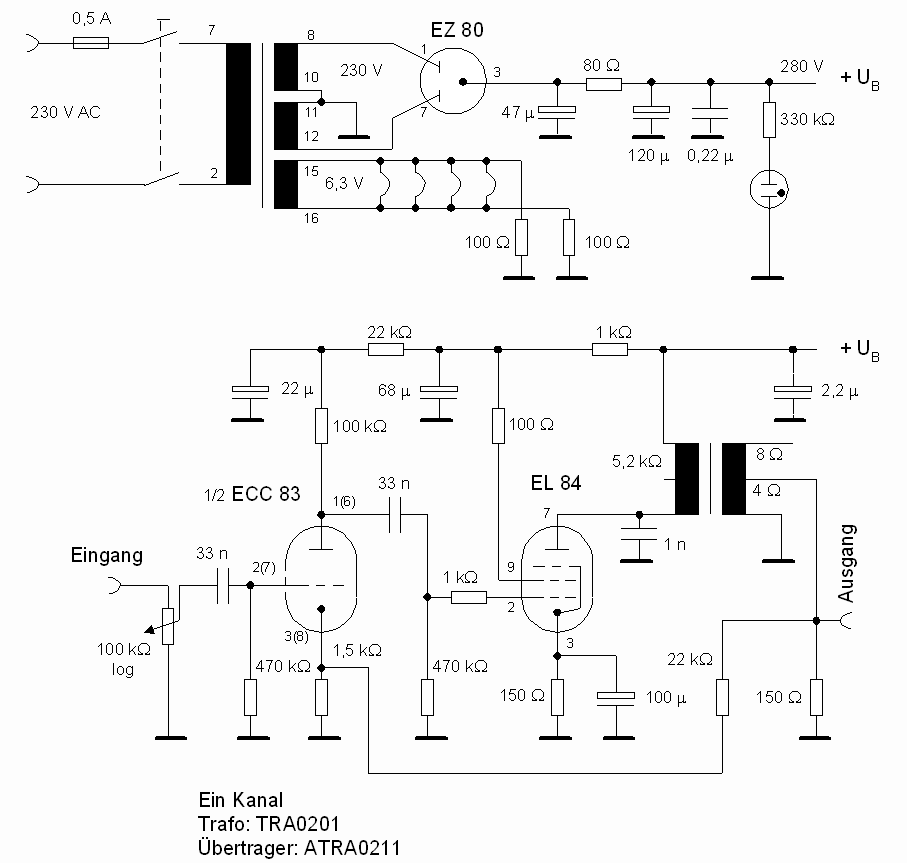
Őszintén gratulálok, nagyon csecse lett. A rajzáról, adatairól egy utalást, ha lehetne.
Engem az tart kissé vissza a PP-től, hogy a válogatott végcsövek jól elbújtak előlem. |
Bejelentkezés
Hirdetés |


. Konkrétan nekem idegen, hogy jobb oldalon van a főkapcsoló (mert én mindig balra rakom), és hogy az elején van a bemenet, dehát gondolom így volt praktikus, és egyszerűbb.


Úgyhogy a próba elmarad.. Ráadásul a rádióimban vannak csak ilyen csövek.. ez volt az egyetlen amit külön találtam a sok televíziós cső közt. Hogy mégis építsek valami "csövest" gyorsan,így fogtam egy tv-panelt (Videoton Fortuna TA-672-ocu),és gyorsan rátettem a tápra (240V,290V) próbából hogy mit produkál. A PCL-t képkimenőtrafóval 12,6V/300mA-rel fütöm. Nos tv-s kapcsolás.. messze elmarad az általam épített SE kapcsolástól. Valahogy nem olyan teljes a hangkép.. 






