Fórum témák

» Több friss téma
Fórum » Erősítő mindig és mindig
Mielőtt kérdezel, a következő két dolgot ellenőrizd! I. A helyes tápfeszültségek megléte. II. A kimeneten van-e egyenfeszültség. Élesztés.
Lapozás: OK   1154 / 2571
(#) agressiv válasza reloop hozzászólására (») Okt 27, 2012 /
 
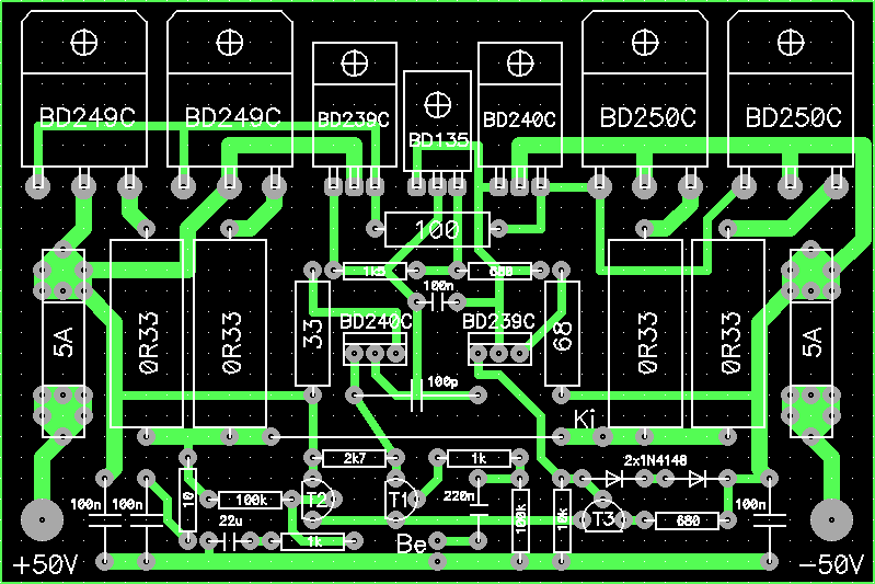
Azt, hogy nem arra valók amire te ajánlottad. Inkább hifi használatra, nem hangosításra, főleg hidalva. Olyan áram folyna azokon az IC-ken, amit nem lehet normálisan hűten ilyen kis felületen (IC tokja), ráadásul a hangja ekkora terhelésen már botrányos.

Rendes tranzisztoros végerősítőt kell építeni minimum 2 pár végtranzisztorral, de inkább 3-al, ekkora terhelésre.

Az az IC egyszerűen nem arra való. Hallottam már sztorikat, hogy egyesek zenekart hangosítottak ilyen IC-vel, hát gratulálni tudok nekik...
(#) gyulank hozzászólása Okt 27, 2012 /
 
Sziasztok!
Melyik átalakítót egyszerűbb, olcsóbb elkészíteni 5.1-be? Egy meglévő 5.1-es házimozit szeretnék 5.1 erősítőként használni a hangkártyámról, de csak Scarton lévő sztereó bemenet van rajta, és csak PCM, vagy PWM jeleket lehetne a lapra kötni.
SPDIF-PCM, SPDIF-PWM, Analóg-PCM, Analóg-PWM
(#) storm hozzászólása Okt 27, 2012 /
 
Sziasztok!
Szeretnék egy fejhallgatóerősítőt építeni TPA6120-as IC-vel, és OPA1602-es műveleti erősítővel. Találtam a neten EZT a PDF-et, kérdésem az lenne, hogy a nem invertáló kapcslásnál hogyan kéne megválasztani azt a 4 ellenállást? Illetve melyik mi célt szolgál?
A hozzászólás módosítva: Okt 27, 2012
(#) kadarist válasza storm hozzászólására (») Okt 27, 2012 /
 
Szia!
A "TABLE I. Measured Results for Selected Composite-Amplifier Examples." táblázat megmutatja, hogy mi változik különféle ellenállások mellet.
(#) agressiv válasza gyulank hozzászólására (») Okt 28, 2012 /
 
Nekem egy digitál panel hibás denon erősítőm van és a hangkártya analóg kimenetei egy feszültségosztóval mennek közvetlenül a végfokokra. Ennek hátránya, hogy csak számítógépről lehet hangerőt szabályozni.

Mondjuk a tiéden meg is lehetne keresni a hangerőszabályzó IC bemeneteit és oda kötni a hangkártyát.
A hozzászólás módosítva: Okt 28, 2012
(#) Tiggey hozzászólása Okt 28, 2012 /
 
Üdv! Érdeklődnék. hogy ki mekkora maximális tápfeszültségen járatott Quad-ot? És természetesen mit módosított a kapcsoláson, alkatrészeken. Én +-70V-nál járok. Ez felett van-e valakinek tapasztalata?
(#) mraulajos hozzászólása Okt 28, 2012 /
 
Üdv Mindenkinek.
A képen látható tunerhez szeretnék beépíteni, mivel hely van, saját tápról üzemeltethető kis teljesítményű erősítőt, műhely használatra. A tápfesz ~ 20V, = 24V. Nem feltétlenül sztereóra gondoltam.
A hozzászólás módosítva: Okt 28, 2012
(#) mraulajos hozzászólása Okt 28, 2012 /
 
Bővebben: Link
A hozzászólás módosítva: Okt 28, 2012
(#) peter1995 válasza mraulajos hozzászólására (») Okt 28, 2012 /
 
TDA 2003? Méretileg kicsi, de egy műhelybe szerintem elég egy kisebb hangszóróhoz. Nekem egy sima kis zsebrádió van.
A hozzászólás módosítva: Okt 28, 2012
(#) mraulajos válasza peter1995 hozzászólására (») Okt 28, 2012 /
 
12V-al stabilizálom.???
(#) peter1995 válasza mraulajos hozzászólására (») Okt 28, 2012 /
 
18V-ra. Annyit ír az adatlapja az IC-nek.
Bővebben: Link
(#) CHZ válasza tibi1219 hozzászólására (») Okt 28, 2012 /
 
Akkor a trafó jó, benne lévő hőbizti is. Szakadást kellene keresned a trafó primer tekercseinek kivezetéséhez menő huzalozás, fólia szakaszok átvizsgálásával..
(#) agressiv válasza peter1995 hozzászólására (») Okt 28, 2012 /
 
Az a maximális feszültség amit elvisel, nem szabad akkor feszültségen járatni, 17V felett már elkezd nagyon melegedni és műhelybe nem is lenne értelme. 12V-al pont jó lenne.
(#) mraulajos válasza agressiv hozzászólására (») Okt 28, 2012 /
 
Megcsináltam. 15V-os stab. IC-t találtam, szerintem az optimális. Tökéletesen szól, amilyen hangerőre nekem szükségem van, ahhoz képest üvölt, 4 ohm-os hangszóróval is. Nem rakok fel képet, mert repülőként raktam össze. Lényeg, hogy összejött. Köszi mindenkinek.
(#) agressiv válasza mraulajos hozzászólására (») Okt 28, 2012 /
 
A 15V az még jó. Műhelybe PA
(#) peter1995 válasza agressiv hozzászólására (») Okt 28, 2012 /
 
Az a csumája? Akkor rosszul értelmeztem az adatlapját.
(#) blasz hozzászólása Okt 28, 2012 /
 
Sziasztok kérdezném hogy lehet e MJE15032-33 meghajtok helyett,NJW1302.-NJW3281 párost alkalmazni?Ezek végtranyók,250v 16A 200wKöszönöm
(#) Tiggey válasza blasz hozzászólására (») Okt 28, 2012 /
 
Nem ismerem ezeket a típusokat, de nem csak a feszültség és áram paraméterek a fontosak. Minél nagyobb teljesítményű egy tranyó, annák kisebb a bétája általában. Nézz utána hogy bétára mi a különbség közöttük. Nehogy az legyen a probléma hogy a hajtó tranzisztort nem tudja majd normálisan vezérelni az előtte lévő tag.
(#) reloop válasza blasz hozzászólására (») Okt 28, 2012 /
 
Szia! MJ vagy MJE?
(#) blasz válasza reloop hozzászólására (») Okt 28, 2012 /
 
Szia MJE15032-33 meghajtó helyett,ebbe a kapcsolásba,MJ15024-25 végtranyoval szerelve csak elfogyott az MJE tranyom.
A hozzászólás módosítva: Okt 28, 2012
(#) reloop válasza blasz hozzászólására (») Okt 28, 2012 /
 
Az NJW párost elég pazarló dolog meghajtónak alkalmazni. Ezért gyanakodtam elírásra.
(#) blasz válasza reloop hozzászólására (») Okt 28, 2012 /
 
Igazad van, de ebből van itthon 5 pár MJE böl meg sajna csak 2 pár van és 4 pár kellene.Elsőre úgy gondoltam 1 pár MJE,és 1 pár NJW /panel
A hozzászólás módosítva: Okt 28, 2012
(#) reloop válasza blasz hozzászólására (») Okt 28, 2012 /
 
Minden bizonnyal működni fog vele. A szükség nagy úr
(#) blasz válasza reloop hozzászólására (») Okt 28, 2012 /
 
Sajnos Ócsán ahol lakom a környezetébe sincs elektronikai bolt,egyébként a NJW,és az MJ tranyókat olcsóbban veszem mint a meghajtókat,ezért nem pazarlás részemről annyira,de csere lesz ha egyszer eljutok egy bolt felé,de addig hogy menjen.Köszi
Vagy esetleg az MJ végtranyókat +ba párhuzamosítani NJW tranyókkal lehetne?
(#) Tiggey válasza blasz hozzászólására (») Okt 28, 2012 /
 
Utánanéztem. Tökéletes hejettesítő .
(#) blasz válasza Tiggey hozzászólására (») Okt 28, 2012 / 1
 
Köszönöm a segitséget
(#) Tiggey válasza blasz hozzászólására (») Okt 28, 2012 /
 
Szivesen. Google a barátod. Elég nagy szórással írják a bétákat, de még lehet jobb ez az ami neked van. Jó bütykölést!
(#) blasz válasza Tiggey hozzászólására (») Okt 28, 2012 /
 
Elég amatör vagyok nem mindent értek bár fogalmam van a bétáról, erősítésről,amit tudok azt Beringer600-nak,és reloopnak köszönhetem,de tanulok folyamatosan.Köszi
(#) Tiggey válasza blasz hozzászólására (») Okt 28, 2012 /
 
Béta röviden: áramerősítési tényező Minél nagyobb a bétája egy tranyónak, annál kisebb bázisárammal lehet vezérelni. Ha részletesebben érdekel, van irodalom bőven a neten. Saját nyelvezetemmel nem kavarlak össze.
(#) agressiv válasza peter1995 hozzászólására (») Okt 28, 2012 /
 
Nem, jól értelmezted az adatlapját, de tapasztalat, hogy 17 felett már nem szeretnek üzemelni és az adatlap is azt írja, hogy a nagyon maximum 18V.
Következő: »»   1154 / 2571
Bejelentkezés

Belépés

Hirdetés
XDT.hu
Az oldalon sütiket használunk a helyes működéshez. Bővebb információt az adatvédelmi szabályzatban olvashatsz. Megértettem