Fórum témák
» Több friss téma |
Fórum » Analóg telefon megcsörgetésekor egy relé működtetése
Témaindító: Simitomi, idő: Jan 4, 2006
Témakörök:
Sziasztok!
Egy kapunyitó megoldáshoz keresek olyat, hogy analóg mellék megcsörgetésekor egy relét kellene működtetni.(csengetési árammal) Hogyan lehet ezt megcsinálni? Leginkább nekem kész megoldás kellene, fizetek is érte. Köszönettel. ST
Van egy alapkapcsolás. De most nincs időm kidolgozni az értékeket.
Neked az kéne, hogy otthoni telefont x csöngés után felvegye egy masina, és xy mellékre húzzon meg egy relét ? Mert szerintem ez így egy kicsit komplikáltabb, igaz csak elméletben láttam ilyen kapcsolást, készet még nem csináltam. Amit láttam, az egy hívás rögzítő volt (megszámolta és letárolta a hívásokat, mikor kinek, kitől... stb) Ez egy PIC-kel és egy DMFT dekóderrel ment... aszem jól írtam... Tehát egy célIC-vel ami a TONE hangokat dekódolja digitre és egy mC, persze ez nem kell feltétlen PIC legyen... Láttam már olyan megoldást is ahol a PIC A/D átalakítóját használták erre, de az biztos bonyolultabb programozást kíván ! Léteznek erre kész termékek is, persze jóval drágábban mintha te csinálsz egyet...
Vagy központod van, és csak az lenne a feladat, hogy csöngetésre húzzon meg ?
IP telefonközpont megvan, a feladat, hogy egy kaput lehessen nyitni.
Analóg telefonmellék használható, tehát amikor csörgetem az analóg melléket, akkor kellene, hogy áthúzzon egy relé. Azt én megoldom a tkp programozásából, hogy csak 1-et csengessen (tehát nem zárom is be azonnal).
hm, akkor elég lenne egy flip-flop ami meghajtja a relét, azt meg meghajtja a telefon vonal, márcsak azt kell kitalálni, hogyan illeszd a telefonvonalat TTL-re... hm.... kéne valaki aki tudja, hogy is, mit is csinál a telefonvonal egy csöngetéskor, és akkor nyert ügyed van...
Ha a telefonvonal kicsengetési ideje nem elég hosszú, vagy "öntartást" akarok megoldani, akkor MMV (Monostabil Multi Vibrátor)-rt alkalmaznék az OPTO csatoló után, elég hosszú időalappal.
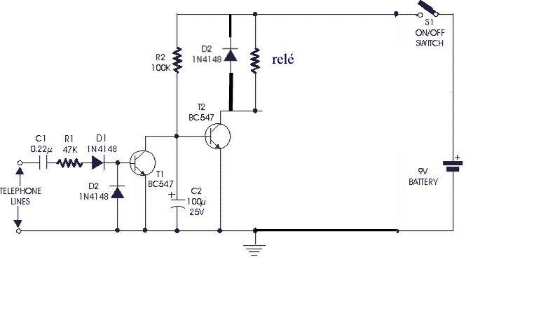
Az elektromágneses reteszeket, (aszem) nemlehet tetszőlegesen hosszú ideig bekapcsolva tartani károsodás nélkül. Véleményem szerint, egy ajtó kinyitásához 15-20Sec bőven elég. De hanem, akkor új hívással bármikor ismét kinyitható az ajtó! Az elvi rajzomat meglehet akár TTL - CMOS - vagy „BÁRMILYEN” feszültségre építeni. Csak az alkatrészeket kell az alkalmazott feszhez méretezni. A mellékvonal csengetéskor hány voltot ad ki? (De ha csak erre fogod használni, akkor mindegy...) Az áramkör rövid leírása: A telefonvonalról a jelet, a C1 - C2 kondenzátor szabad végeire kell kötni. Azért alkalmazok kettő kondit, hogy a vonalat 100%(!!!)-kosan leválasszam. A C1 - C2-re érkező csengető jelet, egyenirányítás után az OPTO csatoló ledjére vezettem. Az R1, az OPTO ledjének az áramkorlátozását végzi el. A beérkező csengető jel hatására a led világítani fog, és a vele szemben elhelyezkedő fotótranzisztort (ami eddig zárt állapotú volt) nyitásba vezérli. A kinyitott fotótranzisztor, a D2 - R4-en keresztül feszültséget ad a T1 bázisára. A T1 báziskörébe tett C3 kondenzátor a beérkező feszültséget simítja. Az R3 ellenállás faladata a C3 kisütése, és a jelnélküli T1 tranzisztort zár állapotban tartása, bázisát határozott alacsony szintre húzásával. A T1 tranzisztor a nyitóirányú feszültség hatására vezetni fog, és feszültséget ad az RL1 relének. A relé meghúz, és zárja az elektromágneses retesz áramkörét.... stb... A T1 megfelelő méretezésével akár közvetlenül is lehet az elektromágneses reteszt vezérelni. Az áramkört célszerű akkumulátorról táplálni közvetlen vezérléskor. Így áramszünet esetén is kilehet nyitni az ajtót. Az UT = 12V DC; C1 - C2 = 100nF 100V ( < 200V ); Gr1 = 0.8A 250V ( B250C800 ); R1 = 1K; OPTO csat= 4N25 ( Vagy hasonló paraméterű ); R2 = 470K; D1 = 1N4148 ( 1N914); R4 = 2.2K (*); R3 = 2,2K (*); C3 4.7µF 16V (*/*); T1 = A kapcsolt teljesítményhez kell méretezni (Pld: BD135=45V/1A; BD239=45V/2A; BD241=45V/3A; BD243=45V/6A; BD245=45V/10A; BD249=45V/25A; de alkalmazható a TIP140=60V/10A-es darlington tranzisztor is.) A "*" jelzett alkatrészeken módositani kell, a tápfesz változtatásakor.
Ha az emlékezetem nem csal, akkor az analóg CB vonalak 45 V-tal csengetnek, az LB-k pdig 110 V-tal. De azért rá kellene mérni!
Én is "csináltam" egy rajzot csak az enyém nem olyan szép...
turtam a sok rajzom közt és ezt találtam Nemfogadott hívás számláló.Nem tom jó e de, sasoljátok meg,át lehetne alakítani.
Jól tudod, 110V földfüggetlen váltóáram a csengetési jel. Szerintem egy kapacitív csatolás után egyenira, zener dióda, és ott a bebillentőimpulzus. Opto-n keresztül indítana egy 555-est, amivel be lehetne állítani, hogy a kapunyitó relé meddig tartson nyitva (3-5sec).
Köszi a megerősítést!
Ez a megoldás - nekem - egészen jónak tűnik!!!
Köszönöm a sok szép választ!
Ez a mellék csak erre van használva. Már csak az jelentkezzen, aki megcsinálja ezt nekem. Mennyiért?
van még egy lehetőség, amit lehet hívni, ez egy un paging port, amely külső hangszoró, stb. megszólítására van.
Ezt is lehet használni analóg mellék helyett. A leírása mellékelten:
Neked melyik megoldás tetszett a leginkább
Nekem teljesen mindegy, lényeg, hogy működjön.
Egy szilárdtestrerlé alkalmazása tünik a legegyszerűbbnek, aminek csak a bemenetét kell illeszteni!
Szervusz!
Most jöttem haza külföldről és továbbra is kellene nekem ez a kütyü. Tehát a kérdés a következő: Csinálsz-e nekem ilyet és mennyiért? Üdv, ST
üdv mindenki. én arra gondoltam, hogy ezt meg lehetne oldani egy 200-300 forintos PIC-el meg a kapumozdató motorhoz való relékkel +még néhány elhanyagolható áru alkatrészből. ebben az esetben a kaput csak az tudná nyitni, aki ismeri a kódot amit a mobilba kell bepötyögni tárcsázás után, mivel a PIC feltudja ismerni a számok hangját (DTMF kód)
nem, köszönöm, nekem az a lényeg, hogy egy telefonközpont analóg mellékéről lehessen vezérelni.
Tehát bármilyen mellékről megcsörgeted az analóg melléket és nyilik a kapu.
ja, tehát csak a "benti", telefonközponthoz csatlakoztatott telefonokról akarod vezérelni. akkor tényleg felesleges a pic...
ha kell én is tudok csinálni egy egyszerű csörgetésre csak a rélét záró áramkört ha esetleg Jani nem vállalná.... egyébként mennyit szánnál rá?
st@cia.hu az e-mail címem.
Szívesen "tárgyalok" itt is. Szóval én kb. 10eHUF-ban állapodtam meg magammal, hogy ennyit szánnék rá max. Ha 300HUF a bekerülési ktg, akkor is szívesen kifizetem a 10e-t, csak legyen meg. Idézet: ez jó „Ha 300HUF a bekerülési ktg, akkor is szívesen kifizetem a 10e-t, csak legyen meg.” főleg a Janinak...
Azért enyibe nemfog kerülni. A panelterv már megvan.
Az alkatrészek nagyrésze (99%) szintén. Holnap (azaz ma :wow1: ) nekifogok és öszerakom. A többit majd utánna.
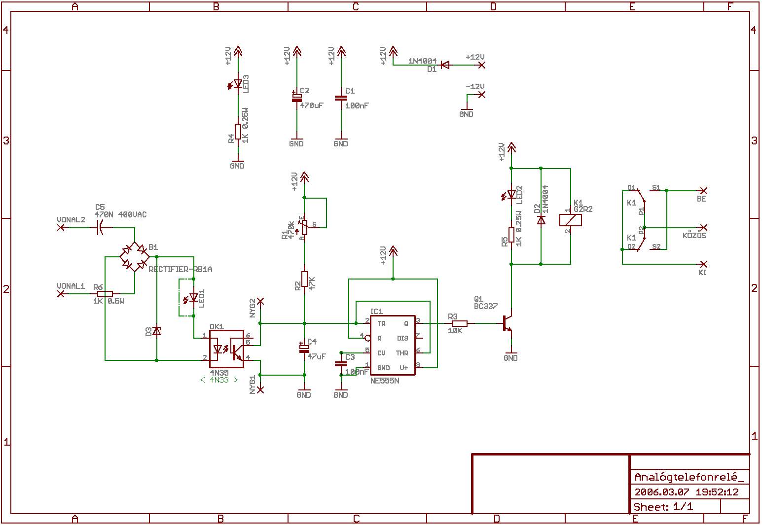
Ügynézki, hogy a prototipus elkészült. Vezetékes telefon nélkül csak trafón keresztül vezéreltem és 24VAC-val már kifogástalanul vezérelhető.
24V-ton a vonalat 3.3mA, mig 50V-ton 6mA-val terheli a vonavat csengetéskor. A csengető impulzus megjelenése után a relé meghúz. Az elengedéi idelyét az NE555-ös integrált időzítövel kialakitott újraindítható MMV állítja be. Az időzítés értéke a megydott alkatrészekkel 3-25 másodpec melyet a trimmer potenciométerrel lehet beállítani. Az első elkébzelésem egy kicsit módositottam a stabilabb működés érdekében, de még ígyis elfogadhtó az árfekvése. |
Bejelentkezés
Hirdetés |







főleg a Janinak...






