Fórum témák
» Több friss téma |
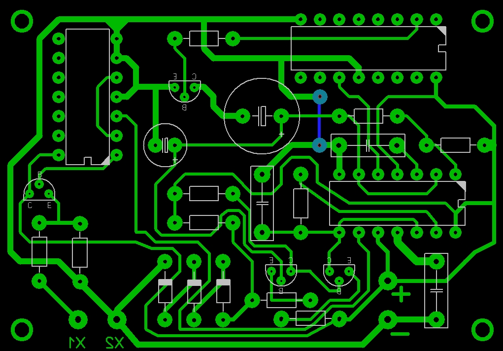
Előzőhöz itt a komplett anyag. Én a tekercset 1,5mm-es szigetelt, merev rézhuzalból csináltam a képen leírt módon. 1mm-eset nem kaptam. A NYÁK az eredeti hibáinak javítása után saját rajzolás.
Bízom benne nem én cs*sztem el a rajzot és azért nem változott már a periódus 5 órája... Talán az alkatrészek karakterisztikája, pontatlansága lehet a ludas? Várom a véleményeket.
Igen, potival is lehet helyettesíteni. Én úgy csináltam, hogy az eredeti ellenállással párhuzamban rákötöttem egy 20k-s trimmert, így csökkenthető az eredeti ellenállása amitől a freki megemelkedik. 4.7k alá nem érdemes vinni. Ha ezután mégfeljebb szeretnénk vinni a frekit, csökkentsük a kollektor-test közti kondi kapacitását. pl. 2n2-re vagy 1n2-re.
sziasztok
Érdekességképp szeretném elmesélni, hogy évek óta használok egy Flodravin készüléket több-kevesebb eredménnyel, nemrégen lecseréltem egy Panelectronnál kapható Multi-ra. Három nap múlva a feleségem (nem tudott a cseréről) mosogatás közben megszólott , hogy " valami lett a vizzel" Üdv. János
Na és mi lett a vizzel??
Üdv!
Ha beteszek egy kapcsolót a C3 kondi elé akkor működtethető a kapcsolás mindkét féleképpen igaz? Úgy nézem csak ez a csomópont befolyásolja a hosszú periódust. Usane
Na, elolvastam ezt a topicot is.Próbaképpen majd bütykölök egy olyan Cseh remeket,időtöltésnek jó,de vajon milyen érték lehet az 30z az L1-nél?
Szia, nem lehet, hogy 30 menetet kell tekerni a vízcsőre?
András
De igen,közben megtaláltam a doksijába.
Szeretném megkérdezni, hogy az elmúlt 2x3 hónap alatt mit tapasztaltál?
Mi lett a vízzel? Rázott??
Vicsys rajzát már kb 1éve használom, én azóta mióta feltettem napi szinten takarítom a csapoknál a szűrőt, most kellett egy kisebb vízkőoldózást csinálnom a hőcserélőn mert egy nagyobb darab zörgött benne folyamatosan.
Tehát a rajz szerinti készülékkel a vízkövesedés nem múlt el. Csökkent? Vagy semmi változás?
Akkor mesélek.
3éve vettem a házat és akkor már fel volt szerelve egy kombi gázkazán ami elméletileg most már 8éves, egyszer volt cserélve benne hőcserélő de nem nálunk hál istennek. Szóval azt nem állítom hogy nem múlt el de működik mert mióta fent van azóta naponta tisztítom a csap szűrőket. Igen csökkent a vízkő az tuti. Azt csak akkor tudnám biztosra mondani ha vadi új hőcserélőm lenne h nem is rakódik le.
Sziasztok!
Elcsábultam a nagy karácsonyi leértékelés alkalmából, és vettem a budapesti, Teréz körúti üzletből egy Profi Magnetfeldgenerator-t (ez ha valaki nem tudná, a profi vízkőoldót takarja). Gondoltam, hogy ha ennek az elődje már a 90-es években megjelent az „Elektor” nevű újságban, csak tud valamit: Persze hazaérve azonnal műszerekre akasztottam, mondván lássuk a medvét. Hát a leírást meg sem közelítette, Az „antennákon” volt feszültség, jelalak, de a frekvenciák még köszönő viszonyban sem álltak a leírtakkal. 600, 650, és 1900 Hz adódott. A „boncolás” után kiderült, hogy már ezt is MO.-n gyártja egy Kft, és MEO-t még az első példány sem látott. A frekvencia meghatározó elemek szórása +- 50% volt. Beépítettem bambán jobb alkatrészeket, de a meglepi az volt, hogy még mindég nem jó. Hát most már tudományosan kellett nézni a dolgot, erre kiderült hogy valaki még a 8 általánost sem végezte el. A lényeg: Az NE555 2-6 lábán, egy 4,7nF-os kondi van, (ha jó) megjön az ígért 2000Hz, (C5) ha ezzel párhuzamosan (C4) szintén 4,7nF, akkor adódik a fele frekvencia az 1000Hz (itt névlegesen 10nF, mérve 13,7nF volt), majd a C1 (névlegesen 22nF mérve 18,3) kondit 15nF-ra cserélve, meglett az 500Hz is. A két „antenna” között, ¾ ” –os csövön, 100pF kapacitást mértem, tehát, elvileg a cső külső részét, valóban éri besugárzás, de hogy a csövön belül mi fog történni, a jövő titka. A cucc, a lányomnál lesz felszerelve, így eredmény, csak januárban várható. (Ha csak nem történik valami csoda, és szinte azonnal tapasztalható valami)
Bővebben: Link
sziasztok érdeklödnék.. érdemes ezt kiprobálnom ,megvenem?? használta már valaki? sajnos nagyon vizkőves a Saunier Duval Renovastar f24 -es készülékem.. köszi. 393 napja regisztráltál és nem találtad meg a LINK feliratú gombot a szöveg mezőnél és SHIFT gombot a billentyűzeteden. A hozzászólás módosítva: Nov 18, 2012
A vízlágyításra ezeken felül több módszer is alkalmas:
A különféle reklámokból ismert kémiai vegyszerek alkalmazása, ezzel csökkentve a víz keménységi szintjét. Az ioncserén alapuló vízlágyító készülékek használata, amelyek a kalciumot és a magnéziumot kivonják és nátriummal helyettesítik. Ezáltal csökkentve a víz keménységi szintjét, de közben megbontva a víz eredeti állapotát, ami a hiányzó ásványi anyagok miatt károsan hathatnak a szervezetre. A nagyfrekvenciás jel kibocsátáson alapuló készülékek használata, amelyek nem csökkentik ugyan a víz keménységi szintjét, de folyamatos impulzusokkal elérik, hogy a sók ne tudjanak letapadni és így tönkretenni más gépeket. Létezik egy kétes, tudományosan nem bizonyított megoldás is, a mágneses elv. Elméletileg a mágneses tér hatására a sók nem válnak ki, nem rakódnak le, hanem mikrokristályokká alakulva távoznak a rendszerből. De a működésére nincs tudományos bizonyíték, így nem garantálható a siker.
ja bocs,annyira nemtöröm rajt magam....és 1 év óta most használom újra.láthatod előtte itt sem voltam....
Anno volt az a mágneses üzemanyag fogyasztáscsökkentő. Egy mágnest kellett a benzicsőre rakni. Megmértem a térerőt a csőbe 400 Gauss körül volt, ha nem fémhálós volt a cső.Előirás szerint felszerelve. Na ezen felbuzdulva, toltam a csőbe egy samárium kobalt mágnest aminek a felületén kb 4000 gauss volt. Nem vettem észre semmit. Valakik biztos csökkentették az üzemanyag költségüket az eladott szerkezeteik bevételéből. Ez is valami hasonló lehet
A hozzászólás módosítva: Nov 18, 2012
Már ne is haragudj, de ebből kiindulva, Te is olyan vagy mint a szomszéd bácsi. Bekeveri a rovarirtó szert a permetezőbe- dupla töménységre. Ezek után megkérdezték tőle, hogy minek? Azért, hogy az a nyomorék bogár kétszer is megdögöljön...?
No mindegy, a dupla/tripla biztosan jobb, de talán ismerni kéne a működését/hatásmechanizmusát a módosítás előtt...
Üdvözöllek!
Látom, csak írsz, és nem olvasol. Előtted írtam le hogyan is jártam az általad belinkelt áruházzal. Mindenesetre azt javaslom, vagy szerezz, vagy kukázz egy rossz tv-t (én is kukáztam), ne felejtsd el, 2db 4,7nF, és 1db 15nF kell. A pozíciószámok a panelre fel vannak szitázva.
Azért én a kettőt nem keverném össze.
A benzinnél az volt a lényeg, hogy a molekulák egy adott irányba forduljanak, tehát ehhez állandó mágnesre volt szükség, vagy DC-vel táplált elektrómágnesre. (Egyébként 10%-al csökkentette a fogyasztást, még városban is Skoda 120L-nél) A víznél meg az lenne a lényeg, hogy rezgés a kristályokat lekerekítse, hogy ne tudjanak összetapadni. Ha csak műanyag csőre lehetne szerelni, feltétlen elhinném. Régen, a tengeralattjárók hosszúhullámú rádió összeköttetést használtak, mert minél hosszabb a hullámhossz, annál jobban terjed a vízben. De az antennák a tengeralattjárókon kívül voltak...
Jelenleg az USA tengeralattjárók, állítólag 16 kHz-es vivőt használnak. Nem is a sebesség, hanem amiatt, hogy minél alacsonyabb a freki, annál kevésbé hasonlít a fényhez, amelyik csak egyenes vonalba hajlandó terjedni.
"Valakik biztos csökkentették az üzemanyag költségüket az eladott szerkezeteik bevételéből."
Ez tetszett. ![]() Nem nagyon hiszek a térerős elven alapuló készülékek működésében. Ha mégis látnák fantáziát benne akkor a tesztelését nem egyből a ház csővezetékére rákötve végezném, hanem vennék egy darab vízköves csövet vagy akármilyen más tárgyat. Lemérném a tömegét. Rákötném a ketyerét. Üzemeltetném x ideig. Végül ismét lemérném a súlyát. A mágneses elven alapulók szerintem még akár működhetnek is, de nem 9V-os elemről működtetve hanem több amper áramfelvétel mellett. A vízcső ezen a szakaszon persze műanyagból lenne. A kísérletet akár egy befőttes üvegben is el lehet végezni,
Nem akarok okostojásnak tűnni, de a kísérletedben annyi változót megváltoztattál, hogy az eredeti lakás körülményekhez képest annyira hasonlít, mint a kolbász a disznóra...
A másik meg, hogy a berendezés nem bontja a lerakódott vízkövet. Más elven működik, de ha visszaolvasol megtalálod.
"A másik meg, hogy a berendezés nem bontja a lerakódott vízkövet. "
Tudom , néha benézek ide a hozzászólásokat olvasva szórakozni. Mi értelme az egésznek ha a már lerakódott vízkövet nem oldja?
Hogy ne is rakódjon le még több. Nem mindegy, hogy 2 év alatt vagy 30 év alatt fog elzáródni a vízcső, a lerakódott vízkőtől...
Csak az a gond hogy sokan abban a hitben veszik meg hogy vízkőmentesíti a vízvezeték rendszerüket. Az után építőknek nem akarom elvenni a kedvét. Néhány száz forintból megépíthető. A nyerészkedők ellenben nagyon tudnak bosszantani. Nem a Conrados 7000Ft-osra gondolok. Azon nem lehet túl sok haszon.
Ha lenne rá időm én inkább a nagyobb teljesítmény felvételű zárt tekercsessel kísérleteznék. Egy viszonylag szélesebb 100Hz - 40KHz tartományú fv. generátorról hajtva. Remélem kipróbálja valaki és publikál róla a fórumba.
Szia!
Látom, hogy te ezt a hangkártyás sávszélesség mérő programot használtad. Nem teszi tönkre a hangkártyát az áramkör, úgy értem nem túl nagy ahhoz a jel, hogy rákapcsoljuk a hangkártya bemenetére? |
Bejelentkezés
Hirdetés |













