Fórum témák
» Több friss téma |
Mielőtt kérdezel, a következő két dolgot ellenőrizd!
I. A helyes tápfeszültségek megléte.
II. A kimeneten van-e egyenfeszültség.
Élesztés.
holnap kiveszem a 820-asokat és megmérem őket úgy is, meg a helyüket is. de nem látni
lehetőséget zárlatra.
Kivettem, jó pozícióban vannak és pontosan 818Ohm mind a kettő.
Ha az ellenállások értékét megfelelőnek találtad, és mérhető NYÁK átvezetést nem tapasztaltál akkor már csak félvezető hiba lehet, mert a szimulátor által mutatott feszültségeknek jó közelítéssel kutya kötelessége stimmelni. A jelzett feszültséget a táptól (+40V) csaknem teljesen függetlenek.
A hozzászólás módosítva: Dec 13, 2012
nincs 40V a tápom, csak +-30V ami 26-ra esik vissza
Épp ilyen 26V-tal is.
Akkor a következő rendelésbe beleírok egy adag félvezetőt is, mi az amit cserélni kell(het)?
BC639/640-ek MJE pár a többi nem okozhat ilyen gondot ugye?
Csak most sikerült belenéznem. A hátulján van egy 220V- 110V átváltó kapcsoló, ami elég bizonytalannak tűnik. Egyik állásban mindkét elmenő ágra átcsöng a betáp kábelről szakadásvizsgálóval. Ill. ilyenkor a dugvillán is sípol. Ez okozhatja a bajt?
Emberi számítás szerint a megfordított BC640-ek sérültek, de kihathatott a közvetlenül kapcsolódó tranzisztorokra is. A további fokozatban nem látok kockázatot.
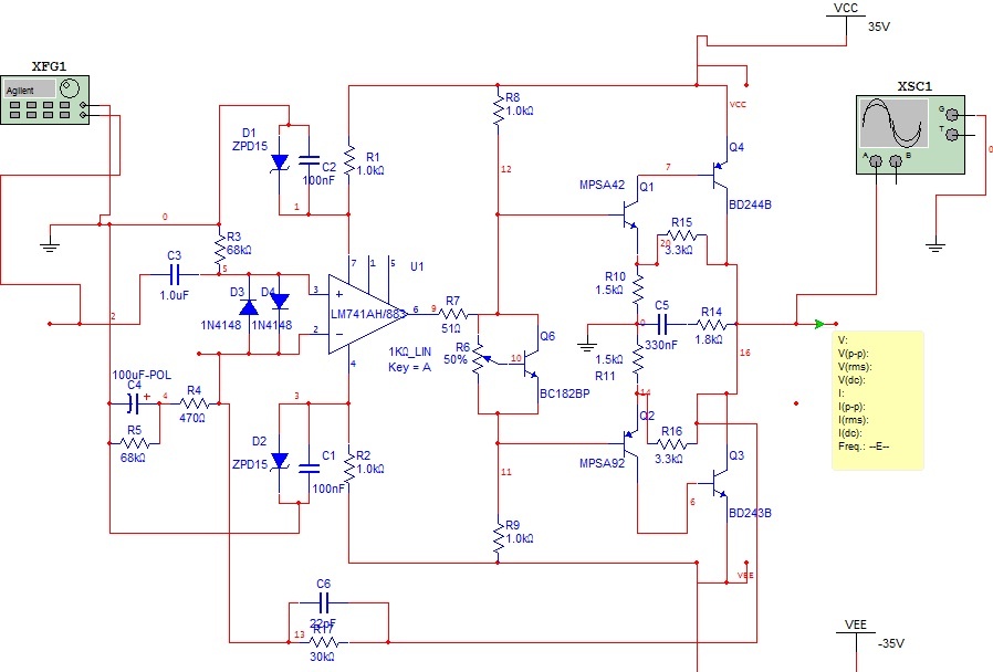
Üdv mindenki, 1 aprócska kérdésem lenne. használható ez a kapcsolás vagy nem?? vagy csak be kell hangolni? előre is köszönöm.
Szia! Q4 emitter jelölése sántít. Sorvezetőnek
Helló köszönöm ezt nem vettem észre de javítottam !
Üdv! Nemrég kaptam egy Sansui 5050 típusú erősítőt. Az a helyzet vele, hogy méregetés alapján a végfokok hibásak voltak. A végtranzisztorai 2-2 db BD239 ill BD240, ezeket kicseréltem nagyobb BD249 ill BD250-re (természetesen a hűtőzászlót úgy oldottam meg h a BD249 ill BD250-nek a collektorát hátra vezetékeltem, eredetileg 2SA765 ill 2SC1445-nek kellett volna benne lennie, de biztos cserélte valaki). A biztosítékot kicseréltem (4 A) és bedugtam. A biztosíték kiégett, és az egyik oldali végtranzisztorok is átmentek vezetőbe újra . A másik oldal megmaradt, de ott is kivágta a biztosítékot. Ezután megnéztem az előerősítő panelját, de az összes tranzisztor típusának megfelelően rendbe van (4 db 2SA726 , 2 db 2SC1951 , 2 db BC639 és 2 db BC640). Egyéb ötlet, hogy hol keressem a hibát, vagy mi okozhatja ezt?
Talán ezzel könnyebb lessz
Indítani úgy indítsd,hogy a +- tápágba teszel egy 230V-os izzót és akkor nem lesz akkora baj ha valami nincs rendben. (Ha elsőként is így tettél volna akkor valószínű,hogy megmaradtak volna a végtranyóid.)
A hozzászólás módosítva: Dec 14, 2012
Oké, megpróbálom , nem baj, tanulópénz, de volt itthon még egy pár. És azután mit vizsgáljak meg?
A hozzászólás módosítva: Dec 14, 2012
Nem kell 2 izzó, egy is elég. Azt viszont a primerkörbe kell tenni!
A hozzászólás módosítva: Dec 14, 2012
A Texas rajztól való eltérések egytől egyig negatívan hatnak az erősítő tulajdonágaira. Nem a Texas-t akarom ezzel magasztalni, hanem szimuláció alapján vettem górcső alá a kapcsolást és ott tapasztaltam, valamint néhány érték változtatást a gyakorlatban is kipróbáltam. Azt kell mondanom: ez egy kiforrott kapcsolás.
Ismerős, mert a T3535-mben is hasonló, de ott kicsit egyszerűbb előfokkal van megáldva. Csak még mindig jó kérdés, hogy mi van még benne elszállva?
Szia! Nem biztos, hogy van benne hibás alkatrész. Például az F-2548 érintkezési hibája is összenyitja a végtranzisztor párokat.
A végfok paneleket egyenként helyezd áram alá, korlátozón keresztül!
Haladok...átforrasztottam az előerősítőt teljesen, hátha ott van valami hiba, aztán mondom kipróbálom előerősítő nélkül is h mit csinál....ugyanúgy kicsapta a biztosítékot, viszont így nem szállt el semmi a végerősítő részről, szóval akkor a tápban keressem a hibát?
A hálózati transzformátor előtt van egy biztosíték, azt helyettesítsd egy 230V 40W izzószálas lámpával. Ha zárlat van, az égő simán kigyullad. Így majd elkezdheted a keresgélést.
Hello! Na végre sikerült képet készítenem a panelomról. 2 is van belőle egy próbanyákos meg egy rendes nyákos de mind a 2 esetben ugyan az volt a probléma.
Ezt az építési formát elég nehéz fotó alapján ellenőrizni. Alapvető hibára nem bukkantam. A szimmetrikus táp közös pontját, a 0V-ot rákötötted a bemeneti részen?
A balul sikerült próba előtt vizsgáltad a kimeneten az egyenfeszültséget?
Sziasztok! Olyan problémám van hogy alkatrészt keresek az erősítőmhöz és a tuneremhez, de sehol nem találok. Elsősorban burkolatra lenne szükségem mindkettőhöz, de eddig nem találtam. Kerestem alkatrészként is, de sehol semmi. Van ötletetek hogy honnan lehetne beszerezni? Videoton EA6383S erősítő és RT7300S Deck. Eléggé megviselten kerültek a kezeim közé és szeretném felújítani őket.
Üdv!
Adj fel hírdetéseket, hogy ilyesmit keresel.
Sziasztok!, ma sikerült meg vennem a DB-HPA 2800-as erősítőt (nagy örömömre!), persze a legelső dolgom az volt hogy meg nézem mi van benne, és meg mérem hány voltról üzemel a végfok. A végfok H-osztályban működik. A kérdésem az volna, mert ezen nagyon csodálkozok!, hogy egy oldalban 5-darab 2SA1943, és 5-darab 2SC5200-as finál tranzisztorok vannak benne, és +-60V-ról működik, a szűrésben a puffer kondenzátorok pedig 8-darab 15000µF/63V-ra, hogy képes ez az erősítő ekkora teljesítményt le adni ennyi végtranyóval, és csak ennyi tápfeszültségről?, ha!-2ohmon-2x1400W, 4ohmon-1050W, és 8ohmon-680W?. Nem magyarázná el nekem valaki ezt?. Köszönöm!.
Szia! Az 1400W/2 ohm csúcsárama kevesebb mint 40A, 7-8A jut egy tranzisztorra, az normális. A H-osztály miatt csekély a disszipáció. Kéne még +/-120V-ot is találnod, melyet tippem szerint FET kapcsol. A fotón úgy látom, hogy nincs beültetve
Szia!, nem tudom, ha be kapná a +-120V-ot akkor el pukkannának a puffer kondenzátorok!
Nem értem a működési elvet, lehet ahogy te mondod egy FET van még benne és az kapcsolja a nagyobb feszt +-120V-ot, de szerintem csak egy bizonyos nagyobb teljesítménynél, és a puffereket akkor már csak kettőt kettőt sorosan tudom el képzelni hogy kapcsolja valami akkor, hogy bírják a nagyobb feszültséget.
Hali! Milyen alkatrész kellene az erősítőhöz?
|
Bejelentkezés
Hirdetés |


















