Fórum témák
» Több friss téma |
Fórum » PC hűtés fordulatszám szabályzott ventilátorral
Témaindító: patexati, idő: Jan 16, 2006
Témakörök:
Szerintem maradhatna a 47k, viszont nem "tengelyes" potit kell használni, hanem sokfordulatos helitrimmert: Bővebben: Link
koszi.holnap kiprobalom es majd szolok,hogy mi a palya
szesztek.volna itt egy kis aprosag amire mostmar walami stabil,mukodo kapcsolast kellene kitalalni. PC-hez keresek egy komoly kapcsolast amivel 6db 12V-os ventilatort tudnek vezerelni 2 fele modon. 1-homerseklet novekedesevel emelkedne a fordulatszam(pl:20-50C-ig) . 2.manualis fordulatszam szabalyzas potikkal es vegul egy lcd kijelzos megoldas amivel tunam kovetni a ventilatorok fordulatat. a kijelzes nem is vona gond.talaltam ra alkalmas rajzot a hobbielek.kapcsolasai kozott. a smartie nevu progival lehet mukodtetni es minden okes is lenne. AAAAm e kapcs parhuzamos lpt portrol mukodik es az nekem foglalt.Az lpt-rol 8db-relet vezerlek es az volna a kerdesem,hogy lehet e olyan herkentyut venni vagy barkacsoni amivel +1 lpt portot nyerhetek a gepemre,hogy az elkepzeleseimet megtudjam epiteni??? vent szabalyzasrol mar millio oldalt megneztem,de semmi okossagot nem talaltam. akar egy utbaigazitasnak is nagyon orulnek es mindenfele segitsegnek. FONTOS kriterium,hogy a kapcsolasok ne tartalmazzanak PIC-et .
Idézet: „lehet e olyan herkentyut venni vagy barkacsoni amivel +1 lpt portot nyerhetek a gepemre” Az IC neve FT245. Ez egy SMD kivitelű integrált áramkör, az egyik USB portodból "készít" egy párhuzamos portot. Forrasztani házi körülmények között nem a legkönnyebb, de sokan használják a világon...
a napokban talaltam egy topikot ahol arrol wolt szo,hogy a kapcs amit most en is mellekeltem walaki elkeszitette s nem mukodik.azota elveszitettem ezt a bizonyos topikot es azert irok most ide hatha valaki felismeri es elmondja mi a bibi a kapcsban,mert en is szeretnem elkesziteni.mar megvan hozza mindenem csak most elbizonytalanodtam a a hir hallatan,hogy nem mukszik a dolog. szoval ha valakinek aktualis a thema kerem segitsen
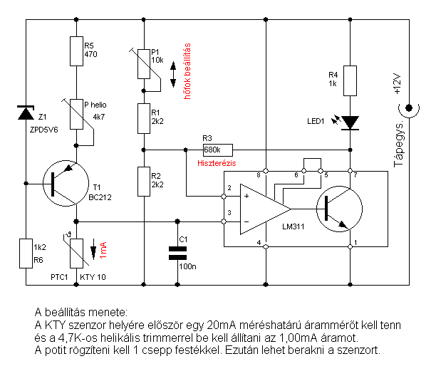
elkeszitettem.3szor is ellenoriztem.minden jo.am lehetetlen beallitani 1,00 mA-t 0,01-rol tudtam allitani 0,02-re. tud walaki segiteni? wagy esetleg egy letesztelt rajzot adni
Valószínűleg fordítva raktad be a z-diódát!
Ha van kedved kísérletezni: akkor a KTY10 helyére rakjál be 2000ohmos (2Kohm) ellenállást.
És mérjél feszültséget a test és a T1 Bázisán ott 6,4V nak kell lenni. (Szórás miatt lehet 6,0V- 6,8V) A test és a Kollektor között 2V. És a test és Emitter között 6,85V Ha itt nem ezt méred, állítsd a potit középre. És a R5 ellenállást növeld akkorára, hogy a test és a Emitter között, 6,85V legyen. Ha ezt a érték van, (6,85V) akkor 1mA folyik, a KTY10en. (csak 12V tápfeszültségnél)
szia.most teszteltem ahogyan iretad.2kohm ellenalas .A collektoron mertem 2,8v a bazison es emiteren 11 es 12v A potikat hiaba tekerem az ertekek maradnak. a zener dioda csikja mutat az r5 fele. BC 557 est hasznalok.mi lehet a gond? nemtudok okos lenni es idegesit,mert nemtudom megoldani.
a zener diodam csikja R5 ellenalas fele mutat.
BC557 tranyó az jó, a BC212 helyett. a föld és a Bázis között nincs meg a 6,0-6,8V akkor vagy rosszul van betéve vagy márt nem jó. Fordítsd meg lehet hogy úgy jó lesz. Ha a zéner diódán nem tudod mérni a 5,2-6V csak 0,6V körül, akkor fordítva van. Ha 0,6 és 5,2-6V kissebet illetve nagyobbat mérsz akkor vagy szakadt vagy rövid zár, ekkor csere.
a tranyo jol al.a zeneren mertem 9,3 v feszultseget.szerinted?
Ha van kéznél egy 7805 vagy 78L05 stab kocka akkor így is jó. A tranyos részét ki lehet hagyni.
Itt is a áramot be kell állítani. A KTY10 helyére műszer, a potival a 1mA be állítod és jónak kell lenni.
te is megepitetted mar ezt a kapcsit?
Megvan.Vagyis meg csak reszben,de elore jutottam. Rossz volt a meromuszerem Na most beallitottam az 1,00 mA-t. minden jo am most jon a senzor. wan egy tranyo tokozasu GC511K es egy dioda formaju.eggyikrol sem tudok semmit.ebben kernek egy kis segitseget.mit kell mernem es hogyan kell bekotnom.jelen allapotban senzor nelkul fojamatosan vilagit a led.a trimer potit is tekergettem.akkor is vilagit. szoval senzoros temaval elakadtam.leci segitsetek
KTY10-nek 2Kohm körül van az ellenállása. ha benne hagyod a KTY10 helyén a 2k akkor A P1 be/ki tudod kapcsolgatni.
Én nem építtetem meg. A szenzornak mennyi a ellenállása ? Ohmos a kimenete ? Lehet hogy fesz vagy áram vagy frekit ad ki. Ha van sima diódád (1N4148 vagy 1N4001….7) három darabot kössél össze, azzal is mennie kéne. Ha a KTY helyére be teszed. A jelölt fele legyen a test felé.
Ime a cuccos
A probapanelen 2db aramkor lathato. az 555-el keszult fordulatszam szabalyzot mindenkinek ajanlom. 0,4V-tol 11,8V-ig lehet vele szabalyozni,tehat tuti. Az LM311-es aramkort is sikeresen megepitettem es beallitottam az 1,00mA-t,de egyenlore meg nem talaltam hozza megfelelo senzort.A cel a pC ventilator szabalyzasa wolna.De ha sikerul valami igerem ide azonnal megirom.addig is ha tud walaki segitsen senzor ugyben.
szewa.ezt is eloszedtem,hogy lezaruljon a tema. a 47kohm-os trimert lecsereltem 100kohm-ra.igy mar teljesen elfogadhato a homersekleti kapcsolasa.a procinak megfeleloen kapcsol ki es be.homerot nem alkalmaztam,de tetszett az eredmeny.Am egy dolog azert meg itt is fuggoben van.a potiwal szabalyozni nem lehet.en tekergettem jobra balra a kapcsolas pillanataban is,de nem reagalt. Hat akkor kerdezem en mire valo? Vagy esetleg a senzort kellene itt is lecserelni???
igen mikor benne hagyom a 2kohm ellenalast a senzor helyen akkor a potival ki-be kapcsol.pont kozep allasnal. azt sem tudom,hogy a thermistor PNP vagy NPN kell e hogy legyen?!
Mint írtam, ellenállás. Azt nem tudom, hogy 20°C milyen érték van. De 2K környékén.
A három diódát sorba kösz, akkor is elő tudod állítani ezt a feszültséget, ami kb2V. És ott, ha melegíted, tehát megfogod. Lesz változás.
ezt a diodas trukkot meg nem probaltam. Es milyen fajta diodaval lehetne ezt megnezni? irnal rola egy picit bovebben? kiprobalnam......
Olvass egy kicsit vissza. 134484 HSZ. Ha nyitó irányba áramot folyatsz rajta, változik a rajta eső fesz, hőmérséklet változás hatására. Minél kisseb annál könnyebben melegszik át. (1N4148) De bármelyik jó.
OK.Mindjart kiprobalom,de miert kell 3db?
Az Si dióda 0,5-0,8V a nyitó feszültség. Típustól függ. Amivel lehet számolni a 1N4148 nál, 0,6-0,65mV. De ez darabtól is függ. 100db -ból jó ha 3-4db egyformát találsz. De neked most, mindegy.
Ha le tudsz menni a P1 akkor, nem kell a három. Az úgy jött ki ~0,6V+0,6V+0,6V=1,8V neked 2V kell. A másik egy diódának váltózása ~2mV/K° én hármat ajánlottam. 3X 2mV=~6mV/K° látványos lesz a változás. Ha egyszerre melegíted, illetve hűtőd.
Kiprobaltam s a kovetkezoket tapasztaltam>3db sorbakotott 1N4148-nal szobahomersekleten P1 trimer felenel tehat kozep allasnal kapcsolt a led. Kesobb forrasztoval melegitettem a diodak labat s a led kialudt arra az idore meg vissza nem alt a dioda szobahore. Tehat az a helyzet,hogy ez a kapcs kontraba dolgozik az en celomhoz viszonyitva. Mert sztem,akkor kell,hogy kapcsoljon,mikor melegszik.Mivel en proci hutonel ceretnem hasznalni. szerinted?
Ezzel a működését ellenőriztük.
Ha a IC 7lábhoz be teszel egy BC182 tanyó bázisát 1K ellenállással. A emittert a test, vagy IC1 lábra kötöd. és még egyszer megcsinálod R4 LEDedet collektorra kötve akkor a másik fordítva világit majd. De kell a mostani is, azt ne szedd ki R4 LED. Vagy vegyél KTY10senzort |
Bejelentkezés
Hirdetés |







Megvan.Vagyis meg csak reszben,de elore jutottam. Rossz volt a meromuszerem
Na most beallitottam az 1,00 mA-t. minden jo am most jon a senzor. wan egy tranyo tokozasu GC511K es egy dioda formaju.eggyikrol sem tudok semmit.ebben kernek egy kis segitseget.mit kell mernem es hogyan kell bekotnom.jelen allapotban senzor nelkul fojamatosan vilagit a led.a trimer potit is tekergettem.akkor is vilagit. szoval senzoros temaval elakadtam.leci segitsetek
A probapanelen 2db aramkor lathato. az 555-el keszult fordulatszam szabalyzot mindenkinek ajanlom. 0,4V-tol 11,8V-ig lehet vele szabalyozni,tehat tuti. Az 









