Fórum témák
» Több friss téma |
Többször mondtam már, tudom, de ugye újszülöttnek minden vicc új...
Tegyetek sorba egy 1N4007 vagy jobb diódát sorba az izzó sorral: - Barátságosabb/melegebb fénye lészen tőle, - Később ég ki a "leggyengébb láncszem", - Valamint kevesebbet is fogyaszt. Az 5/7 izzós háromszög alakú talpába pont kényelmesen befér...
Beleraktam egy 47uf 25v kondit, de semmi. Az számít hogy előtte ami benne volt (10uf 25v) az elektrolit kondi volt?
Gondolom ez a kondi szabályozná az áramot a vezérlésnek! Ha a tirisztor lábait összeérintem akkor világítanak a ledek...
Szerintem más is meghalt abban.A csere már felesleges volt.most már ragyogó állandó fényű füzért tudsz belőle készíteni.
Sziasztok! Van egy 100 ledes karácsonyi fűzér, ami csak 3 csatornát használ. Az egyik nem világított, tettem bele másik tirisztort, aztán működött talán pár órát, és másik csatorna aludt ki. A tirisztorok 400V 800mA-esek. Mitől mehetnek tönkre ezek a tirisztorok?
Sziasztok!
Van egy olyan karácsonyi ablakdíszem (csillag), amin 3 sor izzó található. Kívül van egy piros színű, középen egy zöld színű, belül pedig egy sárga színű sor. Ezen három sornak a vezetékei egy kis dobozban érnek véget, amin van egy nyomógomb. Ha ezt megnyomom, akkor lehet vele programot váltani (például, hogy mind a három sor egyszerre villogjon, vagy éppen ne villogjon, egyszerre csak egy sor világítson stb.). Idén, amikor elővettem valahogy a vékony vezetékek kiszakadtak abból a kis dobozból. Szerencsére van egy másik ilyen dísz, arról lenéztem, hogy melyik vezeték hová való, így szépen visszaforrasztottam őket a helyükre. A gondom az lenne, hogy a legkülső sor tökéletesen világít, viszont az utána következő kettő csak halványan, és olyan is előfordul, hogy bizonyos programoknál egyáltalán nem. A panel, amihez hozzá van forrasztva egy elég egyszerű darab, nincs rajta sok alkatrész. Mi lehet a probléma? Forrasztási hiba nem valószínű, mivel minden vezetéket újraforrasztottam. A hozzászólás módosítva: Dec 18, 2012
Üdv!
Valószínű, hogy felcseréltél két vezetéket. A 3 sor izzónak van egy közös szála, és 3 szál a 3 sornak. A közös felcserélted egy másikkal. A panelen van 3 kis tirisztor(tranzisztortokos), azokra megy a 3 vezeték a soroktól. A közös szál nem megy a tirisztorokra, direktben megy a graetz hídra(diódákra) a bemenő 230V-nál.
Sziasztok!
Szeretnék egy 1ledes villogó elvén Bővebben: Link építeni egy karácsonyfa alakú villogót , kb 20 LED-ből. Már ott elakadtam, hogy nem tudom , hogyan alakítsam ki szépre a fa alakját, a mellékelt rajzon látszik, meddig jutottam.A lényeg, hogy ez a tokozású LED kell, valamint ekkora lehet csak a panel. Várom, kinek milyen ötlete van, hogyan tudná átalakítani, valamint a kapcsolást hogyan módosítsam, a fenti feltételek alapján, ha 9V-ról szeretném üzemeltetni.
Szia! Szerintem a belinkelt kapcsolásod több sebből is vérzik... Sokkal szerencsésebb lenne az eredeti kapcsolást osztanád meg velünk. ( Az elhelyezés már nagyjából készen van. )
Ha 9V-rol szeretnéd a LED-eket táplálni akkor a 20db LED-et szét kell osztanod néhány párhuzamos füzérre. Hogy mennyit tehetsz egy sorba az az alkalmazott LED-ek nyitófeszültségétől függ. A pontos számításhoz ismerni kell a LED-ek nyitófeszültségét és a nyitó áramot. Ajánlom a fórum SEGÉDPROGRAMJAIT: Link a könnyebb méretezéshez. A segédprogramok között az általános LED-ek beazonosítására is van segítség. Üdv.: _jani_
Zöld, nagyfényerejű SMD-lednek számolok, úgy hogy 9V-ról, 2,5V-os nyitófesszel, 20 LED-re, 20mA átfolyó árammal. 18R előtétet mutat, de 3W-osat. Olyanom szerintem nincs.
Javaslom, ne akard a LEDjeidet csúcson járatni. Szerintem töredék áram is bőven megteszi egy ilyen dekorációnál. A 9V tápfeszültséget azért választottad, mert olyan elemed van? Egy ilyen elem kapacitása 300-500mAh lehet. Még egy órát se működne.
Ha mindenképpen 9V elemről akarod hajtani, akkor 3 darabot köss sorba egy ellenállással. Az átfolyó áramot pedig a lehető legkisebbre kellene választani, akár néhány mA nagyságrend környékére. Így már 10-12 óra is elérhető. LEDeket soha ne köss párhuzamosan ellenállás nélkül! Hacsak nem akarod szándékosan tönkretenni őket. A hozzászólás módosítva: Dec 23, 2012
Oké, 8mA árammal 47R ellenállást kell neki adni. Igen, 9V-os elemről szeretném üzemeltetni, de nem fog végtelenségig menni, csak rövidebb időig.
Egy kapcsolási rajzot összedobna valaki, hogy elméletileg hogyan működne a 20LED villogtatása??? A hozzászólás módosítva: Dec 23, 2012
Senki többet harmadszor?? Szorít az idő.
Gyors és ügyes akarsz lenni? végy 2 ledet ,köss sorba vele egy villogó ledet,meg egy soros ellenállást .(esetleg 9V elemről 3 led +villogó led ellenállás nélkül is elmegy -de ha kérdik ,nem én mondtam ,csak saját felelősségre) A villogó leddel párhuzamosan egy 10mF kondit. Ezzel elkészült az első villogó füzér.
Már csak a maradék 10 van hátra. Amit ugyan ilyen elven elkészíthetsz. Egyébként a neten van villogó karácsonyfa terv panelestül mindenestül ,talán CD4017 ic-vel .
Oké, de nincs villogó ledem, főleg nem zöld, és SMD. A 4017-es karácsonyfát ismerem, de nincs olyan IC-m.
![]() Valahogy csak meg lehet oldani tranzisztorral is.
A két ledes villogó témában az aktuális oldalon van egy rajz proli tollából , az jó lesz neked , ha fet ed sincs otthon akkor keress abban a témában tuti hogy találsz tranzisztorost is
A hozzászólás módosítva: Dec 23, 2012
Köszi, de fetem sincs, valamint ez 2 ledes, nekem pedig csak 1LED-es kéne...
Akkor próbáld meg az 555 ic-t egy tranzisztorral megfejelve ...
555-m sincs most. Egyszerűen tranzisztorral, kondival nem lehet megoldani, mint az én általam linkeltel? Mi a hátulütője?
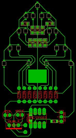
Esetleg egykoron írtam egy egyszerű programot PIC12F683-ra "stroboszkóp" gyanánt, annak a programát kellene változtatnom , meg a nyákot, és lehet tudnék egy ilyen villogót építeni. Ott úgy volt, hogy kb 15 nagyfényerejű fehér ledet párhuzamosan kapcsoltam, mindegyik ledre külön ment előtét, BC338 hajtotta őket (tudom, nem volt odavaló, de egyszer se döglött meg).. Megkeresem a nyákrajzot. Pl. egy BD135 tranyó elég?
A bd tranyó elég lesz a ledek meghajtásához , és a pic tökéletes lesz a villogtatáshoz , még egyedi "villogásképet" is ki tudsz belőle hozni .
Így nézett ki a "stroboszkópom" hajdan. Ezt kéne átalakítanom akkor. Este nekifogok. Esetleg annyi tudnál segíteni, hogy ettől esetleg szebb karácsonyfát alakzatot kreálsz ? Szerintem az enyém túl béna lett. A lényeg, hogy ezt a tokozást kell használni, valamint max ekkora lehet az egész, mint ami be van állítva.
Ja, az előtétek maradhatnak 100 ohmosnak, mint az eredeti rajzon, vagy nem jó?
A probléma az hogy én nem használom a layout-ot , nem ismerem és csak ezért nem akarom megismerni . Az előtéteket a feszültségből és a ledek adataiból itt a segédprogramok opciónál kiszámíthatod .
A hozzászólás módosítva: Dec 23, 2012
Elkészítettem az egészet, nyákrajzzal. Fel is raktam ide
Azt hogyan lehetne megakadályozni hogy pl egy non-stop égő füzérnél ne történhessen meg az hogy kiolvadnak az izzók? Egyik füzérre se láttam ráírva hogy hány óra az élettartama, se a rizsszem, se a normál füzérekre. Aztán még a minőséginek tűnő is kiég, kiolvad rövid idő alatt.
Ezt érdemes megnézni, karácsonyfafüzér kiégve
Vagy egy másik füzér felét/harmadát .
Sziasztok!
Van nekem egy karácsonyi égősorom amelyen 100db izzó van. Van hozzá külön egy kis adapter is. 24V-650mA.Erre kell csatlakoztatnom az égősört.Ha az adapter és az égősor közé teszek egy legalább 1A-es diódát akkor azzal csökkentem az izzók fényerejét. Így ha minden igaz az izzóknak is nagyobb lesz az élettartama igaz? köbzoli írását olvasva gondoltam erre én is. A hozzászólás módosítva: Dec 25, 2012
Sziasztok!
Mostanában kezdtek elterjedni mindenfele a hóesést imitáló karácsonyi "égősorok". Nem tudja véletlenül valaki, hogy milyen IC vezérli benne a ledeket és hogyan van megcsinálva? Szerintem léptető regiszterrer lehetne megoldani, de 10 led meghajtásához is min. 2 IC kell, a legtöbben meg csak egyet láttam. Hogy lehet ezt házilag kivitelezni? A hozzászólás módosítva: Dec 28, 2012
Egy mikrovezérlővel a legegyszerűbb,de 8 ledig valami epromos változat is kitaláható. (igaz ez sem egy IC.
Feltehetőleg egy speciálisan e célra készült "széttaposott pók" mikrovezérlő irányítja. Házilag nem lehet egyszerűen pótolni, inkább érdemes készíteni hozzá saját panelt, programot.
|
Bejelentkezés
Hirdetés |





Megkeresem a nyákrajzot. Pl. egy 






