Fórum témák

» Több friss téma
Fórum » Sprint-Layout NYÁK-tervező
Alkotó fórumtárs Sprint Layout 6 leírása: sp6_alkoto.pdf
Lapozás: OK   77 / 219
(#) niedziela válasza san398 hozzászólására (») Dec 25, 2012 /
 
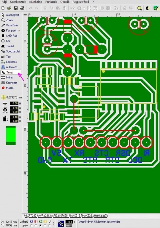
Igy kell.

capture.jpg
    
(#) san398 válasza niedziela hozzászólására (») Dec 25, 2012 /
 
Köszönöm!
(#) Alkotó hozzászólása Dec 28, 2012 /
 
Befejeztem (legalábbis a munkaanyagot) az SL 6.0-ás változatához illeszkedő magyar nyelvű programismertetőt. A leírás jelentős mennyiségű ábrát tartalmaz, és igyekeztem részletes és alapos lenni. E miatt 81 oldalas és 8.3 MB méretű lett a dokumentum, így nem tudom sikerül-e majd ide feltenni.
Mindenesetre megpróbálom. NEM SIKERÜLT. (Kérem a moderátorok tanácsát, hogyan tehető elérhetővé ilyen méretű leírás!)

Szeretném ha lenne aki átnézni, és jelzi nekem azokat a részeket, amikben esetleg tévedtem.
(#) Moderátor hozzászólása Alkotó hozzászólására (») Dec 28, 2012
 
Utána érdeklődöm Topinál, szerintem legfeljebb egyedileg lehet feltenni.
(#) Alkotó válasza (») Dec 28, 2012 /
 
Mit tegyek ennek érdekében?
(#) Frankye válasza Alkotó hozzászólására (») Dec 28, 2012 /
 
Egyelőre semmit. Amíg Topi nem jelez vissza, addig max. annyit tudok felajánlani, hogy feltöltöm a saját tárhelyemre, és ide belinkeljük.
(#) vicsys válasza Alkotó hozzászólására (») Dec 28, 2012 /
 
Hozzám is jöhet, felteszem a webhelyemre és linkeljük.
(#) highand válasza niedziela hozzászólására (») Dec 28, 2012 /
 
A Tina PCB-je tudja ezt az opciót.
(#) Alkotó válasza Alkotó hozzászólására (») Dec 28, 2012 / 3
 
"Hivatalos" megoldás még nem született, de az első körös korrekciók mielőbbi elvégzéséhez, Innen érhető el jelenleg.
Kérek minden érdeklődőt, írják meg észrevételeiket nekem.
A hozzászólás módosítva: Dec 28, 2012
(#) janikukac hozzászólása Jan 2, 2013 /
 
Sziasztok!
Lehet, nem ide illik, de: hogyan lehet Win7 alatt megoldani azt, hogy a laptop kijelzőn a Sprint Layout-ot lássam, a külsőleg csatlakoztatott monitoron pedig a kapcsolási rajzot??
(#) Mengyán válasza janikukac hozzászólására (») Jan 2, 2013 /
 
A megoldás a Microsoft honlapján. Amúgy Google első találat a "win7 több monitor" kifejezésre.
(#) janikukac válasza Mengyán hozzászólására (») Jan 2, 2013 /
 
Köszi! Ezzel már próbálkoztam valahogy, de még nem sikerült. Talán majd most !
(#) Mengyán válasza janikukac hozzászólására (») Jan 2, 2013 /
 
A képernyők kiterjesztése a lényeg!
(#) janikukac válasza Mengyán hozzászólására (») Jan 2, 2013 /
 
Köszi. Eljutottam odáig, de nem tudom kezelni. Na mindegy, ne offoljunk ide..
(#) Mengyán válasza janikukac hozzászólására (») Jan 2, 2013 /
 
Oké, egyetértek, ezért válaszoltam egy olyan topikban, ahol témába vágóbb.
(#) Peti_85 hozzászólása Jan 3, 2013 /
 
Sziasztok!
Leszedtem már több helyről a progit, de valamiért az egyikben sem tudom elérni az "opciók" ---> "beállítások" felületet, ahol többek között a hátteret és egyéb színeket állíthatok be. rákattintok, de semmi nem jön be. Mi lehet a probléma?
Előre is köszönöm a válaszokat.
(#) vicsys válasza Peti_85 hozzászólására (») Jan 3, 2013 /
 
Kb. százszor leírtuk, hogy a tört verzió hibás. Vedd meg a progit: olcsó és jó.
(#) Peti_85 válasza vicsys hozzászólására (») Jan 3, 2013 /
 
Biztos hogy leírtátok, csak nem találtam meg...
Viszont rájöttem, hogy nincs is probléma, mert tökéletes nekem a Sprint Layout 4.0. is.
Sziasztok.
Bocsánat még egyszer.
(#) vicsys válasza Peti_85 hozzászólására (») Jan 3, 2013 /
 
Már a 6-os verziónál járunk. Nem fogsz tudni megnyitni újabb fájlokat...
(#) Little válasza vicsys hozzászólására (») Jan 3, 2013 /
 
Csak a magyar tört verzió hibás.
(#) niedziela válasza Peti_85 hozzászólására (») Jan 3, 2013 /
 
Az is le van írva, hogy a beállítások elvégzéséhez az eredeti exe fájlt nyisd meg, és állítsd be amit akarsz, aztán már mehet a magyar is. De akár a notepad-ben is megtudod változtatni a beállításokat mert a LAYOUT50.INI egy szöveges fájl.
Több kreativitást !
(#) Alkotó válasza Alkotó hozzászólására (») Jan 3, 2013 /
 
Elszomorító, hogy közel egy hét alatt, egyetlen kritika, jobbító szándékú észrevétel, vagy bármiféle reakció sem jutott el hozzám az SL6 leírásommal kapcsolatban.
Ennek több oka is lehet, mint pl. a tökéletes közöny és érdektelenség, ami arra enged következtetni, hogy nincs szükség ilyen program ismertetéseket írni, vagy esetleg a terjedelem miatt riasztó olvasmány, sőt az is elképzelhető, hogy a személyem bélyegzi meg negatívan az "Alkotást", stb.
Tulajdonképpen mindegy miért nincs reakció, mert a tény az tény.
Ismételten kísérletet teszek arra inspirálni mindenkit, tegyük közösen jobbá a leírást. Én a kezdő lépést megtettem (nagyon sok munka van benne), de innentől már közösen kellene tovább lépni.
(#) vicsys válasza Alkotó hozzászólására (») Jan 3, 2013 /
 
Nekem még nagyon új a program és egyenlőre nem voltam rákényszerülve a használatára. Persze a munkád is bőséges és nehezen lehetne benne hibát találni.
(#) niedziela válasza Alkotó hozzászólására (») Jan 3, 2013 /
 
Szia !

Pozitív és negatív kritika is van részemről amennyiben igényt tartasz rá
Nem rég olvastam az 5 és a jelen 6 leírásodat. Önmagában mindkettő jó, de talán a 6 leírásában már nem kellett volna előröl kezdeni a bemutatást, inkább több figyelmet szentelni a 6-ban lévő változások kezelésére. Mondhatni az 5-ös leírás folytatása lehetett volna a 6. Ha ez nevezhető negativ kritikának akkor ennyi lett volna.

Pozitiv, hogy szépen össze van foglalva minden, önállóan is megáll a lábán, de apró tévesztések vannak amik majd javításra kerülnek.
Ami első ránézésre hibás és jelenleg itt is hagytam abba az olvasást, az auto GND rész hibás, nem kell az alkatrészeket bontani...stb

Üdv,
(#) szabics hozzászólása Jan 3, 2013 /
 
Az autó GND-t hogyan tudom összehozni azzal a GND-vel ami valóban van? Pl a táp Ic GNd a tranzisztor gnd. Ezeket összekötöm a nyák tervezésekor, de jó volna ha a az autó Gnd is felismerné,és közös potenciálra hozná.
(#) 06smici válasza szabics hozzászólására (») Jan 4, 2013 /
 
Pont ezen gondolkodtam én is ma. Arra jutottam, hogy ha az alkatrészt átrakom az U rétegre akkor beleveszi az auto GND-be és meghagyja a furat "lyukát" is benne.

másik rétegre átrakni: kijelölöd azt az alkatrész lábat (álltalában csoportbontás után lehet), ami a GND--> jobb klikk--> rétegek--> legalul U réteg. Ugyan ez működik a vonalakra is. És nyomtatásnál figyelj rá hogy legyen kipipálva az U réteg
A hozzászólás módosítva: Jan 4, 2013
(#) elektroton válasza Alkotó hozzászólására (») Jan 4, 2013 /
 
Szia!
Csak gratulálni tudok a kitartásodhoz és munkádhoz. El kezdtem olvasni de még nem értem rá befejezni, azután akartam írni. Egy észrevételem van csak eddig, a 6.lapon írod a 3. Macros résznél, hogy nem tudod hogyan lehet szöveges magyarázatot adni a macrohoz. Szerintem igen is lehet, ha egyazon dologról beszélünk. A macro képénél a felső fehér sávra kattintva, oda írt szöveg ott marad elkattintáskor, alkatrész váltáskor. Tehát lehet magyarázatot írni hozzá.
(#) tibistor válasza Alkotó hozzászólására (») Jan 4, 2013 /
 
Közönyről szó sincs, csak talán még rövid volt az idő a leírás átolvasására és a véleményalkotásra. De az is lehet, hogy sokan (pl. én is) még a régebbi verziót, az 5.0-at használjuk, és ezért nincs vélemény a 6.0 verzió leírásáról.
Először is maximális tiszteletem és elismerésem a fáradozásaidért. Bár minden programnak volna ilyen önzetlen, eszmei mecénása!
Én, mint írtam az 5.0-ás verziót használom. Leírásodba felületesen beleolvasva ezért most csak formai észrevételem volna.
Hiányolom a tartalomjegyzéket. Ha lesz, úgy lenne az igazi, ha a tartalomjegyzék adott sorára kattintva, a szöveg megfelelő részére ugrana a program.
Én, ha tartalomból keresek valamit, akkor a következő infót is a tartalomjegyzék alapján próbálom megkeresni, ezért minden oldalon kellene lenni egy linknek, ami visszavisz a tartalomjegyzék tárgybani sorához. Ezzel még profi "manual"-oknál sem találkoztam.(persze, vissza lehet menni a kurzorgörgetővel, vagy az oldalcsúszkával, de az időigényes, körülményes)
Más. Bár minden oldalon fel van tüntetve, én az első oldal főcímében is utalnék rá, hogy ez a 6.0-ás verzió leírása.
Az oldalszámozás nekem furcsa. Én a 81/3.oldal formátum helyett a 3/81.oldal formátumot szerencsésebbnek találom.
Tartalomra való észrevételeim csak később lesznek, ha lesznek, a 6.0 verzióra váltáskor.
Fáradozásaidat nagyra értékelve és megköszönve üdvözöllek.

(#) niedziela válasza elektroton hozzászólására (») Jan 4, 2013 /
 
Idézet:
„felső fehér sávra kattintva...”


Igen, kétféle komment forma adható, vagy csak a komponens listában látható, vagy ahogy írod a makróknál is látható.
(#) morgo válasza 06smici hozzászólására (») Jan 4, 2013 /
 
Szia!
Ezzel az U réteggel az a gond, hogy akkor nyomtatod a többi feliratot is, amit nem kéne.
Próbáld inkább úgy, hogy kiválasztod a teszt menüt, valahol kattintasz a GND-re, aztán 0-ra állítod az izolációs távolságot.
Következő: »»   77 / 219
Bejelentkezés

Belépés

Hirdetés
XDT.hu
Az oldalon sütiket használunk a helyes működéshez. Bővebb információt az adatvédelmi szabályzatban olvashatsz. Megértettem