Fórum témák
» Több friss téma |
Mielőtt kérdezel, a következő két dolgot ellenőrizd!
I. A helyes tápfeszültségek megléte.
II. A kimeneten van-e egyenfeszültség.
Élesztés.
Nagyon töröm a fejem hogy meg kéne tuningolni,csak nem tudom a trafó mekkora benne,hány wattos,az elektronika egyszerü benne talán a tranzisztorok is birnák a nagyobb áramot 2N3055 az 15 amperes,eredeti MEV tranyók
Hali!
Tudnátok ajánlani valami sztereó erősítőt, ami 50-100watt közötti teljesítményű, és lehetőleg nem bonyolult?
Ez egyszerű mint a faék és jól szól,persze ebből 2 kell úgy lesz sztereó
A hozzászólás módosítva: Jan 4, 2013
15A-es persze, 7,5V feszültségig. Ha meg 30V, akkor igen jó hűtéssel is 4A alatt van.
Üdvözöllek és BUÉK,rég nyaggattalak,de lassan belendülök megint
Ahogy ismertem, nem sokat lehet kezdeni vele. A trafó sem nagyon elég, mert ha netán egyszerre használod a két oldalt, (kettős táp) akkor már kevés. Régebben nézegettem én is, de letettem róla.
Persze egyszerre kell a kétoldal a kettős táp miatt amivel a végek mennek,sorba kötve a két oldal 2x 58v - + ad, szabályozva,és úgy már 2 amper próbára elég,de megint csak szerintem...
A hozzászólás módosítva: Jan 4, 2013
Szerintem, az akkor is csak 1 A. De próbára elég, kivezérlés nélkül biztos, és a védelem is van. Mert ha "magától kivezérlődik", akkor biztos a védelem. Nem tudom mennyi az erősítő nyugalmi áramfelvétele, de úgy saccolom, ebbe az 1 A -es tartományba esik.
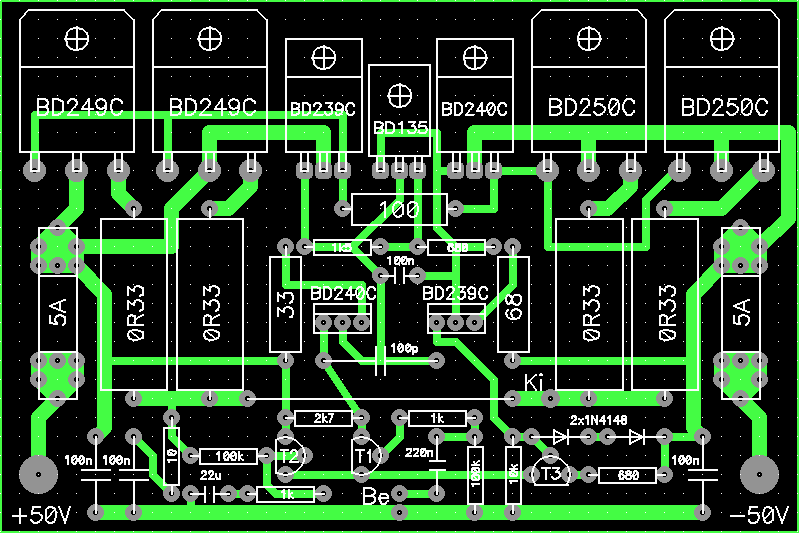
Hello!Véletlen nincs meg a nyákterv egy kicsit jobb állapotban?(nagyobb méretben)mentés után nagyon kicsi lesz és nyomtatni se lehet rendesen.
köszönöm
Rendesen csak emailba tudom elküldeni de itt is fent van a hobbin
merre?Én nem találtam pedig keresem régóta.
Elküldtem emailba
Köszönöm!
Én már 4 et csináltam ilyet,teljesen más tranyókkal,voltak akadályok,de hála az itteni szakembereknek,99% ban megoldódott minden.Az enyémek 300w 8ohm-on/oldal
Szerintem jó ez a táp, egy átlagos erősítő 50-100mA nyugalmival működik, 2*30V-ot tud a táp1A-en ez 60VA, ezzel már azért lehet erősítőt éleszteni, és egy kicsit meghajtani, itt már sok minden kiderül. Aztán ha minden ok, mehet a rendes tápra. Nem rossz ez.
Nekem 300W/4 ohmra kellene ha lenne ötletetek hogy kellene.2 alumembrános mac audiohoz lenne!
Köszönöm.
a tokozást hogy oldottad meg?
Nem láthatóan vezeték,és egy plusz nyák csik
Ja
szuperül néz ki!
elsőre indult?
A hozzászólás módosítva: Jan 4, 2013
Igen az összes amit eddig ebből csináltam,csak az MPSA tranyora kell figyelni mert más a lábkiosztása,forditva kell betenni,és a középső lábat előre huzod.
MPSA tranyók?_az ott középen?
a középső láb nem változik ha megfordítod se. A hozzászólás módosítva: Jan 4, 2013
Az igaz de ha a tranyot 180 fokkal elforditod akkor a középsöt elöre kell huzni nem a rendes állásban marad
de ha ki lesz vezetékelve a bordára akkor mindegy.
A hozzászólás módosítva: Jan 4, 2013
Az nincs,az 2 tranyo ami a panelon marad,látszik a képen is
A hozzászólás módosítva: Jan 4, 2013
Miért ne lenne jó? Ami nekem van az 0 és +/-95V között szabályozható, az áramkorlátja 380mA körül szólal meg. Minden végfokot (beleértve az építetteket és a javítottakat is) erről élesztettem 5W és 800W között, illetve a kapcsolóüzemű tápokat is 5W és 2kW között. Egyedül a gagyibb autóserősítőknek kell egy nagyobb táp, mert azok 7-800mA-t is megesznek üresen.
|
Bejelentkezés
Hirdetés |













