Fórum témák
» Több friss téma |
Fórum » Csöves erősítő készítése
Ne feledd betartani a fórum viselkedési szabályait, és a topik megmaradásának feltételeit. [link]
A téma átmenetileg fagyasztva lett, hozzászólni nem tudsz!
Na ja erre hirtelen nem is gondoltam de járható ut !
Oldalanként két átvágás a nyákon és egy átkötés. Akár "jumperelhetőre" is áttervezhető a nyák, s akkor bármikor csőkészlet cserélhető benne.
Dobj egy postacímet, túrok négy használt de stabil példányt a "vésztartalékomból"!
Hát, elképzelhetö. Igen, torz, ahogy mondod.
Nem hinném, hogy lenne új.
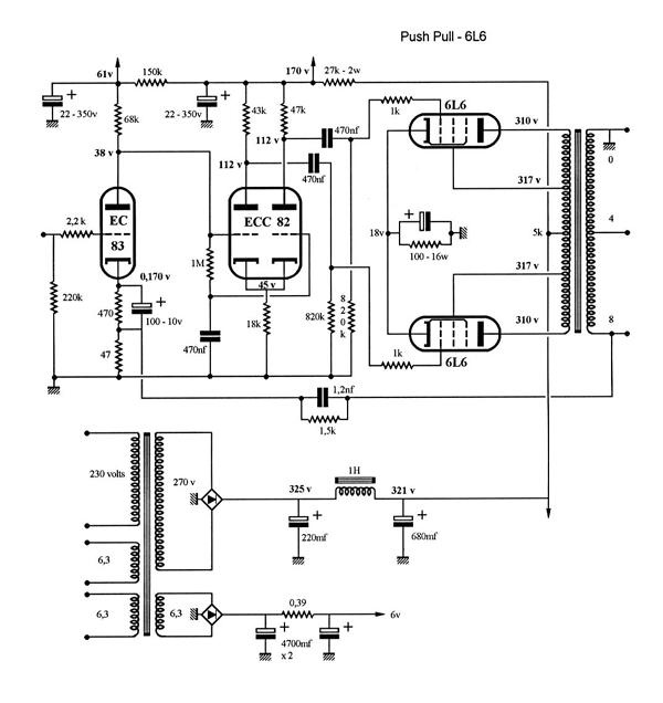
Találtam egy rajzot a 6L6-os projektemhez ,érdekelne mit szóltok hozzá,nekem elsőre az a 820K rácslevezető ellenállás szúrja a szemem,ebből adódóan van még máshol is "hiba? :
A hozzászólás módosítva: Jan 13, 2013
Én azt teljesen jónak látom, miért gondolod hibának?
Azért,mert az lemaradt,hogy a kimenőimen nincs ul leágazás,és ez befolyásolhatja esetleg a meghajtást?Amiért kérdeztem,mert más rajzokon nem láttam ekkora rácslevezetőt.Az ecc82-t alacsonyabb ellenállás leterhelné???
A tervem az,hogy tetródás bekötést alkalmazok,a g2 alacsonyabb fesztűrése miatt.
Sziasztok építenék egy el84 pp-s erősítőt . szereztem egy Budapest rádió roncsot és a kimenő trafóját használnám fel szerintem jó lenne hozzá
ezt a kapcsolást építeném meg üdv lali A hozzászólás módosítva: Jan 13, 2013
Én a tervezéshez szükséges tudás hiányában az eredeti kapcsolás alapján építettem egy erősítőt ugyanebből a rádióból. Szerintem jó alap.
Szia akkor abból lesz az erősítő
hálózati trafója szerintem elbírja a 7 elektron csövet üdv lali
Elég méretes trafó van benne, de azt nem tudom, az az egy EZ81 elég-e a sztereóhoz. Az enyém sajnos tönkrement, diódás lett.
köszönöm majd ki kíséretezem
Szerintem egy EZ81-es mindenképpen kevés sztereó EL84 PP-hez, ezt már lerágtuk sokszor.
Nos,végre megszólalt az egyik oldal,már kezd zenélni.
Jól gondoltam a 820K-s rácslevezető hibás,470K elég,a vcs.1,5K is "hülyeség",igaz nekem más kimenőm van,ill.nem tettem kondit párhuzamosan vele,de totál leterhelte a végfokot,most nincs vcs..Még be kell pontosan lőni a kis csövek áramait,és utána fülelés,hogy marad-e.Ha mindkét oldal kész lövök róla pár képet,ill. szkópolok is.
Sziasztok!
Úgy döntöttem szeretnék építeni egy csöves erősítőt. Már rég szerettem volna egyet, először venni de rájöttem, mégis csak más lesz ha saját kezűleg csinálom és olcsóbb is. Nagyon sok oldalt átnéztem hogy mégis milyet? De nem találtam megfelelőt. Jó lenne A osztály illetve 20-30W hiszen egyszer szeretnék építeni és kitudja még hogy milyen hangsugárzóim lesznek még. Jó lenne KT88 as csövekkel, nagyon megtetszettek illetve az is nagyon jo lenne ha lenne nyákterv tudom kicsit sokat akarok de minél kisebb hibalehetőséggel szeretném. Szóval A osztály, 20-30W környéke, PCB. Valaki nem találkozott ilyesmivel ? előre is köszönöm a segítséget . Illetve ha valaki tud ajánlani valami alternatívát.. köszönöm
Van tapasztalatod az elektronika területén? Építettél már ilyesmit? Vagy mást?
Igen. Építettem már elég sok mindent. Erősítőt még eddig nem, de úgy érzem van hozzá elég tapasztalatom, hogy belevágjak.
A csöves nagyobb tapasztalatot és szaktudást kiván, mint a tranzisztoros, itt aztán megtanulhatod mi az a brumm meg gerjedés
persze nem lehetetlen és a végeredmény mindenért kárpótol. Kizárólag SE-ben gondolkodsz?
Hát elég szépeket írnak róluk
. Igazság az hogy nem tudom, nem feltétlenül kell nekem A osztály, de minél minőségibb hangot szeretnék ha már egyszer belevágok.
Én azt javaslom, ne akard elsőre a leg csúcsabb alkotásodat megcsinálni, úgysem fog sikerülni. Pláne ha még csövest nem csináltál, de erősítőt sem. Én inkább kezdenék egy egyszerűbb kapcsolással, hogy megismerkedjek a csövezés alapjaival, hogy működik, mikor van brumm, hogy helyezd el a kimenőket, mi az a szórt mágnesen tér, miért és mikor kell árnyékolni, milyen jó ha minden búg, mi az a CRC vagy CLC tag, több lépcsős táp, meg ilyenek, egy egyszerű SE nem komplikált, de sokat tanulhatsz belőle, egy KT88-hoz azért már kell matek, komoly kimenő , nem kevés anyagi ráfordítás.
Igen tudomásul vettem ezeket, hogy nem lesz egyszerű illetve olvasgattam ezt a fórumot, de én mégis csak kt88 al szeretnék kezdeni.
itt egy jó kis kapcsolás,komplett dokumentáció.
Ha KT 88-al 20-30 W-ot akarsz "A" osztályban, akkor PP-ben érdmes gondolkodnod. A linken egy roppant egyszerűnek számító diy "A" osztályú UL-es PP van KT88-as véggel, huszon-pár wattra.KT88PP
Szia akkor marad az a meg oldás hogy oldalanként egy ez81 cső szereztem egy Budapest rádió roncsot
Aranyos az a réz rács
lorant - A trafót te akarod csinálni , vagy csináltatod?
Csináltatni szeretnék. A mellékletben levő bekötésre mi a véleményetek ?
Vélemény ?? Ezt hogy érted, akivel megcsináltatod, majd megmondja, hogy melyik kivezetés melyik, és úgy kell bekötni, ezt jó hogy nem te tekered, elég macerás (mint a kimenő többsége)
Semmi macera , egyszerű Ul -es kimenő mi ebben az érdekes .
A hozzászólás módosítva: Jan 15, 2013
A mellékelt kapcsolási rajzra gondoltam "bekötés alatt" elnézést kérek. Találkozott már valaki ilyennel ? Jolida 302B
A hozzászólás módosítva: Jan 15, 2013
|
Bejelentkezés
Hirdetés |



ezt a kapcsolást építeném meg üdv lali 
persze nem lehetetlen és a végeredmény mindenért kárpótol. Kizárólag SE-ben gondolkodsz? 