Fórum témák
» Több friss téma |
Fórum » Labortápegység készítése
koszi szepen . akkor keresek valami helyetesitot
c
Meg az alacsony nyitófeszültségére.
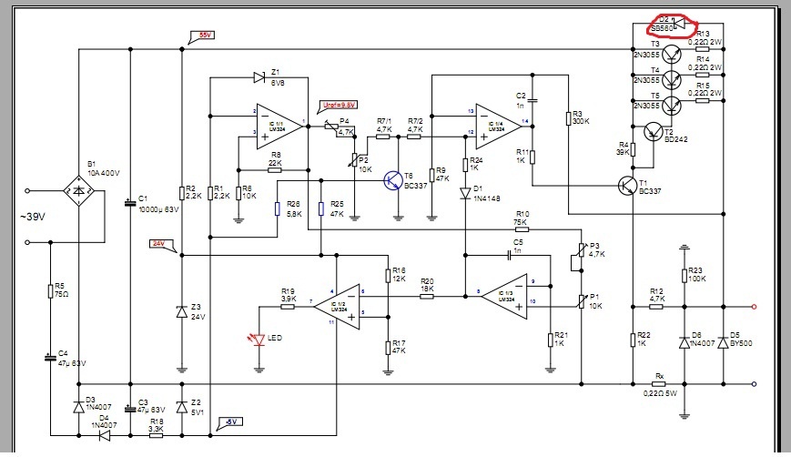
Az a dióda ott védelmi célokat szolgál. Nélküle is fog menni az áramkör, csak esetleg egy induktív fogyasztó ki-bekapcsolásnál agyonvágja valamelyik alkatrészt. Mondjuk csókoltatom az a boltost is, aki egy 5A-es Schottky dióda helyett egy 3A-es sima diódát ad...
Ha már így feljött a téma, nem lenne célszerűbb az alkotós 1.4.2-be is a D6-nál a sima dióda helyett schottky-t alkalmazni?
Bővebben: Link A hozzászólás módosítva: Jan 9, 2013
szerintetek az az R7 ?
az minek van vgyis ott ketoo van , feszultseg osztonak hasznalja es azt a reszt ami kekel van a nyakrajzon kivan hagyva .... es csak egy R7 em van oda rakjam a kettooo osszeget ? vagy csak lazan 4.7k ?:koszonom
A beültetési rajzon az egész T6 kör ki van hagyva, tehát R7~8.4k. Az egy utólagos módosítás, már nem emlékszem a szerepére.
Elvileg arra van, hogy bekapcsolásnál ne üljön ki a bemenő tápfesz a kimenetre a beállított feszültségtől függetlenül, arra az időre, amíg a plusz táp már megvan, de a mínusz táp még nincs meg. Ezt a célt mondjuk csak részben valósítja meg, de a problémán így is sokat segít.
Köszönöm.Fehéredik a szürke. Remélem Gordon is olvassa.
A hozzászólás módosítva: Jan 9, 2013
Koszonom szepen nektek
.. Mit csinalnek en ez az oldal nelkul Koszonom megegyszer !
Es miert remeled?
A hozzászólás módosítva: Jan 9, 2013
Mert a válasz neked szólt tkp.
En meg azt hittem neked, mert te is irtad, hogy mar nem emlekszel a T6 kor miert van kihagyva.
Akkor koszi
Szia Attila!
Proteusba bevittem a kapcsolást és nem igazán működik a tárolás. Alulról jó, de fentről lefele nem tartja meg a szintet, mivel az alsó kapu kimenete még mindig magas. Mellékelem a tervet ui: de azt hiszem meg is lett a megoldás. NOR kapuval elvileg jól működik. A hozzászólás módosítva: Jan 12, 2013
Udv! Megepitetuk a Pioneer 2.7.2 kapcsolast , es mukodott is elsonek (26V AC-vel taplaltuk) csak masodszorra 50V AC-vel taplaltuk es rovidre zartuk a kimenetet es ekkor elkezdtek fustolni R15 0.22OHM/3W ellenallas . Most meg a max feszultseg van a kijovetelen es nem tudom allitani,szabalyozni . Megkerem nagyon szepen , hogyha kisegitenetek tanacsokkal . Mit kene kicsereljunk ? Kicsereltem a BC337 es a BD242 . Mertem egyet-mast ZD1 -en a feszultseg 6.6V .. ZD2 on 5.45V ... ZD3 on 13.8V .
Ezek alapjan ha van valami hasznos tanacs . Koszonom elore !!
Nézd át a 2N3055öket. Az egyik valószínűleg zárlatos, és mérd át az ellenállásaikat is.
Biztos, hogy a vége zárlatos lett. A végtranzisztorok egyike, de lehet az összes. Igen valószínű még az is, hogy a nagy áram és hő miatt a 0,22Ohmos ellenállások is megnyúltak. (megnőtt az ellenállásuk) Én a helyedben azokat is kivenném, és megmérném.
A hozzászólás módosítva: Jan 15, 2013
Koszonom nagyon szepen gyors valaszotok ... megproballom ma megoldani es ha nem akkor csak holnap , es remmelem osszejon es az a hiba . Jovok a fejlemenyekkel . Koszonom .
Mintha olyat hallotam volna hogy nemely tipusu 2N3055 60V DC-ig hasznalhato.
talan a 2N3772 a hasznalhato?! A hozzászólás módosítva: Jan 15, 2013
Tenleg annyi , megneztem az adatlapon . De mar nem tudom mit csinaljak .Lemerek mindent es ha valamivel baj van kicserelm es jovok a fejlemenyekkel .. Koszonom szepen .
Sziasztok!
Régóta olvasom a fórumot. Tegnap elkészítettem az Alkotó 2.7.4 verziójú tápot, de nem sikerült valami fényesen. Gyanítom, hogy a 3055-ös tranyók körül van gáz, de ha lehet erősítsetek/cáfoljatok meg benne. (Végigolvastam az összes hozzászólást de lehet hogy átsiklottam valamin...) A jelenségek: 1: a dc off mintha ott se lenne 2: a P1 minimális pozícióban P3 forgatásakor a minimális pozicióban világít a led. Ez többszöri forgatás után egyre jobban tolódik a P3 max felé. 3: A feszültség a kimeneteken 32V (szinte stabilan) 26V AC bemenet mellett. 4: a P2 és P4 potikra nem reagál a feszültség szintje. 5: A 3055-ös tranyók hidegek, Emitteren és bázison mindenhol 0,6V található. Az olvasmányok alapján lehet hogy a tranzisztorok E-B kivezetései felcserélődtek? Terhelés nélkül mennyi ideig bírja az IC/félvezető így? (nem füstöl, nem melegszik) Értem ezalatt, hogy a méréseket el tudom rajta végezni, vagy ab ovo csere.... A rajzon csak 2 vagy 3 helyen láttam feszültség értékeket a mérőpontoknál. Mit érdemes még mérni? Előre is köszönettel Bucdarov
Hello!
- Amíg a végfokozaton keresztül kimegy a teljes táp a kimenetre, addig nincs mit nézegetni a táp egyéb részein. - Ha 0,6V feszültséget mérsz a bázis-emiter között, akkor a tranyó nyitva van. - Zárd rövidre a T6 kollektor-emitterét. Ekkor a kimeneti feszültségnek meg kell szűnni. - Ha megszűnik, működik a végfok. Ha nem, akkor sorba emeld ki a T1-et, majd a T2-őt. Ahol a kimeneti feszültség megszűnik, ott lesz a gond. - Az IC-nek nem számít, hogy van vagy nincs kimeneti feszültség. Amíg nem szabályozható a kimeneti feszültség, ne tegyél rá terhelést. Rövidzárat meg semmiképpen.. üdv! proli007
Sziasztok !
Az Alkotós féle 2.7.4-es tápot készítgetem ha ebből a panelból 2 db-ot csinálok akkor elméletileg és gyakorlatilag is lesz egy szimmetrikus szabályozható tápom igaz? A kérdésem a következő : Az Alkotós műszerből akkor 4 db kell. Mind a 4 db műszernek külön táp kell?
Szia!
A trafóból pedig kettő kell, vagy legalább két független szekunder tekercs.
A trafó megvan az egy 600 VA-os 2x42 V toroid.A műszer tápot kérdeztem.
Ha független tápokat akarsz, akkor logikusan mindent duplázni kell.
Idézet: „A műszer tápot kérdeztem.” Az attól függ, hogy milyen műszert használsz. Ha az Alkotós ICL7107-est, akkor mindegyiknek (mind a négynek) független táp fog kelleni. Ha az Attila86-féle PIC-es műszert használod, akkor mérőnként kell egy (az övé egyben méri a feszültséget és az áramot), azaz esetedben kettő. A hozzászólás módosítva: Jan 17, 2013
Esetleg tekerhetsz a 600VA-es trafódra még négy szekundert, ha fizikailag van még rajta hely.
|
Bejelentkezés
Hirdetés |





.. Mit csinalnek en ez az oldal nelkul
Koszonom megegyszer !





