Fórum témák
» Több friss téma |
Olyan rajzot tegyél fel, ami kép formátumú, mert nem mindenki tudja megnyitni...
No itt lesz JPG-ben a helyzet még mindig változatlan, nem indul a szerkezet.
Legyen 22pF az az 1000µF este csináltam, nem állítottam át.
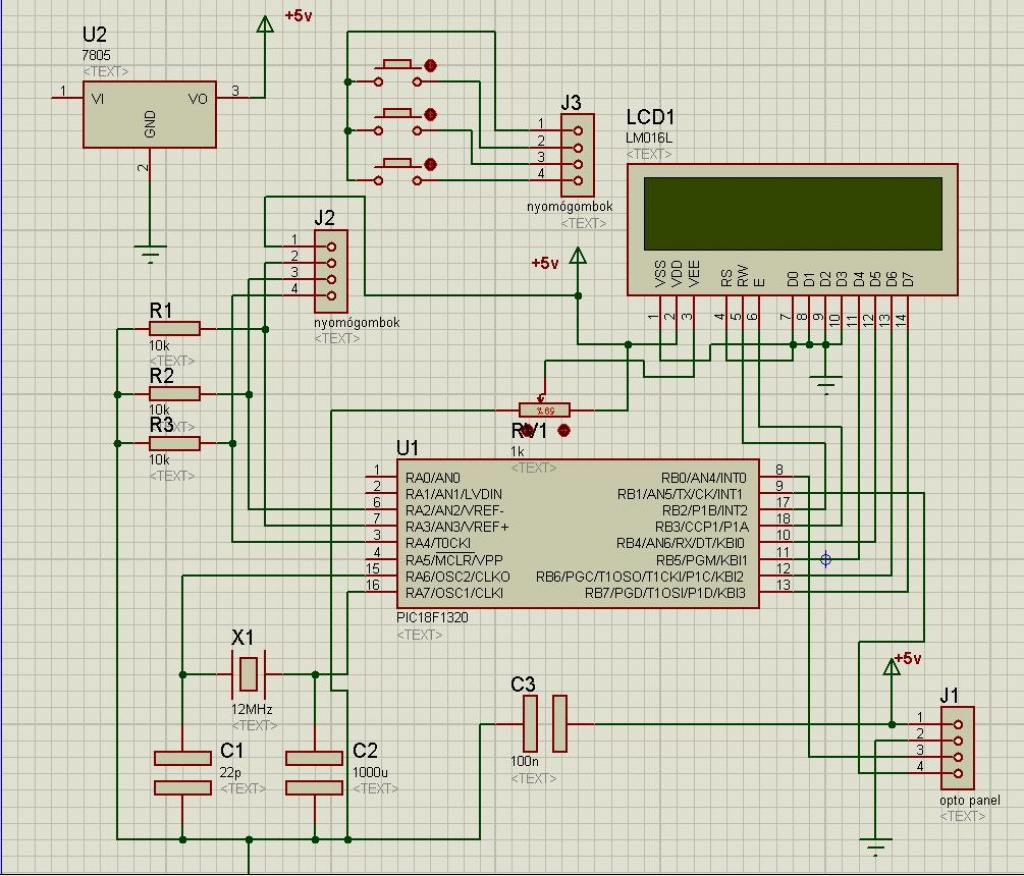
Az lemaradt a kapcsolási rajzról. A panelon fel van húzva 10K-val a VDD-re.
Szia
Nem akarok bele vau vau de nem gnd-re kell huzni a kvarcot? Illetve a tápod megvan szürve mert én is beleestem ebbe a hibába, igaz csak téves értékeket mutatott de rendesen bezavart az tuti. Viszont mielött még moderálást kapnék ez már nem ide tartozik.
Lemaradt az aljáról a GND a vonal pont oda megy.
A hozzászólás módosítva: Jan 17, 2013
A kvarcod XT vagy HS konfigban van, mert ugyebár az sem mindegy. De jelzem van PIC kezdöknek topic amit erre találtak ki.
Pont ezt akartam írni! Akkor talán lenne valami ami a témába vág...
Természetesen felteszem. Jelenleg 12MHz-s kvarc van benne 2x22pF-os kondival, az MCLR fel van húzva. Belső órajellel jól fut a program, de kevés a freki a művelet végrehajtásához. Azért állok értetlenül a dolog előtt, mert pár PIC-re már írtam programot, és azok egyből indultak.
Szia jó hogy itt vagy. Belefutottam megint ebbe a DS-be és még mindig nem müködik, visszább feltettem a programot de nem megy pedig már mindent megprobáltam. Nem tudom hogy jót tettem e, pickit2-vel olvastam az egyvezeték lábat és valami olyat irt ki " RX D0 EF 80 EF" és ezt folyamatosan viszont ha levettem a lábrol a DS adatlábát akkor teljesen mást irt ki, valami olyasmit amit legalábbis felfedezetem benne amit a program küld. Nem lehet hogy az a probléma, hogy nem várok adatot hanem küldöm folyamatosan? Egy fél ora mulva kimegyek a mühelybe és akkor tudok már konkrétumot.
Ha belső oszcival megy, akkor nem a programban lesz a gond. Viszont a konfigurációban nem találok hibát. Ez egy elég egyszerű PIC.
Tehát vagy valami forrasztási hiba van a 22pF-es kondik körül, vagy a kvarc körül, vagy a kvarcok nem jók, esetleg a kondik nem 22pf-ek, vagy nem jók. Esetleg a PIC oszcija halt meg valami miatt. Az is lehet, hogy olyasmi lesz a végén, ami eszembe se jut most. Nem könnyű a dolog. A 100nF a PIC-en van a táplábakon közel?
Szia Watt most tudom konkrétan hogy mit kapok uart-rol Ha DS-t kötöm csak rá (oda oda tartom)
Idézet: .„RX: C0 RX: F9 FF RX: FF FF FF RX: FC RX: AF FF FE FF RX: FE BF RX: FE RX: 2D F0 RX: FF RX: D9 RX: FB RX: FF RX: FF RX: 7F 02 DF RX: FF FF FF RX: FF RX: FF RX: F0 RX: FF” Ha rákötöm a bemenetre a DS-t Idézet: .„RX: C0 CE C0 DB EF C0 CE 80 DB EF C0 CE 80 DB EF RX: C0 CE C0 DB EF RX: C0 CE C0 DB EF RX: C0 CE 80 DB EF RX: C0 CE 80 DB EF RX: C0 CE C0 DB EF C0 CE 80 FB EF RX: C0 CE 80 DB EF RX: C0 CE C0 FB EF RX: C0 CE 80 DB EF” Egyszerüen nem értem.
Több hiba is van a programban. Csatolok egy kódot, a lépéseket nézd meg és ez alapján kódold le. Minden lépés fontos!
Rajta van a 100nF közel az ichez. Fura, hogy az új kvarcokkal nem indul. A kondi 22pF-os a csomagolásból vettem ki. Mértem kontakt hibát de nem találtam, a multiméter egészen az IC foglalatig jelzi a folytonosságot. A pic oszcija mi miatt hallhat meg? Maximum az elôosztón állitok még ha lehet.
Ha most átállítod belső oszcira, akkor megy még?
Ne csak folytonosságot keress, hanem részleges rövidzárlatot is. Lehet, hogy összeér valami. A hozzászólás módosítva: Jan 17, 2013
Igen a belső oszcin hibátlanul fut. Holnap átnézem mégegyszer a vezetősávokat.
Van oszcilloszkópod? Ha van, mérj rá a rezonátorra, hogy megy-e egyáltalán. Jártam úgy, 5 kristály is rossz volt zsinorba. Forrasztásnál használtál folyasztó-szert? Fényképezd le a nyákot és rakd fel.
Üdv!
Van itt AVR-es? Jól látom én ezt a dolgot, hogy a v4 ben nem lehet configurálni az uC-t? Valamiért eltűnik timernél nem is veszi be az órajelet. Meg én úgy emlékszem hogy Mega8-ban Két Timer van.Ehez képest flowcode-ban csak egy. Időzítőt se lehet állítani honnan kezdje a túlcsordulást? Pedig milyen jól leegyszerűsítené a programozási folyamatot.
Idő közben megoldódott a probléma, a kondenzátor volt a hunyó, pedig új kondikat tettem bele.
Valamivel nyugodtabb is vagyok, bár még a méréssel mindig gondjaim vannak. Mert a program kb 2szer annyit mér mint kéne.
Mit is csinál a program, miből mér kétszer annyit?
Két oprikai kapu között áthalad egy műanyag lőszer, az első kapu indítja a számlálót, a második tiltja, és az így kapott értékből kiszámolja a lőszer sebességét, Nekem most a sebesség kb: 630 FPS (láb per szekundum) és valójában a légfegyver csak 270-300 között tud lőni. A számolási képletet egy külföldi oldalról vettem,
Idézet: És ezt le is vezette, hogy ennyire jön ki. A belső oszcival nekem is 300 körüli értéket dobott ki, de amióta a külső kvarccal dolgozik ennek a többszöröse az eredmény. A számításban viszont átállítottam, hogy ezzel az értékkel számoljon. „Sebesség = ((FOSC / 4) / TMR1H:TMR1L) / 3 ”
Mennyi most az Fosc? Belső oszci mennyi volt?
A hozzászólás módosítva: Jan 18, 2013
12 MHz illetve a TMR2-nél így van a beállítás : PRE illetve Postscaler: 1:1 rollover value: 32
Megszakítási frekvencia: 93750Hz. Gondolom ezzel kell számolni?!
DS2417P+ RTC. Valakinek van vele tapasztalata? Most hozta a futár.
Ez is egyhuzalos mint a DS18B20. Ezt is a FlowCode-dal szeretném életre kelteni. A hozzászólás módosítva: Jan 18, 2013
Gondolom a belső oszci 4MHz volt előtte?
3x-os eltérést vettél figyelembe a kalkulációnál? Van még egy olyan félelmem, hogy a majd 100kHz-es megszakítás miatt alig marad idő a többire, rengeteget van a megszakításban a program, ami elég nagy csúszásokat okozhat. Az ilyen feladatokat nem így szokták megoldani, erre való a CCP modul. Igaz meg kell oldani, hogy a két opto ugyanarra a bemenetre adjon jelet, de ezt nem nehéz megoldani(diódákkal). A CCP modul capture módja nagyon pontosan meg tudná mérni a két opto közötti időt! Régebben tettem fel periódus, frekimérőt. Abból lehetne kiindulni könnyen. |
Bejelentkezés
Hirdetés |










