Fórum témák
» Több friss téma |
Hello! Nem baj, hogy akit kérdeztél, 47 hónapja nem járt itt a fórumon? üdv! proli007
Sziasztok.
Segítséget szeretnék kérni tőletek. Szükségem lenne egy olyan kapcsolási rajzra lenne szükségem (mert ilyet nem nagyon találtam) ami egy 10w-os led-et villogtatna. Nyitófeszültség: 12 V Áramerősség: 1000 mA Másodpercenként durván 2 villogásra lenne szükségem 12 V-rol üzemelne. (A céges kicsi sárga villogójában akarom kicserélni a halogén izzós és motoros fényterelős megoldást. Van hogy egész nap megy a villogó és lemerítené az aksit.) De lehet hogy olyat is csinálnék ami 2 ilyen ledet villogtat felváltva. 2 külön sárga burában. A kocsi két oldalán. Ötletek?
Épp a te kérdésed alatt van egy kapcsirajz kokozo tollából ami tökéletes lehet neked is , miért nem nézel bele legalább a témába mielőtt kérdezel ?
Mert ott nem csak a szimpla villogáson van a hangsúly, hanem azon hogy fokozatosan erősödik majd halványul.
Nekem pedig azon lenne a hangsúly hogy sec.ként 2őt villanjon. Másrészt nem tudok értékeket számolni semmi közöm nincs az elektronikához. Nekem ez csak a HOBBIm. Csináltam már egy két nyákot nagyon kezdő szinten, de attol még számolni nem tudok. ui.: Végig olvastam a topicot mielőtt kérdeztem, de hasonló teljesítményű led-ről szó sem volt benne.
Hello!
A c3-at kiveszed belőle a fet helyett teszel egy nagyobb áramút (pl irlz44-et) R1-et kicseréled egy 2.7 Ohm-ra (feltételezve hogy 14,4V a maximális feszültség), r4-et r5-öt kicseréled 100k-s potméterre, ezekkel lehet majd a kívánt villogási sebességet és a sötét világos arányát beállítani és kész is ami neked kell. Üdv Kokozo A hozzászólás módosítva: Jan 17, 2013
Tökéletes. Így már meg fogom tudni csinálni (remélem.)
Nagyon köszönöm a segítséget. Elvileg jövőhéten jön meg a led. amint összeraktam írok.
Illetve lenne még itt valami ha nem nagy kérés.
A c1 c2 milyen értékű típusú kondi mert az nem nagyon látom a rajzon. És ebben a formában amiben van milyen feszültségről és milyen led-del működik? A hozzászólás módosítva: Jan 17, 2013
C1 C2 100µF ezt kisebbre cserélve gyorsabb lesz a villogás. Ebben a formában 3- a tranyó haláláig bírja (kb 50V ig) a led előtétet viszont a feszültséghez kell beállítani amit ezzel lehet kiszámolni. Led meg lehet bármilyen csak jó legyen az előtét kiszámolva.
Hello!
Oké legyen! Ha csak egy Led-et használsz, akkor egy Fet-et elhagysz. Piros vonal, alkatrész oldali átkötés. (Pld. ellenállás lábbal.) A Led-eket a +12V és a LEDa - LEDb kimenet közé kötöd. Természetesen a két anód a +12V felé. üdv! proli007
Nagyon köszönöm. A mérete és egyszerűsége miatt nagyon tetszik ez a kapcsolás. És köszi a magyarázatot is.
Köszönöm a magyarázatot. Igen sokat segítettetek. Ezt szeretem a hobbi elektronikában nem a kötözködést. Köszönöm.
Ezen a rajzon a c1 ill c2 milyen kondit takar? Mert nekem csak sima polarizált kondim van és erről a rajzról nem tudom merre legyen a + oldal. Vagy nem ilyen kondi kell hozzá?
Megépítettem. Tökéletesen működik. Köszönöm.
Üdv!
Én szeretnék egy egyledes villogót, aminek tudom állítani a villogás gyakoriságát. Tudna nekem valaki ebben segíteni? Előre is köszi!
Helló!
Szerintem a célnak tökéletes megfelel egy 555-ös IC-re épülő astabil kapcsolás. A segédprogramok között találsz kapcsolási rajzot is és ki is tudod számolni az elemek értékét a kívánt frekvenciára. Üdv Petjaa A hozzászólás módosítva: Jan 21, 2013
Köszönöm szépen, akkor majd ügyeskedek belőle valamit
Hello!
Oké, de hagyd már azt az idétlen Légyszi-zést. A Led-ek előtét ellenállásáról neked kell gondoskodni. üdv! proli007 Köszönöm. Ezek az ic lábak nekem nem nagyon mennek. A héten összedobom és jelzem hogy hogy sikerült.
Hello!
Az IC lábak olyanok mint a tranyón, csak nehezebb eltéveszteni. De arra figyelj, hogy a nyák oldalhelyes legyen. Mert a com és pcb kép alkatrész oldalról ábrázolja a nyákot. Vagy is a kész nyáknak ennek tükörképének kell lenni. (A méretszámok ekkor fordítva láthatók.) üdv! proli007
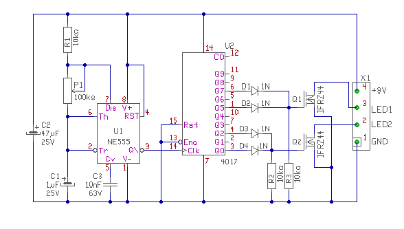
Szia! Vesd össze az elvi rajzot a 4017-es tokozásával: Link és 555-ös tokozásával: Link. ( Az IC-tokok felülnézetben vannak. ) Az alkatrészek adatlapját is érdemes átlapozni...
Na végre sikerült megépíteni ezt a kapcsolást is. Nagyon jól működik. Igaz a bc182-ket szerintem cserélni kelessz mert egy oldal 36 db fehér smd ledet fog meghajtani hogy jól látható legyen. Csak még nem tudom mit rakjak bele. De a kapcsolás tökéletes. Köszönöm a segítséget.
Hello!
A fűrészt rakd bele. Mert azt írtad, hogy "1-1 db bc182 hajtaná meg". 36db Led-et nem fog meghajtani így semmi. A sok Lécci helyet inkább a tápfesz nagyságát, és a Led-ek számát írhattad volna meg. Szóval leginkább két Fet-et kellett volna belerakni, de így a BC helyére nem mehet be, mert az követő kapcsolású. Hiába teszel nagyobb tranyót, sok maradék feszültség lesz... De az sem mindegy hogyan kötöd be majd a Led-eket. (Hányt sorba, mekkora lesz az áram.)üdv! Gábor
Először csak simán 3 db ledet akartam meghajtani vele. De mivel nagyon tetszik a kapcsolás és a villogás üteme, így megy a céges kocsiba sárga villogónak. Mert terveim szerint az fby-stylos villogót terveztem oda. És a jobb láthatóság miatt kell a több led. Ezért változott a dolog. Az adatok.: 12v tápfesz oldalanként 36db led. 3db sorosan kötve és ezekből a sorokból 6db párhuzamosan ez lesz egy panel. Egy oldalon 2 panel lesz.
A led. : Szín: Hideg fehér Nyitófeszültség: 3 V Áramerősség: 60 mA Fényerő: 9000 mCd Sugárzási szög: 120 °
Hello!
Valahogy ezzel kellet volna kezdeni.. ![]() Átalakítottam. De most a Led-eket a táp és a kimenet közé kel kötni. üdv! proli007 A hozzászólás módosítva: Jan 28, 2013
Sziasztok!
Ez a villogó mennyire érzékeny az alkatrészek minőségére? Bontott alkatrészekből építettem meg, és elsőre működött, aztán elkezdtem kísérletezni, hogy az alkatrész értékek változtatására hogyan reagál, egy egy kondi csere után már csak folyamatosan világít, a tranzisztorok cseréje sem segített rajta. Meg másképp viselkedik a kapcsolás ha más színű ledeket használok. A hozzászólás módosítva: Feb 3, 2013
Sziasztok!
Vasútmodellhez kapható fénysorompó villogását szeretném megoldani. A lényeg annyi lenne, hogy 16 V-ról mehessen és 1 másodperces villogási ideje legyen. A fehér felváltva villog, vagy a piros magában (két külön áramkörrel szerintem egyszerű lenne megoldani). Melyik kapcsolás és milyen alkatrészekkel lenne jó? Előre is köszönöm a segítséget!
Hello!
Megrajzoltam, ha ez számosodra megfelel. Ha a K1-et bekapcsolod, akkor villogó fehérről villogó pirosra vált. üdv! proli007 Idézet: „A fehér felváltva villog, vagy a piros magában” Mármint fordítva, nem? A fehér villog egyedül, és a két piros felváltva. |
Bejelentkezés
Hirdetés |








Mert azt írtad, hogy "1-1 db 









