Fórum témák
» Több friss téma |
Üdv mindenkinek!
Egy kis segítséget szeretnék kérni: elkezdtem építeni cimopata rezonáns kapcsitápját, és a trafót pc tápból tekerném hozzá, viszont nincs rajta feltüntetve az Al érték, és nem találtam adatlapot róla a neten. Van erre valami megoldás? Vagy dobós a mag? A segítséget előre is köszi!
Miért kellene az Al érték egyáltalán?
Csak az Ae kell, azt pedig akár meg is mérheted egy tolómérővel. (de az is jó ha megméred a mag méreteit és belenézel egy EPCOS vagy TDK katalógusba, megtalálod melyik mag az)
Köszi, megpróbálom és majd referálok az eredményről.
Na Kipróbáltam a mikrózást. Megint eltörtem 2 PC44 magot. Ez a módszer sem jó. Marha mérges voltam, mert ezek már azért jó cuccok lettek volna. Feszültség lett a mag között lévő ragasztóanyag olvadásával járó hőtágulás miatt. Sajna mindkét magnál az egyik fél eltürt több helyen is. Persze nincs 2 egyforma, hogy örülhessek.
A mikró nem sz.rozik. megolvadt minden. Az egyik magomnál a tekercstest teljesen megsemmisült. A tekercses szikráztak. Húú minden volt. Szerintem lehet 10s-os lépésekben kellett volna melegítenem, hogy a magnak homogénen legyen ideje átmelegedni. Akkor nem lett volna feszültség amitől elpattant. Ja, és olyan büdös lett a konyhában, hogy az asszony majdnem befonta a fülét.
Köszi értem! Legalább 5-ször olvastam végig a leírást és az Ae-t, Al-nek sikerült benézni
![]() -A mag méretét ugyan úgy kell számolni mint a lemezes trafóét csak ezt mm2.ben kell megadni? - A frekvenciát milyen mértékegységben írjam a képletbe? Amúgy az áramkört már megépítettem és úgy néz ki szkóp szerint, hogy minden ok, csak ferrit trafót még nem tekercseltem és ezért nem tiszta a dolog.
Tettél egy pohár vizet mellé? Mert szerintem azt kihagytad! A víz nyeli el az energia nagy részét, így lassan (5-6 perc), de egyenletesen melegszik át a trafó és 100 fok fölé tud kúszni.
Ha túl gyorsan melegszik, a közepe nem enged szét és azért törik el. Már nem merem mondani, hogy próbáld meg még egyszer Egyébként a pillanatragasztó csodákra képes. Még a cséve sérülése előtt szét kellett volna jönnie, mintsem eltörnie.
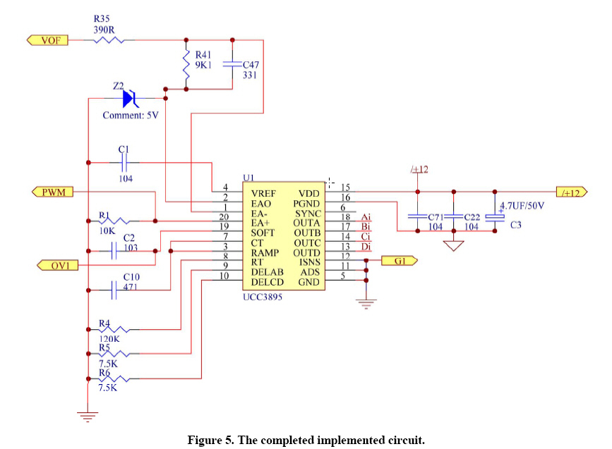
Lorylaci, kipróbáltam a dolgot, de sajnos semmi sem változott. Lekötöttem az ADS-t a földre, mert a leírás szerint így lehetséges a legnagyobb változtatást elérni: "The maximum delay modulation occurs when ADS is grounded."
Ezután megcsináltam a feszültségosztót a REFOUT - EAP - GND között, de sajnos semmit nem reagál a változtatásra. No most teljesen tanácstalan vagyok, hogy hogyan lehetne itt fázistolást előidézni...
A képletek alapmértékegységekkel működnek (V, Hz, m2, stb.) A PC trafók Al-je egyébként 1500-2200 körül van.
Ellenőrizd szkóppal a többi lábat, nézd meg hogy a RAMP megvan -e. Valamint nézd meg az EAP feszültségét is. Lényeg hogy a 6. ábrán lévő dolgokat mérd meg, valamelyik jelalak azok közül hibázik.
Én nagyjából ugyanígy jártam az UC3875-tel. Nem tudtam rábírni arra, hogy egy potival változtassam a fázistolást a két féhíd vezérlő kimenet között. Vagy nulla fok volt, vagy 180. Lehetséges, hogy nyákra kellene tenni, nagyon rövid fóliákkal, hidegítésekkel, stb. Aztán megcsináltam diszkrét alkatrészekből, persze, az már nem ennyire egyszerű.
Helló urak.Na tegnap voltak gondjaim...Mára mérséklődött.Áttekertem a trafót,valami oknál fogva nem tudom lehet sok volt már a tegnapi nap.....a primer menetszámot rosszul tekertem fel,a 30 helyett 38 lett.Viszont a számolt induktivitás így stimmelt..
Most is így tekertem 2x18 primerrel a szekunder meg 8 menet csak tippre.A primér induktivitás így csak 166uH lett,lehet mert más huzalt használtam.Viszont a szórt induktivitás 7uH lett ami elég jó. A szupresszor 291V,hogy dolgozik-e azt nem tudom.Nem melegszik.Viszont a clamp ellenállók még mindig melegednek rendesen,ha terhelem. 100W/24V-os izzóval próbáltam,kettőt villan bekapcsol és megy.Kérdésem,tekerjek még a primérre.hogy1 80-190uH legyen?
Elkezdtem variálni a dologgal. Minden jel megvan, aminek meg kell lennie, csak a tegnapi próbálkozásomkor az EAP feszültsége alacsony volt szerintem, 2,5 V táján nem nagyon csinál semmit. Láttam egy applikációt, abban az EAP-ra rávezették ugyanazt a PWM jelet, amivel az órajelet is adták neki. Átalakítottam a kapcsolást (nyákon van egyébként, SMD cuccokkal, úgyhogy vakultam rajta kicsit, de ez nem baj), a rajzot mellékeltem. Érdekes lett az eredmény. A rajzon Up pontban mértem a feszültséget, gyakorlatilag ez az EAP feszültsége.
Valahol 4,49 V-nál van egy lépcső, ahogy Katt is írja. Alatta 0 fok a C és D csatorna shiftje az A és B-hez képest. Még lejjebb pedig változtatja az összes csatorna kitöltési tényezőjét (nem semmi...). Felette pedig ugrik 180 fokra, ez már valahol a PWM jel 95%-os kitöltése felett van. A szkópképeket mellékeltem, nézzétek a file címeket. Azon filózok, hogy talán az EAN és az EAOUT összekötése helyett kellene oda valamit berakni, hogy ezt az átmeneti szakaszt megnöveljük, hogy ne ilyen küszöbjellegű legyen a 0-180 fok átmenet? Mi a véleményetek?
Ja, igen és mellékelem abból a megtalált applikációból a kapcsolást és a kimenet szkópképét, ami alapján átalakítottam a kapcsolásomat. Itt szépen látszik, hogy tud ez 90 fokos shiftet is.
Sajnos ennél több segítséget nem tudok adni, mert én sem ismerem ezt az IC-t pontosan, és eléggé bele kellene magam rágni az adatlapra, aztán próbazsáoláskat végezni Excelben, hogy az összefüggéseket pontosan lássam.
Esetleg Katt tud segíteni, ha ismeri ezt a családot. De amúgy a TI-nek van egy újabb szériás IC-je, ami tud szinkronegynirányító vezérlést is pl.
Sajnos nem tudok, pedig kellene vele foglalkozni... de ebben az évben biztosan fogok, nyártól már lesz rá időm. ( remélem... )
O.k. Most kb minden tiszta!
Köszi a segítséget!
Na ezt magyarázzátok meg,ha tudjátok.
Adott ez a flyback táp.2x30V szimmetrikus.Egyik felét leterhelem 90W-al szépen megy.Ha a másik felét leterhelem akkor kikapcsol az IC. Viszont,ha úgy csinálom a rákötést,hogy szépen lassan közelítem a drótót a forrtüskéhez és picit ívet húz és így történik a rácsatlakozás akkor minden gond nélkül megy az is 2x90W.Ez érdekes számomra nagyon.
Szerintem mindenféleképpen szekunder oldalon van a hiba. Tekercszárlat a trafóban, pufferek, de akár a diódák egyike is "ívelve ébred fel"...
Tekercszárlat??Akkor egyből tiltana az IC nem?Vagy füstölne.Amúgy az alkatrészek jók,másik oldalra cserélve működnek.
Ok, én szívesen bekötöm rendesen, csak azt mondd meg, hogy mit jelent az, hogy rendesen. Annyira jól esne, ha működne rendesen...
Vedd ki a trafót a panelből és csak a primer oldalát kösd be. A két szekundert megfelelően kösd össze, és úgy indítsd be pl: egy égővel. Külön-külön és egyszerre is nézd meg a szekunderek terhelhetőségét. De ha van egy induktivitásmérőd akkor az kideríti a két szekunder közötti különbségeket, elváltozásokat.
A legutolsó mérésem a fesz. szabályzós módban. A sárga az OUTA, a kék az OUTD és a lila a RAMP jele. Alakul, már 4-5 fokos eltolást tudtam állítani, mielőtt átugrott 180-ról 0 fokra. A RAMP jel még nem elég egyenes, növelnem kell az előtte levő ellenállás értékét.
A hozzászólás módosítva: Jan 31, 2013
*
Ha lineárisra akarod, akkor áramgenerátorral kell tölteni. Ha jól látom, akkor van ott már 5V-nyi változás, jó lenne tudni emellé azt is, hogy a hibaerősítő bemenetére milyen feszültséget adsz. Illetve a CS és ADS lábakat lekötni a testre, hogy ne a levegőben lógjanak. Szerk: Rosszul írtam, valóban növelned kell. A hozzászólás módosítva: Feb 1, 2013
A CS és ADS lábak le vannak kötve testre, az EAP 4,61 V, az EAN-EAOUT 4,64 V.
És ha csökkented? 0-5V-os tartományban próbáltad?
A hozzászólás módosítva: Feb 1, 2013
Persze, ha a PWM kitöltését csökkentem, azaz csökkentem az EAP DC-jét, akkor átugrik 0 fokra, majd elkezdi a kimeneti csatornák kitöltését csökkenteni, de nem tolja el a fázisokat, csak a kitöltést csökkenti.
SZVSZ nem fog rendesen mukodni, miutan atneztem a belso felepiteset. A SYNC lab ugyanis nem elegendo egymagaban meghajto bemenetkent, mivel a belso oszcillator 2 fazisu jelet allit elo, az egyik fazis maga a Sync, a masikhoz nem fersz hozza es raadasul abbol szarmaztat jopar jelet (clock, reset etc.)
Adatlap: http://www.ti.com/lit/ds/slus157o/slus157o.pdf , belso felepites a 7. oldalon A hozzászólás módosítva: Feb 1, 2013
Bocs, de ellenkeznem kell, mert előállítja a komplementer jelet is. Nézd meg az adatlapban az 1. ábrát, ott láthatod, hogy a SYNC jele rámegy CLOCK vezetékre, majd onnan lemegy az inverz CLOCK vezetékre és az inverterből már a komplementer jel jön ki. A csatornák működnek is, csak a fázistolás módját keressük, de már azt hiszem közeledünk a megoldáshoz...
|
Bejelentkezés
Hirdetés |





Egyébként a pillanatragasztó csodákra képes. Még a cséve sérülése előtt szét kellett volna jönnie, mintsem eltörnie. 











