Fórum témák
» Több friss téma |
Itt a hatodik oldalon van fent a gilszki.rar. Az áll a legközelebb, az eredetihez. Van benne panelterv is, kapcsolási rajz is, trafót lehet tekertetni. De a Moszkvai féle stk-s is eredeti.
Majd írjál, hol tartasz. Lóri
Ha van kérdés, szóljál, esetleg lemérhetnéd a doboz méretét nekem. Köszönöm.
Sziasztok! Azt szeretném tőletek megtudni, hogy a KD 607-es helyett jó a KD 602-es? Előre is köszönöm!
Sziasztok!
Kicsit képzavarban vagyok. Ehhez az erősítőhöz szeretnék hangszóróvédelmet. Több kapcsolást láttam és van amelyiknél a relé nyitott állapotban tartja a kimeneteket, majd rákapcsolja a hangszórókat és van, amelyik egy 100-200 ohm-os nagyobb teljesítményű ellenállásra kapcsolja a kimeneteket és aztán kapcsolja a hangszórókat. Melyiket ajánljátok? Vagy mindegy? Köszi előre is!
Az utóbbi a kimeneti csatoló-kondenzátoros változathoz való. A szimmetrikus táplálású erősítőnél fordulhat elő, hogy végfok hiba esetén egyenáram folyik a hangszórón, ez ellen kell védekezni. Az egyszeres táplásnál a relé csak koppanásgátlást végez.
Köszi ismét a segítséget!
Pont a koppanást szeretném elkerülni. Szóval ha jól értelmezem, akkor az elsö verzió teljesen jó a kis orionhoz...
Nem tudhatom melyik végfok verzió van a készülékedben. Csak annak tükrében tudok pontos választ adni.
Honnan tudhatom ezt meg? Hány verzió létezik?
SE1025B a típusa.
A és B Az Á tipusban eredetileg ÍC-és a végfok a B-ben tranzisztoros !
Elnéztem a végfok kapcsolási rajzát. Mindkét változat szimmetrikus tápos, tehát egyértelműen olyan koppanásgátlót érdemes építeni ami figyeli a kimeneten megjelenő egyenfeszültséget.
Köszi a válaszokat!
Az enyém szerencsére tranzisztoros. Szóval akkor egyenáram védelem kell, és az az ellenállás, amit említettem, az elhanyagolható? CIROKL válasza alapján elhagyható..
Így van, itt nincs csatoló-kondenzátor amit fel kéne tölteni.
Az egyik és első verzióra amiben Sanken IC van, arra SE1025 van írva. A tranzisztoros verzióra pedig SE1025B.
Sziasztok
Szeretném megkérdezni, hogy a1025 iC-s változatába kompromisszumokkal, de beépíthetem-e az alábbi toroidot: Primer:220V Szekunder: 2x20V 2,5A erre gondoltam 2X24V 1,4A Mérete:átm:12cm mag: 6cm Nem tudom, hogy a mérete megfelel-e. Köszönöm a segítséget
Enézést, de közbe rájöttem, hogy a 60mm sok.
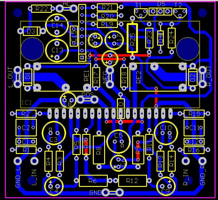
Készítettem egy nyákot védelemmel (upc1237), stk4132-höz , csupasz fórumtárs kérésére.
A mérete 75*70mm, a rögzítés négy M3-as csavarral történik. Az ic a nyák alatt helyezkedik el, 90 fokkal felhajlított lábakkal. Az ic rögzítőcsavarjait, a nyákon keresztül lehet behelyezni. A csatlakozások csúszósarus kivitelűek.A piros vonalak átkötések, és a felső hármat inkább alulról lehet vezetni. A relék, takamisawa típusúak. Remélem nem hibás a rajz, a szakik nézzék át, és véleményezzék. Azon gondolkodom, hogy a legfelső átkötést, lehozom a relék tengelyvonalába. Használjátok egészséggel! Ha valakinek kell a vasalható rajzolat, odaadom, csak mondja meg, hogyan kell méretarányosan nyomtatni.Gondolom nem kell tükrözni. Lóri
A relék biztos jó választásnak bizonyulnak?
Ezt kérték tőlem. Miért nem jó szerinted?
Rövid utas kapcsolásúak. Egy nagyobb zárlati áramnál az ív keletkezésekor, nem biztos hogy levédik a hangszórót.
Értem, sajnálom, akkor viszont nem kell megépíteni. De jól elrajzolgattam, és az előzőhöz képest (stk4141), jobban el tudtam helyezni az alkatrészeket. Esetleg, ha valami alacsony profilú relét tudnál ajánlani, azt megköszönném. Köszönöm az építő hozzászólásod.
A hozzászólás módosítva: Feb 16, 2013
Bővebben: Link Elég bajos ilyet alacsony profilosban találni.
Hát szomorúvá tettél, de itt , 25V 1A -t kellene bontani.
Nézd meg a relé adatlapját, hogy egyenfeszre mit ír. Lehet tud 30VDC-n 1A-t.
Azt írja, hogy 30V DC 3A. Akkor jó lehet?
Az oldalára írtak szerint 5A/30 DC használható.
|
Bejelentkezés
Hirdetés |




Pont a koppanást szeretném elkerülni. Szóval ha jól értelmezem, akkor az elsö verzió teljesen jó a kis orionhoz... 





