Fórum témák
» Több friss téma |
Fórum » LM1036 sztereo hangszínszabályzó áramkör
Témaindító: Krajcsooo, idő: Máj 29, 2006
Témakörök:
Ahhoz képest amit kértél és kaptál már van eltérés. Az a tapasztalatom, hogy nincs az a rossz poti ami zavarná a működést. Mind recseg?
Szia!
Igen az rossz sorrenden könnyen javítom majd, csak két ellenállást kellett "keresztezni" szóval egyszerűen orvosolva lesz ez. Vagy elvágom a vezetősávokat és a NYÁK "alján" csinálom az átkötést, hogy ne is látszódjon. A potik pedig csak sima mezei 50 k-s trimmerek. Szóval tényleg elég érzéketlen a potméterekre. A forgató gomb pedig hozzá való, a HEstore-ből rendeltem. Bővebben: Link Üdv.
Jót kértem és jót adtak, most vettem észre hogy 22nF-ot írtam a nulla lemaradt 220-at akartam írni!! A kapcsolásban is 220n szerepel és az van benne!
Recsegésről majd később számolok be, most nincs beüzemelve az erősítő. Vizsgára készülök, pár nap múlva lesz erősítőzés. A hozzászólás módosítva: Jan 15, 2013
Hali!
Az LM1036 6-os, és 15 ös lábán lévő 0,39µF (390n) kondihoz mennyire kell ragaszkodni? Beszerezhetetlen! A hozzászólás módosítva: Jan 16, 2013
Az én panelváltozatomon, ide két párhuzamos kondit terveztem, amiből már kijöhet a kívánt érték.
(Megjegyzem, nálam 2db 220nF van párhuzamosítva, és remekül működik)
És ha ilyet rakok 4et egymás mellé.? (100n)
Sziasztok!
Már az előbbi kérdésem is ez volt. Ha az IC 6-os lábán lévő 0,39µF kondi helyett berakok 4db 100n párhuzamban, az úgy jó? Köszi. (LM1036)
Úgy is jó, de nem olyan fontos az az alkatrész.
Lehet benne 330nF-os és 470nF-os is. Üdv
Köszönöm!
A hozzászólás módosítva: Jan 19, 2013
Sziasztok! Kérdezem, hogy az LM1036 hangszínszabályzóhoz hozzá lehet építeni a mellékelt kivezérlés jelzőt? Bővebben: Link A kivezérlés jelző bemenetére, mehet a hangszínsz. kimenet, vagy inkább az a jel menjen ebbe is, mint a hangszínszabályzóba?
A hozzászólás módosítva: Jan 20, 2013
Szia!
Úgy nézem, hogy ez a kapcsolás fent van a cikkek között is, igen hozzákötheted a hangszínszabályzóhoz. Ha azt szeretnéd, hogy a hangerőszabályzótól függetlenül működjön, akkor mindenképpen az LM1036-os bemenetére kösd, ekkor a bemenő hangerő szintjét fogja mutatni, viszont ha azt szeretnéd, hogy a már kevert hang erősségét mutassa, akkor az LM1036 kimenetére kösd, viszont ekkor az lesz a baj, hogy kis hangerőnél meg sem fog mozdulni, míg nagy hangerőnél teljesen ki fog térni. Megjegyezném, hogy általában az 1. megoldást alkalmazzák a gyártók. Üdv Gyimate
Sziasztok!
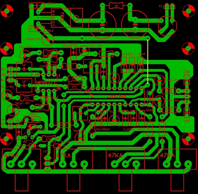
Itt a fórumon fellelhető nyáktervek felhasználásával elkészítettem saját tervemet az LM1036N hangszínhez a mellékelt kapcsolási rajz alapján. Alapul Kokozo tervét vettem, csak kiegészítettem egy pár dolggal mint pl.: loud. kapcsoló kivezetés. A panelra ráterveztem az áramkör működtetéséhez szánt stabilizált tápegységet is (A pozitív tápfeszt a tápról lengőn kötném össze az IC 11-es lábán kialakított forszemmel). A kérdésem is ezzel kapcsolatos: Szerencsés-e így ez a megoldás a zajokat illetően, mármint a tápegység ilyen formán való elhelyezése a panelon? Vagy legyen a táp egy külön panelen, és a tápfeszt a panel bal szélén a potik felett kialakított 12V-os csatlakozójára kössem? (Egy kész erősítőbe akarnám beszerelni, amiben nincs 12V stab fesz, és nem feltétlenül szeretnék külön panelt készíteni a tápnak.) Köszönettel: metabo123 A hozzászólás módosítva: Jan 30, 2013
A vezetősáv ellenállása miatt nem tökéletes a szűrésed. Az egyenirányító híd és a puffer kondi között bizony feszültség-tüskék mérhetők még egy széles vezetősávon is!
A pozitív és a negatív ágat is átrajzoltam. Csak a stabilizátortól illik elvezetni a tápot
Üdv!
Megteszed nekem reloop hogy át pillantod az általam tervezett panel rajzot.? A másik oldalra (ideiglenesen) rakott vékony vezetősávok átkötések lesznek. LM1036 Köszönöm!
Köszönöm a kiigazítást!
Idézet: „A vezetősáv ellenállása miatt nem tökéletes a szűrésed. Az egyenirányító híd és a puffer kondi között bizony feszültség-tüskék mérhetők még egy széles vezetősávon is” Ezzel akkor mit lehetne tenni? Nagyon "gázos"? Köszönöm!
A tőlem telhetőt meg is valósítottam. Vesd össze a két tervet! Az említett vezető-szakaszt elkülönítettem a jelföldtől.
Kicsit hiányzik az alkatrészek rajzjele, de bele tudom őket képzelni úgy, hogy működjön a kapcsolás.
Elkészítettem régebben 4db TDA7294 ből 2db hidat. Ehhez készítettem egy Lm1036-ból előfokot.
Problémám a következő. Bekapcsolom az erősítőt és csak búg. (erőteljes búgás a hangszórókon) Ha előfok nincs rajta tökéletes. Linkeltem képeket.. ami alapján elkészítettem. Esetleg egy működőképes kapcsolásnak is örülnék!
Szia! A hozzá használt tápegységet mutasd be!
Először egy akkumlátorról volt kipróbálva. Később egy trafóról. A trafón csak egy egyenirányítás van semmi több(2db ventilátor innen kapja a meghajtó feszt).
Csak stabilizált 12V-ról ajánlom! A legkisebb táphullámosság is megzavarja a működését.
Ventilátorok nem zavarhatják be? Búgás közbe poti csavargatására reagál valamilyen szinten. Ennyire megzavarhatja a működését hogy egyáltalán nem visz át hangot csak búgást.. ?
Hello!
Írtad, hogy a trafón csak egyenirányítás van, kondenzátort tettél a tápra és ha igen mennyit, továbbá 100nF-os szűrőkondenzátort is használtál? Üdv Máté
Írod: először akkumulátorról volt kipróbálva. Azzal sem működött?
Akkumlátorral működik!
12v-os tápomat le fogom szűrni egy 2000µF és egy 100nF kerámiával és szerintem jó lesz. remélhetőleg. Annyit vettem még észre hogy mikor a balance potit kitekerem jobbra akkor mintha az a poti abban az állásban kiejtené az összes többi potit (3db) ugyan ez a jelenség az treble potinál is a bass és a hangerő hibátlanul működik ha nincs a balance és a treble kitekerve max-ra.
Jó tanács. Ne használd a ventiket ugyan azon a tápon, amin az erősítő és az előfok megy. Csak külön tápról, ha tudsz tekerj a trafóra pár menetet, azt egyenirányítsd, szűrd és használd a ventit.
Akkor ott valószínűleg a tápegység miatt nem megy, idáig ha nem használtál kondenzátort akkor meg ne is csodálkozz ha búgott, szerencse, ha nem ment tönkre az IC, én a helyedben még betennék egy 7812-es stabkockát is a biztonság kedvéért, persze előtte is meg utána is kell szűrés, azt nem szabad kihagyni!
Sziasztok!
Ha kész lesz az előbbiekben említett hangszínszabályzóm, 12V-os kapcsoló üzemű tápról kívánom használni. Az megfelel a kritériumoknak? |
Bejelentkezés
Hirdetés |




Recsegésről majd később számolok be, most nincs beüzemelve az erősítő. Vizsgára készülök, pár nap múlva lesz erősítőzés. 







12v-os tápomat le fogom szűrni egy 2000µF és egy 100nF kerámiával és szerintem jó lesz. remélhetőleg. Annyit vettem még észre hogy mikor a balance potit kitekerem jobbra akkor mintha az a poti abban az állásban kiejtené az összes többi potit (3db) ugyan ez a jelenség az treble potinál is a bass és a hangerő hibátlanul működik ha nincs a balance és a treble kitekerve max-ra. 




