Fórum témák
» Több friss téma |
Fórum » Csöves erősítő készítése
Ne feledd betartani a fórum viselkedési szabályait, és a topik megmaradásának feltételeit. [link]
A téma átmenetileg fagyasztva lett, hozzászólni nem tudsz!
értem és akkor a 100as nekem mien károkat okozhat mindenkepp cseréljem? A másik problémám hogy a ecc83 bekapcsnál felvillan és nem szép látvány NTC sorbakötése a fűtésel jó megoldás lenne?
ez a előfok jó lenne szerintetek? Engem megfogott a 0,7 es bemeneti érzékenység
A hozzászólás módosítva: Feb 21, 2013
Elhalálozik a cső,körülbelül ennyi.Az egy RFT ECC?Mert nekem is felvillan.Ez inkább jelenség,mint,hiba.Ha nézted,akkor a 16µF a tipikus.Csak jó nagy felülete legyen és normálisan fog szűrni.
Az egyencső nem nagyon szereti ha rángatják. Csökkented a várható élettartamát vagy szélsőséges esetben meghal azonnal (pl. arra tudok gondolni, hogy sok gyors egymás utáni ki bekapcsolásnál a már meleg katódot rángatja a kondi). Úgy rakhatsz bele ennyit is, ha mondjuk beraksz valami ellenállást, de inkább fojtót. Utóbbi ajánlott is. Közvetlen az egyencső után nem szokás az adatlapon ajánlottnál nagyobbat rakni.
A villanó ECC83 és hasonló ECC csövek visszatérő jelenség. Nekem is van ilyen "robbanva induló" csövem. Az NTC biztosan segitene rajta, de többnyire azt mondják, hogy nem érdemes vele foglalkozni. A hozzászólás módosítva: Feb 21, 2013
Köszönöm a válaszaitokat nem szivesen tennék NTC -t mert azt mondják hogy rontja a hangminöséget inkább egy lágyindítót a hállozati elé azzal talán nem ártok a hangjának.
Az egyenirányítóval kapcsolatban teszek 16 mikrosat és utána soros 100 ohmos ellenállas után rakhatok 50 mikrosat? A hozzászólás módosítva: Feb 21, 2013
Lehet hulyeséget kérdezek de 36 wattos neon fojto nem lenne jó erre a célra?
Én is használtam talán egyszer fénycső fojtót. Az a baj vele ,hogy meglehetősen alacsony az induktivitsa és nem feltétlenül légréses (szóval hamar telítésbe megy). Azért több mint a semmi. Esetleg ha van bontott régi kmenő, ami bírja az áramo, annak a primere jó lehet.
Szerintem a 100ohmos verzió jó lesz, de azért számold ki, mennyi eshet az ellenálláson (teljesítmény miatt). Nem feltétlenül látm be, hogy a fűtőkörbe rakott akármi milyen hatással lehet a hangra... A hozzászólás módosítva: Feb 21, 2013
Én tennék a váltók és a gnd közé 1-1db kondit még(4.7nF - 10nF).Van annak a diódának csúcsárama is.Szintén hamar elhalálozik,ha többel hajtod.Oda szoktak még egy ellenállást is betenni.Van az adatlapon egy képlet,az alapján kiszámolható az értéke.
A fénycső fojtókra rá szokták írni az áramát (40W-os ~200mA), ha elég a fűtésnek, mehet. L~4-5H.
Hoppá, akkor itt a Mikulás!
Nekem is van ilyen f.trafóm, az van ráírva 250W 0.5 cosfi és 2.1A, valamint van vagy 3 kiló, de kellemesen kicsi. Sajnos nem tudtam megmérni - egyelőre - az induktivitását, mert 14-19H közt ugrál a kijelzés. Ahogy bele lehet lesnem a cséve mögé, van ott légrés rendesen. Ha ez jó csöveshez, egy csomó munkától megmenekülnék. Tényleg használható? Meg tudom mérni valamiképp, hogy meddig terjed a hatása, vagyis hol telítődik, illetve 0.5A-nél még fojtóként funkcionál?
Ha 2.1A van ráírva, akkor ott még fojtó! A fél Amper meg kottyan.és megfojtja
a gnd és az anódok között a kondi mire szolgál és az ellenállást a csúcsáram végett hov tegyem tápfesszel sorosan egyencsö után? Köszönöm válaszod
A fojtó nélkül változik a hangja? Mit befolyásol tulajdon képpen?
Alacsony egyenáramú ellenállás mellett magas a váltakozóáramú ellenállása. Szóval a váltó komponenst csökkenti. Amikor indítod a rendszert és a kondi fel akar töltődni, nagyot ránt a táp "előtte" levő részén, amíg nem töltődik fel, addig változik a feszültség (0-ról a névleges anódfeszültségig). Ezt is visszafogja a fojtó. Szóval a kezdeti rúgást csökkenti úgy, hogy később alig esik rajta feszültség, ellentétben mondjuk a 100ohmos ellenállással. Olyan lágyindító és szűrő egyben.
A két kondi hidegítésre.Az ellenállás a gnd -re kell.
Én még ezt soha nem próbálgattam (mármint, hogy mivel hogy szól). Ha arra gondolok, hogy a kicsi belső ellenállás miatt nem esik rajta feszültség, akkor talán arra következtetnék, hogy dinamikusabban fog szólni az erősítő, mintha ellenállást tennél (ugye mert változik minimálisan az anódfeszültség terhelésre). Pentódánál mondjuk ez biztos kevésbé jelentkezik, főleg ha stabilizált a segédrácsa. Nekem hirtelen ez jut eszembe.
A pufferkondira párhuzamosan a gnd -vel,raknék még egy 220K -s ellenállást,hogy kikapcsolás után hamarabb kisüljenek a kondenzátorok.
A hozzászólás módosítva: Feb 21, 2013
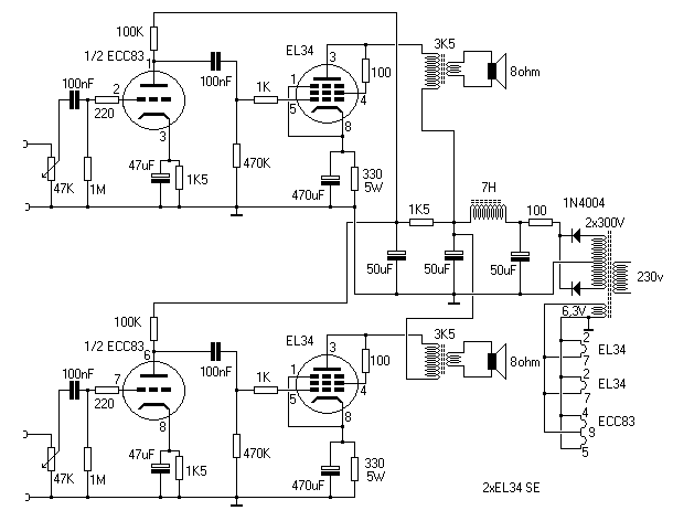
Köszöböm a válaszokat . Ezt a kapcsit csináltam ennek az egyenirányítását próbálom átalakítani szerintetek ez a egyen csö AZ1 300 volt tápfesz melett elbírja ezt az erösítöt?
Ezekre a kérdésekre igazából Neked is tudnod kell a választ. Az adatlap azt írja, hogy 100mA 300V AC mellett. Nos mennyit vesz fel az erőstőd? Szóval az AZ1 rádiókhoz lett kitalálva, így látatlanban elmondható, hogy egy közepes teljesítményű mono SE csatornát és még néhány alacsony felvételű fokozatot bír ki. Szóval egy sztereó EL34 szerintem * rendesen (noha ez is beálltás kérdése). Kettő kellene belőle a sztereó rendszerhez. Amúgy meg ha már van egy kész konstrukció, akkor rakjál bele a táp vagy gnd ágba egy árammérőt és rögtön kiderül, hogy mi a helyzet.
Én is találkoztam már azzal a jelenséggel, hogy eltérő adatlapokon minimális különbségek voltak. Szerintem a csöves technikában nem oszt vagy szoroz 1-2 uF. Szóval maradj a biztonságos kisebb értéknél, ha búg az erőstő, akkor szinte biztos, hogy nem itt van a gond (a régi egyszerűbb erősítők tápját se pakolták halálra kondikkal és azok gyári konstrukciók voltak - helyettük raktak CLC szűrést, ami jobb. Szóval egy 47µF - 5H - 100µF szűrő jobb lesz mint mondjuk 220µF sima kondi). A hozzászólás módosítva: Feb 22, 2013
értem akkor megcsinálom ugy csak monoblokkot epítettem a csönek 70 mA a nyugalmi árama alapból szoval nemtudom majd kimérem hogy mennyit visz ha adok rá hangot aztán eldontom hogy bele teszem e a egyencsövet .A szűrést pedig 50mF -40W neon folytó -50 mF megprópálom ezzel a konstrukcióval
Az egyenirányító fokozatnak nemcsak a nyugalmi munkaponti áramot kell üzembiztosan kiszolgálni, hanem a kivezérléskori csúcsáramokat is. Ezért érdemes az egyenirányító fokozatot (is)némileg túlméretezni. Inkább AZ4 -et kellene használni, de megfontolandó a 2 cső használata is.
Ügyelned kellene a mértékegység helyes használatára, a mF milifarádot jelent, esetünkben pedig ez uF, azaz mikrofarad, ami 1000 szer kisebb érték.
Hello hát teszek amperméröt a táp és a erösítö közé aztán meglásuk hogy mit mutat azért meghajtom rendesen . Ennek a csöves egyeniránzítonak mekkora a pillanatnyi árama ami átfolyhat rajta vagy a csöves egyenirányítónak nincs pillanatnyi?
t*énleg? nemtudtam azért köszi rendes vagy
A hozzászólás módosítva: Feb 22, 2013
... és azt tudtad-e, hogy a gödör természetes ellenfele a halom?
Egyébként várom én is a tapasztalataidat. Sok sikert!
Sziasztok!
A neten GU50 SE kapcsolást keresgéltem. Rengeteg féle fajtát találtam és nem tudtam nagyon vélasztani. Szeretném kikérni a véleményeteket erről a kapcsolásról. Bővebben: Link Ezt megérné megépíteni?
Nekem ez a kedvencem...
Az EL34 nyugalmi áramát 80 mA -re állítod, akkor az teljes kivezérlés esetén 240 mA -re is felmehet csúcsban. Mivel két fokozatot kell táplálni, és legrosszabb esetben előállhat az, hogy egyidőben mindkét oldal ugyanakkor van maximumra kivezérelve, (pl. ritmus szekció) akkor bizony előállhat az a helyzet, hogy a tápnak, hacsak egy pillanatra is de majd 500 mA -t kell szolgáltatnia. Persze ebbe valamelyest besegít a puffer elkóban tárolt energia is, de akkor is van jelentős anód tápfeszültség csökkenés. Ez hangban mint fulladozás, hüppögés, ill. megnövekedett torzításként jelentkezik. Ezért kell ilyenkor nagyobb (csúcs) áram leadására képes, kisebb belső ellenállású egyenirányítót használni.
Ezt megteheted nagyobb áramú egyenirányító cső használatával, ill. két cső használatával, és két komplett tápegység használatával. Ha műszerrel méred az egyenirányító áramát, akkor vagy színuszjellel maximum torzításig kivezérelve közönséges multiméterrel, vagy egyéb, zenei meghajtással csúcsérték mérővel kell mérjél. A színuszos mérést csak rövid ideig szabad használni, mert ez nem normális üzemi állapota az erősítőnek.
A kapcsolás arra alkalmas csupán hogy meggyőződj róla hogy megszólal , a József által betett kapcsolást tudnám ajánlani , egy hajszállal komolyabb a kapcsolás de ez már bizonyitott sokan meg épitettük és a minőség magáért beszél !Bővebben: Link
köszönöm a választ.
Ehhez alkalmazhatok PY88-as anódkésleltetést ha nem szeretnék benne félvezetőt? Amit linkeltem abba van az egyenirányításos rész |
Bejelentkezés
Hirdetés |






