Fórum témák
» Több friss téma |
Visszavonom, ez az egyenáram két különböző jelentése ("csak egyirányba folyik" <-> "konstans értékű"), csak már túl rég volt, amikor az első jelentésével találkoztam...
A zsírpapirt felejts el, csak hagyományos transzformátoroknál használható. Nagyfrekvencián parazita kapacitásként vizselkedik, pont a benne lévő molekulák dipól jellege miatt.
Van a sárga 3M ez nagyon ismert, és valaki nemrég árulta az aprók között egész jó áron. Ezen kívül nagyon jó még a kaptonszalag (hőálló, és nagy feszültséget bír). A zsugorcsőnek pont az a baja, hogy nem hőálló és eldegradálódik. Próbáld a leágazásokat úgy megoldani, hogy pont tekercsszélre essenek. Toldásokat meg kerüld. Válság ide vagy oda.
Nézd meg mekkroa feszütlség kell, de 20V-nál biztos nem több. A 0,1A meg biztosan elég.
Sziasztok!
Át túrtam a netet és több képletet is találtam a trafó méretezésre de nem értem hogy mi van mert mindegyik más menetszámot ad. A fenti rajzhoz számoltam a trafót és több egymástól eltérő menetszámokat kaptam(56, 66, 60, 88). Megtudná mondani valaki hogy mi az a képlet ami valóban jó? Bár így ahogy nézem Kb olyan 60 lehet a jó?
Kedves fórumtársak én még csak most ismerkedem a kapcsolóüzemű tápokkal a Kérdésem az lenne valaki épített e már IR2153 ic-vel előállított frekvenciájú de a trafónak pc táp power trafóval is működő kapcsolást ? Lenne e olyan viszonylag egyszerűbb kapcsolás ami egy ilyen bontott pc tép power trafót használhatna a trafó újratekercselése nélkül s nincs benne olyan tr1 rafó ami pontos elkészítést igényel ? A pc táp trafó bontásához amúgy elég egy pár perces melegítés is hőlégfúvóval vagy erősebb hajszárítóval is. Nekem így egy E18 vasmagot kb 5 perc alatt sikerült megbontanom
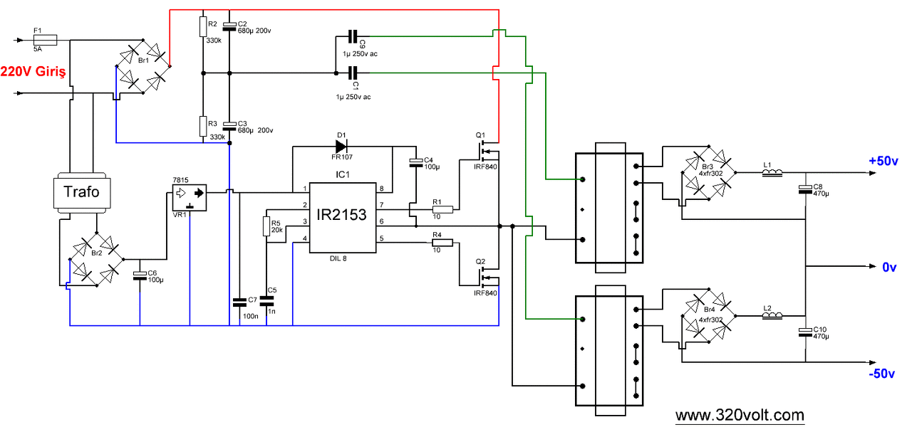
Persze lehet hozzá használni újratekercselés nélkül is. Kb +-27V és +-11v körüli feszt lehet előállítani vele.
Ilyesmire gondoltam volna :
http://www.elektroloji.com/elektronik-devre-semalari/guc-kaynagi-de...c.html. Hozzáértő fórumtársak a kapcsolás jól működhet ? ,csak egy db power táppal a végén s elég lenne mondjuk 18 volt is. Az ic feszültségkorlátozására mehetne a cimopata megoldáshoz hasonlóan 15 V-os zener dióda is igaz ?
Sziasztok
Nem tudom jó topikba írok-e de talán beleszorítható.Szóval van nekem egy osram htl105 elektromos előtétem.Működési frekvenciája 40 khz kimenő fesz 10.3-11.6 volt.Ez eredendően halogén izzókhoz van kitalálva.Azt szeretném kérdezni,hogy átalakítható-e ez egyenáramú táppá,és ha igen hogyan.Egy tápot szeretnék csinálni belőle lipo töltőhöz.A töltőnek 12-18v egyen fesz kéne 5 amper körüli terhelhetőséggel.Ez egy turnigy acucell lenne.Gondolom az előtét kimenetét kéne egyenirányítani és pufferelni csak a 40 khz-es működési freki miatt nem tudom milyen alkatrészek építhetők be.Van itthon pár bontott pc tápom meg egyéb panelok is.Ezekből kéne megoldanom ha lehet.
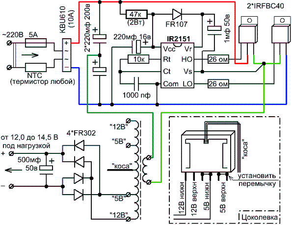
A legegyszerűbb IR-es megoldás a PC trafóval ez.
Rajzot kellene látni, anélkül elég nehéz bármit mondani. A töltőnek gondolom szabályozott fesz és áram kell tehát nem annyira egyszerű a dolog, vagy utána kell akasztani egy áramkört ami ezt tudja.
Én pont valamelyik nap csináltam egyet próbából de tökéletesen működik. A 5V-os tekercsen 20V van a 12V-osnál 53V-ot mértem.
Történhet földgubanc akkor, ha a főtápra végülis rátekertem a megfelelő menetszámot és így készítettem az erősítőnek segédtápokat 1x12Vdc, 1x18Vdc-ket. viszont az erősítő panelnek valami baja van és nem akarom full kakaó 2x95Vdc-vel indítani hibakereséshez, csak egy külső kis 2x22Vdc-t előállító trafóval. Mire kell számítani szerintetek? Nem tesz kárt a főtápba, ha annak a részét csak a segédáramkörök indításához használom + annak a GND-je, ehhez pedig rákötnék az erősítőnek hogy beinduljon 2x22Vdc-t (viszont ez trafós-graetzes) szóval más földpontja van?
Mindkét táp galvanikusan el van választva a hálózattól, tehát a szekunder földjüket nyugodtan közösítheted. Ezt szoktam használni végfokok élesztéséhez, csak a trafó helyett egy kapcsitáp van. A fesz 0 és +/-90V között bárhova állítható és 0,6A körül áramkorlátol, azaz sem a tápot (ha utánakötöd), sem a végfokot nem tudod tönkretenni.
Ez tulajdonképpen azt csinálja, hogy a tranyókat felváltva kapcsolgatja és így a kondikat "sütögeti" ki a primer tekercsen keresztül?
Helló
Hát pont a rajzzal van bajom.Sehol nem találok hozzá A töltő annyira nem érzékeny a bemenő feszre elvileg.12-18 voltig bármi jó neki.A felvett áramot pedig a töltő szabályozza.Ez egy mikrokontrolleres töltő.Álltalában egy sima kapcsitáppal szokták hajtani.Nézegetem az ir-es tápot amit feltettél.Lehet az is megteszi nekem Már ha találok itthon hozzá mindent.Túl sokat nem érdemes költenem a dologra,mert pár ezer forintért tudok venni is tápot.
Rendben, köszi a rajzot és a választ, egyszerűnek tűnik a megépítése. Szóval elég ehhez egy kisteljesítményű trafó is, csak pl 2x90V-os legyen.
Szia! Ezt a kapcsolást ki lehet úgy egészíteni, hogy egy potméterrel az áramot is lehessen szabályozni?
Igen, de csak felfele. A tranyónak kell az a 0,5-0,6V B-E fesz, különben nem fog kinyitni. Ha oda beraksz egy potit azzal csak csökkenteni tudod a söntön eső és B-E-re jutó feszt, növelni nem. Ezért szokták bonyolítani műveleti erősítővel, mert annak nem kell 0,6V.
Ha nem megy le 0-ig az nem baj. Ha 0,2-1,2 Amperig lehetne szabályozni az is megfelelne.
Akkor 3 ohmos söntöt raksz be, azon max. 0,2A fog folyni. Egy kiegészített potival pedig fel tudod vinni 1,2A-re, de ekkor már 3,6V fog esni a söntön és 4,3W-ot fog disszipálni. De ez nem kapcsolóüzem...
Közben már rájöttem egy egyszerűbbre. Rakok 1 söntöt fixen majd 3-at kapcsolókkal párhuzamosan kötök vele, így 4 lépésben tudom szabályozni az áramot min és max között. Köszönöm a segítséget! Egy kis off nem árt meg senkinek...
Hanem feltölti gondolom.
A hozzászólás módosítva: Feb 23, 2013
Összeraktam egy tápot IRS27952-vel STW20NM50 FET-ekkel, +-70V-ra tervezett szekunderrel. A minimális frekvencia amivel megy az 77kHz (illetve mivel a vcs ki van kötve, most az 500mS 500kHz-re számolt lágyindítás van csak). A trafó egy 1,69cm2-es vas, kb N87es anyag lehet 19 menet primerrel és 2x8 menet szekunderrel. A szórási induktivitás 25uH lett, a mágnesezési elég magas 400uH, rezonáns kondikat cserélgettem (22-220nFig) de valahogy sosincs szép színuszos primer áramom. A védelem tiltogat ha egy kis terhelést is teszek rá
pedig elvileg a primer csúcsáram 13A lehet, a fet rdsonja 0,2ohm az csak 0,26V. A jelalakon miből látszik ha kevés a holtidő? (most kb 300nS-ra van beállítva de szerintem kevés) Teszek fel egy terheletlen primer áram jelalakot.Terheltet a tiltogatás miatt nem tudok, de ahogy cserélgetem a rezonáns kondikat hallani , hogy mindegyikkel másképp tiltogat kb 0,5 - 4Hz es frekivel) Egyébként egy 4 ohmos végfok lesz rajta, 70Vnál az 1,2kW-os csúcs, de átlagban a töredéke lesz, de azért erre az 1200W-ra méreteztem.
- A primer csúcsáram függ egyszerre a mágnesezési és soros induktivitástól és a rezonáns konditól. Szóval a rezonáns konditól függően a csúcsáram más is lehet.
- Ebből következik, a visszacsatolás nélkül még kis terheléseknél is nagy áramok alakulhatnak ki. Sőt könnyedén megszűnhet a ZVS. - A mágnesezési induktivitás légrés nélkül 400uH? Mert akkor ez gyanús. Mivel méred? A trafót laza vagy szórt csatolással készítetted? Holtidő. Mellékelek három képet, amelyeket a Diyaudio fórumban már felraktam egy Nigel nevű angol srác segítésére. A piros jel az alsó FET gateje, a sárga jel a félhíd feszültsége - Nigel_toomuch: Ha a holtidő túl sok, akkor a félhíd kapacitásának áttöltődése után az áram a FET antiparralel diódáján folyik tovább (ez kis veszteség). A dióda vezetését mutatja egy negatív tüske a gate feszültségen (piros görbe), valamint a sárga görbén egy kis negatív lépcső. - Nigel_tooless: Ha a holtidő túl kevés, akkor nem töltődik át a kapacitás, keménykapcsolás történik. Egyrészt a gate feszültségen megjelenik a miller platót jelző tüske, másrészt a félhíd feszültségén egy hirtelen törés. - Nigel_justgood: Itt jól látható, hog ahogy áttöltődik a félhíd és vezetni kezd az antiparralel dióda (negatív tüske a gate feszültségen), rögtön már kapcsoljuk a gateet. De a kapcsolás nem történik túl hamar, mert nincs se miller platós tüske, se hirtelen törés a félhíd feszültségében. A hozzászólás módosítva: Feb 25, 2013
A 3-as végű az a 100nF-os kondival készült, az 5-ös végű az a 220nFossal a 7es pedig a 47nF-ossal. A 22nF-ossal az egekig emelkedik a feszültség, +-115Vig, ott 100W terheléssel a tiltogatás ellenére is +-100V van.
A mágnesezési induktivitást sima multiméterrel mérem, a szórásit is csak rövidrrezárt szekunderrel. Laza csatolású a trafó, az egyik oldalt a primer a másik oldalt együtt tekerve a két szekunder, a kettő között hely max 1 mm.
Visszakötöttem a vcs-t, így nem tiltogat hallhatóan viszont a feszültséget iszonyatosan ejti.
Sőt, rosszul mondtam 540uHnek mérem a mágnesezési induktivitást.
A hozzászólás módosítva: Feb 25, 2013
|
Bejelentkezés
Hirdetés |









A töltő annyira nem érzékeny a bemenő feszre elvileg.12-18 voltig bármi jó neki.A felvett áramot pedig a töltő szabályozza.Ez egy mikrokontrolleres töltő.Álltalában egy sima kapcsitáppal szokták hajtani.Nézegetem az ir-es tápot amit feltettél.Lehet az is megteszi nekem












