Fórum témák
» Több friss téma |
Hello!
Biztos. Nézd meg a potit, mi változna ha egyik vagy másik irányba tekernéd, ha így maradna. Na meg persze nem is működne így a kapcsolás. A D4 diódát meg hagyd el, semmi értelme. üdv!
Hello, rendben, megpróbálom így leszimulálni.
Köszi. A hozzászólás módosítva: Feb 24, 2013
Sziasztok!
Nekem egy olyan kapcsolás kellene ami nagyon egyszerű dolgot művel. Egy 555-el kellene megoldani de ha 556 se gond az is van kéznél. Feladat: megnyomok egy gombot és max 10 perc vagy annál kevesebb ideig üzembe helyez egy LED-et majd ha már nem akarom hogy égjen akkor megnyomok egy másik gombot és leáll a folyamat. Mikor ujra megnyomom az egyes gombot akkor ismételten elindul az áramkör számol és X idő mulva amit lehetőleg egy potméterrel kelljen állítani üzembe helyezi a LED-et. Remélem érthető és nem bonyolult! Előre is köszönöm a válaszokat és tippeket!
Hello!
Már egy párszor leírtam, hogy analóg módon nem időzítünk 1 pec felett. De a kulcsszót Te is oda írtad, miszerint "számol". Vagy is számlálót kellene használni. De legyen kívánságod szerint. A 47µF-os kondinak minőséginek pontosabban kis szivárgásúnak kell lenni, vagy is a tantál a megfelelő választás. A Led-et (Ha ugyan azt, mert értelmét nemigen látom) a kimenet és a GND közé kell kötni, természetesen előtét ellenállással. De az IC-k többet fognak fogyasztani, mint ha a Led állandóan égne.. (Amúgy olvasd el amit írtál, mert a "Mikor..." résztől nem igazán értelmezhető. Ha elolvasod, az jön ki, hogy mikor újra megnyomod, X idő múlva kapcsolja be a Led-et..) üdv! A hozzászólás módosítva: Feb 24, 2013
Ebben a kapcsolásban a P1-el szabályzom az időt igaz? És mennyi lesz az időköz ami között kapcsoltathatom vele a ki menetet? igazából már 5 perc is elég lenne. de ha olyan 1-10 perc vagy 5-10 perc között van akkor már tökéletes csak ne legyenek perces késések benne. De pártíz másodperces eltérések lehetnek.
Hello!
Ez kb. az, amit szeretnél 1..10 perc. De egyébként oda írtam a képletet. Ha ilyenre adod a fejed, akkor meg kellene ismerkedni az 555 működésével, sajátosságaival. Itt van egy kis trükk. A kondit nem folyamatosan töltjük,mint általában, hanem van egy első astabill kapcsolás, aminek az impulzus ideje állandó, de a szünetideje változtatható. Ha pld. a kettő 1:10 arányú (kitöltési tényező) akkor 1 egység ideig töltjük, 10 egység ideig nem töltjük a kondit. Ekkor 10 szer hosszabb lesz a feltöltési idő, mint ha állandóan töltöttük volna. Persze csak akkor, ha a szünetidőben a kondi képes megőrizni a benne lévő töltésmennyiséget. Ezért kell a jó minőségű kondi. Mert ha extrém arányt választunk, mint itt kb. 1:50-et, akkor a kondi szivárgási áramának hatása, mintegy ötvenszerese lesz, mint a normál töltésnek. A töltés frekvenciája az mindegy, mert csak az arány számít. üdv!
Köszönöm, remélem sikerrel járok ha megépítem. Ha készen van és működik vagy nem akkor majd jelenkezek.!
![]()
Sajna így sem fut le a szimuláció. Nem tudom most a programmal van e gond vagy a bekötési rajzzal. :/
Ma a proigi neve amit használsz? Ha a ARES 7 Professional akkor azzal nem fogod leszimulálni normálisan az 555 és 556 ot! Nekem is egy ilyesmi kapcsolásban proli007 segített! A szimulátorban nekem sem úgy ment mint szerettem volna! Megépítettem és tökéletes azóta is! A szimulátorban a kondik kapacitását nézi és nem a minőséget és sokat is tévesztett! Pl: tantál kondik! Tehát szimulátorban nem megy ahogy kell megépítve pont úgy ahogy kell!
Remélem ez segített valamit!
TINA 7 Industrial. Megpróbálom próbanyákon összedobni a rajzot de oszcilloszkóp nélkül nem fogom tudni letesztelni.
Szia!
Először is köszönöm a megjegyzéseket, tanácsokat! A trigger jelszint tök kiment a fejemből, pedig az elején már előkerült egyszer. (Akkor itt valaki FET-et ajánlott megoldásként, de ez a fél tápra állítás szimpatikus, ügyes megoldás...) Bevallom, az áramtükörrel nem számolgattam semmit, csak rémlett valami 26 ohm-os dinamikus ellenállás, gondoltam ehhez képest beteszek valami "észrevehetőt" és annyi. Hát nem. "Visszavariáltam" az áramgenerátort, amit most rajzoltam, annak már utánaszámoltam. ![]() (kb. 0,28 mA áram az osztó ágában, 1,1V a nyitófesz + az emitterellenállásra, kb. 500mV jut az emitterellenállásra. Az áramot "felemeltem", 10uA..2,5mA-re.) Nem nevezném áramtükörnek. Számoltam dióda nélkül is, és azt találtam, hogy a tápfeszfüggés-függetlenség szempontjából mindegy, hogy van-e vagy nincs dióda. Végül betettem egyet, a hőmérsékletfüggés csökkentésére (lehet persze azonos tranyó is). Bár egyébként max +/- 25 fokos hőmérsékletváltozást feltételezve +/- 50mV fesz. eltérés az 500mV-hoz képest +/- 10%, nem vészes.) Túlszabályozás: amikor először akasztottalak ki ezzel, akkor még 1:1000 volt, már csak 1:250 (1:260 az előzőben), ez is sok? "Mi a bánatnak ez a túlszabályozás megint?" Kicsit bizonytalan vagyok abban, hogy ez valódi kérdés-e. Írkáltam már sok mindenfélét a fotózással kapcsolatban, 8 fényérték átfogás a jól használható, ez 1:256 viszony. "Milyen potival lehet ezt az átfogást beállítani?" Hát ha jól értem, akkor arra gondolsz, hogy nagyon kicsi elforgatási szögkülönbség adódna mondjuk az 25us és az 50us között? Pont ezért kellene logaritmikus potméter, hogy ne sűrűsödjön annyira a beosztás az alsó tartományban. (Matematikai értelemben logaritmikus karakterisztika természetesen nem létezik, hiszen a nullát akkor sosem érné el...) Felmerült bennem, hogy esetleg a potinak nincs-e valami "maradékellenállása", néztem az adatlapját, ebből nem tűnik úgy. (Meg a hangerőszabályzókra is gondolok, jelentősebb maradékellenállás esetén nem hallgatna el teljesen a cucc, ha leveszem a hangerőt.) Ha van is maradékellenállás, azért úgy érzésből, néhány ohmnál csak nem több. (?) Az meg már elhanyagolható az 500-hoz képest.) Amúgy a potméter maga 30%-os pontosságú, szóval ha ezzel akarok valamit "érdemben" kezdeni, akkor először is megmérem, aztán számolom hozzá a kiegészítőket. ![]() "Egy tranyó bázisával sorba önállóan soha nem teszünk kondit, mint ahogy a C3-nál is van." Nem a C4-re gondoltál? (Oda betettem most még egy 100k-t.) Köszönöm, üdv: Z.
Hello!
Mert nem elég az áramkör működését ismerni, a szimulátor használatát is tudni kell. De az néha bonyolultabb. Dehogy nem tudod szkóp nélkül megnézni. Ráteszel a kimenete egy Led-et (egy soros ellenállással), és ha működik, szépen változik a fényereje. Nos ez ilyen egyszerű.. üdv!
Hello!
- Ez a 26ohm körüli ellenállás, a tranyó bázis-emitter diódájának dinamikus ellenállása, az egy tök más téma. - Most már kezd önmagára hasonlítani. Az áramtükör, nem olyan mint a tükör, hogy önmagad látod benne, hanem arányos az egyik áram a másikkal. Pont az ellenállások befolyásolják ezt. Ha nem lennének ott, akkor lenne közel ugyan abban a tartományban. De ekkor is lenne különbség a tranyók miatt. - Az áramgenerátornak nem biztos, hogy tápfesz függetlennek kell lenni, hanem a CV feszültségével arányosnak. Akkor nem lesz az időzítés más, a tápfesz változásra. Mint amiből kiindultál az ellenállásos töltésnél. Szimuláld le, és meglátod mi van. Amúgy miért változik a táp? Azt szerintem stabilizálni kellene/illene. - Nem az a gondom a túlszabályozással amire Te gondolsz. Egy potit nem úgy gyártanak , hogy az logaritmikus, hanem néhány sávot felhúznak a pályára, aztán hajrá. Vagy is kb. lineáris egyenesekkel közelítik meg a görbét. De miért nem mérsz meg egy potit. Az hogy a hangerőt le lehet szabályozni, az csak azt jelenti, hogy a csúszka össze tud érni a kivezetéssel. De mikor jön az ellenállás pálya, ugrik egyet. Egy nokedli potival, legfeljebb 1:20 változást fogsz korrekten szabályozni. De ha tök jó is lenne. A poti körülfordulása kb. 270 fok, amiből az átfogás 1:250 lenne, ami 1 fokonként kellene állítani. Lehet azt? Ha meg logos, az hogy jön össze a teljesítménnyel, amit állítani fogsz? Ezen gondolkodtál már. Hozzáérsz a potihoz, aztán már ugrott is a beállítás. Milyen viszonyban van ez a CV korrekciójával? Szinte annak nem lesz értelme. De ezt befejezzük, mert ennek sincs, lesz ami lesz... Egyébként régen huzalpotiknál volt "tényleges" logos, fordítot logos, sőt kétszer logos karakterisztika. Az ellenállást egy lapra tekerték fel, melynek az élén futott a csúszka. De a lap nem téglaalap, volt hanem egy "logos trapéz". De ilyen poti, kb. 3cm-es volt, és kizárólag műszerekben használták. (Nekem még van is valahol ilyen. A gond az volt velük, hogy a nagyobb ellenállásúak nagyon vékony ellenállásanyagból készültek, amit aztán a csúszka szellemesen összekuszált.) Valamit precízen beállítani, helipottal lehet, de az nem lehet logos csak lin. viszont 1:100 könynen elérhető vele. Nagy és drága. Valamikor voltak 0..999-ig számtárcsásak, "digiten" lehetett beállítani, de eltűntek. - Valóban a C4-re gondoltam, csak már nem lehetett javítani. De annyi energiát ölsz ebbe a témába, hogy ez alatt meg lehet tanulni programozni is. Ott aztán azt állítasz be, amit akarsz, mert a digitális majálisban a kettő nem három. Tudom, azt fogod mondani, hogy analóg gyakorlatozásnak ez is jó.. De mivel az idő mérését az ember találta ki, azt aztán lehet is állítani-mérni-számolni kedvére. Csak épp a világot baromira nem érdekli.. üdv! A hozzászólás módosítva: Feb 24, 2013
Hello,
kicsit próbáltam utánajárni a bekötési rajznak, viszont egypár dolgot nem értek. Ha potenciométert kötök az R2-es ellenállás helyére akkor a kitöltési tényező az alábbi képlet alapján módosul: D = (R1+R2)/(R1+2R2). Viszont ha változtatom az ellenállást akkor a frekvencia is módosul f = 1,44/((R1+2R2)*C). Pl: R1 = 1k, R2=0-50k (potméter), C=0.1uF. f=14,4kHz D=100% -> f=142,5Hz D=50,47% A katalógus azt írja hogy a PT4115 IC max. dimm frekije 20kHz-ig lehet. Majd valamit próbálok más alkatrészeket keresni hogy 0 és 100% között tudjam állítani és 100Hz-20kHz között legyen. Viszont azt hogy biztosítom be hogy az 555 IC kimenetén max. 2,5V- legyen? :/ Erre vonatkozó írást ezidáig még nem találtam. A hozzászólás módosítva: Feb 25, 2013
Hello!
- Nem tudom miért így akarod megoldani a dolgot. A kitöltési tényező, mindig attól függ, hogy milyen arányban van a kondi töltő és kisütő árama. Vagy is hogy milyen úton (ellenállásokon) keresztül történik a töltés-kisütés. Nyilvánvalóan a töltés itt R1+R2 ellenálláson keresztül, míg a kisütés csak az R2-őn keresztül történik. Ha az R2 sokkal nagyobb mint R1, akkor Az R2 fogja meghatározni a töltést-kisütést. Így a kitöltés 50% közelében lesz. Ha pedig már összemérhető R2 az R1-el, mondjuk egyenlő, akkor a töltési idő kétszerese lesz a kisütésnek. Ekkor a kitöltés 2:1 arányú lesz, vagy is 66%. Tehát a kitöltés 50%-ról 66%-ra nőt, miközben a potit 50kohm-ról 1kohm-ra csökkentettük. Avagy 270fok körülfordulásból, már csak 5,4 fok van hátra a poti végéig. És az 5,4 Fok elfordulásra lesz a kitöltés 66%-ról közel 100%. A frekvencia meg változott 140Hz és 14kHz között. Szerinted jó ez így? (Amúgy 100% kitöltés, az egyenáram, vagy is már nincs frekvenciája. De ezt soha nem fogja elérni, mert a kisütő tranyónak is van "ellenállása", avagy a kisütő áram nem lehet végtelen nagy. Az ajánlott kapcsolásnál pont az a lényeg, hogy a töltés és kisütés áramát a diódák ketté válasszák. Ha a töltés a poti egyik felén megy végbe, akkor a kisütés a másik felén. Középállásban, így a kettő azonos, vagy is a kitöltés kb.50%. Ha meg eltekered, az egyik nő, a másik csökken. A periódusidő, a kettő összege. Ha a változás aránya megmarad, akkor a freki is közel állandó lesz. Azért írom hogy közel, mert némi aszimmetria mindig lesz, hiszen a töltés az ellenálláson keresztül zajlik, a kisütés, meg a tranyón keresztül. - Én nem ismerem az IC-t amit használni szeretnél, (nem is néztem utána) de ha a feszültség nem lehet több mint 2,5V, akkor az 555 kimenetét egyszerű feszültségosztóval le lehet osztani erre a szintre. Remélem érthető, amit írok. üdv! A hozzászólás módosítva: Feb 25, 2013
Igen érthető, akkor ez így mégse lesz alkalmas arra amire használni szeretném. Viszont így most már lassan elfogynak az ötleteim, hogy hogyan is tudnám összedobni azt a dimmert.
Hello!
Nem értem mi a gondod. Volt egy rajz, amit így-úgy kiollóztál, aztán úgy gondoltad nem jól van a dióda bekötve. Majd szimulátorozni kezdtél. Ez után utána néztél, hogyan megy a dolog. Most, hogy érted, azt mondod nem lesz jó. De mire és mi? Kérdem én.. Ott volt a jó rajz. Az nem megfelelő? ![]() üdv!
Igen, valószínű hogy ez lesz belőle. Csak azért szerettem volna PWM dimmert mert a katalógusban inkább azt ajánlják mint az analógot.
Idézet: „The advantage of PWM dimming is that the forward current is always constant, so LED color does not vary with brightness like it does with analog dimming. Pulsing the current provides precise brightness control while preserving the color purity.”
Azt a rajzot amit fentebb linkeltem egy másik oldalon írták, hogy elvileg alkalmas ennek az ICnek a dimmelésére. (
Idézet: (ezt írták mellé)„Valahogy igy nézne ki rajzon! 5...95% lehet a kitöltés szabályozni! C5 ki kel számolni 200...400Hz alap frekit ez szabadon választhato meg ezt már nem érzékeli a szem szabályzás alat sem!” Én csak érdeklődtem hogy működne-e ez a kapcsolás. Azután mex írta hogy az egyik dióda rosszul van bekötve. Utánaszámolva pedig az 5-95%-os kitöltés sem jön ki.
Hello!
- A dióda itt valóban rosszul van bekötve. - A kitöltést szerintem "minimum" 5..95% között lehet változtatni. De ha elolvastad amit írtam (mert kissé kételkedek benne) akkor szerintem ott a válasz a kérdésedre, hibára. Egyébiránt az IC-t lehet dimmerelni 0..100% között? Valamint számít az a pár százalék? De ezt csak Te tudhatod.. üdv!
Nos, ha mindenképp logikai szintekkel akarsz dimmelni, akkor építsd meg (ne szimulátorban) az első Te általad feltett kapcsolást, de ahogy írtam az egyik diódát fordítsd meg.
Működni fog, akkor is, ha az 555 3-as kimenetét közvetlen kötöd a dimm bemenetre, természetesen az 555 tápfeszültségének 5V-nak kell lennie. Ha átnézted az adatlapját a PT-nek, akkor észrevehetted volna, hogy az ic belső logikai tápfeszültsége egy ~200k ellenállásal rá van kötve a dimm bemenetre, mintegy felhúzza, a zavarérzékenység minimalizálására. A táblázatban is szerepel, a dimm bemenetre adható feszültség, ennek a maximuma 6V.
Rendben, összedobom a kapcsolást. 5k ohm potival és 330nF kondival. Így elvileg cca 400-4400Hz között fog változni a frekvencia és 54-100% között a kitöltés viszonylag egyenletes elosztás mellett. Ha elkészült jelentkezem hogy jó lett-e.
Köszi mindenki.
Hát van itt több dolog is, de menjünk csak sorjában. Egyelőre csak két dolgot említenék:
Az egyik, hogy az 1:256 arányt szét lehet szedni pont két azonos átfogású tartományra, kihasználva, hogy a 256 = 16 x 16. Szóval a 200 ohmot 3k környékére emelve egyszer rendben vagyunk. Aztán be kell tenni még egy kondit, 16x kisebbet, és egy kapcsolóval választunk, hogy épp melyik "méréshatáron" vagyunk. (Lehet még tovább szépíteni, hogy az áramokon emelni, stb....) És mindenki boldog. ![]() A másik, hogy had kérdezzek én is egyet: Idézet: „Ha meg logos, az hogy jön össze a teljesítménnyel, amit állítani fogsz?” És ha lineáris, akkor szerinted hogyan alakul a szabályzás? Köszönöm, üdv: Z.
Sziasztok!
Bár ahogy visszanéztem az elmúlt 2 oldalt elég újdonságot fogok írni. Találtam a webshopban ezt a KIT-et, ami megtetszett, bár amikor érdeklődtem kiderült, hogy 0...100mp között állítható csak. Nekem olyan időzítő kéne, ami kb 2-3 óránként 10 percre (vagy hasonló időközre) behúzza a relét, utána pedig elenged megint 2-3 órára. Ebben esetleg valaki tudna segíteni? Nagyon kezdő vagyok a témában, vezérlésekkel nincs semmi tapasztalatom. Köszönöm előre Galmon
Hello!
Ezt neked kell tudni. Te akarod szabályozni a valamit. Én ezt kérdeztem, hogy logossal a szándékaid szerint fog-e a szabályozás történni. üdv!
Hello!
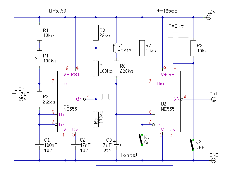
Az 555-el nem lehet órákra tisztességesen késleltetni, csak ha pld. kiegészíted egy számlálóval. De pld. itt van egy késleltető, amit szeretnél. üdv!
Hali egy 555 ict hogyan lehet mikrofon segítségével ütemre villogtatni ? Légyszi valaki egy egyszerű kapcsolási rajzot .
Veszel a boltban mechanikus vagy digitális időzítőt. Egyik 500-600.-, másik 1000-1200.-Ft. A mechanikuson 1/4 órákat lehet állítani tetszés szerint, a digitálisnak bővebb a programozhatósága.
Hello!
Köszönöm a kapcsolási rajzot. Ha jól értelmezem az egyik potin állítható a szünet ideje, a másikon pedig a működés ideje. Két kérdésem lenne vele kapcsolatban: - Hogyan kell ezt összekapcsolni a KIT-ben szereplő áramkörrel? - Melyik kivezetése mit jelent? (Elnézést az elég bugyuta kérdéseimért) Galmon A hozzászólás módosítva: Feb 27, 2013
|
Bejelentkezés
Hirdetés |
















