Fórum témák

» Több friss téma
Fórum » 555-ös IC-s kapcsolások
Lapozás: OK   118 / 191
(#) proli007 válasza Galmon hozzászólására (») Feb 27, 2013 / 1
 
Hello!
Nem írtad, hogy meg van a Kitt. De ha így van, nem kell az egyik időzítő, csak indítani kell 2..3óránként a Kitt-et. Így elég egy CD4060 is. A Kitt tápját ráadod a tápjára, a kimenetét meg összekötöd a Kitt bemenetével. (Azért nincs két pont, mert várhatóan a bemenetén is az egyik pont a GND, ami már össze van vele kötve.) De ismerni kellene a Kitt rajzát, hogy tudható legyen hogy kell meghajtani. Ha ezzel összekötöd, vagy működik, vagy nem. Ha nem megy, akkor rajz, vagy mérni kell, abból kiderül, mi a helyzet.
Egyébként a linkelt rajzhoz már csak egy relé kellene, ezt kellene kötni az SSR pontokra. De ha nem szilárdtest relét hajt meg, akkor a relére védődióda kell. A PWR pedig a tápfeszültség pontjai.
üdv!
(#) Galmon válasza proli007 hozzászólására (») Feb 27, 2013 /
 
Hello!
Amit linkeltél rajz így egyszerűbb, minta Kitt, főleg ha csak egy relé kell még hozzá, emellett ez több időt működik, így megfelelőbb nekem. Köszönöm szépen a segítséget!
Galmon
A hozzászólás módosítva: Feb 27, 2013
(#) proli007 válasza Galmon hozzászólására (») Feb 27, 2013 /
 
Hello!
Én is így gondoltam, csak úgy értettem, meg van a Kitt, azon a relé, ezért szeretnéd azzal megoldani.
üdv!
(#) pinyos hozzászólása Feb 27, 2013 /
 
Sziasztok!
Új vagyok a fórumon ,nem vagyok túl jártas az elektronikában ,de villamos végzetségem van.
Vezérlésekkel ,automatikákkal (PLC) foglalkozom.
Olyan kapcsolásra lenne szükségem ami 12V dc rákapcsolása esetén bekapcsol egy kis relét (1 záró) és eltelt idő után (1-20mp ami egy kis trimmer potival állítható) kikapcsol és úgy marad amíg a fesz rajta van. Ez tulajdonképpen egy időrelé de csak univerzálisakat lehet kapni ami nagyon drága és nincs is szükségem a + extrákra.
Köszönöm a segítséget!
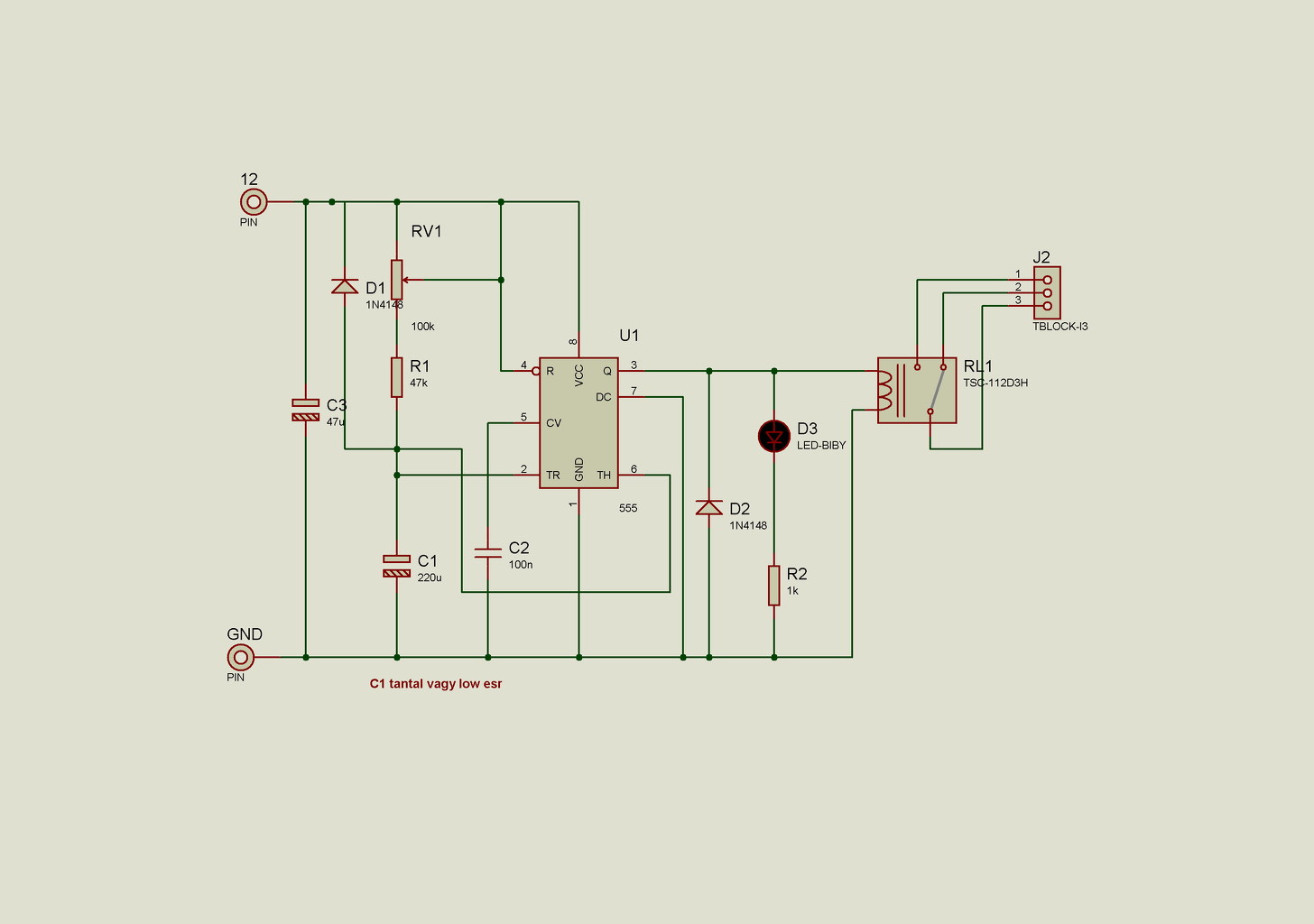
(#) thecyrus válasza pinyos hozzászólására (») Feb 28, 2013 /
 
Szia! Proli007 segítségével én is egy pont ilyen időzítőt csináltam! Jól működik! Csatolom használd sikeresen. Az időzítés csak táp elvétel majd vissza adása után indul újra!
A rajzon a C1 kondi tantál lenne de nekem sem volt ilyen de 1 lowesr kondival tökéletesen megy.

001.jpg
    
(#) johny999 válasza mex hozzászólására (») Feb 28, 2013 /
 
Hello,

tökéletesen működik a kapcsolás. 2,5V/70mA - 9,8V/500mA között tudom vele szabályozni az IC kimenetét.

Egy utolsó kérdés. Ha egy cca. 5m hosszú kábelra kötöm a potmétert az jelenthet bármilyen hátrányt?
(#) mex válasza johny999 hozzászólására (») Feb 28, 2013 /
 
Attól függ, milyen környezetben akarod használni.
Mindenesetre ha árnyékolt kábelt alkalmazol, az árnyékoló harisnyát a GND-re kötve, nem lesz nagy gond.
(#) pinyos válasza thecyrus hozzászólására (») Feb 28, 2013 /
 
Szia!
Köszönöm szépen a segítséget!
Esetleg nyákterved nincs hozzá?
(#) Kari55 hozzászólása Márc 1, 2013 /
 
Sziasztok.

Ez a kapcsolás egy bim-bam csengőhöz való, vagy a rajzon a gong helyére valami egyedi hangsugárzót kell kötni?

Ugyanis nekem van egy ősrégi bim-bam csengőm, Ehhez hasonló ami - ha megnyomom a csengőgombot BIM, ha elengedem BAM, és azt szeretném, hogy addig szóljon (BIM BAM BIM BAM BIM BAM), amíg nyomom a gombot.

Köszönöm
(#) thecyrus válasza pinyos hozzászólására (») Márc 1, 2013 /
 
Szia! De van. Isis proteus progival csináltam de mini relével amit elég ritkán használnak de nekem jó pár darab van még belőle. Írj egy privit e-mail címmel és átküldöm neked.
(#) levaitamas hozzászólása Márc 1, 2013 /
 
Sziasztok!
Szeretnék készíteni egy áramkört, ami negatív trigger hatására meghúz egy x ideig egy relét. Erre gondoltam egy monostabilt 555-el, de akár hányszor, akár mennyi IC-vel próbáltam, nekem folyamatosan húz a relé üresen hagyott bemenet mellett is. Próbáltam a relé helyett LED-et i, de az is világít. Tudtok ebben segíteni nekem?
(#) johny999 válasza mex hozzászólására (») Márc 1, 2013 /
 
Gégecsövön húznám fázis mellett a kapcsolóig, 2x0,15-ös kábelon. Mindenképp árnyékolt kábel kellene? Mert akkor esetleg stereo audio/mikrofon kábelt tudnék a helyette használni.
(#) proli007 válasza Kari55 hozzászólására (») Márc 1, 2013 /
 
Hello! Ez az eredeti bim-bam-hoz készült. Pontosabban rajzoltam, mert nem nekem. üdv!
(#) proli007 válasza levaitamas hozzászólására (») Márc 1, 2013 / 1
 
Hello!
Bemenetet nem hagyunk üresen. Azt egy 1..10kohm-al fel kell húzni a tápra. Ha ekkor sem működik, hiba van a nyákodon..
üdv!
(#) levaitamas válasza proli007 hozzászólására (») Márc 1, 2013 /
 
Szia! Ezek szeint maga a kapcsolás a felhúzó ellenállást leszámítva jó. Dugdosóa próbapanelre csináltam eddig, de sosem működött még normálisan
(#) proli007 válasza levaitamas hozzászólására (») Márc 1, 2013 /
 
A kapcsolás maga jó. De azt tudni kell, hogy ha a nyomógombot hosszabban nyomva tartod, mint a késleltetési idő, akkor az alatt az idő alatt míg a gomb nyomva van, világítani fog a Led.
(#) proli007 válasza dannu hozzászólására (») Márc 1, 2013 /
 
Hello!
Gondolom nem az 555-öt szeretnéd villogtatni. Az egyszerű kapcsolási rajz alatt, remélem nem egy szem tranyóra gondolsz.. De ide tettem a rajzot.
üdv!
(#) urh hozzászólása Márc 2, 2013 /
 
Sziasztok, egy olyan áramkört szeretnék építeni, ami a következőt látja el van egy olyan gomb ami addig zár míg nyomva tartom ha ezt egy pillanatra is megnyomom az áramkör be kapcsol és megy megy megy míg én mondjuk el nem veszem tőle a saját áramforrását. Az áramkörnek a következőt kell el látnia egy izzót világíttatni, 9V-18V között.
A pillanatkapcsolót egy relé helyettesíteni ami 1mp-ig húz be A lényeg hogy utánna ne legyen hatással a relé többszöri be húzódása az áramkörre.(ez az utolsó 2 mondat nem olyan fontos mert megoldható az egyszeri 1mp-ig való be húzás.)Előre is köszönöm a segítségeteket!
(#) levaitamas válasza proli007 hozzászólására (») Márc 2, 2013 /
 
Egy 10kOhm-os felhúzó ellenállás megoldotta a problémát. Köszönöm a segítségedet!
(#) proli007 válasza urh hozzászólására (») Márc 2, 2013 /
 
Hello!
Te jó ég! Hol tanuljátok az ilyen magyar nyelvet? Ha egy kínai vagy arab beszél így nem csodálkoznám, de gondolom egyik sem Te vagy. Olvasd már el, mit írtál.. Félre ne érts nem az írásod az alapvető gondom, hanem hogy logikai bukfencek vannak így benn. Nem igazán lehet rájönni mi is a feladat, érthetetlen a mondatok összefűzése..

- "van egy olyan gomb ami addig zár míg nyomva tartom.." Oké, ez eddig egy nyomógomb záró érintkezővel.
- "..ha ezt egy pillanatra is megnyomom az áramkör be kapcsol és megy megy megy míg én mondjuk el nem veszem tőle a saját áramforrását." Külön írva, ez is rendbe lenne, ha nem lett volna az elején oda írva, hogy nyomva tartod. Mert ez után már nem lehet tudni, hogy elírtad és "egy pillanatra elengeded és akkor kellene működnie". Vagy a két mondatnak nincs köze egymáshoz, és arról van szó, hogy ezt "a nyomógombot egy pillanatra megnyomva kell működnie az áramkörnek".
- "Az áramkörnek a következőt kell el látnia egy izzót világíttatni, 9V-18V között. " Itt megint elbizonytalanodtam. Hogy kell azt érteni, hogy "egy izzót világíttatni"? Szerinted meg kell világítani egy izzót? Vagy egyszerűen csak be kell kapcsolni egy izzót. Valamint mi az, hogy "9V-18V között"? Az áramkör feszültsége lesz 9-18V között, vagy az izzóé? Egyébként az sem mindegy, hogy az izzó egyen vagy váltakozó feszültségről működik majd, és mekkora teljesítményű. Az izzó kapcsolásához pld. tranzisztort, vagy relét gondoltál.

Egyébként ha jól értem, akkor eddig a probléma egy tirisztorral megoldható, amennyiben ugyan arról a feszültségről indítod az áramkört, mint ami az izzót is táplálja és ez egyenáram. Mert ha azt egy nyomógombbal (ami utólag derül ki, hogy talán az egy relé lesz) begyújtod, akkor az anódárama addig fog folyni, míg az meg nem szűnik, vagy is a tápfeszültséget meg nem szakítod. De természetesen 555-el is megoldható, ha ragaszkodsz hozzá, de bonyolultabb.
Ha pedig az izzó feszültsége mondjuk 230V váltó, akkor célszerűbb egy öntartó relével megoldani a problémát.
üdv!
A hozzászólás módosítva: Márc 2, 2013
(#) zorko45 válasza proli007 hozzászólására (») Márc 3, 2013 /
 
Igen, logaritmikus (jellegű) szabályozásmenet kell.

Bár több mindent említettem, igen valószínű, hogy nem elég részletesen....
Az "egység" a fénymennyiségben a kétszeres viszony, ideális esetben 8 egységre kéne osztani a potmétert az 1:256 átfogáshoz. (Úgy lehetne elképzelni, mintha decibelben lenne skálázva, 3 dB osztással 24 dB átfogás.)

És azért csak "jellegű", mert a vaku fényereje úgysem egyenesen arányos a villanási idővel. Tehát ígyis-úgyis kalibrálni kell először. És talán itt is félrevezető volt a "kalibrálás" szó használata, mivel nem valamiféle hozzáigazításról van szó, hanem arról, hogy el kell készíteni a skálát. Tehát a potival megkeresem azt az állást ahol feleződik a fényerő, ez lesz a -1 ("-3dB"), aztán ahol negyedelődik, ez lesz a -2 ("-6dB"), és így tovább. Korábban úgy gondoltam, hogy ha az alsó tartomány már túl bizonytalanná válna, akkor legfeljebb ott nem lesz már skála.

Ugyanakkor megnéztem a poti karakterisztikáját: 20% elforduláshoz (54 fok!) kb. 2% ellenállásérték tartozik, 10%-hoz meg csak mondjuk ~0,5%. Ez alapján használhatónak tűnik az 1:250 átfogás megvalósítása.

Vagy mi lenne itt még továbbra is csapda?

Köszönöm!

potm_kar.png
    
(#) zorko45 válasza proli007 hozzászólására (») Márc 3, 2013 /
 
Idézet:
„- Az áramgenerátornak nem biztos, hogy tápfesz függetlennek kell lenni, hanem a CV feszültségével arányosnak.”

Egyetértünk, én is ezt mondtam korábban. És ennek szellemében is készítettem az áramgenerátort. Illetve most látom, hogy te nem tápfeszarányost mondasz, hanem CV arányost.... Az mondjuk szerintem nem jó, mert akkor CV-vel pont nem lehetne befolyásolni, és a különböző RC állandójú vakukhoz illeszteni.
Idézet:
„Amúgy miért változik a táp?”

Erről is írtam korábban (persze nem elvárás, hogy mindenki mindenre emlékezzen. ) Elemes üzem (2 db AAA elem), kezdő fesz 3,2V; mondjuk úgy 2,6V-ig illene működnie. Az IC 2V-ig garantáltan működik, szóval ez a fele rendben van. Stabilizálni úgy gondolom nem lenne célszerű, mivel viszonylag kicsi feszültséglépcső áll rendelkezésre. És ha úgysem stabilizáljuk (tápfesz-arányos az áramgenerátor...), akkor meg 2V-ig működik, hurrá.
(Jó, persze azért meg kell nézni, lehet, hogy fellép más korlát is....)
(#) zorko45 válasza proli007 hozzászólására (») Márc 3, 2013 /
 
Idézet:
„A poti körülfordulása kb. 270 fok, amiből az átfogás 1:250 lenne, ami 1 fokonként kellene állítani. Lehet azt?”

Nincs is rá szükség. Gondolom a kettővel ezelőtti hsz-ből akkor ez már kiderült/érthető...
Idézet:
„Hozzáérsz a potihoz, aztán már ugrott is a beállítás.”

Az a kérdés valójában, hogy mekkorát ugrott. Ha 5%-kal ugrik odébb, azt észre se lehet venni, de még 10% se igen látszik meg a képen. A fényképezőgépeken a legkisebb lépés 1/3 fényérték, ez köbgyök kettőnek felel meg, kb. 25%, és még ez is elég kis különbség.
Idézet:
„Milyen viszonyban van ez a CV korrekciójával?”

A CV-vel nem finomhangolást kell végezni, hanem igazából egy durva korrekciót. A mostani kapcsolással nem lehet a CV változtathatóságát teljes mértékben kihasználni (táp 20-80%-a), mivel az áramgenerátornál elhasználtam a tápból 1,1V-ot, de a 4x-es átfogásból sacc per kb. 3x-os azért megmarad. Valahogy úgy lehet elképzelni, hogy gyors vakuknál az alsó határon van a CV, lassú vakuknál meg a fölső határon. És akkor az áramgenerátor potméteréhez készített skála kb. igaz lesz mindkettőre.
(#) zorko45 válasza proli007 hozzászólására (») Márc 3, 2013 /
 
Idézet:
„Valamikor voltak 0..999-ig számtárcsásak, "digiten" lehetett beállítani,”

Most is vannak, találkoztam velük, mikor potmétereket keresgéltem.

Idézet:
„De annyi energiát ölsz ebbe a témába, hogy ez alatt meg lehet tanulni programozni is.”


Az igazság az, hogy mérlegeltem ám ezt a kérdést. Sajnos nem olyan könnyű, gyors és olcsó a tudást, tapasztalatot megszerezni, mint ahogy esetleg annak tűnik. Mondtam is itt valakinek, hogy a végcél egy mikrokontrolleres vezérlés (ami még sokkal több mindent is tudhat), de ezt egyedül reálisan nem tudom megcsinálni. Eleve kellene egy teszt-center (vagy mifene), valami 30e körüli összeg, és aztán azt kiismerni, stb. Lehet, hogy egy hét alatt is meglenne (mivel van régebbről programozási gyakorlatom), de nincs rá egy hetem. Az analóggal úgy ahogy megvagyok, ezt nem kell tanulnom, a rajzolás/számolás viszonylag gyorsan megvan, és van itthon egy halom alkatrész (+ CMOS 555-öst vettem 80 Ft/db-ért...).
Szóval egy prototípus kellene, ez lenne az első lépcső, aztán a többi majd utána.
(Valószínű valakit meg kell majd bíznom a mikrokontrolleres verzió tervezésével. Tudnál esetleg ajánlani valakit? )
(#) nyemi válasza zorko45 hozzászólására (») Márc 3, 2013 /
 
Üsd be a keresőbe hogy Parsic.

Üdv nyemi
(#) kaqkk válasza zorko45 hozzászólására (») Márc 3, 2013 /
 
Ha a kontrolleres megoldást választod akár 0-30000 közötti felbontást is elérhetsz egy nyomógombbal és lcd-s kijelzéssel .Vagy akár több fix értékű beállítás is megoldható. De a parsicban 2ms a legrövidebb időzítés, az elég neked?
A hozzászólás módosítva: Márc 3, 2013
(#) zorko45 válasza kaqkk hozzászólására (») Márc 3, 2013 /
 
Köszönöm a javaslatokat.
A 2ms sajnos nem elég rövid, 20-25us..5ms a szükséges tartomány.
(#) urh hozzászólása Márc 3, 2013 /
 
Kapcsolás

Ez a kapcsolás szerintetek megfelelne 2.86V-ból 6V előállítására? Úgy, hogy az egy relét meg tudjon húzni? A relé 4.5V-on már kicsit nyögve nyelve de behúz.

Relé: 87A (ezt találtam itthon)

Reléről kép
(#) _vl_ válasza urh hozzászólására (») Márc 3, 2013 / 1
 
A sima bipoláris NE555 nem működik 2.86V-ról.
A CMOS TLC555 működik, azzal kb. 4.5-5V-ot fog produkálni, ha Schottky-diódákat raksz mellé, pl. 1N5817-eket. Hogy 100mA kijön-e belőle (kb. ennyi kellhet egy átlag relének), az jó kérdés, szerintem erősen kérdéses. Ki kell próbálni.
(#) kaqkk válasza zorko45 hozzászólására (») Márc 3, 2013 /
 
Viszont van egy másik fejlesztő az már a mikroseces tartományt is tudja,ha gondolod priv megbeszélhetjük.
A hozzászólás módosítva: Márc 3, 2013
Következő: »»   118 / 191
Bejelentkezés

Belépés

Hirdetés
XDT.hu
Az oldalon sütiket használunk a helyes működéshez. Bővebb információt az adatvédelmi szabályzatban olvashatsz. Megértettem