Fórum témák
» Több friss téma |
Fórum » Csöves erősítő készítése
Ne feledd betartani a fórum viselkedési szabályait, és a topik megmaradásának feltételeit. [link]
A téma átmenetileg fagyasztva lett, hozzászólni nem tudsz!
Köszi a választ . Hát a hangkártyámat nem kockáztatom inkább maradok a fules verziónál. De lehet várok vele mert suliba van scóp ott meg tudom mérni.
Sziasztok. Egy kérdés szerintetek az elöfoknál esetemben ECC83 a paralell vagy a szimpla bekotés a jobb? Most szimpla van érdemes átkötni paralell-be?
Bár elhangzottak előnyei, ritkán látok párhuzamba kapcsolt csőfeleket előfokozatokban. Esetleg fordítóknál. Szerintem nem látnád egy EL84 esetében előnyét, de még nem próbáltam ilyesmit.
Énis azért kérdezem mert igaz bíztató dolgokat írnak róla de nem sűrűn találkozok vele. Nemtudom szerintem megpróbálom csak 3 athidalás aztán várom a csodát hátha kisebb a torzítás. Erröl a kapcsiról lenne szó.
A hozzászólás módosítva: Feb 27, 2013
Üdv!
Kérdésem az EL84 orosz megfelelője (6P14P) mennyire megfelelő hangzásban? Viszonylag olcsón beszerezhető, szemben az EL84 árával. Mennyi múlik a két féle végcsövön, ha a meghajtása jó minőségűnek tekinthető?
azért tessék figyelembe venni, hogy több az 3 áthidalásnál, mert a belső ellenállás is változik. Szóval macerálni kellene az anódellenállást és a katódellenállást is...
Olyan,mint mikor apját(EL84) és fiát(6P14P) hasonlítanád egymáshoz.
Az EL84 szigorú és határozott,a 6P14P bár hasonló karakterisztikával rendelkezik,inkább visszafogottabb,lágyabb. Nekem a 6P14p -vel megépített erősítő jobban bejött,de ez csak az én véleményem.
Növelni kellene az értékeket gondolom de mi szerint ? Mekkora kell hogy legyen az anód áram és feszultség? MI szerint kellene beállítani?
Hát szerintem felezheted az anódellenállást, met hogy elméletben egyenletesen megoszlik a két anód között az anódáram (a valóságban szinte biztos, hogy nem. A katódellenállást is úgy kell méretezni, hogy ha marad a régi anódáram összességében, akkor talán nem kell vele babrálni. Esetleg eszembe jutott hogy lecspsz belőle valamennyit és berkasz egy néhány ohmos trimmert és ezzel egyenlőre tudnád állítani az anódáramát a két csőnek. De ezt majd megírják mások, csak hirtelen ötlet volt és lehet, hogy a long tailedes gondolataim félrevisznek.
Értem köszönöm a választ mikor lessz idöm eljátszok vele aztán meglátom. De lehet hogy hagyom a fenébe mert a jelenlegi szimpla állapotában is kifogástalanul működik szépen szól és erös. Akkor a lényeg ha esetleg kísérleteznék hogy a csö két felének egyforma legyen az anód árama? Ha mégsem egyforma akkor mik a jelentkezö hiba lehetöségek? Vagy sokat akarok?
bocsi A hozzászólás módosítva: Feb 27, 2013
Anód és katód ellenállást is felére kell csökkenteni. Ha belegondolsz, olyan ,mintha 2 fokozatot kötnél párhuzamba csövestül, anód- katód ellenállásostul. Mivel eddig egy egység áram folyt át adott katód ellenálláson létrehozva valamekkora feszt, most két egység áram folyik, tehát ugyanahhoz a feszhez fele ellenállás kell.
Előfordul ez a párhuzamosítás egyes hangszer erősítők bemeneti fokozatában is, csökken a zaja is a fokozatnak, ha jól tudom, csökken a kimeneti ellenállás, és a dinamikus különbségekből adódó "torzítás" egy hangszer erősítőben nem vétek! Zs.
Köszönöm a gyakorlati választ! Minegyik fajtát be tudom szerezni, az orosz örökös darab (EV) a magyar (Tungsram EL84) talán szebb hangú, de nem igen pótolható...
Nincs mit.Csinálhatsz olyan felépítést,akár csak deszkán,hogy egy adott kapcsolásban tudsz vizsgálni három csövet: EL84 , 6P14P , 6P1P. Mindenképpen érdekes kísérlet.
Ha egyszer rászánod maga, akkor lehet a modern kínálatból is válogatni. Azok biztosan beszerezhetőek lesznek. Persze én is még az elfekvő/börzés kínálatból építkezem.
Nem ellentmondásos ez egy kicsit?
Jó,igaz.Végy egy 6P3sz-t,az kb annyiba kerül,mint egy 6P14P. Ha később több pénzed lesz,a helyére belerakhatsz 6L6 -ot. Gondolom erre gondoltál.
Tudom, utána is nézhetnék, de már túl vagy ezeken - ezek egymás helyére dughatók, nem sértődnek meg?
Nem egy sértődékeny típusok.Ha az EL84 , 6P14P , 6P1P variánsra gondolsz,akkor lehet,főként egy katódellenállás megváltoztatásával.
Ha a 6P3sz - 6L6GA/GT -re,akkor meg állíthatóra kell csinálni a negatív előfeszt és már meg is van oldva.A lábkiosztásuk is ugyan az.
Hát csak rámutattam arra, hogy itt a fórumon - legalább is a bemutatott darabokból - elenyésző mennyiségű készül új gyártású csövekből. No persze lehet ez fórum szelekció is, mármint hogy ide szerintem már inkább kezdők járnak és ők hazsnált csövekből építkeznek.
Amúgy nem érzem az ellentmondást. Lehet, hogy az ember beleragad az "olcsó, de kétes" börzés megoldásokba akkor is, ha esetleg már egy komolyabb konstrukcióban gondolkodik és netalán pénze is van egy olcsóbb, új készletre. A hozzászólás módosítva: Feb 28, 2013
Miket is beszélek.Nekem is egy igen olcsó végfokcsövet hajt meg egy nála sokkal drágább elő-fokcső.Mindkettő új.
Akkor meg mi is számít?Szerintem a végeredmény. Az előbbi hozzászólás meg csak egy kis érc akart lenni.Vedd úgy,mint ha ott sem lenne.
Az nyilvánvaló, hogy a végeredmény számít. Itt ugye nem lehet autós hasonlatot mondani, hogy mindegy mivel megyek, mert eljutok A-ból B-be (trabi vagy merci), mert ebben az esetben maga az út számít (a kocsival eltöltött idő).
Nyilván ha egy régi tungsram cső jobban szól, mint egy mai Sovtek vagy akármi, akkor azt kell használni. Csak nem árt tudatában lenni annak is, hogy van Sovtek... erre akartam célozni. Nekem összesen egyetlen egy új 12AX7-esem van (Tung-sol), amit igazából referenciaként vettem, de évek óta a fiókban szunnyad.
Én meg most halásztam elő az új ECC82 RFT -t.Nem hittem,hogy még használni fogom.
Szép a felirata annak az előlapnak.Hogyan készült?
Még rács lessz az elején szóval nem ez a végleges forma. Az elölap progival lett megtervezve és 3D cnc vel készült.
Valaki tudna nekem segíteni egy programot keresek amivel csöves kapcsolásokat lehet tervezni. Modellezni nem szükséges csak sima kapcsolási rajzot szeretnék készíteni vele.
Esetleg EAGLE-ba nem talált valaki csöves alkatrészeket? A hozzászólás módosítva: Feb 28, 2013
Áramkör tervező programban van novál foglalat,meg olyan alkatrész,amit mondjuk megrajzolsz,de az is egy másik zéma a HE-n.
A hozzászólás módosítva: Márc 1, 2013
Okés tudom csak gondoltam a csoves dolog ide tartozik.
A hozzászólás módosítva: Márc 1, 2013
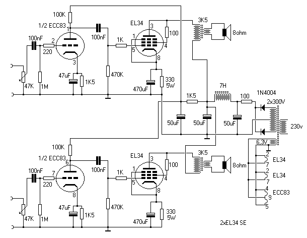
Következő a kérdésem.Végcsövek katódellenállása.Látok rajzokat,ahol mindkét csőnek egy közös katódellenállás+kondenzátora van,illetve van ahol csövenként van ellenállat+kondi.Miért,melyik a "jobb"?A másik.Nagyon nem tettszik a bekapcsoláskor felvillanó ecc82.AC 6,3V-ről fűtöm.Egyszerű megoldás van ennek megszüntetésére?Sokakkal ellentétben nekem már sikerült 2 db,igaz régi,82-est "elvillantanom" a próbák során.
Nekem - még - nem volt ilyen problémám, de arra gondoltam, ha egy pár mp-es időzítő késleltetve rövidre zárna egy soros ellenállást...
Igaz, ha több cső is csinálja a kapcsolásban, akkor nem annyira frappáns, akkor az összes fűtést először 1 diódával félhullámon indítanám és azt a diódát zárnám rövidre. Ez utóbbi megoldást persze előbb ki kéne próbálni, hátha félhullámról is villan, viszont nem kerül sok időbe a próba. |
Bejelentkezés
Hirdetés |



bocsi 






