Fórum témák
» Több friss téma |
Fórum » Kapcsolóüzemű (PWM) végfok építése
Nekem jó lesz a 85% hatásfok. 50%-al kell nagyobb hűtőborda, mint egy 90%-osnak. Nem pedig 700%-al, mint egy AB osztályúnak.
Levettem a teljesítményt a melegedő driver tranzisztorról. Most az ellenállás melegszik, egy 2W-os pont jó lesz abba a pozícióba.
Álítottam egy "kicsit" a holtidőn (sok idő bejátszani az értékeket úgy, hogy normális és stabil legyen)
A második kép 3. sora a komparátor tranzisztorainak a bázisa, a 4. sor a fojtó áram.
Szépen látszik, hogy amíg nincs bemeneti jel, addig a kitöltés 50%-os és nagyjából fele-fele időben vezetnek a tranyók és a diódák. Amint kap bemeneti feszt, vagyis a kitöltés nem 50 %-os, az egyik tranyó többet vezet és a vele egy tokban levő dióda nem vezet. Viszont a másik tranyó diódája fog sokat vezetni, ami ha elég nagy a fojtó a kimeneten, akkor a vezetési ideje alatt alig csökken az áram. Ebből következik, hogy ettől a diódától fogja átvenni a másik tranyó az áramot. Mindjárt megjelenik a Qrr-ből származó áramtüske.
Valójában, most úgy működik, mint egy buck konverter. Az egyik tranyót ki lehet szedni, mert csak a diódája vezet áramot. Vagy meg lehet szűntetni a gatemeghajtását. Ezért jó a buck konverter, vagy a boost konverter a Qrr problémák vizsgálatára. ( Feltéve, ha folyamatos a fojtón az áramvezetés. )
Az általam kidolgozott komplementer FET-es kapcsolás kivezérelve az alábbi képet adja multisim szimulációban. Jól látszik, hogy az elegendően nagy holtidő beállítás miatt, semmiféle RR tüske nincsen semmiféle kivezérlésen tehát tökéletesen használható kapcsolásról van szó.
Egyben ez azt is jelenti, hogy bátran lehet Tinát is használni, nulla a különbség a két szimulációs program eredményei között. Ezzel a témát részemről lezártam. A hozzászólás módosítva: Márc 11, 2013
Milyen veszteségeket számoltál eddig? Mert az a 85% lesz kevesebb is. Volt FET és meghajtó veszteséged.
Na akkor: - A kimeneti folytódnak is van ellenállása plusz magvesztesége (ez is lezs még jó pár Watt) - Sehol nem látok RC snubbert, pedig tüske és ringing lenne bőven, ami rögötn olyna EMI halált okoznak hogy csak na. Szóval RC snubber, ez is lesz pár watt. És az a 85% lassan már csak 80%. Ráaádsul a vesztesége egy része ott lesz üresjáratban is meg kisebb kivezérléseknél. A zene pedig nem szinusz, szóval az átlagos hatásfok még kevesebb lesz (igaz a disszipáció is kisebb, de msot hatásfokra vagy disszipációra nézünk), szóval 70% alatt.(A H-osztály pont ezrét nagy ugrás a B-osztályhoz képest. Jó egy H-osztály bonyolult, de ez meg kapcsolüzem és zaj és EMI bla-bla. (ráadásul felületszerelt lesz a tied, mert nem tudsz SMD-t forrasztani) Ha már elég neked ez a hatásfok, akkor megéri -e a kapcsolóüzem ezért? Veszteségeknél mondjuk: legyen a tekercs vesztesége max 1%, a FETek kapcsolási vesztesége max 1-2%, a vezetési veszteség mondjuk egy háromszögjelnél (6dB crest) 1-2%, és akkor még ott a többi sallang. Egy ilyen nekifutással lehet csinálni nagy kivezérlésre 90-95% hatásfokot, de zenénél örülünk ha ez is 85% felett fog menni. Röviden: a koncepció még mindig rosz, igazi nagy áttörés csak teljes átgondolással lesz. Ha megfogalmazzuk a követelméneket, akkor számos más cucc többre képes (például egy TAS5630, vagy a Philips UcD...)
Biztos 130ns a holtidő? Nekem az effektív holtdiő többnek tűnik, a 130ns meg eleve a hagyjuk már kategória...
![]() Azt hiszed highand hogy most feltaláltad a spanyolviaszt, de nem. A hozzászólás módosítva: Márc 11, 2013
Nem találtam én fel semmit, a kapcsolás alapját ( gate driver) Brunotól lestem. Ez a kapcsolás csak annyiban más a többitől, hogy csak azért is komplementer FET-el van felépítve. Kicsit rosszabb, de sokkal egyszerűbb.
Tisztán csak N FET-ből is felépíthető, de abban is a holtidővel lehet az RR-t jelentéktelen mértékűre csökkenteni, ahogyan bármelyik más kapcsolásban, ahol teljes híd dolgozik, azokban is, amiket te tervezel. ( ha van más megoldásod és holtidő nélküli kapcsolást fejlesztettél ki, az akkor elkerülte a figyelmemet) Tehát D osztály komplementer FET-el. Nekem ennyi elég, a nagy holtidő miatti torzításokat egy megépített kapcsolásban bőven kijavítja az alkalmazott rendkívüli minőségű OPA, amit meg sem közelít a Philips kapcsolásban alkalmazott komparátor. * A hozzászólás módosítva: Márc 11, 2013
Hát úgy lehet, hogy először meg kell értetni egy áramkör alapjainak a működését. Házat is csak úgy lehet építeni, hogy vesszük az alapot. Utánna jöhetnek a falak...
A hozzászólás módosítva: Márc 11, 2013
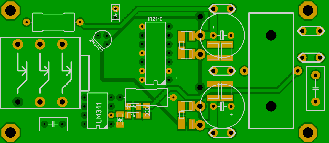
Hogy a * is boldog legyen, és végre legyen valami értelmes dolog is a topicban, ezért felteszem a korábbi végfok tervem frissítését.
Úgy döntöttem, hogy ez egész terv open-design lesz, a teljes tápegységgel együtt. Meg lesz osztva a teljes kapcsolás, nyákterv mind a végfokra mind a tápra. Az egész úgy lesz tervezve, hogy beférjen a sokak által áhított 1U magasságba. A végfok panelek a doboz oldalára függőelegesen lesznek felcsavarozva, ugyanis egy fórumtárs segítésgével olyan doboz lesz, aminek nem csak az eleje, hanem az oldalfala is vastagított alulemez, így a hűtést az fogja végezni. Átrendeztem a táp bekötését, nem a nyák szélén van. Van tápszűrő elkó, és ott van a FET lábánál kerámia szűrő kondenzátor. Ezek áramútja a felső rétegen teljesen szabad, így feltehető a jó szűrés. Van RC snubber, SMD elemekből, a lehető legkisebb hurkot képezve. Mivel emiatt mindenképpen kell fémezett lyuk az elkókra, ezért házi nyák esetén pár csőszegecs alkalmazása lesz szükséges. A teliföldek az IR ajánlása alapján vannak kialakítva. Mivel a meghajtó rész közöse a negatív táp, így ott az a teliföld, és az árnyékolja a vezetékeket. A hozzászólás módosítva: Márc 12, 2013
A TINA-s szimulációkkal az a baj, hogy gyakran téved. A szimuláció egy ideális környezet, a megépített áramkör viszont soha nem lesz ugyanaz. A szimulátor sok mindennel nem foglalkozik, ami a gyakorlatban komoly problémákat okozhat az áramkör működésében, ezért csak fenntartással használom őket. Fokozottan igaz ez a kapcsolóüzemű eszközökre.
A komplementer párokkal csak az a baj, hogy a P csatorna mindig alulmarad...
Köbzoli :
Idézet: „lehetne (szebb a jelek rajta, kevesebb a vesztesége stb) mégjobbá tenni” sny: Idézet: „A komplementer párokkal csak az a baj, hogy a P csatorna mindig alulmarad...” Ezt nagyon régen megmondtuk a P csatorna gyenge, ez az egésznek a korlátja, de akkor szinte az egész alapkoncepciója ugrik. Sokszor modtam: N-FET és persze modern N-FET alkalmazása. Ezzel egyben szebb lesz a jel, és jobb lesz a hatásfoka.
Közben megrajzoltam a kapcsolást, illetve megint módosítottam a nyáktervet. Úgy döntöttem mivel az egész design része lezs a táp is, ezért a segédfeszeket is az állítja elő. (kb 6 watt üresjárati terhelés spórolás modulonként)
Most jöhet a táp a másik fórumban
Egész ötletes a nyákterv. 95V tápfesz mellett szép teljesítménye is lesz.
A kimeneti szűrőkör határfrekije elég alacsonynak tűnik. Csak sub célokra lesz?
Az 555-ös söntös áramkorlátot pedig meg lehet csinálni egy pici nyákra amit beiktatsz a végfok elé mindkét tápágba, a kimenetét meg továbbviszed egy dróton az SD lábra, és akkor tönkremenni sem fog.
Sny: A szűrőkörnek 4 Ohmon 30kHz -3dB frekije, szóval 20kHz-en kb 1dB, így teljes sávú a dolog.
GeLee: A tapasztalataim azt mutatják, hogyha a táp egy határ fellett hirtelen bekorlátoz, akkor a végfok is kibírja a rövödzárat. Később lesz rövidzárvédelem is, de semmiképpen sem söntös
Terhelés nélkül is csináltál szimulációkat? Én nem vagyok kibékülve ezzel a szűrővel, mivel kb. 22 kHz a rezonanciafrekvenciája, történhetnek balesetek.
Értem én, hogy UCD, és a visszacsatolás megfogja, de akkor is... Soha nem vinném a rezonanciafrekit 40 kHz alá. Inkább legyen nagyobb a vivőmaradék.
Feljebb gond nélkül tudom vinni, de ha jól emlékszem 1mm zománchuzalból egy rétegben (1 mm kezdet-vég távval) legutóbb 30uH jött a T130-2 magra, de ezt majd még leellenőrzöm.
Az UcD-nek pont az a lényege, hogy ez nem probléma.
Sziasztok!
Nekem egy nagyon egyszerű végfok kellene, inverterhez. Nem sok tapasztalatom van e téren... Tudtok valami egyszerűt. Kb 200w folyamatos terhelésre. Az indítási meg minél nagyobb anál jobb. Előre is köszönöm a segítséget.
Mármint szinuszos invertert szeretnél csinál úgy, hogy csinálsz egy 12V/24V-ról menő 50 Hz szinuszt adó teljeshidas végfokot, amivel meghajtasz egy toroidot?
Mert ez nem sokkal lesz jobb, mint egy háromlépcsős közelítést alkalmazó (+12V 0 és -12V)síma erősítő+toroid (ami úgyis leszűri). Szóval ha egyszerű kell, akkor én a háromlépcsős közelítést javasolnám. Ennél sokkal jobb megoldás az, hogy teljeshidas konverter+ferrit trafó ezzel csinál legalább 350V egyent, majd az egy teljeshídas vég. Persze ez bonyolultabb.
A konkrét terv: 12-24V ból csinálok 320-350V egyen feszültséget(Nagyfrekis Dc-Dc). Szinusz osscilátoral meghajtanák egy D class végfokot. Ez a tervem kb. Van itthon gyári inverterem(négyzetes) ,de nekem most kizárólag szinuszos kell.
Akkor a legegyszerűbb megoldás, hogy csinálsz +/-180-220V egyenfeszt fogod a Ge Lee cikkes teljes hidat, raksz bele nagyfesz FETeket (teljesítménytől függően), átszámolsz egy két dolgot (zéner ejtő ellenállások, meg feszültségtől függően pár alaktérsz módosítása), és kész is
A hozzászólás módosítva: Márc 13, 2013
Nekem a közös cikketek jobban tetszik.
Egyenlőre nincs szükségem akkora teljesítményre. Irf730 FETek 2-3A bőven elbírnak nincs szükség a hidalásra... Az már 500w körül szóval Jól gondolom? Az induktív terhelést, hogy bírja?
Ha nem hidalsz akkor +/-350V tápfesz kell legalább, amihez meg 700-800V-so FET kell, ezt ne felejetsd el!
650V-ig vannak igazán jó FETek, felette gyorsan ritkulnak (a superjunction technológia 700V-ig képes). Ezért ajánlom feltétlen a teljes hidat! Mint ahogy a hangszóró is induktiv bizonyos tartományban, a többi induktív terhelést (mint egy motor) is bírni fogja.
Ha ez a helyzet akkor egy FET-re nem csak 320V jut???
NEM!!!
Ha egyik FET be van kapcsolva, akkor azon (közel) 0 a fesz, így az összes maradék (640V) a másik FETre jut! De ha ez probléma, akkor légyszíves tanulgassál még, mert ez nagyfeszültésg, életveszélyes, és nem akarom hogy bajod essen! (ha ilyen alap dologban hibázol, akkor alapból feltételezem, hogy keveset tudsz még egy ilyen komoly dologhoz)
Nem tudok mindent az tény. Harmadik éve tanulom még csak az iskolában az elektronikát olyan hozzá állással a tanárok részéről hogy úgysem fog ez nektek kelleni az életbe. szóval. Na de nem most kezdtem tisztában vagyok egyes dolgokkal.
E terület még kicsit nem tiszta de hát meg kell tanulni... Akkor nekem a Hidalt változat kell... Akkor azonban ugrok nagy vízbe és lehet kicsit erősebb az egész végfok... Mik a határai?
Nem sértés volt. Csupán csak készülj fel, és elsősorban a biztonságtechnikai részből!
Fontos dolgok: -Mivel neked 50 Hz-et kell átvinni, ezért érdemes a kapcsolófrekvenciát lejjebb vinned,mondjuk 50 kHz-re. Vagy ha nem zavar ha a motor esetleg sípolni fog akkor 10kHz-re. - Ehhez át kell tervezned a kimeneti szűrőt, mondjuk 5 illetve 1 kHz küszöbfrekvenciára Ezzel nagyban lecsökkented a kapcsolási veszteségeket (ami a nagyfeszültésgű keménykapcsolt FETeknél jó nagy). Ezek után a kimenő teljesítmény lényegében az általad beszerezhető FETek Rdsonjától függ. Számold ki a veszteséget (Pcond=I2*Rdson), és hogy ehhez mekkora borda fog kelleni. Lényegében ezzel megkapod, hogy mekkora teljesítményre leszel képes adott FET parkkal. 4 db IRF740 ócska FETtel olyan 4 Amperig tudsz elmenni könnyedén (1kW) egy közepes méretű (5 C/W) bordával.
A taktikám szerint, megvárom amíg lorylaci, vagy valaki éppen kifejleszt egy baromi jó kapcsolást, és majd ha kinővi a betegségeit a gép és minden részét "átólcettig" ízére szednek, ezt végig figyelemmel kísérem, és ha minden smakkol utánna jövök én aztán megépítem
Ez egy picit olyan piócáskodás, de én se értek hozzá, hogy az éppen aktuális szócsevelybe hozzá szóljak
Nincs időm kivárni.
Szóval nagy víz... |
Bejelentkezés
Hirdetés |




















